The relationship between TPACK mastery and self-esteem: a pathway to strengthening teacher career commitment

 
Audio is AI-generated
 25 min read
16

Abstract

Context and relevance. The Technological Pedagogical Content Knowledge (TPACK) framework serves as a vital foundation for understanding teachers’ ability to integrate technology into modern education. While numerous studies have highlighted the role of TPACK in enhancing teachers’ confidence and capacity to navigate digital education and complex pedagogical demands, empirical evidence on its impact on Teacher Career Commitment (TCC) remains scarce, especially in developing contexts like Vietnam. Objective. This study explored the relationship between TPACK and TCC, focusing on the mediating role of Teacher Professional Self-Esteem (TPSE). Methods and materials. A cross-sectional study involving 413 Vietnamese school teachers was conducted. Results. Results from SEM analysis revealed that TPACK positively impacts TCC, with TPSE acting as a full mediator in this relationship. Conclusions. These findings suggest that fostering TPACK in Vietnamese teachers within the context of digital transformation in education could support teacher retention. Additionally, enhancing professional self-esteem may amplify the effectiveness of TPACK development programs.

General Information

Keywords: Technological pedagogical content knowledge (TPACK), Teacher Career Commitment, Teacher Professional Self-Esteem, digital education, Vietnam

Journal rubric: Educational Psychology

Article type: scientific article

DOI: https://doi.org/10.17759/pse.2026310217

Funding. This study was funded by Ho Chi Minh City University of Education.

Acknowledgements. We want to express our gratitude to the participants in this study.

Received 12.02.2025

Revised 12.11.2025

Accepted

Published

For citation: Hai, K.X., Pham, Q.D., Le, D.H. (2026). The relationship between TPACK mastery and self-esteem: a pathway to strengthening teacher career commitment. Psychological Science and Education, 31(2), 256–268. https://doi.org/10.17759/pse.2026310217

© Hai K.X., Pham Q.D., Le D.H., 2026

License: CC BY-NC 4.0

Podcast

Full text

Introduction

The rapid advancement of digital technology has fundamentally reshaped the educational landscape. This change presents both opportunities and challenges for teachers worldwide. To meet the requirements of educational tasks in this context, educators must move beyond traditional pedagogical practices and develop an understanding of how to integrate technology effectively. These demands can create stress and anxiety for teachers, which can undermine their quality of life and professional commitment (Klassen, Chiu, 2011; Pham et al., 2023; Uyun, 2024). The Technological Pedagogical Content Knowledge (TPACK) framework provides a comprehensive model for addressing this problem. This framework emphasizes the interplay between technological, pedagogical, and content knowledge required to create meaningful and effective learning environments (Mishra, Koehler, 2006). While extensive research has highlighted the positive impact of TPACK on teaching practices and student outcomes (Almaiah et al., 2022; Tseng et al., 2022; Zhang, Junhong, 2021), less attention has been directed toward its role in promoting long-term commitment to teaching in teachers. Teacher career commitment (TCC) is important in the teaching profession, where high stress, evolving expectations, and rapid technological changes often lead to burnout or attrition (Califf, Brooks, 2020; Nguyen et al., 2020). To strengthen TCC, considering teachers' self-esteem is important. Teacher Professional Self-Esteem (TPSE) can be defined as teacher’s attitude of their professional competence, effectiveness, and worth within the educational system (Carmel, 1997). Several studies have shown that TPACK can significantly enhance teachers' self-efficacy (Abd Rahman, 2022; Joshi, 2023), which has a positive relationship with self-esteem (Pignault et al., 2023). Meanwhile, self-efficacy is an important contributor to TCC (Uyun, 2024; Zhu et al., 2024). This suggests that TPSE may play a pivotal role in linking TPACK to TCC. Despite its significance, there is limited understanding of these relationships in specific educational contexts such as Vietnam, where the integration of technology in classrooms is still developing. Therefore, we want to examine the role of TPSE in the relationship between TPACK and TCC.

Technological pedagogical content knowledge

Building on concept of Shulman (1986) of Pedagogical Content Knowledge (PCK), the TPACK framework was developed to address the growing influence of technology on education. First introduced by Mishra and Koehler (2006), TPACK integrates three core domains of teacher knowledge: Technological Knowledge (TK), Pedagogical Knowledge (PK), and Content Knowledge (CK). At the intersections of these domains, subdomains such as Technological Pedagogical Knowledge (TPK) and Pedagogical Content Knowledge (PCK) emerge, reflecting the complex interplay required for technology-enhanced teaching. TPACK represents the integrated knowledge that teachers need to effectively design and deliver technology-supported pedagogy in specific subject areas. This model has gained widespread adoption, serving as a guide for teacher training and professional development programs globally (Polyakova, de Ros Cócera, 2022). Tessema and Belihu (2023) emphasized the effectiveness of TPACK in supporting teachers to create innovative lesson designs. Koh and Chai (2014) found that teachers with strong TPACK reported higher confidence and competence in using technology for teaching. Similarly, Aktaş and Özmen (2022) have shown that teacher education programs incorporating TPACK significantly enhance pre-service teachers’ technology integration skills. Elmaadaway and Abouelenein (2023) have shown that teachers who utilize TPACK can design more interactive and effective learning environments. Additionally, Jen et al. (2016) have indicated that teachers with high TPACK are better able to adapt to diverse learner needs and emerging educational technologies. These studies have validated the TPACK framework as a valuable tool for understanding and improving teachers’ ability to integrate technology into their teaching practices.

Despite its strengths, TPACK faces criticism and challenges, particularly in operationalization and assessment. Brantley-Dias and Ertmer (2013) argued that the overlapping nature of the framework’s components makes it challenging to measure. Other researchers, such as Harris and Hofer (2011) noted that the framework requires substantial professional development and institutional support to be effectively implemented. Moreover, in low-resource settings, such as rural schools or developing countries, teachers often struggle with limited access to digital tools and training, which inhibits the development of TPACK (Rehman et al., 2021). These challenges highlight the importance of contextualizing TPACK research and applications to fit the specific needs of diverse educational settings.

Teacher career commitment

TCC refers to teachers' attitudes toward their teaching profession (Blau, 1985). Previous studies suggested that committed teachers are more likely to demonstrate resilience, innovation, and consistent professional development efforts, all of which are essential in addressing the challenges of modern classrooms (Caena, Vuorikari, 2022; Yang et al., 2023). Klassen and Chiu (2011) found that teachers with higher self-efficacy are more committed to their careers, as they feel capable of overcoming challenges. Similarly, working conditions, such as manageable workloads, supportive leadership, and access to resources, are critical predictors of TCC (Mohammad, Borkoski, 2024).

In Vietnam, empirical studies examining TCC are limited. Existing research often focuses on general teacher retention issues or satisfaction but lacks a detailed exploration of the underlying factors driving TCC. Some studies have noted that Vietnamese teachers face significant challenges, including heavy workloads and low salaries (Nguyen et al., 2024; Truong, Nguyen, 2024), which may negatively impact their long-term commitment. However, these studies have not systematically employed constructs such as effective or normative commitment to analyze TCC in depth. Moreover, the Vietnamese education system's ongoing digital transformation presents new opportunities to examine how technological integration, professional development, and workplace support influence TCC.

The relationship between TPACK and teacher career commitment: role of teacher professional self-esteem

Self-Determination Theory, introduced by Ryan and Deci (2000), suggests that human motivation is influenced by the fulfillment of three core psychological needs: competence, autonomy, and relatedness. According to this theory, when these needs are met, they will have greater intrinsic motivation (Ryan, Deci, 2020). In the current study, Self-Determination Theory may help explain how teachers' mastery of TPACK can enhance their career commitment. Research supports the idea that teachers who have high TPACK may be more likely to feel self-efficacy (Friskawati, 2021), which contributes to enhanced motivation and engagement in teaching (Shilenkova, 2020). TPSE refers to a teacher’s confidence in their professional abilities and their sense of worth in the context of their teaching role (Carmel, 1997). It is closely related to self-efficacy, where teachers’ belief in their competence (Hussain, Khan, 2022). Recent studies suggest that TPACK plays an important role in influencing teachers’ psychological states, including TPSE. Chai et al. (2013) emphasized that TPACK competencies help build teacher confidence, particularly in adapting to evolving educational technologies, thereby reducing anxieties linked to pedagogical challenges. Moreover, teachers with high TPSE often display greater enthusiasm for their work, are more resilient in the face of challenges, and demonstrate a stronger sense of commitment to their careers (Granjo et al., 2021; Shao, 2023). In contrast, teachers with low TPSE may struggle with burnout, lower job satisfaction, and an increased likelihood of leaving the profession (Granjo et al., 2021; Shilenkova, 2020).

Based on the existing literature and conceptual framework, we propose that TPSE mediates the relationship between TPACK and TCC. In addition, it is essential to include variables such as gender and age. Research highlights that demographic factors like gender and age may shape career priorities and motivational drivers, potentially influencing career commitment (Aan Osch, Schaveling, 2017; Weng, McElroy, 2012). Similarly, educational attainment and salary are linked to career satisfaction, which indirectly affects an individual's dedication to their profession (Judge et al., 2010; Solomon et al., 2022). Work experience may be associated with career commitment (Bhawna et al., 2024). Therefore, we proposed the following hypothesized model (see Fig. 1).

fig. 1
Fig. 1. Hypothesized model: TPSE: Teacher Professional Self-Esteem. TCC: Teacher Career Commitment. TPACK: Technological Pedagogical Content Knowledge.

Materials and methods

Participants and procedures

This study used a cross-sectional design to examine the proposed model. The data were collected through an online survey using Google Forms. The survey link was shared with teachers working in primary, secondary, and high schools across various provinces in Vietnam. Before starting the survey, all participants were given detailed information about the study. They were told about the purpose of the research and how their responses would be used. Participants were assured that their information would remain confidential. Only those who agreed to the terms and provided informed consent were allowed to complete the survey. This ensured that all responses were provided voluntarily and ethically. In total, 413 valid responses were collected. The sample included 89 male participants and 324 female participants. The average age of the respondents was 40,21 years, with a standard deviation of 8,11 years. This showed that the sample had a range of ages suitable for the study’s purpose. More details about the participants' demographic information can be found in Table 1.

Measurements

The Technology Pedagogical Content Knowledge Survey (Mishra, Koehler, 2006) is designed to measure the level of technological pedagogical content knowledge among teachers. The survey contains 28 items that assess how well educators integrate technology with content and teaching methods. Participants rate each statement using a 5-point Likert scale (ranging from 1 to 5), with higher scores indicating a higher level of TPACK. The survey demonstrates excellent reliability, as indicated by a Cronbach's alpha of 0,97.

To assess TPSE, this study adapted a version of the Professional Self-Esteem of Physicians Scale (Carmel, 1997). The scale comprises 10 items that measure confidence in teaching abilities, pride in professional achievements, and a sense of impact on students’ lives. For example, items include statements such as "I feel confident in my teaching abilities" and "I am proud of my achievements as a teacher." Participants responded using a 5-point Likert scale, with higher scores indicating stronger TPSE. The internal consistency of the scale in this study was high, with a Cronbach’s alpha of 0,94, confirming its reliability.

TCC was measured using an adapted version of the Career Commitment Scale (Blau, 1985). The 7-item scale includes items like "I definitely want a career for myself in the teaching profession" and "If I had all the money I needed without working, I would probably still continue to work in teaching." The items were rated on a 5-point Likert scale, with reverse coding applied to certain negatively worded items. Higher scores reflect stronger TCC. In this study, the scale showed good reliability with a Cronbach’s alpha of 0,73.

Data analysis

We used SPSS 20.0 and AMOS software to analyze the data. Descriptive statistics were calculated to provide an overview of the sample's characteristics. Spearman's correlation coefficient among variables were also analyzed to explore their relationships. After this initial step, we used AMOS to test the proposed research model. To evaluate the goodness-of-fit of the research model, we used several fit indices. These indices included Discrepancy divided by Degrees of Freedom (CMIN/DF), which measures the relative discrepancy between the observed and estimated covariance matrices. We also used the Comparative Fit Index (CFI) to assess the improvement of the proposed model over a baseline model. The Tucker-Lewis Index (TLI), another indicator of model fit, was applied to determine the model’s overall coherence. Finally, the Root Mean Square Error of Approximation (RMSEA) was used to evaluate the model's approximate fit in the population.

Results

Table 1 presents the descriptive statistics of the research variables.

Table 1

Descriptive statistics of study variables

Characteristic

N

%

Mean

SD

Skewness

Kurtosis

Gender

Male

89

21,5

_

_

Female

324

18,5

Age

40,21

8,11

–0,15

–0,48

Highest Education Level

Intermediate

4

1,0

_

_

Associate degree

11

2,7

Bachelor’s

349

84,5

Master’s

49

11,9

Doctorate

0

0,0

Salary

< 5 million VND

10

2,4

_

_

5-10 million VND

136

32,9

10-15 million VND

207

50,1

15-25 million VND

56

1,36

> 25 million VND

4

1,0

Experience

< 1 Year

20

4,8

_

_

< 3 Year

17

4,1

< 5 Year

17

4,1

< 10 Year

59

14,3

> 10 Year

300

72,6

TPACK

3,86

0,57

–0,33

6,54

TPSE

3,97

0,66

0,17

–0,01

TCC

3,28

0,56

–2,12

3,52

Total

413

100

Note. N = 413. TPSE: Teacher Professional Self-Esteem. TCC: Teacher Career Commitment. TPACK: Technological Pedagogical Content Knowledge.

Table 2 shows that TPSE is strongly correlated with TPACK (r = 0,64, p < 0,001) and moderately correlated with TCC (r = 0,22, p < 0,001). TPACK is also moderately correlated with TCC (r = 0,30, p < 0,001).

Table 2

Correlation matrix

 

Sex

Age

H_Edu

Salary

Exp

TPACK

TPSE

TCC

Sex

             

Age

–0,14**

           

H_Edu

0,03

–0,02

         

Salary

–0,11*

0,57***

0,05

       

Exp

–0,07

0,57***

0,03

0,49***

     

TPACK

–0,07

0,11*

0,06

0,06

0,03

   

TPSE

–0,06

0,25***

0,07

0,22***

0,15*

0,64***

 

TCC

–0,14*

0,09

–0,06

0,03

0,05

0,22***

0,30***

 

Note. Spearman's correlation coefficients are reported. * – p < 0,05, ** – p < 0,01, *** – p < 0,001. TPSE: Teacher Professional Self-Esteem. TCC: Teacher Career Commitment. TPACK: Technological Pedagogical Content Knowledge. H_Edu: Highest Education Level. Exp: Experience.

The results from Table 3 show that the model fits the data well. The chi-square value is 1093,02 with 289 degrees of freedom, and the CMIN/DF is 3,75, which is within the acceptable range. RMSEA is 0,082, indicating a good fit, while SRMR is 0,058. Additionally, TLI (0,896) and CFI (0,908) are close to the ideal threshold of 0,90. The p-value is less than 0,001, confirming the overall significance of the model.

Table 3

Model fit summary

Factors

Values

Factors

Values

Factors

Values

Factors

Values

Chi-square

1083,02

Degrees of freedom

289

CMIN/DF

3,75

RMSEA

0,082

P-value

<0,001

SRMR

0,058

TLI

0,896

CFI

0,908

Note: N = 388. CMIN/DF = Discrepancy divided by Degrees of freedom. CFI = Comparative Fit Index. TLI = Tucker-Lewis’s coefficient. RMSEA = Root Mean Square Error of Approximation.

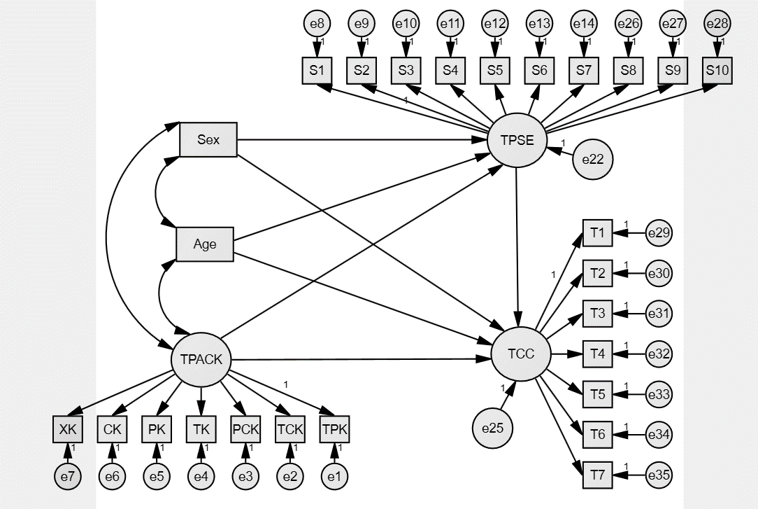
fig. 2
Fig. 2. Results of the hypothesized model: TPSE: Teacher Professional Self-Esteem. TCC: Teacher Career Commitment. TPACK: Technological Pedagogical Content Knowledge

Table 4 and Figure 2 presents the results of testing the mediation effects of TPSE in the relationship between TPACK and TCC. The total impact of TPACK on TCC is significant (β = 0,53, p < 0,001). The direct impact of TPACK on TPSE is also significant (β = 0,73, p < 0,001). However, the direct impact of TPACK on TCC is not significant (β = –0,07, p = 0,269). The impact of TPSE on TCC is strong and significant (β = 0,82, p < 0,001), indicating that higher TPSE contributes to increased TCC. The indirect impact of TPACK on TCC through TPSE is also significant (β = 0,60, p < 0,001). These results support that TPSE plays a full mediator in the relationship between TPACK and TCC.

Table 4

Testing the mediation effects of TPSE in the relationship between TPACK and TCC

Model pathways

β

p

95% CI

Lower

Upper

Total effects

       

TPACK → TCC

0,53

<0,001

0,39

0,66

Direct effects

       

TPACK → TPSE

0,73

<0,001

0,63

0,82

TPACK → TCC

–0,07

0,269

–0,21

0,07

TPSE → TCC

0,82

<0,001

0,68

0,95

Indirect effects

       

TPACK → TPSE → TCC

0,60

<0,001

0,47

0,73

Note: N = 413. TPSE: Teacher Professional Self-Esteem. TCC: Teacher Career Commitment. TPACK: Technological Pedagogical Content Knowledge.

Discussion

The TPACK framework provides a crucial foundation for understanding teachers’ ability to integrate technology into teaching in the modern educational context. Numerous studies have suggested that developing TPACK can enhance teachers’ confidence in their competencies, thereby improving their capacity to meet the demands of digital education and complex pedagogical tasks (Chai et al., 2013; Koh, 2019). However, empirical evidence regarding the impact of TPACK on TCC remains limited, particularly in developing educational settings such as Vietnam. Building on this theoretical foundation, our study investigated the relationship between TPACK and TCC, while also examining the mediating role of TPSE in this connection. Our findings revealed a significant positive relationship between TPACK and TCC, suggesting that enhanced TPACK may contribute to higher levels of TCC. This result aligns with prior studies indicating that technology integration skills bolster teachers’ confidence and motivation to sustain their careers (Klassen, Chiu, 2011; Shilenkova, 2020). Furthermore, this not only supports Self-Determination Theory (Ryan, Deci, 2000, 2020) in emphasizing the importance of meeting teachers' competency needs, but also suggests that investing in TPACK development may be an effective strategy for improving TCC.

Our findings support the hypothesis that TPACK positively impact TPSE, which is consistent with previous research (Chai et al., 2013; Klassen, Chiu, 2011). Chai et al. (2013) suggested that mastering TPACK helps teachers develop confidence in their ability to integrate technology into teaching. This, in turn, may enhance their sense of competence and professional identity. Our results suggest that TPACK not only improves teachers' technical skills but also strengthens their belief in their effectiveness as educators.

Another significant finding of our study is that TPSE has a positive relationship with TCC. This aligns with previous research showing that teachers with higher TPSE are more committed to their profession, as they feel more confident in their abilities to overcome challenges (Granjo et al., 2021; Klassen, Chiu, 2011). Teachers with high TPSE tend to exhibit greater resilience, allowing them to cope with the difficulties of the profession more effectively (Baguri et al., 2022). Furthermore, studies have shown that TPSE can lead to increased job satisfaction and a deeper sense of motivation to continue teaching, ultimately enhancing TCC (Granjo et al., 2021; Shilenkova, 2020). This result suggests that enhancing TPSE can be an effective strategy for increasing their long-term commitment to teaching. Finally, our study shows that TPSE fully mediates the relationship between TPACK and TCC. This finding is consistent with previous research suggesting that confidence in ability may be a critical factor in linking teachers' technological and pedagogical competence to their commitment to the teaching profession (Chai et al., 2013; Klassen, Chiu, 2011). Teachers with higher TPACK not only feel more confident in their teaching abilities but also develop a stronger sense of professional identity, which in turn strengthens their career commitment.

Implications

The findings underscore critical implications for the Vietnamese education system, particularly in leveraging the TPACK framework (Mishra, Koehler, 2006) to address current challenges in teacher training and pedagogy. Vietnamese educators often face barriers in aligning technological, pedagogical, and content knowledge due to disparities in access to resources and professional development opportunities, especially in rural areas (Nguyen et al., 2024). Enhancing TPSE is vital to bridge these gaps, as teachers with higher self-esteem are more likely to experiment with innovative teaching strategies and incorporate technology effectively. This aligns with the self-determination theory of (Ryan, Deci, 2000), which highlights the interplay between competence and intrinsic motivation. Tailored interventions in Vietnam could focus on strengthening teachers' confidence in technology use while ensuring that these skills integrate seamlessly with their pedagogical and content expertise. For instance, localized professional development programs could offer hands-on workshops and peer collaboration initiatives, fostering both technical competence and professional self-esteem. Such targeted approaches ensure that technological integration supports meaningful learning outcomes rather than becoming a superficial add-on.

Moreover, the success of TPACK-based initiatives in Vietnam depends heavily on addressing systemic factors such as workload, access to resources, and institutional support. Research by Klassen and Chiu (2011) emphasizes that environments prioritizing collaboration, emotional support, and professional recognition significantly enhance teacher well-being and engagement. For Vietnam, these findings point to the necessity of creating structures that promote both technological competency and professional growth. For example, mentorship programs where experienced teachers guide peers in integrating TPACK principles can enhance collective efficacy and reduce resistance to change. Additionally, recognizing regional differences in educational infrastructure is essential; rural teachers may require greater support in accessing technology and adapting it to their teaching contexts.

Limitations and future research directions. This study has several limitations that should be acknowledged. First, the cross-sectional design restricts our ability to infer causal relationships between TPACK and TPSE (Maier et al., 2023). Second, reliance on self-reported data may introduce bias, as participants might overestimate or underestimate their abilities or feelings due to social desirability or self-perception issues (Erol, Aytaç, 2023). Third, our study is limited to Vietnamese-speaking participants, which restricts the generalizability of the findings to other cultural or linguistic contexts. The TPSE scale was adapted from the Professional Self-Esteem of Physicians Scale (Carmel, 1997), but this remains a preliminary adaptation and has not yet undergone a standardized validation process. Despite this, the model fit and internal consistency provide initial evidence supporting the construct validity of the scale. Moving forward, validating this instrument in Vietnamese and across other languages and cultural contexts is essential to establish a standardized and widely applicable measure for use in diverse educational settings. Building on these limitations, several promising lines of inquiry emerge that could advance theoretical understanding and practical application of TPACK, TPSE, and TCC in educational contexts. Future studies should investigate whether long-term professional development initiatives that explicitly target TPACK lead to sustainable changes in TPSE and TCC over time. Second, given that TPSE fully mediated the relationship between TPACK and TCC, further research should examine whether this mediating mechanism remains consistent across subgroups of teachers such as those working in rural versus urban regions, novice versus experienced teachers, or those teaching at different educational levels. Third, future work should explore contextual moderators that may strengthen or weaken the influence of TPACK and TPSE on TCC. Factors such as school leadership, professional learning communities, workload, and access to digital resources could significantly shape how teachers translate technological competence into professional motivation. It would also be valuable to examine whether different components of TPACK exert differential effects on TPSE and TCC. Finally, future research should compare self-reported measures with observational or behavioral data to determine whether the relationships identified in this study hold across methodological approaches. Such triangulation would address the inherent limitations of self-report data and help build a more comprehensive account of teachers’ technological and motivational development.

References

  1. Aan Osch, Y., Schaveling, J. (2017). The Effects of Part-Time Employment and Gender on Organizational Career Growth. Journal of Career Development, 47(3), 328– https://doi.org/10.1177/0894845317728359
  2. Abd Rahman, A. (2022). Significant effect of the TPACK framework on teachers' self-efficacy: A systematic literature review. 2022.
  3. Aktaş, İ., Özmen, H. (2022). Assessing the performance of Turkish science pre-service teachers in a TPACK-practical course. Education and Information Technologies, 27(3), 3495– https://doi.org/10.1007/s10639-021-10757-z
  4. Almaiah, M.A., Alfaisal, R., Salloum, S.A., Al-Otaibi, S., Shishakly, R., Lutfi, A., ... Al-Maroof, R.S. (2022). Integrating Teachers’ TPACK Levels and Students’ Learning Motivation, Technology Innovativeness, and Optimism in an IoT Acceptance Model. Electronics, 11(19).
  5. Baguri, E.M., Roslan, S., Hassan, S.A., Krauss, S.E., Zaremohzzabieh, Z. (2022). How Do Self-Esteem, Dispositional Hope, Crisis Self-Efficacy, Mattering, and Gender Differences Affect Teacher Resilience during COVID-19 School Closures? Int J Environ Res Public Health, 19(7). https://doi.org/10.3390/ijerph19074150
  6. Bhawna, Sharma, S.K., Shah, M.A. (2024). The influence of career commitment on subjective career success in the context of media industry: mediating role of career resilience. Cogent Business & Management, 11(1), 2296148. https://doi.org/10.1080/23311975.2023.2296148
  7. Blau, G.J. (1985). The measurement and prediction of career commitment. Journal of Occupational Psychology, 58(4), 277– https://doi.org/10.1111/j.2044-8325.1985.tb00201.x
  8. Brantley-Dias, L., Ertmer, P.A. (2013). Goldilocks and TPACK. Journal of Research on Technology in Education, 46(2), 103– https://doi.org/10.1080/15391523.2013.10782615
  9. Caena, F., Vuorikari, R. (2022). Teacher learning and innovative professional development through the lens of the Personal, Social and Learning to Learn European key competence. European Journal of Teacher Education, 45(4), 456– https://doi.org/10.1080/02619768.2021.1951699
  10. Califf, C., Brooks, S. (2020). An empirical study of techno-stressors, literacy facilitation, burnout, and turnover intention as experienced by K-12 teachers. Computers & Education, 157. https://doi.org/10.1016/j.compedu.2020.103971
  11. Carmel, S. (1997). The Professional Self-Esteem of Physicians Scale, Structure, Properties, and the Relationship to Work Outcomes and Life Satisfaction. Psychological reports, 80, 591– https://doi.org/10.2466/pr0.1997.80.2.591
  12. Chai, C., Koh, J., Tsai, C.-C. (2013). A Review of Technological Pedagogical Content Knowledge. Educational Technology & Society, 16, 31–
  13. Elmaadaway, M.A.N., Abouelenein, Y.A.M. (2023). In-service teachers' TPACK development through an adaptive e-learning environment (ALE). Education and Information Technologies, 28(7), 8273– https://doi.org/10.1007/s10639-022-11477-8
  14. Erol, E., Aytaç, M. (2023). The Reflection of the Relation Between Ontological Well-Being and Depression on Paternity During the COVID-19 Pandemic. Clinical Psychology and Special Education, 12, 54– https://doi.org/10.17759/cpse.2023120203
  15. Friskawati, G.F. (2021). Self-confidence using technology, understanding of TPACK and teaching quality of physical education’s teacher candidate while online learning. Jurnal SPORTIF: Jurnal Penelitian Pembelajaran, 7(2), 286– https://doi.org/10.29407/js_unpgri.v7i2.15948
  16. Granjo, M., Castro Silva, J., Peixoto, F. (2021). Teacher identity: can ethical orientation be related to perceived competence, psychological needs satisfaction, commitment and global self-esteem? European Journal of Teacher Education, 44(2), 158– https://doi.org/10.1080/02619768.2020.1748004
  17. Harris, J.B., Hofer, M.J. (2011). Technological Pedagogical Content Knowledge (TPACK) in Action. Journal of Research on Technology in Education, 43(3), 211– https://doi.org/10.1080/15391523.2011.10782570
  18. Hussain, M., Khan, D. (2022). Self-efficacy of teachers: A review of the literature. 50. https://www.researchgate.net/publication/358368223_SELF-EFFICACY_OF_TEACHERS_A_REVIEW_OF_THE_LITERATURE
  19. Jen, T.-H., Yeh, Y.-F., Hsu, Y.-S., Wu, H.-K., Chen, K.-M. (2016). Science teachers' TPACK-Practical: Standard-setting using an evidence-based approach. Computers & Education, 95, 45– https://doi.org/10.1016/j.compedu.2015.12.009
  20. Joshi, S. (2023). TPACK and Teachers’ Self-Efficacy: A Systematic Review. Canadian Journal of Learning and Technology, 49, 1– https://doi.org/10.21432/cjlt28280
  21. Judge, T.A., Piccolo, R.F., Podsakoff, N.P., Shaw, J.C., Rich, B.L. (2010). The relationship between pay and job satisfaction: A meta-analysis of the literature. Journal of Vocational Behavior, 77(2), 157– https://doi.org/10.1016/j.jvb.2010.04.002
  22. Klassen, R.M., Chiu, M.M. (2011). The occupational commitment and intention to quit of practicing and pre-service teachers: Influence of self-efficacy, job stress, and teaching context. Contemporary Educational Psychology, 36(2), 114– https://doi.org/10.1016/j.cedpsych.2011.01.002
  23. Koh, J.H.L. (2019). TPACK design scaffolds for supporting teacher pedagogical change. Educational Technology Research and Development, 67(3), 577– https://doi.org/10.1007/s11423-018-9627-5
  24. Koh, J.H.L., Chai, C.S. (2014). Teacher clusters and their perceptions of technological pedagogical content knowledge (TPACK) development through ICT lesson design. Computers & Education, 70, 222– https://doi.org/10.1016/j.compedu.2013.08.017
  25. Maier, C., Thatcher, J.B., Grover, V., Dwivedi, Y.K. (2023). Cross-sectional research: A critical perspective, use cases, and recommendations for IS research. International Journal of Information Management, 70, 102625. https://doi.org/10.1016/j.ijinfomgt.2023.102625
  26. Mishra, P., Koehler, M.J. (2006). Technological Pedagogical Content Knowledge: A Framework for Teacher Knowledge. Teachers College Record, 108(6), 1017– https://doi.org/10.1111/j.1467-9620.2006.00684.x
  27. Mohammad, A., Borkoski, C. (2024). Organizational conditions and teacher turnover in private schools of United Arab Emirates. Social Sciences & Humanities Open, 9, 100801. https://doi.org/10.1016/j.ssaho.2023.100801
  28. Nguyen, H.T.M., Bui, N.A., Ngo, N.T.H., Luong, T.Q. (2024). Surviving and thriving: voices from teachers in remote and disadvantaged regions of Vietnam. Asia Pacific Journal of Education, 1– https://doi.org/10.1080/02188791.2024.2336246
  29. Nguyen, T.D., Pham, L.D., Crouch, M., Springer, M.G. (2020). The correlates of teacher turnover: An updated and expanded Meta-analysis of the literature. Educational Research Review, 31, 100355. https://doi.org/10.1016/j.edurev.2020.100355
  30. Pham, Q.D., Dat, P.T., Khoa, N.N. (2023). Anxiety as a mediator in the relationship between the socioeconomic impact of COVID-19 and quality of life: a cross-sectional study in Vietnam. Psychol Health Med, 28(9), 2526– https://doi.org/10.1080/13548506.2023.2188231
  31. Pignault, A., Rastoder, M., Houssemand, C. (2023). The Relationship between Self-Esteem, Self-Efficacy, and Career Decision-Making Difficulties: Psychological Flourishing as a Mediator. Eur J Investig Health Psychol Educ, 13(9), 1553– https://doi.org/10.3390/ejihpe13090113
  32. Polyakova, O., de Ros Cócera, L. (2022). Educational Breakout and Sustainable CLIL Teacher Training. Psychological Science and Education, 27, 96–
  33. Rehman, N., Zhang, W., Iqbal, M. (2021). The use of technology for online classes during the global pandemic: Challenges encountered by the schoolteachers in Pakistan. Liberal Arts and Social Sciences International Journal (LASSIJ), 5(2), 193– https://doi.org/10.47264/idea.lassij/5.2.13
  34. Ryan, R.M., Deci, E.L. (2000). Self-determination theory and the facilitation of intrinsic motivation, social development, and well-being. American Psychologist, 55(1), 68– https://doi.org/10.1037/0003-066X.55.1.68
  35. Ryan, R.M., Deci, E.L. (2020). Intrinsic and extrinsic motivation from a self-determination theory perspective: Definitions, theory, practices, and future directions. Contemporary Educational Psychology, 61, 101860. https://doi.org/10.1016/j.cedpsych.2020.101860
  36. Shao, G. (2023). A model of teacher enthusiasm, teacher self-efficacy, grit, and teacher well-being among English as a foreign language teachers [Original Research]. 14. https://doi.org/10.3389/fpsyg.2023.1169824
  37. Shilenkova, L.N. (2020). Self-efficacy in the educational process (review of foreign studies). Journal of Modern Foreign Psychology, 9, 69– https://doi.org/10.17759/jmfp.2020090306
  38. Shulman, L.S. (1986). Those who understand: Knowledge growth in teaching. Educational researcher, 15(2), 4–
  39. Solomon, B.C., Nikolaev, B.N., Shepherd, D.A. (2022). Does educational attainment promote job satisfaction? The bittersweet trade-offs between job resources, demands, and stress. J Appl Psychol, 107(7), 1227– https://doi.org/10.1037/apl0000904
  40. Tessema, M.G., Belihu, G.G. (2023). Beliefs and Practices: Relationship in Using ICTs for Self-initiated Professional Development. Psychological-Educational Studies, 15(1), 85–97. https://doi.org/3NZY2bsd1ttRbidLiyo8SJV4SHxsvpKh9M
  41. Truong, K.D., Nguyen, A.T. (2024). Western-trained Vietnamese teachers’ EFL writing instruction: A collaborative autoethnography of tensions, emotion, and agency from an activity theoretical perspective. Journal of Second Language Writing, 65, 101132. https://doi.org/10.1016/j.jslw.2024.101132
  42. Tseng, J.-J., Chai, C.S., Tan, L., Park, M. (2022). A critical review of research on technological pedagogical and content knowledge (TPACK) in language teaching. Computer Assisted Language Learning, 35(4), 948– https://doi.org/10.1080/09588221.2020.1868531
  43. Uyun, M. (2024). Determinants of Blended Teaching-Learning Performance in New Normal Environment: Exploring the Role of Teachers' Technostress as Mediation. Psikhologicheskaya nauka i obrazovanie = Psychological Science and Education, 28(4), 145–157. https://doi.org/10.17759/pse.2023280409
  44. Weng, Q., McElroy, J.C. (2012). Organizational career growth, affective occupational commitment and turnover intentions. Journal of Vocational Behavior, 80(2), 256– https://doi.org/10.1016/j.jvb.2012.01.014
  45. Yang, M., Oh, Y., Lim, S., Kim, T. (2023). Teaching with collective resilience during COVID-19: Korean teachers and collaborative professionalism. Teaching and Teacher Education, 126, 104051. https://doi.org/10.1016/j.tate.2023.104051
  46. Zhang, W., Junhong, T. (2021). Teachers’ TPACK Development: A Review of Literature. Open Journal of Social Sciences, 09, 367– https://doi.org/10.4236/jss.2021.97027
  47. Zhu, D., Kim, P.B., Milne, S., Park, I.-J. (2024). How does the career commitment of hospitality employees change across career stages? A multilevel investigation into occupational self-efficacy and family support. International Journal of Hospitality Management, 120, 103748. https://doi.org/10.1016/j.ijhm.2024.103748

Information About the Authors

Cao X. Hai, Candidate of Science (Psychology), Lecturer, Hong Duc University, Viet Nam, ORCID: https://orcid.org/0009-0007-1037-5032, e-mail: caoxuanhai@hdu.edu.vn

Quang D. Pham, Ural Federal University named after the first President of Russia B.N. Yeltsin, Ekaterinburg, Russian Federation, ORCID: https://orcid.org/0000-0002-4622-9199, e-mail: dao20152014@gmail.com

Duy H. Le, Candidate of Science (Psychology), Lecturer, Ho Chi Minh City University of Education, Viet Nam, ORCID: https://orcid.org/0009-0005-7620-7504, e-mail: hungld@hcmue.edu.vn

Contribution of the authors

All authors participated equally in the preparation of the manuscript.

Conflict of interest

The authors declare no conflict of interest.

Metrics

 Web Views

Whole time: 90
Previous month: 3
Current month: 87

 PDF Downloads

Whole time: 16
Previous month: 2
Current month: 14

 Total

Whole time: 106
Previous month: 5
Current month: 101