Academic staff emotional intelligence questionnaire (ASEIQ): development, validation, and bifactor modelling in Nigerian universities

 
Audio is AI-generated
 35 min read
19

Abstract

Context and relevance. Emotional intelligence (EI) is widely recognized as crucial in educational settings, but instruments specifically measuring EI among higher education instructors, particularly university lecturers, remain scarce. Therefore, developing a context-specific questionnaire for this population is imperative. Objective. To develop and validate the Academic Staff Emotional Intelligence Questionnaire (ASEIQ) for Nigerian university lecturers. Methods. A sample of 3122 lecturers from two Nigerian universities participated. The data were analysed via exploratory factor analysis (EFA; n = 262), confirmatory factor analysis (CFA; n = 1300), and bifactor modelling (n = 1560). Reliability was assessed via Cronbach’s alpha, McDonald’s omega, and split-half reliability with Spearman–Brown correction. Results. EFA identified five factors that cumulatively explained 74,12% of the variance. CFA confirmed a bifactor model as the one with the best fit, demonstrating strong reliability (α = 0,85–0,99) and validity (AVE > 0,50). Conclusions. The ASEIQ is a valid, reliable tool for assessing EI among Nigerian university lecturers, filling a critical gap in context-specific EI measurement.

General Information

Keywords: empathy, instrument validation, internal motivation, self-awareness, self-regulation, social skills

Journal rubric: Developmental Psychology

Article type: scientific article

DOI: https://doi.org/10.17759/pse.2026310204

Acknowledgements. The authors are grateful to the experts who validated the instruments and all the respondents who participated in the work at different stages.

Supplemental data. Datasets аvailable from https://ruspsydata.mgppu.ru/workflowitems/229/view

Received 09.04.2025

Revised 18.02.2026

Accepted

Published

For citation: Owan, V.J., Nwannunu, B.I., Obogo, G.O., Owan, M.V., Okon, S., Etorti, I.J., Ngwanya, N. (2026). Academic staff emotional intelligence questionnaire (ASEIQ): development, validation, and bifactor modelling in Nigerian universities. Psychological Science and Education, 31(2), 54–68. https://doi.org/10.17759/pse.2026310204

© Owan V.J., Nwannunu B.I., Obogo G.O., Owan M.V., Okon S., Etorti I.J., Ngwanya N., 2026

License: CC BY-NC 4.0

Podcast

Full text

Introduction

Lecturers play a central role in higher education by handling multiple responsibilities, including teaching, research, and service to the wider community (Akah et al., 2022; Odigwe, Bassey, Owan, 2020; Owan, Bassey, Ubi, 2023). Alongside these core tasks, they also manage administrative duties and guide students through mentorship (Owan, Odigwe et al., 2022), all of which influence how well graduates perform in their professional lives (Aduma et al., 2022). To manage these demands effectively, emotional intelligence (EI) is essential. Studies link EI among lecturers to improved student learning, greater sensitivity to learners’ needs, and more welcoming classroom experiences (Sellbom, Tellegen, 2019). EI also helps lecturers cope with job stress, especially during remote work, and supports their mental health and job satisfaction (Iacolino et al., 2023).

Although EI is widely recognised as important, most African universities lack reliable tools for measuring it among academic staff. Existing questionnaires, mostly designed in Western countries, often fail to produce dependable results and do not align with the realities of African lecturers (O’Connor et al., 2024). This limits efforts to assess emotional skills and support academic staff development (Sellbom, Tellegen, 2019). This study responds to that need by designing and validating the Academic Staff Emotional Intelligence Questionnaire (ASEIQ) for Nigerian universities.

Theoretical framework of emotional intelligence

Salovey and Mayer defined emotional intelligence (EI) as the ability to monitor and differentiate one’s own emotions and those of others to guide thought and behaviour (Salovey, Mayer, 1990). Mayer et al. later stressed its role in emotional awareness, understanding, and regulation (Mayer, Caruso, Salovey, 2016). Bar-On saw EI as noncognitive traits supporting adaptation, such as optimism (Bar-On, 1997), while Goleman described it as emotional skills used in social interactions (Goleman, 1995). Scholars now view EI in terms of regulation (García-Martínez et al., 2021), recognition, and affective management (Rodrigues et al., 2019). High EI supports well-being (Salovey, Grewal, 2005). Mayer et al. identified four main EI abilities: perception, facilitation, understanding, and management (Mayer, Caruso, Salovey, 2016).

In line with recent literature, emotional intelligence (EI) is best understood through two major theoretical models: the ability model and the mixed model. These models are associated with three primary assessment methods: (1) performance-based tests (aligned with ability models), (2) self-report questionnaires based on ability models, and (3) self-report questionnaires based on mixed models. Based on these classifications, the two dominant models of EI are clarified:

  1. Ability model: The ability model sees emotional intelligence as a set of cognitive-emotional abilities. It involves perceiving, understanding, using, and managing emotions, typically measured through performance-based tasks that assess how individuals solve emotional problems or apply emotions to thinking (Khassawneh et al., 2022).
  2. Mixed model: The mixed model combines emotional abilities with personality traits. It includes skills like self-awareness, empathy, and motivation. Developed by Goleman and Bar-On, it treats emotional intelligence as both measurable and developable, useful for improving relationships, well-being, and workplace performance (Bar-On, 1997; Owan, 2023).

This study adopted Goleman’s mixed model of emotional intelligence, which outlined five core domains: self-awareness, social awareness, self-regulation, empathy, and motivation (Goleman, 1995). These were grouped into two broad dimensions, as shown in Figure 1. The interpersonal dimension included social abilities such as empathy and contextual sensitivity (Owan, 2023), which supported emotional regulation during social interactions (Mercader-Rubio et al., 2022). The intrapersonal dimension focused on internal abilities like emotional self-control and goal-driven motivation (Okwuduba et al., 2021), supported by reflective thinking. These two dimensions worked together, and their relevance depended on the specific emotional or social demands present in a given situation.

fig. 1
Fig. 1. Mixed model of emotional intelligence conceptual model developed for this study

Measuring emotional intelligence: review of existing instruments

The measurement of emotional intelligence (EI) remains contested, with competing models producing varied instruments (see Supplementary Data 2). Most tools were developed in Asia, Europe and America, with little representation from Africa or Australia. Only two African studies conducted in Zambia (Musonda, Shumba, Tailoka, 2013) and South Africa (Jonker, Vosloo, 2008), have adapted EI scales regionally. No Nigerian study has contextualised EI for academic staff. Existing models, such as the nine-layer pyramid (Drigas, Papoutsi, 2021) and emotional competence assessment (Bartroli et al., 2022), focus on schoolteachers. Given the role of EI in teaching effectiveness (Vashisht et al., 2023), this study introduces the ASEIQ to address that gap.

Materials and methods

Instrument development

The Academic Staff Emotional Intelligence Questionnaire (ASEIQ) was adapted from a validated instrument (Bru-Luna et al., 2021) following cross-cultural adaptation protocols to reflect socio-professional dynamics in developing nations (Han et al., 2022). A 4-point Likert scale (1 = Strongly Disagree, 4 = Strongly Agree) minimises central tendency bias (Douglas, Ewell, Brauer, 2023). The initial 40-item pool operationalized five factors: self-awareness, self-regulation, social awareness, motivation, and empathy. See the supplementary material for more details at https://ruspsydata.mgppu.ru/workflowitems/229/view.

Face and content validation

Three psychometricians and four educational psychologists assessed the items for clarity, relevance, and simplicity. Content validity was calculated based on average scores of experts’ agreement, with I-CVI scores between 0,86 and 1,00, and an S-CVI/Ave of 0,92, exceeding the 0,90 cut-off. Semi-structured interviews with ten Nigerian lecturers led to the revision of unclear wording, removal of redundant items, and adjustment of scale length, following mixed-method validation guidelines (Cheung et al., 2024).

Participants

A stratified sample of 3145 lecturers was recruited from Nigerian universities, exceeding the minimum requirements for confirmatory factor analysis (CFA) and structural equation modelling (SEM) (Khassawneh et al., 2022). The participants were allocated to three subsamples via sequential assignment:

  1. EFA: n = 262 (10:1 participant-to-item ratio for 26 items)
  2. CFA: n = 1300 (20:1 ratio × 2.5 scaling factor)
  3. Bifactor: n = 1560 (20:1 ratio × 3 scaling factor) (Reise et al., 2021).

After exclusions, 3122 lecturers were retained:

  • Gender: Male (51,6%, n = 1611); Female (48,4%, n = 1511)
  • Age: <40 years (26,7%, n = 834); 40–49 (24,2%, n = 755); 50–59 (21,4%, n = 667); ≥ 60 (27,7%, n = 865)
  • Qualifications: Master’s (54,4%, n = 1699); Doctorate (45,6%, n = 1423)
  • Ranks: Assistant Lecturer (18,9%, n = 589); Lecturer II (14,7%, n = 459); Lecturer I (19,3%, n = 603); Senior Lecturer (13,7%, n = 427); Associate Professor (20,4%, n = 637); Professor (13,0%, n = 406)

Results

Exploratory factor analysis (EFA)

Data screening showed no missing values. Normality checks using histograms, Q-Q plots, and normality tests revealed minor deviations from normality, but most items were within acceptable limits. No univariate outliers were found, though 23 multivariate outliers (p < 0,001) were detected and removed, leaving 3122 valid responses. Descriptive statistics met recommended SEM thresholds (Casale et al., 2021). Exploratory factor analysis (EFA) was conducted on subsample 1 (n = 262) using principal axis factoring with varimax rotation (Coşkun et al., 2023). Factors with eigenvalues above 1 were retained, while items with loadings below 0,40 (e.g., SOA6, EMP5) were excluded. The final five-factor structure accounted for 74,12% of total variance. KMO (0,87) confirmed sampling adequacy, and Bartlett’s test (χ²[351] = 7544,95, p < 0,001) supported factorability (see Table 1).

Table 1

Loadings of exploratory factor analysis for the ASEIQ (n = 262)

Factors

Item label

EFA

λ

λ2

ε

Self-regulation

SRE3

0,97

0,94

0,06

SRE1

0,97

0,94

0,06

SRE7

0,97

0,93

0,07

SRE5

0,96

0,92

0,08

SRE2

0,95

0,91

0,09

SRE6

0,95

0,90

0,10

Ʃ

50,77

50,55

0,45

Empathy

EMP3

0,96

0,92

0,08

EMP2

0,94

0,89

0,11

EMP4

0,94

0,88

0,12

EMP7

0,91

0,82

0,18

EMP8

0,90

0,81

0,19

Ʃ

40,65

40,32

0,68

Self-awareness

SAW8

0,90

0,81

0,19

SAW6

0,89

0,79

0,21

SAW1

0,89

0,79

0,21

SAW3

0,89

0,79

0,21

SAW5

0,88

0,77

0,23

Ʃ

40,44

30,95

10,05

Social awareness

SOA4

0,83

0,69

0,31

SOA5

0,82

0,67

0,33

SOA8

0,82

0,66

0,34

SOA1

0,80

0,63

0,37

SOA2

0,79

0,62

0,38

Ʃ

40,05

30,29

10,71

Internal motivation

INM3

0,76

0,58

0,42

INM7

0,75

0,56

0,44

INM1

0,75

0,56

0,44

INM5

0,73

0,54

0,46

INM8

0,71

0,51

0,49

Ʃ

3,70

2,74

2,26

 Confirmatory factor analysis (CFA)

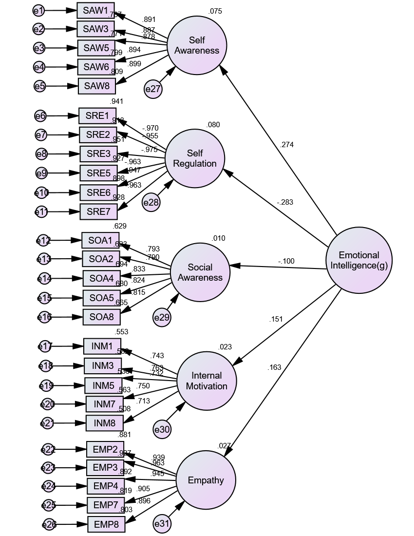
Confirmatory factor analysis (CFA) was used to examine variable–factor relationships, assess model fit, and test the structure of the ASEIQ (Ekpenyong et al., 2022; Owan, Emanghe et al., 2022). Four models were evaluated using subsample 2 (n = 1300) (see Table 2): a single-factor model, a correlated five-factor model, a second-order model (Figure 2), and a bifactor model combining a general EI factor with five specific dimensions (Figure 3) (Owan, Bassey, Ubi, 2023). The single-factor model showed poor fit (χ²(299) = 4818,35, RMSEA = 0,241, CFI = 0,396, TLI = 0,344). In contrast, the other three models met standard fit criteria. Of these, the bifactor model showed the best performance (RMSEA = 0,043, CFI = 0,982, TLI = 0,979) and had the lowest values on information criteria (AIC = 1772,79, BIC = 2159,25), confirming it as the most appropriate structure for the ASEIQ.

fig. 2
Fig. 2. Standardized second-order CFA model of the ASEIQ (n = 1300)

 

fig. 3
Fig. 3. Standardized nested or bifactor CFA model of the ASEIQ (n = 1300)

Table 2

Standardized confirmatory factor analysis loadings for the single, oblique, second-order and bifactor models of the ASEIQ (n = 1300)

Items

Single Factor

Model

Oblique or Correlated Factor Model

(Schmid-Leiman transformation)

Second-order Model

Bi-Factor or Nested Model

g

1

2

3

4

5

g

1

2

3

4

5

g

1

2

3

4

5

SAW1

0,11

0,89

       

0,24

0,83

     

 

0,02

0,89

       

SAW3

0,07

0,89

       

0,24

0,82

     

 

0,02

0,89

       

SAW5

0,03

0,88

       

0,24

0,81

     

 

0,02

0,88

       

SAW6

0,08

0,89

       

0,24

0,83

     

 

0,02

0,89

       

SAW8

0,08

0,90

       

0,25

0,83

     

 

0,02

0,90

       

SRE1

0,97

 

-0,97

     

0,27

 

-0,87

   

 

0,04

 

0,97

     

SRE2

0,96

 

-0,96

     

0,27

 

-0,85

   

 

0,01

 

0,96

     

SRE3

0,98

 

-0,98

     

0,28

 

-0,87

   

 

0,02

 

0,98

     

SRE5

0,96

 

-0,96

     

0,27

 

-0,86

   

 

-0,01

 

0,96

     

SRE6

0,95

 

-0,95

     

0,27

 

-0,85

   

 

0,01

 

0,95

     

SRE7

0,96

 

-0,96

     

0,27

 

-0,86

   

 

0,01

 

0,96

     

SOA1

0,01

   

0,79

   

-0,08

   

0,78

 

 

0,00

   

0,79

   

SOA2

0,00

   

0,79

   

-0,08

   

0,78

 

 

0,00

   

0,79

   

SOA4

-0,02

   

0,83

   

-0,08

   

0,82

 

 

0,00

   

0,83

   

SOA5

0,01

   

0,82

   

-0,08

   

0,81

 

 

0,00

   

0,83

   

SOA8

-0,02

   

0,82

   

-0,08

   

0,80

 

 

0,00

   

0,82

   

INM1

0,09

     

0,74

 

0,11

     

0,72

 

0,00

     

0,74

 

INM3

0,05

     

0,76

 

0,12

     

0,73

 

0,00

     

0,76

 

INM5

0,05

     

0,73

 

0,11

     

0,70

 

0,01

     

0,73

 

INM7

0,01

     

0,75

 

0,11

     

0,72

 

0,01

     

0,75

 

INM8

0,07

     

0,71

 

0,11

     

0,69

 

0,00

     

0,71

 

EMP2

0,01

       

0,94

0,15

       

0,91

-1,17

       

1,62

EMP3

0,04

       

0,96

0,16

       

0,93

0,43

       

0,87

EMP4

0,03

       

0,95

0,15

       

0,92

0,42

       

0,85

EMP7

0,04

       

0,91

0,15

       

0,88

0,37

       

0,81

EMP8

0,03

       

0,90

0,15

       

0,87

0,41

       

0,80

Latent S2

1,0

1,0

1,0

1,0

1,0

1,0

1,0

0,03

0,23

0,10

0,08

,08

1,0

1,0

1,0

1,0

1,0

1,0

λ (unique)

         

0,93

0,89

0,99

0,96

0,97

 

         

λ (Second-order)

           

0,27

-0,28

-0,10

0,15

0,16

 

         

Note: 1 = Self-awareness; 2 = Self-regulation; 3 = Social awareness; 4 = Internal motivation; 5 = Empathy.

 

 

 

 

 

Table 3

Comparing the fit indices of the CFA models of the ASEIQ (n = 1300)

Criteria

Single factor

Oblique

Second-order

Bifactor

Recommended Benchmarks

χ2(df)

4818,35(299),

p < 0,05

504,01(289),

p < 0,05

506,44(294),

p < 0,05

505,57(273),

p < 0,05

p > 0,05

RMSEA

0,241

0,053

0,053

0,043

< 0,08

SRMR

0,247

0,031

0,037

0,024

< 0,08

CFI

0,396

0,971

0,972

0,982

≥ 0,95

TLI

0,344

0,968

0,969

0,979

≥ 0,95

AIC

19432,78

2145,85

2145,58

1772,79

Lower is better

BCC

19435,53

2149,14

2148,6

1776,92

Lower is better

BIC

19690,42

2453,03

2428

2159,25

Lower is better

CAIC

19742,42

2515,03

2485

2237,25

Lower is better

Bifactor model evaluation

The bifactor model showed better fit than other CFA models, based on indices such as RMSEA, χ², SRMR, TLI, and CFI (Table 3). However, traditional indices alone may not separate general and specific factors clearly (Flores-Kanter, Mosquera, 2023). Advanced indices were computed using the BifactorIndicesCalculator (Dueber, 2017) with a subsample of 1560 (Table 2). The results (Table 4) showed a strong general factor (ω = 0,94), but low subscale ωH values (< 0,80) and weak ECV (0,05) and IECV (0,01–0,09) suggested multidimensionality. Despite high PUC (> 0,80), caution was advised. The high ARPB (0,78) further supported adopting the bifactor model (Owan, Bassey, Ubi, 2023).

Table 4

Auxiliary fit evaluation of the dimensionality of the bifactor CFA models of the ASEIQ (n = 1560)

Dimensions

ECV (S&E)

ECV (NEW)

ω/ωS

ωH/ωHS

Relative ω

H

FD

General factor

0,05

0,05

0,94

0,12

0,13

0,80

0,94

Self-awareness

0,18

0,92

0,93

0,86

0,92

0,91

0,93

Self-regulation

0,24

0,91

0,96

0,88

0,91

0,94

0,94

Social awareness

0,17

0,99

0,90

0,89

0,99

0,90

0,95

Internal motivation

0,14

0,98

0,84

0,82

0,98

0,84

0,91

Empathy

0,22

0,97

0,96

0,94

0,97

0,96

0,97

IECV = 0,01 to 0,09; PUC = 0,831; ECV = 0,051; ARPB = 0,784.

Internal construct validity

Table 5 presents the internal construct validity results of the ASEIQ, based on data from the second subsample (n = 1300). These values were drawn from the bifactor confirmatory factor analysis, which showed better fit than the other tested models. Since AMOS does not automatically generate average variance extracted (AVE) and composite reliability (CR), both were computed manually.

Convergent validity was supported, as all AVE values were above 0,50 (Owan, Emanghe et al., 2022), ranging from 0,55 to 0,92. This shows that each factor explained a sufficient share of its item variance. Internal consistency was also adequate, with CR values between 0,86 and 0,99, exceeding the 0,70 threshold.

Discriminant validity was examined using the Fornell–Larcker criterion (Fortuna, Modliński, 2021), which compares the square root of each factor’s AVE to its correlations with other factors. In Table 5, each bolded diagonal value is higher than the correlations in the same row or column. This confirms that the factors were clearly distinct within the ASEIQ structure.

Table 5

Evidence supporting the construct validity of the ASEIQ (n = 1300)

Factors

AVE

CR

1

2

3

4

5

1. Self-regulation

0,92

0,99

0,96

       

2. Empathy

0,86

0,97

0,03

0,93

     

3. Self-awareness

0,79

0,95

0,08

0,04

0,89

   

4. Social awareness

0,66

0,91

0,00

–0,02

–0,08

0,81

 

5. Internal motivation

0,55

0,86

0,07

0,07

0,00

0,04

0,74

Reliability

The ASEIQ showed strong reliability across subsamples, assessed using Cronbach’s alpha, McDonald’s omega, and Spearman–Brown split-half reliability. All indices ranged from 0,85 to 0,99 (Table 6), confirming high internal consistency. Self-regulation and empathy recorded the strongest omega values. These consistent results across methods and dimensions affirm the ASEIQ as a reliable tool for measuring emotional intelligence.

Table 6

Scale-level reliability coefficients of the ASEIQ

Sample

Dimensions

k

α

ω

rtt

Subsample 1

(n = 262)

Self-awareness

5

0,95

0,95

0,95

Self-regulation

6

0,99

0,99

0,99

Social awareness

5

0,91

0,91

0,90

Internal motivation

5

0,86

0,86

0,87

Empathy

5

0,97

0,97

0,96

Subsample 2

(n = 1300)

Self-awareness

5

0,96

0,96

0,96

Self-regulation

6

0,99

0,99

0,99

Social awareness

5

0,92

0,92

0,91

Internal motivation

5

0,87

0,87

0,88

Empathy

5

0,98

0,98

0,97

Subsample 3

(n = 1560)

Self-awareness

5

0,94

0,94

0,94

Self-regulation

6

0,98

0,98

0,98

Social awareness

5

0,90

0,90

0,90

Internal motivation

5

0,85

0,85

0,86

Empathy

5

0,97

0,97

0,96

Discussion

This study developed and validated the Academic Staff Emotional Intelligence Questionnaire (ASEIQ), a psychometric instrument designed to assess emotional intelligence (EI) among university lecturers in Nigeria. Grounded in a five-factor model, such as self-regulation, empathy, self-awareness, social awareness, and internal motivation, the ASEIQ aligns with Goleman’s framework (Goleman, 1995), which conceptualizes EI as an integration of personal and social competencies. Confirmatory factor analysis (CFA) revealed that a bifactor model, positing EI as both a general construct and domain-specific factor, provided the optimal fit. This finding corroborates prior research advocating bifactor approaches in EI measurement (Owan, 2023; Owan, Bassey, Ubi, 2023), enabling simultaneous evaluation of global EI and subcomponents to clarify their interrelationships (Fotopoulou et al., 2021).

The ASEIQ had robust psychometric properties, with high internal consistency across subsamples (Cronbach’s α = 0,87–0,94; McDonald’s ω = 0,89–0,95). These reliability indices exceed established thresholds, confirming that the tool is suitable for consistent EI measurement among Nigerian academics. This reliability mirrors findings from analogous EI instruments validated across diverse contexts (Bartroli et al., 2022; Hallit et al., 2023; Pérez-Escoda, López-Cassà, Alegre, 2021). The ASEIQ’s contextual adaptation to Nigeria’s academic environment is critical, given that EI is empirically supported to reduce occupational stress, strengthening collegial relationships, and improving teaching effectiveness. By addressing region-specific dynamics, this tool facilitates targeted investigations of EI’s impact on pedagogical quality and institutional leadership.

While primarily validated in Nigeria, the ASEIQ holds promise for cross-cultural adaptation in regions with similar educational challenges. Future studies should assess its generalizability by administering the tool in diverse sociocultural contexts, including other African nations and global settings. Such comparisons clarify whether the ASEIQ requires cultural modifications or retains universal applicability.

This study has three main limitations. First, although the ASEIQ was based on Goleman’s earlier model, it does not completely align with his updated version, which outlines four core domains: self-awareness, self-management, social awareness, and relationship management. Second, the study did not assess whether the ASEIQ can predict outcomes like teaching effectiveness or emotional competence. Further work is needed to test its practical use in education and related fields. Third, the ASEIQ was not compared with other recognised emotional intelligence tools, which limits confidence in its external validity and theoretical alignment.

Conclusions

The Academic Staff Emotional Intelligence Questionnaire (ASEIQ) provides a robust tool for examining the relationships among lecturers’ emotional intelligence (EI), teaching effectiveness, and professional performance in Nigeria. While initially validated within Nigerian academia, the ASEIQ’s methodological design enables cross-cultural adaptation. Future studies should assess its validity across diverse contexts to determine generalizability and facilitate cross-national comparisons of EI’s role in educational systems. Such research could inform global applications while advancing theoretical insights into cultural influences on EI. As a psychometrically sound instrument, the ASEIQ holds dual significance: (1) enhancing quality assurance in Nigerian higher education and (2) contributing to international scholarship on emotion-cognition interactions in academia. Further refinements could establish the ASEIQ as a key resource for global universities seeking to develop emotionally intelligent pedagogical practices and improve institutional outcomes.

References

  1. Aduma, P.O., Owan, V.J., Akah, L.U., Alawa, D.A., Apie, M.A., Ogabor, J.O., Olofu, M.A., Unimna, F.A., Ebuara, V.O., Essien, E.E., Essien, C.K. (2022). Interactive analysis of demographic variables and occupational stress on university lecturers’ job performance. Humanities and Social Sciences Letters, 10(2), 88–102. https://doi.org/10.18488/73.v10i2.2952
  2. Akah, L.U., Owan, V.J., Aduma, P.O., Onyenweaku, E.O., Olofu, M.A., Alawa, D.A., Ikutal, A., Usoro, A.A. (2022). Occupational stress and academic staff job performance in two Nigerian universities. Journal of Curriculum and Teaching, 11(5), 64–78. https://doi.org/10.5430/jct.v11n5p64
  3. Bar-On, R. (1997). Bar-On Emotional Quotient Inventory (EQ-i): Technical manual. Multi-Health System. https://bit.ly/3NT7uD3
  4. Bartroli, M., Angulo-Brunet, A., Bosque-Prous, M., Clotas, C., Espelt, A. (2022). The Emotional Competence Assessment Questionnaire (ECAQ) for children aged from 3 to 5 years: Validity and reliability evidence. Education Sciences, 12(7), Article 489. https://doi.org/10.3390/educsci12070489
  5. Bru-Luna, L.M., Martí-Vilar, M., Merino-Soto, C., Cervera-Santiago, J.L. (2021). Emotional intelligence measures: A systematic review. Healthcare, 9(12), 1696. https://doi.org/10.3390/healthcare9121696
  6. Casale, S., Prostamo, A., Giovannetti, S., Fioravanti, G. (2021). Translation and validation of an Italian version of the Body Appreciation Scale-2. Body Image, 37, 1–5. https://doi.org/10.1016/j.bodyim.2021.01.005
  7. Cheung, G.W., Cooper-Thomas, H.D., Lau, R.S., Wang, L.C. (2024). Reporting reliability, convergent and discriminant validity with structural equation modeling: A review and best-practice recommendations. Asia Pacific Journal of Management, 41(2), 745–783. https://doi.org/10.1007/s10490-023-09871-y
  8. Coşkun, Ö., Timurçin, U., Kıyak, Y.S., Budakoğlu, I.İ. (2023). Validation of IFMSA social accountability assessment tool: Exploratory and confirmatory factor analysis. BMC Medical Education, 23(1), Article 138. https://doi.org/10.1186/s12909-023-04121-7
  9. Douglas, B.D., Ewell, P.J., Brauer, M. (2023). Data quality in online human-subjects research: Comparisons between MTurk, Prolific, CloudResearch, Qualtrics, and SONA. PLOS ONE, 18(3), e0279720. https://doi.org/10.1371/journal.pone.0279720
  10. Drigas, A., Papoutsi, C. (2021). Nine-layer pyramid model questionnaire for emotional intelligence. International Journal of Online and Biomedical Engineering, 17(7), 123–142. https://doi.org/10.3991/ijoe.v17i07.22765
  11. Dueber, D.M. (2017). Bifactor indices calculator: A Microsoft Excel-based tool to calculate various indices relevant to bifactor CFA models. https://doi.org/10.13023/edp.tool.01
  12. Ekpenyong, J.A., Owan, V.J., Ogar, J.O., Undie, J.A. (2022). Hierarchical linear modelling of educational outcomes in secondary schools: What matters – teachers' or administrators' input? Cogent Education, 9(1), 2133491. https://doi.org/10.1080/2331186X.2022.2133491
  13. Flores-Kanter, P.E., Mosquera, M. (2023). How do you behave as a psychometrician? Research conduct in the context of psychometric research. The Spanish Journal of Psychology, 26, e13. https://doi.org/10.1017/SJP.2023.14
  14. Fortuna, P., Modliński, A. (2021). A (I) rtist or counterfeiter? Artificial intelligence as (D) evaluating factor on the art market. The Journal of Arts Management, Law, and Society, 51(3), 188–201. https://doi.org/10.1080/10632921.2021.1887032
  15. Fotopoulou, E., Zafeiropoulos, A., Papavassiliou, S. (2021). EmoSocio: An open access sociometry-enriched Emotional Intelligence model. Current Research in Behavioral Sciences, 2, 100015. https://doi.org/10.1016/j.crbeha.2021.100015
  16. García-Martínez, I., Pérez-Navío, E., Pérez-Ferra, M., Quijano-López, R. (2021). Relationship between emotional intelligence, educational achievement and academic stress of pre-service teachers. Behavioral Sciences, 11(7), 95. https://doi.org/10.3390/bs11070095
  17. Goleman, D. (1995). Emotional intelligence: Why it can matter more than IQ. Bantam. https://amzn.to/3ro3XF1
  18. Hallit, S., Azzi, V., Schutte, N., Fekih-Romdhane, F., Obeid, S. (2023). Validation of the Arabic version of the Assessing Emotions Scale measuring emotional intelligence in a Lebanese sample. International Journal of Psychology, 58(3), 247–257. https://doi.org/10.1002/ijop.12894
  19. Han, Y., Sears, G.J., Darr, W.A., Wang, Y. (2022). Facilitating cross-cultural adaptation: A meta-analytic review of dispositional predictors of expatriate adjustment. Journal of Cross-Cultural Psychology, 53(9), 1054–1096. https://doi.org/10.1177/00220221221109559
  20. Iacolino, C., Cervellione, B., Isgrò, R., Lombardo, E.M.C., Ferracane, G., Barattucci, M., Ramaci, T. (2023). The role of emotional intelligence and metacognition in teachers' stress during pandemic remote working: A moderated mediation model. European Journal of Investigation in Health, Psychology and Education, 13(1), 81–95. https://doi.org/10.3390/ejihpe13010006
  21. Jonker, C.S., Vosloo, C. (2008). The psychometric properties of the Schutte Emotional Intelligence Scale: Empirical research. SA Journal of Industrial Psychology, 34(2), 21–30. https://doi.org/10.4102/sajip.v34i2.689
  22. Khassawneh, O., Mohammad, T., Ben-Abdallah, R., Alabidi, S. (2022). The relationship between emotional intelligence and educators' performance in the higher education sector. Behavioral Sciences, 12(12), 511. https://doi.org/10.3390/bs12120511
  23. Kline, R.B. (2023). Principles and practice of structural equation modeling (5th ed.). Guilford Press.
  24. Mayer, J.D., Caruso, D.R., Salovey, P. (2016). The ability model of emotional intelligence: Principles and updates. Emotion Review, 8(4), 290–300. https://doi.org/10.1177/1754073916639667
  25. Mercader-Rubio, I., Gutiérrez Ángel, N., Oropesa Ruiz, N.F., Sánchez-López, P. (2022). Emotional intelligence, interpersonal relationships and the role of gender in student-athletes. International Journal of Environmental Research and Public Health, 19(15), 9212. https://doi.org/10.3390/ijerph19159212
  26. Musonda, A., Shumba, O., Tailoka, F.P. (2013). Validation of the Schutte self-report emotional intelligence scale in a Zambian context. European Journal of Psychology and Educational Research, 2(2), 31–41. https://doi.org/10.12973/ejper.2.2.31
  27. O’Connor, E., Prebble, K., Waterworth, S. (2024). Organizational factors to optimize mental health nurses' wellbeing in the workplace: An integrative literature review. International Journal of Mental Health Nursing, 33, 5–17. https://doi.org/10.1111/inm.13218
  28. Odigwe, F.N., Bassey, B.A., Owan, V.J. (2020). Data management practices and educational research effectiveness of university lecturers in South–South Nigeria. Journal of Educational and Social Research, 10(3), 24–34. https://doi.org/10.36941/jesr-2020-0042
  29. Okwuduba, E.N., Nwosu, K.C., Okigbo, E.C., Samuel, N.N., Achugbu, C. (2021). Impact of intrapersonal and interpersonal emotional intelligence and self-directed learning on academic performance among preuniversity science students. Heliyon, 7(3), e06611. https://doi.org/10.1016/j.heliyon.2021.e06611
  30. Owan, V.J. (2023). Multigroup mediation modelling of emotional intelligence, job satisfaction and lecturers' persistence to publish in Scopus-indexed journals in University of Calabar, Nigeria (Unpublished master’s thesis). University of Calabar.
  31. Owan, V.J., Bassey, B.A., Ubi, I.O. (2023). Construction and standardization of an instrument measuring lecturers’ persistence to publish in Scopus-indexed journals. Journal of Applied Learning & Teaching, 6(2), 1–14. https://doi.org/10.37074/jalt.2023.6.2.37
  32. Owan, V.J., Odigwe, F.N., Okon, A.E., Duruamaku-Dim, J.U., Ubi, I.O., Emanghe, E.E., Owan, M.V., Bassey, B.A. (2022). Contributions of placement, retraining and motivation to teachers’ job commitment: Structural equation modelling of the linkages. Heliyon, 8(4), e09334. https://doi.org/10.1016/j.heliyon.2022.e09334
  33. Owan, V.J., Emanghe, E.E., Denwigwe, C.P., Etudor-Eyo, E., Usoro, A.A., Ebuara, V.O., Effiong, C., Ogar, J.O., Bassey, B.A. (2022). Curriculum management and graduate programmes’ viability: The mediation of institutional effectiveness using PLS-SEM approach. Journal of Curriculum and Teaching, 11(5), 114–127. https://doi.org/10.5430/jct.v11n5p114
  34. Pérez-Escoda, N., López-Cassà, È., Alegre, A. (2021). Emotional Development Questionnaire for Primary Education (CDE_9–13). Education Sciences, 11(11), 704. https://doi.org/10.3390/educsci11110704
  35. Reise, S.P., Du, H., Wong, E.F., Hubbard, A.S., Haviland, M.G. (2021). Matching IRT models to patient-reported outcomes constructs: The graded response and log-logistic models for scaling depression. Psychometrika, 86(3), 800–824. https://doi.org/10.1007/s11336-021-09802-0
  36. Rodrigues, A.P., Jorge, F.E., Pires, C.A., António, P. (2019). The contribution of emotional intelligence and spirituality in understanding creativity and entrepreneurial intention of higher education students. Education + Training, 61(7/8), 870–894. https://doi.org/10.1108/ET-01-2018-0026
  37. Salovey, P., Mayer, J.D. (1990). Emotional intelligence. Imagination, Cognition and Personality, 9(3), 185–211. https://doi.org/10.2190/DUGG-P24E-52WK-6CDG
  38. Salovey, P., Grewal, D. (2005). The science of emotional intelligence. Current Directions in Psychological Science, 14, 281–285. https://doi.org/10.1111/j.0963-7214.2005.00381.x
  39. Sellbom, M., Tellegen, A. (2019). Factor analysis in psychological assessment research: Common pitfalls and recommendations. Psychological Assessment, 31(12), 1428–1441. https://doi.org/10.1037/pas0000623
  40. Vashisht, S., Kaushal, P., Vashisht, R. (2023). Emotional intelligence, personality variables and career adaptability: A systematic review and meta-analysis. Vision, 27(3), 316–328. https://doi.org/10.1177/0972262921989877

Information About the Authors

Valentine J. Owan, Postgraduate Student of Research Measurement and Evaluation, Department of Educational Foundations, University of Calabar, Founder of the Ultimate Research Network, a Multidisciplinary Research Initiative, Nigeria, ORCID: https://orcid.org/0000-0001-5715-3428, e-mail: owanvalentine@gmail.com

Blessing I. Nwannunu, PhD, Lecturer at the Department of Educational Management, University of Calabar, Nigeria, ORCID: https://orcid.org/0000-0002-6402-391X, e-mail: blessme4sure2@gmail.com

Godwin O. Obogo, Senior Lecturer at the Department of Educational Psychology, University of Calabar, Nigeria, ORCID: https://orcid.org/0009-0004-8077-5726, e-mail: adaafugodee@gmail.com

Mercy V. Owan, Postgraduate Student of Educational Psychology, Department of Educational Psychology, University of Calabar, Nigeria, ORCID: https://orcid.org/0000-0001-7820-3041, e-mail: mercyvarcy@gmail.com

Sylvia Okon, Doctoral Student of the Department of Kinesiology & Community Health, University of Illinois Urbana-Champaign, United States of America, ORCID: https://orcid.org/0000-0002-9434-9347, e-mail: saokon2@illinois.edu

Imoke J. Etorti, Senior Lecturer, Department of Mathematics Education, University of Education and Entrepreneurship, Nigeria, ORCID: https://orcid.org/0009-0008-2966-1415, e-mail: imoke.etorti@crs-coeakamkpa.edu.ng

Nadege Ngwanya, PhD, Department of Educational Psychology, University of Calabar, Nigeria, ORCID: https://orcid.org/0009-0005-7539-7078, e-mail: ngwanyanadege22@gmail.com

Contribution of the authors

Valentine Joseph Owan – conceptualization, methodology, formal analysis, methodology, data collection, writing – original draft, review & editing, approval of the final manuscript.

Blessing Iheoma Nwannunu – supervision, validation, supervision, methodology, writing – review & editing, project administration, data collection, approval of the final manuscript.

Godwin Obogo Obogo – supervision, validation, writing – review & editing, project administration, resources, data collection, approval of the final manuscript.

Mercy Valentine Owan – investigation, data collection, data curation, formal analysis, writing – original draft, approval of the final manuscript.

Sylvia Okon – software, visualization, validation, writing – review & editing, data collection, approval of the final manuscript.

Imoke John Etorti – methodology, validation, resources, data curation, data collection, and approval of the final manuscript.

Nadege Ngwanya – formal analysis, supervision, writing – review & editing, Data collection, Approval of the final manuscript.

Conflict of interest

The authors declare that they have no conflicts of interest related to this research.

Ethics statement

The study was reviewed and approved by the Ethics Committee of the University of California (review no. UC/IRB/2024/0210).

Metrics

 Web Views

Whole time: 51
Previous month: 2
Current month: 49

 PDF Downloads

Whole time: 19
Previous month: 9
Current month: 10

 Total

Whole time: 70
Previous month: 11
Current month: 59