Комплексная оценка информационно-управляющего поля кабины экипажа гражданского воздушного судна: исследуемые показатели и методы их анализа

 
Аудио генерируется искусственным интеллектом
 38 мин. чтения

Резюме

При оценке человеко-машинных интерфейсов кабин перспективных гражданских самолетов особое значение приобретают исследования психофизиологического состояния пилотов в процессе решения ими профессиональных задач. Это обусловлено тем, что перспективные кабины оснащаются мультимодальными интерфейсами, влияние которых на человека не учитывается в действующей нормативной документации. Другим важным аспектом является изменение порядка работы экипажа вследствие перехода к более высокому уровню автоматизации, что требует проведения дополнительных исследований. В работе рассматриваются методы оценки человеко-машинных интерфейсов кабины экипажа на основе объективной оценки состояния пилотов на основе современных подходов.

Общая информация

Ключевые слова: видеоокулография, математические модели, состояние пилота, оценка, программно-аппаратный комплекс

Рубрика издания: Психология труда и инженерная психология

Тип материала: научная статья

DOI: https://doi.org/10.17759/exppsy.2025180214

Поступила в редакцию 29.04.2025

Поступила после рецензирования 20.05.2025

Принята к публикации

Опубликована

Для цитаты: Куравский, Л.С., Грешников, И.И., Глухова, Э.Д., Юрьев, Г.А., Юрьева, Н.Е., Поляков, Б.Ю., Соколов, А.В., Махортов, И.А., Кислицын, Е.Д. (2025). Комплексная оценка информационно-управляющего поля кабины экипажа гражданского воздушного судна: исследуемые показатели и методы их анализа. Экспериментальная психология, 18(2), 236–260. https://doi.org/10.17759/exppsy.2025180214

© Куравский Л.С., Грешников И.И., Глухова Э.Д., Юрьев Г.А., Юрьева Н.Е., Поляков Б.Ю., Соколов А.В., Махортов И.А., Кислицын Е.Д., 2025

Лицензия: CC BY-NC 4.0

Полный текст

Введение

Исследования в области перспективных человеко-машинных интерфейсов имеют свою специфику. На ранних этапах развития технологий возможности их оценки ограничены, поскольку оценивается не реальная кабина, а — в лучшем случае — ее полноразмерный макет, поэтому результаты оцениваются в сравнении с аналогичными полноразмерными макетами других, отработанных и применяемых в составе реальных кабин воздушных судов. Другой особенностью является необходимость оценки перспективных способов человеко-машинного взаимодействия, таких как голосовое управление, дополненное и синтезированное видение, управление взглядом. Третья особенность — то, что у экспертов практически нет опыта работы с подобными интерфейсами, что существенно усложняет применение методов экспертного оценивания при их отработке и приводит к необходимости разработки специализированных методов объективной оценки на основе анализа психофизиологического состояния и профессиональной деятельности пилотов при выполнении различных летных упражнений по объективным показателям.
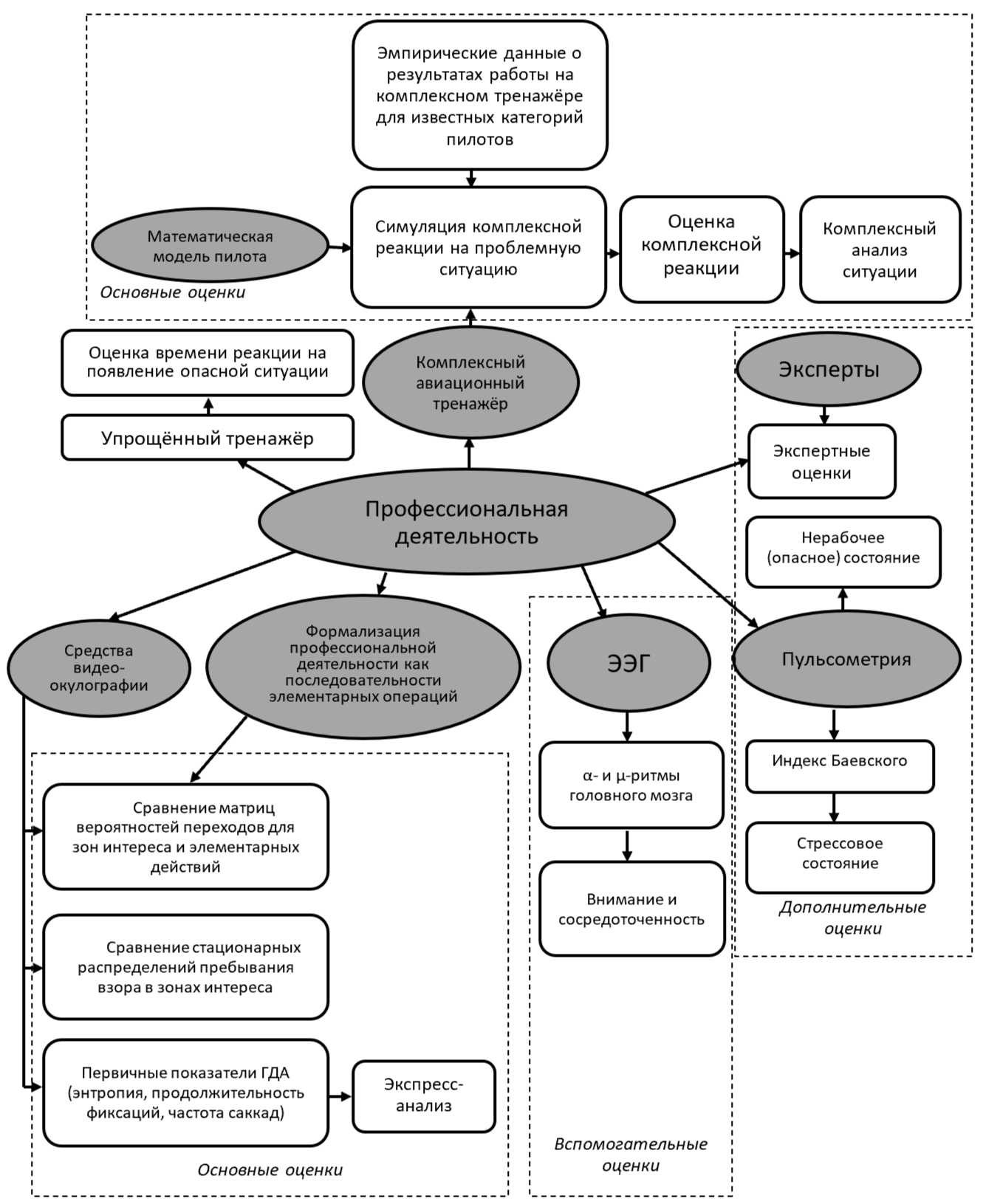
Компоненты методики исследовательских испытаний технологий интеллектуального информационно-управляющего поля (ИУП) кабины экипажа перспективного гражданского самолета и связи между ними представлены на рис. 1. Оценка состояния пилотов опирается на объективные показатели их психофизиологического состояния и профессиональной деятельности на различных режимах полета, включая:
данные видеоокулографии, в том числе измерения глазодвигательной активности (ГДА) с помощью айтрекера, фиксирующие попадания взглядов пилотов в заданные зоны интереса на приборной доске;
данные электроэнцефалографии (ЭЭГ);
данные пульсометрии (ПМ);
воздействия на ручки управления, обеспечивающие изменение углов тангажа, крена и курса, а также изменение тяги двигателей;
экспертные оценки;
оценки, полученные путем имитационного моделирования деятельности экипажа.
В зависимости от реальных условий проведения наблюдений, допускается отсутствие части отмеченных показателей.
Диагностическая ценность применяемых оценок обусловлена в первую очередь тем, насколько индивидуальная изменчивость измеряемых показателей сопоставима с изменчивостью, связанной с диагностируемыми классами. Если межклассовая изменчивость существенно превышает индивидуальную изменчивость, и это подтверждено результатами анализа релевантных эмпирических данных, то соответствующая оценка приемлема для диагностических выводов и рассматривается как основная.
Если соотношение диапазонов индивидуальной и межклассовой изменчивости недостаточно исследовано, то соответствующая оценка неприемлема для диагностических выводов и может рассматриваться только как вспомогательный показатель, мониторинг которого желателен для выявления возможной диагностической ценности этой характеристики для дальнейших исследований. Информация о таком показателе может выдаваться в виде сопутствующих комментариев.
Если показатель разделяется по диапазонам с точки зрения принадлежности к исследуемым диагностическим классам, но на него влияет значительное количество неконтролируемых факторов, включая субъективные, количественная оценка эффектов воздействий которых практически невозможна, он может рассматриваться как дополнительная характеристика, на основе которой, без исследования основных характеристик, не могут строиться диагностические выводы. Информация об этой характеристике служит только для дополнения выводов, построенных на основных характеристиках, и сопутствующих комментариев.
Если межклассовая изменчивость не превышает индивидуальную, то соответствующий показатель неприемлем для диагностических выводов и может быть полезен только для вспомогательных комментариев.
На основании большого объема проведенных экспериментов (Куравский и др., 2021) результаты измерений ГДА могут быть отнесены к основным диагностическим показателям, данные ЭЭГ — к вспомогательным, а данные пульсометрии и экспертные оценки (по очевидным причинам) — к дополнительным. Эксперименты на стендах показали, что показатели пульсометрии крайне чувствительны к незначительным вариациям в условиях эксперимента и состоянию испытуемых, что снижает их диагностическую ценность и свидетельствует об отсутствии перспективы их практического применения.
Оценки, полученные путем имитационного моделирования с идентификацией на основе эмпирических данных, могут быть отнесены к основным.
Исследование ИУП кабины на основе данных видеоокулографии включает три варианта количественных оценок с возрастающим уровнем сложности выполнения:
экспресс-анализ движения взора пилота во всей области индикации ИУП кабины, предполагающий вычисление первичных показателей движения взора (энтропии, продолжительности фиксаций и частоты саккад) и дающий быстрые поверхностные оценки, не обязательно согласующиеся с выводами летных экспертов;
анализ стационарных распределений вероятностей пребывания взора пилота в зонах интереса ИУП, по критерию согласованности баланса внимания, определяемого особенностями летного маневра, обеспечивающий содержательные оценки, которые, как правило, согласуются с выводами летных экспертов;
анализ квантовых представлений движения взора пилотов, определяемых стохастическими матрицами вероятностей переходов внимания между зонами интереса ИУП, по критерию согласованности периодичностей осмотра зон интереса и количеств попаданий в них, определяемых особенностями летного маневра, обеспечивающий содержательные оценки, которые, как правило, согласуются с выводами летных экспертов.

Рис. 1
Рис. 1. Компоненты методики исследовательских испытаний технологий интеллектуального ИУП кабины экипажа перспективного гражданского самолета и структура связей между ними
Fig. 1. The components of the research testing methodology for intelligent IMF technologies of the advanced SCA crew cabin and the structure of the links between them


Анализ движения взора пилотов обеспечивается как во всей области индикации ИУП кабины, так и для зон интереса, представленных компонентами индикации.
В случае экспресс-анализа, для сопоставления времен распознавания летных ситуаций, интерпретации данных, выводимых на индикаторы, и принятия решений используются связанные с этими показателями первичные показатели ГДА, включая энтропию движения взора, общую продолжительность фиксаций движения взора и частоту саккад.
Наиболее содержательный и надежный источник получения оценок ИУП кабины, а также диагностических выводов — это результаты сопоставления распределения внимания по зонам интереса, представленные относительными продолжительностями пребывания взоров пилотов в указанных зонах, и периодичности осмотра зон интереса и количества попаданий в них (или спектры внимания), определяемые совместно частотами повторений осмотров и продолжительностями пребывания взора в зонах интереса. Анализ балансов распределения внимания и спектров внимания в концентрированном виде представляет аспекты профессиональной деятельности пилотов, связанные с получением и режимом считывания летной информации. Балансы распределения внимания могут рассматриваться как упрощенные, а спектры внимания — как полные характеристики исследуемой профессиональной деятельности.

Экспресс-анализ движения взора пилота во всей области индикации ИУП кабины

Экспресс-анализ движения взора пилота опирается на простые методы анализа данных, не требует трудоемких вычислений, однако получаемые результаты имеют достаточно «размытое» содержание, что часто приводит к выводам, которые не согласуются с комментариями летных экспертов.
Из многочисленных первичных показателей, оцениваемых по регистрируемым айтрекерами траекториям движения взоров пилотов (включая общее число фиксаций взора, частоты фиксаций взора, общую продолжительность фиксаций взора, общую площадь, покрытую фиксациями взора, общее число саккад, частоты саккад, амплитуды и скорости саккад, энтропии распределения пребывания взора в области индикации и т. д.), для экспресс-оценок рекомендуется использовать три представленных далее релевантных первичных показателя ГДА, которые, согласно данным современной экспериментальной психологии (Барабанщиков, Жегалло, 2013), представляют необходимые количественные критерии.
Показатель 1. Энтропия распределения пребывания взора в области индикатора
Показатель 1 характеризует продолжительность распознавания летной ситуации по индикаторам (точнее, среднее время распознавания ситуации по зрительному стимулу). Как установлено экспериментально, это среднее время прямо пропорционально энтропии распределения пребывания взора в области индикатора. Уменьшение данного показателя свидетельствует о повышении эффективности считывания информации с индикаторов. В целом, критерий оценивает продолжительность считывания информации с индикатора с учетом ее распределения по зонам интереса и сопутствующие считыванию действия пилота, включая время принятия решений (как правило, до момента принятия решения). Фактически этот критерий представляет собой более содержательную и детализированную форму рассмотренного далее критерия «Общая продолжительность фиксаций».
Показатель 2. Общая продолжительность фиксаций взора
Показатель 2 рассматривается как предиктор скорости протекания когнитивных процессов. Он оценивает общую продолжительность обдумывания ситуации, планирования действий, принятия решений и времени «технического» считывания информации, свидетельствуя о количестве накопленного опыта в решении поставленной задачи и возможном наличии затруднений в переработке получаемой информации. Зоны, содержащие высокоинформативные или изменяющиеся объекты, требуют более продолжительного просмотра.
Показатель представляет собой сумму величины, представляющей распределенное время, потраченное на обдумывание ситуации, планирование действий и принятие решений, и времени, необходимого для «технического» считывания информации с индикаторов без обдумывания ее содержания и последующих действий. Уменьшение общей продолжительности фиксаций свидетельствует о повышении эффективности считывания информации с индикаторов. В целом, оценивается продолжительность считывания информации с индикатора и сопутствующих считыванию действий пилота, включая время принятия решений (как правило, до момента принятия решения).
Показатель 3. Частоты саккад
Показатель 3 интегрально характеризует интенсивность переходов взора между зонами интереса и рассматривается как маркер уровня нагрузки на память, уровня возбуждения, наличия психиатрических и нейрофизиологических расстройств. В контексте решаемой прикладной задачи уменьшение частоты саккад свидетельствует о повышении эффективности считывания динамически изменяющейся информации с индикаторов (при одинаковых условиях полета).
Таким образом, с точки зрения эффективности работы экипажа, лучшей компоновке ИУП кабины соответствует:
меньшее значение показателя энтропии (что соответствует меньшей продолжительности распознавания летной ситуации);
меньшее значение показателя общей продолжительности фиксаций взора (что соответствует меньшей продолжительности обдумывания ситуации, планирования действий, принятия решений и времени «технического» считывания информации);
меньшее значение показателя частоты саккад (что соответствует меньшей эффективности считывания динамически изменяющейся информации с индикаторов).
Для вычисления экспресс-оценок, как правило, применяются методы одномерного статистического анализа. Опыт показывает, что, в случае применения такого подхода, в реальных практических ситуациях из-за разброса индивидуальных характеристик пилотов дифференциация трех указанных первичных показателей ГДА не столь значительна, чтобы решать диагностические задачи, а статистически значимые различия этих показателей для различных компоновок ИУП кабины экипажа достигаются далеко не всегда, что вызывает необходимость применять более сложные методы, включая моделирование структурными уравнениями (для проверки статистических гипотез) и анализ движения взора пилотов по зонам интереса.
Далее мы приводим примеры экспресс-анализа первичных показателей ГДА, выполненного при сравнительной количественной оценке различных вариантов основного пилотажного дисплея (PFD — Primary Flight Display).

Анализ стационарных распределений вероятностей пребывания взора пилота в зонах интереса ИУП, по критерию согласованности баланса внимания и частот управляющих воздействий, определяемых особенностями летного маневра

Распределение внимания по зонам интереса (баланс пребывания внимания в зонах интереса индикаторов, составляющих ИУП) представляет собой одну из важнейших количественных характеристик, применяемых как для сравнительных оценок технических решений по компоновке и составу ИУП кабины экипажа, так и для оценок профессиональной деятельности пилотов, свидетельствуя об уровне их квалификации.
Величины, характеризующие порядок просмотра зон интереса, по мнению опытных пилотов, не являются значимыми показателями для оценки летной квалификации и, существенно варьируясь, определяются индивидуальными особенностями. В то же время относительное распределение внимания по зонам интереса, вычисленное по эмпирическим данным, связано с квалификацией пилота, слабо варьируется в зависимости от индивидуальных особенностей и достаточно устойчиво для каждого типа летных маневров, что позволяет использовать эту характеристику для выбора наилучшего формата индикации.
Применение этого показателя опирается на более сложные методы анализа, чем в случае первичных показателей ГДА, но приводит к результатам, которые, как правило, согласуются с выводами летных экспертов. В качестве зон интереса рассматриваются исследуемые компоненты индикации.
Дополнение информации о стационарных распределениях вероятностей пребывания взора пилота в зонах интереса информацией о стационарных распределениях частот управляющих воздействий на органы управления дает более полную диагностическую информацию об эффективности ИУП и состоянии пилотов (Kuravsky, Greshnikov, et al., 2024).
Перемещения взора и сопутствующие им управляющие воздействия характеризуются последовательностями просмотренных элементов индикации и связанных с ними элементарных управляющих воздействий. Вероятности пребывания в зонах интереса и связанных с ними управляющих воздействий определяются матричным уравнением, представляющим марковский процесс с дискретными состояниями и дискретным временем (или марковскую цепь):
p(t+1)=M_l p(t),
где состояния марковского процесса представляют зоны интереса и элементарные управляющие воздействия на органы управления, t — дискретное время, 0≤t≤T;" " t,T∈N; N — множество натуральных чисел; T — конечный момент времени; вектор p(t)=(■(p_0 (t),&⋯,&p_n (t) ))^T представляет вероятности пребывания в состояниях процесса в момент времени t; n — число состояний процесса; M_l=‖m_(ij,l) ‖ — стохастическая матрица вероятностей переходов между состояниями порядка n, в которой m_(ij,l) есть вероятность перехода из состояния j в состояние i в случае исследуемого фрагмента полета l.
Стационарное распределение вероятностей пребывания в состояниях процесса есть решение p^* следующего уравнения:
p^*=M_l p^*,
где p^* является собственным вектором стохастической матрицы M_l, соответствующим собственному значению 1. Матрицы M_l в общем случае несимметричны, а их собственные значения — комплексны. Одно из собственных чисел стохастической матрицы всегда равно единице, причем это число является спектральным радиусом этих матриц (модули других собственных значений не превышают этого числа), что позволяет для вычисления вектора p^* эффективно применять упрощенный метод Ланцоша (Kuravsky, Greshnikov, 2021).
Поскольку элементы векторов p^* представляют вероятности, их значения нормируются:
∑_(k=1)^n▒〖p_k^*=1〗,p_k^*≥0 (k=1,…,n).
Вычисление стационарного распределения вероятностей пребывания в состояниях процесса вместо прямого вычисления выборочных оценок распределений этих вероятностей обусловлено тем, что данное представление:
содержит информацию о стационарном распределении внимания и управляющих воздействий, а не о переходном процессе, который обусловлен динамикой обхода состояний марковского процесса и достаточно индивидуален;
кратно уменьшает стандартное отклонение ошибок выборочных оценок, что выявлено путем вычислительных экспериментов для летных упражнений.
Наблюдаемые количества попаданий взора {F_k }_(k=1,…,n) в n состояний для исследуемых компонентов индикации и управляющих воздействий, необходимые для рассмотренных далее сравнений, определяются или непосредственно с помощью выборочных оценок, или путем расчета стационарного распределения вероятностей пребывания в состояниях процесса p^*, вычисленного по матрице вероятностей M_l переходов между этими состояниями, которая получается в результате вычислений выборочных оценок ее элементов m_(ij,l) с использованием данных, измеренных с помощью айтрекера и полученных путем мониторинга деятельности пилотов. Если экспериментальная ситуация не гарантирует устойчивость непосредственно вычисленных выборочных оценок значений {F_k }_(k=1,…,n), то лучше предпочесть вычисление p^* (см. Kuravsky, Greshnikov, et al., 2024) с последующим вычислением значений {F_k }_(k=1,…,n) путем умножения компонентов этого вектора на эффективный объем выборки точек фиксаций взора, использованной при вычислении компонентов матрицы M_l. Это обусловлено большей точностью оценок компонентов вектора p^* по сравнению с соответствующими выборочными оценками при одном и том же объеме эмпирических данных, что обосновано в работе (Kuravsky, Greshnikov, et al., 2024).
Для оценки степени согласования с эталонным распределением {F_k^* }_(k=1,…,n) попаданий в n состояний используется критерий минимума хи-квадрат (одна из форм критерия максимального правдоподобия), определяемый статистикой Пирсона:
X_(n-1)^2=" " ∑_(k=1)^n▒(F_k^*-F_k )^2/(F_k^* ),
где N=∑_(k=1)^n▒F_k =∑_(k=1)^n▒F_k^* ,p^*=(■(p_1^*,&⋯,&p_n^* ))^T — стационарное распределение вероятностей пребывания в состояниях марковского процесса. Согласно теореме Крамера, при выполнении ряда общих условий, значения статистики X_(n-1)^2 описываются распределением χ^2 с n-1 степенями свободы. Это позволяет использовать данную статистику для проверки гипотезы о том, что искомое распределение согласуется с эталонным при заданном значении N.
Меньшие значения статистики Пирсона свидетельствуют о большей близости распределений, а большие — о меньшей близости. Вычисленные по этой статистике p-значения позволяют принимать или отвергать нулевую гипотезу об отсутствии статистически значимых различий между сравниваемыми стационарными распределениями вероятностей пребывания в состояниях процесса. Можно установить критическое p-значение, переход через которое свидетельствует о неприемлемом уровне различий с эталонной деятельностью. Чем ближе рассматриваемое стационарное распределение вероятностей пребывания в зонах интереса к эталонному распределению, определяемому деятельностью высококвалифицированного пилота, в метрике, определяемой значениями статистики Пирсона, тем выше квалификация оцениваемого пилота. Подобные сравнения целесообразно проводить для множества определенных сложных летных маневров, причем для каждого из этих маневров в отдельности.

Построение оценок технических решений по компоновке и составу интеллектуального ИУП кабины экипажа и оценок состояния пилотов: метод сравнения с эталоном

Наиболее простые и убедительные схемы построения сравнительных оценок технических решений по компоновке и составу интеллектуального ИУП кабины экипажа, а также для оценки состояния пилотов опираются на результаты экспериментов. Эти результаты свидетельствуют о том, что матрицы вероятностей переходов между компонентами индикации для различных способов их компоновки, разумных с практической точки зрения, в случае высококвалифицированных пилотов дают стационарные распределения вероятностей пребывания в зонах интереса и управляющих воздействий, между которыми нет статистически значимых различий. Это позволяет применять метод сравнения с эталоном, где эталонное стационарное распределение вероятностей пребывания в зонах интереса и управляющих воздействий, соответствующее деятельности высококвалифицированного пилота, используется как база для сравнения по критерию минимума хи-квадрат с аналогичными распределениями для пилотов с обычной квалификацией (рис. 2).
Допустимы два типа оценок:
для сравнения различных вариантов ИУП кабины;
для сравнения состояний различных пилотов.
В первом случае эталонный вариант распределения внимания опытных пилотов для заданного летного упражнения сравнивается с распределениями внимания и управляющих воздействий, усредненными по выборке пилотов с обычной квалификацией для каждого из исследуемых вариантов ИУП кабины для того же упражнения. Наилучшим признаётся ИУП кабины экипажа, для которого распределение внимания средних пилотов по количественным оценкам ближе всего к распределению внимания опытного пилота. Если распределения внимания опытного пилота для различных вариантов ИУП кабины различаются значимо, то сравнения характеристик опытного и средних пилотов проводятся для каждого варианта ИУП кабины отдельно.
Во втором случае этот же эталонный вариант для заданного ИУП кабины и заданного летного упражнения сравнивается с распределениями внимания и управляющих воздействий для каждого из исследуемых пилотов при одном и том же фиксированном варианте ИУП кабины и том же упражнении. Исследуемому пилоту приписываются характеристики того эталонного варианта, который по распределению внимания и управляющих воздействий ближе других к аналогичному распределению исследуемого пилота в заданной количественной мере.

Рис. 2
Рис. 2. Метод сравнения с эталоном: выбор варианта, соответствующего min┬i " " {r_i }_(i=1)^n, где r_i=1-Λ_i есть количественная мера различий между стационарными распределениями вероятностей пребывания в состояниях марковских процессов, представляющих деятельность пилотов, выраженная статистикой X_(n-1)^2
Fig. 2. Comparison method with the reference: choosing the option corresponding to min┬i " " {r_i }_(i=1)^n, where r_i=1-Λ_i is a quantitative measure of the differences between stationary probability distributions of staying in the states of Markov processes representing the activity of pilots, expressed by statistics X_(n-1)^2

 

Анализ квантовых представлений деятельности пилотов, определяемых стохастическими матрицами вероятностей переходов внимания между зонами интереса ИУП и воздействиями на органы управления

Второй вариант сравнения решений по компоновке и составу ИУП и определению состояния пилотов позволяет количественно оценить эффективность различных способов взаимодействия пилотов с ИУП кабины экипажа. Он строится путем сравнений исследуемых вариантов с представляющими распознаваемые типы паттернами эмпирических данных, имеющими известную интерпретацию. Эти сравнения выполняются для матриц вероятностей переходов, построенных на основе протоколов деятельности пилотов, в спектральной метрике квантовых представлений указанных матриц с последующей квантовой фильтрацией. Вид используемых паттернов и структура сравнений определяются прикладной задачей.
Данный подход опирается на критерий согласованности периодичностей осмотра зон интереса и воздействий на органы управления, а также количеств соответствующих попаданий и воздействий, определяемых особенностями летного маневра, и строится на применении квантовых представлений и количественном сопоставлении степени близости в спектральной метрике указанных характеристик для квалифицированных пилотов к эталонному варианту, в качестве которого рассматриваются показатели пилота с очень высокой квалификацией (реализуется тот же подход к сравнению с эталоном, но с применением другого — более эффективного и полного по содержанию анализа — математического аппарата для сравнения). Подход, основанный на сравнениях в спектральной метрике, является наиболее эффективным из рассмотренных. В целом, применение квантовых представлений, рассмотренных в работах (Kuravsky, 2020; Kuravsky, 2021; Kuravsky, 2022; Kuravsky, 2024; Kuravsky, Greshnikov, et al., 2024; Kuravsky, Greshnikov, Yuryev, Zlatomrezhev, 2023), обеспечивает более эффективное и содержательное сравнение решений по компоновке и составу ИУП благодаря тому, что такие квантовые структуры являются обобщением традиционных вероятностных конструкций (поэтому они лучше отвечают имеющимся результатам наблюдений). Сложность данного подхода компенсируется качеством получаемых результатов.

Квантовые представления деятельности пилотов

Для выявления уровней подготовки и состояния пилотов на основе формализованных протоколов их деятельности, деятельность пилотов представляется посредством матриц вероятностей переходов между выполняемыми элементарными операциями, а именно: модель представляет вероятностную динамику выполнения рассматриваемых типов элементарных операций как марковский процесс с дискретными состояниями и дискретным временем (цепь Маркова):
p(t+1)=M_l p(t),
где t — дискретное время; 0≤t≤T; t,T∈N; T — конечный момент времени; N — множество натуральных чисел; n — число типов элементарных операций (совпадает с числом состояний цепи Маркова); вектор p(t)=(■(p_0 (t),&⋯,&p_(n-1) (t) ))^T — представляет вероятности пребывания в состояниях цепи Маркова (т. е. выполнения различных типов элементарных операций) в момент времени t; M_l=‖m_(ij,l) ‖ — марковский оператор, представленный стохастической матрицей вероятностей переходов между состояниями цепи Маркова порядка n, в которой m_(ij,l) — вероятность перехода из состояния j в состояние i для исследуемого фрагмента деятельности l. Диапазон значений индекса l определяется прикладной задачей, его использование обусловлено необходимостью различать образцы деятельности операторов.
Эффективность решения прикладной задачи при этом регулируется степенью детализации учитываемых элементарных операций, представляющих и конкретизирующих адаптацию модели к предметной области. Выбор указанной формы математической модели обусловлен высокой эффективностью квантового спектрального анализа матриц вероятностей переходов в сочетании с квантовой фильтрацией (Kuravsky, 2024; Kuravsky, Greshnikov, et al., 2024; Kuravsky, Greshnikov, Yuryev, Zlatomrezhev, 2023). Альтернативный подход опирается на оценки взаимных правдоподобий. Он допустим при решении данной задачи, однако, как показано в работе (Kuravsky, Greshnikov, et al., 2024), этот способ решения существенно уступает по полноте, эффективности и качеству получаемых результатов методу, построенному на основе квантовых представлений.

Формализация деятельности пилотов

Структурная схема, представляющая алгоритмические аспекты применения математической модели сопутствующей деятельности для решения диагностических задач, представлена в работах (Куравский, Козырев, Грешников, 2024; Kuravsky, 2024; Kuravsky, Greshnikov, et al., 2024).
Основной критерий для практического использования измеряемых показателей — способность различать проблемные и допустимые действия, а также поведение операторов пилотов ВС с помощью определенных методов анализа данных. В работах (Грешников, Куравский, Юрьев, 2021; Куравский, Козырев, Грешников, 2024; Куравский, Юрьев, Златомрежев, Грешников, Поляков, 2021; Kuravsky, Yuryev, Zlatomrezhev, 2019; Kuravsky, Yuryev, Zlatomrezhev, Greshnikov, Polyakov, 2021) показана возможность создания эффективных диагностических методик, основанных на сопоставлении исследуемых фрагментов действий или поведения с типовыми паттернами эмпирических данных. В зависимости от выбора применяемых показателей и типа диагностической задачи, в качестве таких паттернов могут использоваться воздействия на ручки управления ВС, параметры состояния ВС, траектории движения взгляда, временные ряды показателей кардио- и пульсометрии, параметры электроэнцефалограмм и т. д.
Подходы, не использующие сравнения с эмпирическими данными, при решении диагностических задач перспектив не имеют из-за отсутствия в настоящее время достаточно полных и адекватных наблюдениям формализованных моделей действий или поведения пилотов, опирающихся на выявленные в результате научных исследований количественные психологические и психофизиологические закономерности.
В то же время методы, опирающиеся на сравнения с эмпирическими данными, позволяют формализовать деятельность пилота как последовательность разнотипных элементарных операций, регистрируемых с помощью соответствующих измерительных систем. Эти операции, в частности, могут включать:
– воздействия на ручки управления;
– попадания взгляда оператора в заданные зоны интереса ИУП кабины экипажа;
– голосовые команды;
– смену знака производных по времени от параметров, определяющих выполнение летных маневров и отображаемых на индикаторах ИУП кабины экипажа: углов атаки, тангажа и крена, перегрузок, приборной скорости, высоты и др.
В зависимости от объема доступных результатов наблюдений и имеющихся вычислительных ресурсов, могут использоваться различные списки подобных показателей.
Зарегистрированный протокол деятельности пилота преобразуется в матрицу выборочных оценок вероятностей переходов между типами выполняемых элементарных операций, размер которой определяется количеством учитываемых типов операций. Полученная матрица дает возможность рассматривать деятельность пилота как марковский процесс с дискретными состояниями и дискретным временем (или марковскую цепь), состояниями которого являются учитываемые типы элементарных операций. Имеющая место разнотипность операций несущественна, поскольку используются только вероятностные переходы между ними.
Представление деятельности пилотов с помощью матрицы вероятностей переходов между элементарными операциями имеет существенные преимущества перед другими способами построения моделей их поведения. Этот подход, в частности, обеспечивает простоту построения представления деятельности по результатам наблюдений, доступность и разумный объем измерений, необходимых для создания модели, а также эффективность анализа данных. Распознаваемые типы пилотов определяются прикладной задачей, в интересах которой проводится анализ.

Формирование квантовых представлений

В работах (Kuravsky, 2020; Kuravsky, 2022; Kuravsky, 2024; Kuravsky, Greshnikov, et al., 2024; Kuravsky, Greshnikov, Yuryev, Zlatomrezhev, 2023) рассмотрены квантовые представления, где каждое наблюдаемое значение описывается одним кубитом, «чистые» состояния которого выражают факт появления данного значения при наблюдениях или его отсутствия. Число кубитов равно числу возможных наблюдаемых значений. Показано, что такие представления более удобны, чем другие способы формализации деятельности, хотя и избыточны.
Исследуемый марковский процесс заменяется набором M" " кубитов" " {|q_k⟩}_(k=0)^(M-1), число которых определяется количеством кластеров, по которым распределены состояния данного процесса. Кластеры состояний определяются на основе результатов наблюдений, содержащихся в матрице вероятностей переходов между состояниями процесса, посредством процедуры многомерного шкалирования. Кубитовые представления используются для представления переходов между кластерами состояний, число которых значительно меньше числа состояний исходного марковского процесса, что обеспечивает понижение размерности задачи.
Для обеспечения нормировки выполняется «запутывание по измерениям» (entangled by measuring — EM). Кубиты запутываются по схеме One-vs-Rest с сопутствующей нормировкой амплитуд вероятностей.
Эволюция каждой используемой формальной квантовой системы описывается уравнением:
|├ q(t_0+t)⟩=U(t)|├ q(t_0)⟩,
где |q(t_0 )⟩" " — текущее состояние исследуемой замкнутой системы в момент времени t_0, |q┤( t_0+t)⟩ — последующее состояние той же замкнутой системы в момент времени t_0+t, U(t) — унитарный оператор эволюции квантовой системы.
Кубитовые представления описывают динамику пребывания в нескольких кластерах состояний, причем рассматриваемый процесс в каждый момент времени находится в одном и только одном из M рассматриваемых кластеров. Наблюдаемая величина характеризует пребывание марковского процесса в определенном кластере состояний: если марковский процесс находится внутри заданного кластера состояний, то «измеряемое» значение равно 1; если же этот процесс находится вне заданного кластера состояний, то «измеряемое» значение равно -1.
Пребывание процесса в кластере состояний k" " (k=0,…,M-1) представляется как |q_k (t)⟩=A_k (t)|a_k⟩+B_k (t)|b_k⟩, где t" " — время; |a_k⟩ и |b_k⟩" " образуют базис, элементы которого становятся результатами наблюдений; A_k (t), B_k (t)∈C (C — множество комплексных чисел); |A_k (t)|^2+|B_k (t)|^2=1, где |A_k (t)|^2 — вероятность нахождения в k-м кластере состояний согласно правилу Борна; |B_k (t)|^2 — вероятность отсутствия в k-м кластере состояний (т. е., нахождения в любом другом доступном кластере j" "(j≠k) системы, который не совпадает с кластером k).
Результатом каждого наблюдения рассматриваемой системы кубитов является вектор |a_k⟩ или |b_k⟩" " с двумя очевидными нормализующими условиями:
∑_(k=0)^(M-1)▒|A_k (t)|^2 =1, |B_k (t)|^2=∑_(j≠k)▒|A_j (t)|^2 .
Следуя подходу фон Неймана к интерпретации измерений, для выполнения указанных выше условий для A_k (t) и B_k (t) (k=0,…,M-1) применяются нормализующие преобразования N_k
N_k (A_k (t)|├ a_k ⟩+B_k |├ b_k ⟩)=A_k/√(∑_(j=0)^(M-1)▒A_j^2 ) ├ |a_k ⟩+sign⁡〖〖(B〗_k)〗 √(1-(A_k^2)/(∑_(j=0)^(M-1)▒A_j^2 ))|├ b_k ⟩.
Указанная нормализация делает заданные кубиты запутанными по измерениям.
Согласно одному из основных постулатов квантовой механики, наблюдаемые («измеряемые») значения являются собственными значениями некоторого эрмитова оператора в гильбертовом пространстве, который можно рассматривать как гамильтониан H формальной квантовой системы. Если гамильтониан H установлен, то унитарный оператор эволюции системы U(t) определяется как решение уравнения Шрёдингера d/dt U(t)=-iHU(t), записанного для этого оператора:
U(t)=e^(-iHt).
Указанная экспонента может быть приближённо вычислена как конечная сумма, сходящаяся к пределу суммы известного ряда:
e^(-iHt)= I –iHt+((〖–iHt)〗^2)/2!+⋯+((〖–iHt)〗^k)/k!+o(t^k ).
Поскольку в рассматриваемом случае эрмитовы операторы {H_k }_(k=0)^(M-1) определяются своими собственными значениями, равными -1 или 1, то для представления результата действия унитарного оператора эволюции k-го кубита U_k (t) допустим известный оператор вращения:
U_k (t)=(■(cos⁡t&-sin⁡t@sin⁡t&cos⁡t )) U_k (0).
Указанный вариант унитарного оператора не является единственным: в работе (Kuravsky, 2022) рассмотрен общий вид этих операторов в случае биполярных собственных значений. Однако приведенный выше оператор вращения является наиболее удобным с точки зрения практических вычислений и интерпретации их результатов.
Темп эволюции различных кубитов может быть разным, однако все кубиты, находящиеся в одной и той же квантовой системе, должны эволюционировать в одном и том же масштабе времени. Поэтому для согласования временных шкал каждому кубиту |q_k (t)⟩ приписывается частотный параметр θ_k, выражающий скрытую периодичность нахождения в кластерах состояний в течение периода наблюдений. Результаты действия операторов mathitU_k (t) при этом приводятся к следующему виду:
(■(〖cos(〗⁡〖2πθ_k t〗)&〖-sin〗⁡〖(2πθ_k t)〗@sin⁡〖(2πθ_k t)〗&〖cos(〗⁡〖2πθ_k t〗))) U_k (0),
где t — общее время; " " θ_k — частота вращения. Скрытые параметры представлений кубитов идентифицируются по результатам наблюдений, выявляя периодичности попаданий в рассматриваемые кластеры в течение периода наблюдений.
В соответствии с вероятностями переходов между состояниями марковского процесса для каждого распознаваемого класса пилотов путем имитационного моделирования генерируются выборки траекторий прохождения кластеров состояний. Эти выборки и идентифицированные скрытые параметры представлений кубитов используются для вычисления элементов матриц взаимных расстояний в спектральной метрике:
w_uv=M-Z_uv e^(-β∑_(k=0)^(M-1)▒(L_(u,k)-L_(v,k) )^2 ),
где в качестве спектров исследуемых процессов рассматриваются значения частот {θ_k^* }_(k=0,…,M-1) и наблюдаемые числа попаданий {F_k }_(k=0,…,M-1" " ) в кластеры состояний k = 0, …," " M-1 в моменты времени {t_j }_(j=1,2,…,N" " ), называемые амплитудами {L_k }_(k=0,…,M-1" " ); u и v" "(u,v=1,…,Z) — пара индексов сравниваемых Z-процессов такого поведения; w_uv — расстояние между процессами u и v; Z_uv — количество совпадающих частот {θ_(u,k)^* }_(k=0,…,M-1" " )и {θ_(v,k)^* }_(k=0,…,M-1" " ) с одинаковыми индексами k для сравниваемых процессов u и v (частоты θ_(u,k)^* и θ_(v,k)^* с одинаковым индексом k считаются совпадающими, если модуль их разности меньше заданной общей точности ∆θ, то есть |θ_(u,k)^*-" " θ_(v,k)^* |≤∆θ); L_(u,k) и L_(v,k) " " — амплитуды k-го кубита для процессов u и v соответственно; β≥0" " — эмпирический коэффициент. Очевидно, что указанная экспоненциальная функция принимает наибольшее значение, если L_(u,k)=L_(v,k) " " для всех" " k, при этом расстояние w_uv принимает наименьшее значение.
Используя вычисленную матрицу взаимных расстояний, последующая процедура многомерного шкалирования формирует в пространстве заданной размерности диаграмму рассеяния для траекторий прохождения кластеров состояний. На основе этой диаграммы в результате дискриминантного и кластерного анализа определяется решение диагностической задачи.
Ошибки, возникающие при вычислении выборочных оценок элементов матриц вероятностей переходов между состояниями исходной марковской цепи, устраняются с помощью квантовой фильтрации (Kuravsky, 2022; Kuravsky, 2024; Kuravsky, Greshnikov, et al., 2024).
Процедура квантовой фильтрации включает следующие шаги:
свертка марковских процессов, описывающих процессы обхода состояний марковской цепи, в квантовые представления;
генерация выборок траекторий прохождения кластеров состояний, формирующих указанные квантовые представления, в соответствии с матрицами вероятностей переходов (для каждого испытуемого создается свое множество траекторий прохождения кластеров состояний);
вычисление элементов матриц взаимных расстояний для пар множеств сгенерированных траекторий прохождения кластеров состояний в спектральной метрике с выполнением следующих условий:
каждой паре рассматриваемых испытуемых соответствует своя пара указанных сгенерированных множеств;
эти матрицы вычисляются для одного и того же разбиения на кластеры, полученного с использованием матрицы вероятностей переходов первого элемента пары для всех траекторий, входящих в указанную пару множеств;
вычисление представления указанных траекторий в виде диаграммы рассеяния точек в пространстве шкалирования;
вычисление статистик Уилкса для пар сгенерированных множеств точек, представляющих траектории обхода кластеров в пространстве шкалирования;
классификация испытуемых с использованием в качестве меры близости вычисленных попарных статистик Уилкса.
Попарные Λ-статистики Уилкса применяются для количественной оценки различий между множествами сгенерированных траекторий прохождения кластеров состояний и вычисления количественных мер различий между матрицами, представляющими деятельность пилотов.

Построение оценок технических решений по компоновке и составу интеллектуального ИУП кабины экипажа и оценок состояния пилотов: метод сравнения с эталоном

Математическая модель сопутствующей деятельности позволяет сопоставлять различные технические решения, связанные с построением ИУП кабины экипажа, для выборки пилотов/экипажей с выявлением наилучшего варианта. Если, наоборот, зафиксировать техническое решение, касающееся построения ИУП кабины экипажа, и сопоставить эффективность деятельности различных пилотов, то данная модель превращается в инструмент для сравнительной оценки уровня их профессиональной подготовки.
Схема построения сравнительных оценок при выборе наиболее эффективного варианта ИУП кабины представлена на рис. 3. Исследуются различные технические решения по компоновке ИУП кабины. С целью выбора наилучшего решения, в качестве эталонной матрицы используется матрица вероятностей переходов для опытного пилота, усредненная по всем исследуемым решениям (эта матрица слабо варьируется у данной категории пилотов). Матрицы вероятностей переходов между различными типами элементарных операций, составляющих протоколы деятельности пилотов, усредняются для каждого оцениваемого технического решения по всей выборке пилотов. В качестве результата выбирается решение, соответствующее матрице, ближайшей к эталонной матрице.

Рис. 3
Рис. 3. Схема сравнений 1: выбор оптимального ИУП кабины, соответствующего min┬i " " {r_i }_(i=1)^n, где r_i=1-Λ_i есть количественная мера различий между указанными матрицами, представляющими деятельность пилотов
Fig. 3. Comparison scheme 1: selection of the optimal cabin IMF corresponding to min┬i " " {r_i }_(i=1)^n, where r_i=1-Λ_i is a quantitative measure of the differences between the specified matrices representing the pilots' activities


Схема идентификации деятельности исследуемого пилота путем сравнения его деятельности с различными вариантами эталонной деятельности при заданном ИУП кабины представлена на рис. 4. Исследуются матрицы вероятностей переходов между различными типами элементарных операций, составляющих протоколы деятельности пилотов. В качестве эталонных используются матрицы вероятностей переходов для деятельности пилотов с известной интерпретацией (включая корректное и аномальное пилотирование). Результат идентификации определяется ближайшей эталонной матрицей: пилоту приписывается оценка взаимодействия ближайшего эталона.

Рис. 4
Рис. 4. Схема сравнений 2: идентификация деятельности исследуемого пилота путем сравнения его деятельности с различными вариантами эталонной деятельности при заданном ИУП кабины и выбора min┬(i,j) " " {" " {r_(i,c) }_(i=1)^n " " ∪{r_(j,a) }_(j=1)^m }, где r_(i,c) и r_(j,a) " " есть количественные меры различий между исследуемой и эталонными матрицами, представляющими деятельность пилотов, аналогичные мере на рис. 3
Fig. 4. Comparison scheme 2: identification of the activity of the pilot under study by comparing his activity with various variants of the reference activity for a given IMF of the cockpit and selecting min┬(i,j) " " {" " {r_(i,c) }_(i=1)^n " " ∪{r_(j,a) }_(j=1)^m }, where r_(i,c) and r_(j,a) " " are quantitative measures of the differences between the studied and reference matrices representing the activity of pilots, similar to the measure in Fig. 3


Следует применять два критерия.
Критерий для выбора наилучшего варианта ИУП кабины
Наилучшим признаётся ИУП кабины экипажа, для которого матрица вероятностей переходов между различными типами элементарных операций в количественной мере ближе всего к аналогичной усредненной матрице для опытного пилота. Если матрицы вероятностей переходов опытного пилота для различных вариантов ИУП кабины различаются значимо, то они не усредняются, и сравнения матриц вероятностей переходов опытного и линейных пилотов (здесь и далее под линейным пилотом понимается пилот, допущенный к выполнению регулярных рейсов на маршрутах авиакомпании в составе экипажа воздушного судна) проводятся для каждого варианта ИУП кабины отдельно.
Критерий для выбора характеристик исследуемого пилота
Исследуемому пилоту приписываются характеристики того варианта эталонной деятельности, для которого матрица вероятностей переходов между различными типами элементарных операций в количественной мере ближе других к аналогичной усредненной матрице исследуемого пилота.
Эксперименты на стендах показали, что результаты анализа квантовых представлений деятельности пилотов, определяемые стохастическими матрицами вероятностей переходов внимания между выполняемыми ими элементарными действиями, не показывают заметную чувствительность к незначительным вариациям в условиях эксперимента и состоянию испытуемых, что повышает их диагностическую ценность и позволяет рассматривать в качестве основных диагностических показателей, имеющих практическую перспективу.

Сравнение представлений деятельности пилотов, определяемых стохастическими матрицами вероятностей переходов внимания между зонами интереса ИУП и воздействиями на органы управления

Регистрация ГДА, а также данных ЭЭГ и пульсометрии проводилась на комплексном демонстраторе ИУП кабины экипажа ГосНИИАС для одного опытного пилота и трех линейных пилотов при выполнении посадки ВС на аэродром при различных погодных условиях. Опытный пилот — летчик-испытатель 1-го класса, линейные пилоты представлены немолодым и молодым пилотами гражданской авиации, имеющими значимый опыт пилотирования, полученный при работе в авиакомпаниях, а также одним сотрудником, имеющим значимый опыт пилотирования на экспериментальном стенде. Опытному пилоту присвоен индекс 0, линейным пилотам — индексы 1—3.
Расположение исследуемых зон интереса 1—6 на приборной панели показано на рис. 5. Пребывание взора пилота вне приборной панели рассматривалось как нахождение в 7-й зоне интереса.

Рис. 5
Рис. 5. Расположение исследуемых зон интереса на приборной панели
Fig. 5. Location of the studied interest zones on the dashboard


Сравнения выполнялись согласно схеме, приведенной на рис. 6.

Рис. 6
Рис. 6. Схема сравнений профессиональной деятельности пилотов
Fig. 6. The scheme of comparisons of professional activity of pilots


Компоненты стационарных распределений вероятностей пребывания в указанных зонах интереса, вычисленные по матрице вероятностей переходов между этими зонами, представлены на рис. 7.

Рис. 7
Рис. 7. Компоненты стационарных распределений вероятностей пребывания в зонах интереса ГДА, вычисленные по матрице вероятностей переходов между этими зонами
Fig. 7. Components of stationary distributions of probabilities of staying in the OMA zones of interest, calculated from the matrix of probabilities of transitions between these zones


Очевидно значимое различие в ГДА между опытным и линейными пилотами: при эффективной выборке в 200 точек фиксаций взора значения статистики Пирсона X_6^2 при попарных сравнениях составляют, соответственно, 176, 124 и 174 (p < 0,00001). В то же время значимые различия в ГДА между линейными пилотами отсутствуют: при том же количестве точек фиксаций взора значения статистики Пирсона X_6^2 при попарных сравнениях 2-го пилота с 1-м и 3-м составляют, соответственно, 8,1 (p = 0,23) и 4,8 (p = 0,57).

Обсуждение результатов

Распределения вероятностей пребывания в зонах интереса показывают, что различия между опытным и линейными пилотами, в основном, обусловлены балансом распределения внимания между авиагоризонтом и пребыванием взора вне приборной панели: для опытного пилота доля времени пребывания вне приборной панели в среднем примерно в 1,5 раза меньше, а время пребывания взора на авиагоризонте — в 2,9—3,8 раза больше. Особенностью проведенных экспериментов было то, что опытный пилот летал в тумане, с нулевой видимостью из кабины. Однако выравнивание доли времени пребывания вне приборной панели с линейными пилотами (см. рис. 8) сохраняет значимые отличия ГДА опытного от ГДА линейных пилотов: при том же количестве точек фиксаций взора, значения статистики Пирсона X_5^2 при попарных сравнениях составляют, соответственно, 29, 36 и 45 (p < 0,0001). Таким образом, различия между опытным и линейными пилотами обусловлены не особенностями эксперимента (полеты с нулевой или нормальной видимостью), а техникой считывания информации с индикаторов приборной панели и ее последующей интерпретацией.

Рис. 8
Рис. 8. Компоненты стационарных распределений вероятностей пребывания в зонах интереса ГДА, вычисленные по матрице вероятностей переходов между этими зонами, после выравнивания долей времени пребывания вне приборной панели
Fig. 8. Components of stationary distributions of probabilities of staying in the OMA zones of interest, calculated from the matrix of probabilities of transitions between these zones, after equalizing the fractions of time spent outside the dashboard


Анализ квантовых представлений ГДА пилотов, определяемых теми же стохастическими матрицами вероятностей переходов внимания между зонами интереса ИУП, дает похожие результаты. Имеет место существенное различие в ГДА между опытным (exp) и линейными (mid) пилотами (1-Λ_exp=0,06; 1-Λ_mid≥0,28; Λ_part<0,76; F(1,16)>4,89; p<0,05, где Λ_part — статистика частная Лямбда Уилкса, F — ассоциированная с ней F-статистика) и отсутствие статистически значимых различий в ГДА между линейными пилотами (1-Λ_exp=0,11; 1-Λ_mid≤0,14; Λ_part>0,96; F(1,16)<0,55; p>0,46). В качестве вычислительного инструмента использовалась Интеллектуальная система квантового моделирования (Intelligent System for Quantum Modeling — ISQM).
Кроме обхода взором зон интереса, проведенный анализ учитывал воздействия пилотов на органы управления. Рассматривались следующие пять вариантов воздействий:
изменение положения рычага управления каналом тангажа (SideStickPitchPos),
изменение положения рычага управления каналом крена (SideStickRollPos),
изменение положения рычага управления левым двигателем (ThrottleLeverAngleL),
изменение положения рычага управления правым двигателем (ThrottleLeverAngleR),
изменение положения педалей (RudderPedalPos).
Диапазоны значений числовых параметров, характеризующих положения рычагов и педалей, делились на три интервала, формируя 15 элементарных состояний, переходы между которыми представлялись матрицами вероятностей переходов, используемых в качестве объектов для последующего анализа.
Анализ квантовых представлений деятельности пилотов, определяемых стохастическими матрицами вероятностей переходов внимания между зонами интереса ИУП и воздействиями на органы управления, проводился по усредненным по посадкам ВС матрицам вероятностей переходов. Анализ полного представления деятельности показал существенные, но статистически незначимые различия в деятельности между опытным (exp) и линейными (mid) пилотами (1-Λ_exp=0,12; 1-Λ_mid≤0,23; Λ_part>0,86; F(1,16)<2,45; p>0,13). Статистически значимые различия в деятельности между вторым и третьим линейными пилотами также отсутствуют (1-Λ_mid2=0,08; 1-Λ_mid3≤0,13; Λ_part>0,94; F(1,16)<0,92; p>0,35). Однако второй и первый линейные пилоты обнаруживают существенные и статистически значимые различия в деятельности (1-Λ_exp=0,08; 1-Λ_mid≥0,3; Λ_part<0,76; F(1,16)>5,02; p<0,04)." " Полученный результат можно объяснить относительной простотой выполняемого летного упражнения, не позволяющей в полной мере проявиться различиям в технике пилотирования.
Отдельно проведенный анализ воздействий на органы управления показал статистически незначимые различия в деятельности невозрастных пилотов (1-Λ_exp=0,11; 1-Λ_mid≤0,2; Λ_part>0,90; F(1,16)<1,72; p>0,20) и статистически значимые различия в деятельности возрастного и невозрастных пилотов (1-Λ_mid1=0,44; 1-Λ≤0,20; Λ_part<0,70; F(1,16)>6,65; p<0,02)." " Этот результат можно объяснить влиянием фактора возраста.
Для сопоставления эффективности анализа с помощью квантовых представлений и стационарных распределений вероятностей пребывания в состояниях, соответствующих элементарным действиям пилотов, проведено сравнение указанных стационарных распределений, вычисленных по матрице вероятностей переходов между данными состояниями для каждого из пилотов, участвующих в экспериментах.
Значимые различия между опытным и линейными пилотами отсутствуют: при эффективной выборке в 200 точек фиксаций взора значения статистики Пирсона X_21^2 при попарных сравнениях составляют, соответственно, 13,8, 13,8 и 23,2 (p > 0,33).
Менее значимые различия наблюдаются в случае отдельного анализа воздействий на органы управления: при той же эффективной выборке значения статистики Пирсона X_14^2 при попарных сравнениях составляют, соответственно, 0,15, 0,29 и 0,03 (p > 0,999).
Проведенный анализ свидетельствует о большей эффективности анализа с помощью квантовых представлений, который, выявляя более тонкие особенности поведения пилотов, оказался более чувствительным к представляющим интерес характеристикам деятельности объектов исследования и, таким образом, лучше подходит для решения диагностических задач.
Полученные результаты позволяют говорить о том, что ГДА пилотов в большей степени дифференцирует их профессиональную деятельность, чем воздействия на ручки управления. Это является одним из оснований для вывода о преимуществах данных ГДА при решении диагностических задач по сравнению с другими источниками информации о профессиональной деятельности и психофизиологическом состоянии пилотов.

Заключение

Разработана методика исследовательских испытаний технологий интеллектуального ИУП кабины экипажа перспективного гражданского самолета, которая опирается на оценки объективных показателей психофизиологического состояния и профессиональной деятельности пилотов, включая данные видеоокулографии, данные электроэнцефалографии, данные пульсометрии, воздействия на ручки управления, экспертные оценки, а также оценки, полученные путем имитационного моделирования деятельности экипажа.
Диагностическая ценность применяемых оценок обусловлена в первую очередь тем, насколько индивидуальная изменчивость измеряемых показателей сопоставима с изменчивостью, связанной с диагностируемыми классами. Если межклассовая изменчивость существенно превышает индивидуальную изменчивость, то соответствующая оценка приемлема для диагностических выводов и рассматривается как основная.
Если соотношение диапазонов индивидуальной и межклассовой изменчивости недостаточно исследовано, то соответствующая оценка неприемлема для диагностических выводов и может рассматриваться только как вспомогательный показатель, мониторинг которого желателен для выявления возможной диагностической ценности этой характеристики для дальнейших исследований.
Если показатель разделяется по диапазонам с точки зрения принадлежности к исследуемым диагностическим классам, но на него влияет значительное количество неконтролируемых факторов, включая субъективные, количественная оценка эффектов воздействий которых практически невозможна, он может рассматриваться как дополнительная характеристика, на основе которой, без исследования основных характеристик, не могут строиться диагностические выводы.
На основании проведенных экспериментов результаты измерений ГДА могут быть отнесены к основным диагностическим показателям, данные ЭЭГ — к вспомогательным, а данные пульсометрии и экспертные оценки — к дополнительным. Оценки, полученные путем имитационного моделирования с идентификацией на основе эмпирических данных, также могут быть отнесены к основным.
Исследование ИУП кабины на основе данных видеоокулографии включает три варианта количественных оценок с возрастающим уровнем сложности выполнения: экспресс-анализ движения взора пилота во всей области индикации ИУП кабины, предполагающий вычисление первичных показателей движения взора и дающий быстрые поверхностные оценки, не обязательно согласующиеся с выводами летных экспертов; анализ стационарных распределений вероятностей пребывания взора пилота в зонах интереса ИУП, по критерию согласованности баланса внимания, определяемого особенностями летного маневра, обеспечивающий содержательные оценки, которые, как правило, согласуются с выводами летных экспертов; анализ квантовых представлений движения взора пилотов, определяемых стохастическими матрицами вероятностей переходов внимания между зонами интереса ИУП, по критерию согласованности периодичностей осмотра зон интереса и количеств попаданий в них, определяемых особенностями летного маневра, обеспечивающий содержательные оценки, которые, как правило, согласуются с выводами летных экспертов.
Проведенный анализ свидетельствует о большей эффективности анализа с помощью квантовых представлений, который, выявляя более тонкие особенности поведения пилотов, оказался более чувствительным к представляющим интерес характеристикам деятельности объектов исследования и, таким образом, лучше подходит для решения диагностических задач.
Полученные результаты позволяют говорить о том, что ГДА пилотов в большей степени дифференцирует их профессиональную деятельность, чем воздействия на ручки управления. Это является одним из оснований для вывода о преимуществах данных ГДА при решении диагностических задач по сравнению с другими источниками информации о профессиональной деятельности и психофизиологическом состоянии пилотов.

Литература

  1. Барабанщиков, В.А., Жегалло, А.В. (2013). Регистрация и анализ направленности взора человека. М.: Институт психологии РАН.
    Barabanshchikov, V.A., Zhegallo, A.V. (2013). Registration and Analysis of Human Eye Gaze Direction. Moscow: Institute of Psychology RAS. (In Russ.).
  2. Грешников, И.И., Куравский, Л.С., Юрьев, Г.А. (2021). Принципы построения программно-аппаратного комплекса для интеллектуальной поддержки экипажа и оценки уровня его подготовки. Моделирование и анализ данных, 11(2), 5—30. https://doi.org/10.17759/mda.2021110201
    Greshnikov, I.I., Kuravsky, L.S., Yuryev, G.A. (2021). Principles for Developing Software and Hardware Systems for Crew Support and Skill Assessment. Modeling and Data Analysis, 11(2), 5—30. (In Russ.). https://doi.org/10.17759/mda.2021110201
  3. Куравский, Л.С., Козырев, А.Д., Грешников, И.И. (2024). Математическая модель сопутствующей деятельности пилота и ее применение для объективной оценки его состояния и профессиональной подготовки. Экспериментальная психология, 17(1) 161—180. https://doi.org/10.17759/exppsy.2024170111
    Kuravsky, L.S., Kozyrev, A.D., Greshnikov, I.I. (2024). A Mathematical Model of Pilot’s Related Activities for Objective State and Skill Assessment. Experimental Psychology, 17(1), 161—180. (In Russ.). https://doi.org/10.17759/exppsy.2024170111
  4. Куравский, Л.С., Юрьев, Г.А., Златомрежев, В.И., Грешников, И.И., Поляков, Б.Ю. (2021) Оценка действий экипажа самолета по данным видеоокулографии. Экспериментальная психология, 14(1), 204—222.
    Kuravsky, L.S., Yuryev, G.A., Zlatomrezhev, V.I., Greshnikov, I.I., Polyakov, B.Yu. (2021). Crew Actions Assessment Based on Video Oculography. Experimental Psychology, 14(1), 204—222. (In Russ.).
  5. Kuravsky, L.S. (2020). Discriminant Analysis Based on the Approaches of Quantum Computing. Lobachevskii Journal of Mathematics, 41(12), 2338—2344.
  6. Kuravsky, L.S. (2021). Modeling Dynamical Behavior of Stochastic Systems: Spectral Analysis of Qubit Representations vs the Mutual Markovian Model Likelihood Estimations. Lobachevskii Journal of Mathematics, 42(10), 2364—2376.
  7. Kuravsky, L.S. (2022). Simplification of Solving Diagnostics Problems by Convolution of Applied Markovian Models into the Quantum Representations. Lobachevskii Journal of Mathematics, 43(7), 1669—1682.
  8. Kuravsky, L.S. (2024). Quantum Representations and Their Applications in Diagnostics. Moscow: DeLibri.
  9. Kuravsky, L.S., Greshnikov, I.I., Kozyrev, A.D., Kosachevsky, S.G., Frolova, L.I., Zakharcheva, A.A. (2024). Mathematical Modeling of Operator Activities and Their Diagnostic Evaluation Using Quantum Representations. Lobachevskii Journal of Mathematics, 45(6), 2534—2551.
  10. Kuravsky, L.S., Greshnikov, I.I., Yuryev, G.A., Zlatomrezhev, V.I. (2023). Synthesis of Civil Aircraft Control Using Empirical Data and Quantum Filtering. Lobachevskii Journal of Mathematics, 44(6), 2079—2100.
  11. Kuravsky, L.S., Yuryev, G.A., Zlatomrezhev, V.I. (2019). New Approaches for Assessing the Activities of Operators of Complex Technical Systems. Experimental Psychology (Russia), 12(4), 27—49. https://doi.org/10.17759/exppsy.2019120403
  12. Kuravsky, L.S., Yuryev, G.A., Zlatomrezhev, V.I., Greshnikov, I.I., Polyakov, B.Yu. (2021). Assessing the Aircraft Crew Activity Basing on Video Oculography Data. Experimental Psychology (Russia), 14(1), 204—222. https://doi.org/10.17759/exppsy.2021140110
  13. Kuravsky, L.S., Greshnikov, I.I. (2021). Optimizing the Mutual Arrangement of Pilot Indicators on Aircraft Dashboard and Analysis from Quantum Representations Viewpoint. Journal of Applied Engineering Science, 19(4), 910—919. https://doi.org/10.5937/jaes0-31855

Информация об авторах

Лев Семенович Куравский, доктор технических наук, профессор, декан факультета информационных технологий, Московский государственный психолого-педагогический университет (ФГБОУ ВО МГППУ), Москва, Российская Федерация, ORCID: https://orcid.org/0000-0002-3375-8446, e-mail: l.s.kuravsky@gmail.com

Иван Игоревич Грешников, кандидат технических наук, начальник лаборатории, Государственный научно-исследовательский институт авиационных систем (ФГУП «ГосНИИАС»), Москва, Российская Федерация, ORCID: https://orcid.org/0000-0001-5474-3094, e-mail: vvanes@mail.ru

Эмма Дмитриевна Глухова, инженер 1 категории, Государственный научно-исследовательский институт авиационных систем (ФГУП «ГосНИИАС»), Москва, Российская Федерация, ORCID: https://orcid.org/0000-0001-8814-6685, e-mail: edgluhova@gosniias.ru

Григорий Александрович Юрьев, кандидат физико-математических наук, доцент, заведующий кафедрой, "Прикладная информатика и мультимедийные технологии" факультета "Информационные технологии", ведущий научный сотрудник молодежной лаборатории информационных технологий для психологической диагностики, Московский государственный психолого-педагогический университет (ФГБОУ ВО МГППУ), Москва, Российская Федерация, ORCID: https://orcid.org/0000-0002-2960-6562, e-mail: g.a.yuryev@gmail.com

Наталия Евгеньевна Юрьева, кандидат технических наук, Заведующий лабораторией «Информационные технологии для психологической диагностики», научный сотрудник лаборатории «Количественной психологии» центра информационных технологий для психологических исследований факультета информационных технологий, ответственный секретарь журнала «Моделирование и анализ данных», Московский государственный психолого-педагогический университет (ФГБОУ ВО МГППУ), Москва, Российская Федерация, ORCID: https://orcid.org/0000-0003-1419-876X, e-mail: yurieva.ne@gmail.com

Борислав Юрьевич Поляков, младший научный сотрудник, лаборатория математической психологии и прикладного программного обеспечения Центра информационных технологий для психологических исследований, Московский государственный психолого-педагогический университет (ФГБОУ ВО МГППУ), Москва, Российская Федерация, ORCID: https://orcid.org/0000-0002-6457-9520, e-mail: deslion@yandex.ru

Андрей Вячеславович Соколов, начальник сектора, Государственный научно-исследовательский институт авиационных систем (ФГУП «ГосНИИАС»), Москва, Российская Федерация, ORCID: https://orcid.org/0009-0007-3387-8847, e-mail: avsokolov@gosniias.ru

Иннокентий Александрович Махортов, Аспирант, Московский государственный психолого-педагогический университет (ФГБОУ ВО МГППУ), инженер 2 категории, Государственный научно-исследовательский институт авиационных систем (ФГУП «ГосНИИАС»), Москва, Российская Федерация, ORCID: https://orcid.org/0009-0006-6919-9419, e-mail: inok546@ya.ru

Егор Денисович Кислицын, аспирант, Московский государственный психолого-педагогический университет (ФГБОУ ВО МГППУ), инженер, Государственный научно-исследовательский институт авиационных систем (ФГУП «ГосНИИАС»), Москва, Российская Федерация, ORCID: https://orcid.org/0009-0007-3647-9606, e-mail: danbars@list.ru

Вклад авторов

Все авторы приняли участие в обсуждении результатов и согласовали окончательный текст рукописи.

Конфликт интересов

Авторы заявляют об отсутствии конфликта интересов.

Метрики

 Просмотров web

За все время: 313
В прошлом месяце: 36
В текущем месяце: 31

 Скачиваний PDF

За все время: 56
В прошлом месяце: 3
В текущем месяце: 2

 Всего

За все время: 369
В прошлом месяце: 39
В текущем месяце: 33