Teachers thinking in different research paradigms: from cognitive psychology research to CHAT

 
Audio is AI-generated
 30 min read
61

Abstract

The article describes major milestones in teacher thinking research over the last 50 years, including the results of teacher decision studies and teacher professional knowledge, as well as the development of a theory of teaching. Two promising lines of research by Russian scholars are also analyzed: the conception of teacher thinking and studies of practical thinking. The author's vision of teacher thinking from the point of view of CHAT is presented in the conclusion, along with the formulation of main research questions for further studies.

General Information

Keywords: teacher thinking, teaching, teacher decision making, pedagogical content knowledge, CHAT

Journal rubric: Educational Psychology

Article type: scientific article

DOI: https://doi.org/10.17759/chp.2026220109

Received 15.02.2026

Revised 01.03.2026

Accepted

Published

For citation: Margolis, A.A. (2026). Teachers thinking in different research paradigms: from cognitive psychology research to CHAT. Cultural-Historical Psychology, 22(1), 78–89. https://doi.org/10.17759/chp.2026220109

© Margolis A.A., 2026

License: CC BY-NC 4.0

Full text

Introduction

Research on teachers' thinking has historically been linked to the search for ways to improve the effectiveness of pedagogical activity. This pressing practical task provided the context for the development and implementation of various research programs.

A significant increase in the number of studies aimed at examining teachers' activities and the characteristics of their thinking occurred in the early 1970s and is associated, according to many authors (Shavelson, 2020; Berliner, 2004), with two reasons. On the one hand, there was a constant demand from the state, society, and specialists to find ways to improve the quality of education. On the other hand, there was an intensification of this demand due to external factors, such as the success of competing countries in the field of scientific and technological progress or setbacks in comparative international studies of educational quality (Margolis, 2015). These factors often lead specialists and stakeholders to turn their attention to various aspects of teachers' work, their qualifications, the content of teacher education, and, ultimately, to what exactly teachers do in the classroom and how this affects the quality of children's learning.

According to R. Shavelson (Shavelson, 2020), the flourishing of research on teaching that began in the 1970s and 1980s was, not least, associated with the publication in 1963 of Nathaniel Gage's work "Paradigms for Research on Teaching", which described a new methodology for conducting scientific research in the field of studying teaching (Gage, 1963). The methodology he proposed adhered to the principles of rigorous scientific inquiry while simultaneously yielding research results that were sufficiently pragmatic for use in the actual practice of teachers' work.

Process–outcome methodology for studying teaching

The methodology developed by Nathaniel Gage included a theoretical description of a generalized model of teacher activity and a process–product methodology that made it possible to search for relationships between various key elements of the developed theoretical model and their influence on student learning outcomes (Berliner, 2004).

fig. 1
Fig. 1. Model of pedagogical activity (by N. Gage) (Shavelson, 1983, p. 407)

The theoretical description of teacher activity included six main categories (blocks) of variables and assumed the existence of fifteen bidirectional relationships between them. Each block could be considered by the researcher as an independent variable (or set of variables), and the study of the relationships between these variables made it possible to examine the presence of various correlational relationships among them. Thus, the methodology developed by N. Gage made it possible to seek answers to a wide range of research questions while ensuring a high level of academic rigor (Gage, 1963). It is also important that the developed theoretical model was fundamentally eclectic and not tied to any specific theory or concept, which allowed it to be used by researchers holding a wide variety of scientific views.

Block A of the model included various characteristics of teachers, including their experience, qualifications, and the presence of subject matter and pedagogical knowledge.

Block B included primarily contextual variables, such as the socio-demographic composition of students, the educational level of their parents, students' motivation to learn, and class or study group size.

Block C was related to teachers' thinking, including processes of lesson planning and pedagogical decision-making.

Block D included variables directly related to the teaching process and interactions between teachers and students, as well as the characteristics of pedagogical actions and teacher behavior.

Block E contained variables describing students' learning activities and thinking, for example, their degree of engagement in the learning process (time spent on solving tasks, level of attention, depth of information processing), the ratio of new and prior knowledge, and the cognitive strategies used.

Finally, Block F included variables related to student educational outcomes (their readiness to continue learning, results of performance-based or knowledge-based tests).

It should be noted that the theoretical model developed by N. Gage not only provided a static description of teaching activity within the context of the educational infrastructure, but also made it possible to consider various blocks of the model as processes that actually or potentially influence the variables included in Block F, i.e., the outcomes of these processes. This relationship (often referred to in the economic sciences as process-product methodology) opened up broad possibilities for studying what exactly influences the effectiveness of student learning, thereby addressing the primary demand from the state and society directed at researchers (Gage, 1963).

The model made it possible to study the influence of three or four different variables (for example, between teacher actions in the classroom, classroom discipline management, and learning success), as well as the relationships between variables from different categories (for example, the relationship between a teacher's level of qualification and the quality of lesson planning). The theoretical model and research methodology developed by N. Gage enabled the prediction of connections between teacher actions, teacher characteristics, and student learning success. Such theoretical "predictions" could be empirically verified in terms of testing whether these specific factors indeed influence student learning outcomes. According to N. Gage himself, his model reflected a completely natural and intuitively understandable position regarding the role that the teacher plays in education.

“What can be more natural than to seek to improve education through improving the work of the agents of society who come into contact with students? It is through those agents, namely, the teachers, that everything we do about curriculum, school finance, building construction, school administration, school-community relationships, and the rest, comes to the point – the point of making contact with the students through whom society will realize its schools' ideals.” (Gage, 1978, p. 69).

The research model and methodology developed by N. Gage proved to be in high demand among researchers largely due to its inclusivity and theoretical neutrality. Regardless of a researcher's theoretical commitment to one scientific school or another—whether behaviorism, constructivism, or anything else—it offered a way to transform general theoretical assumptions from a discourse about the correctness of a particular theory into a search for actual relationships between teacher actions, the teacher's characteristics as an educator working within a specific program, and student educational outcomes. However, the choice of the theory on which the researcher relied, as well as the selection of variables and the investigation of relationships among them, remained with the researcher themselves rather than being dictated by the model.

The use of the theoretical description of teaching activity and the methodology developed by N. Gage led to the launch of a large number of research programs aimed at searching for relationships between particular actions or characteristics of teachers and the effectiveness of the learning process. The empirical data accumulated in this process, in the figurative expression of R. Shavelson (Shavelson, 2020), resembled descriptions given by different people describing an elephant in a dark room based on their sensations from touching different parts of its body. One describes it as a trunk, another as massive legs, and so on, contradicting the descriptions of others, and the overall picture appears extremely uncertain. Attempts to establish a connection between various variables related to teacher actions and student educational outcomes showed that in most cases such connections appear very weak. One of the few exceptions was the identified moderate but stable correlation between teachers' verbal abilities and student outcomes. But even in this case, this could be used more for selecting more effective teachers rather than for improving the quality of student learning, because the research methodology used did not answer at all the question of what exactly created the described correlation (Shavelson, 2020).

In general, as experts actively involved in the implementation of scientific research during this period point out (Shavelson, 2020; Shulman, 1986), researchers experienced growing disillusionment with the use of the described methodology. This primarily concerned research based on behaviorist approaches, which attempted to identify the relationship between teacher actions and student educational outcomes without taking into account the much more complex context and conditions of pedagogical activity, as well as the cognitive mechanisms of pedagogical thinking that underpin and organize this activity. Unsurprisingly, the focus of research programs in the next stage shifted to the search for key mechanisms of such thinking, which included, above all, the processes of pedagogical decision-making.

Pedagogical activity as a process of pedagogical decision-making

One of the most important questions that research within the scientific paradigm described above failed to answer was not the question of what the teacher does or how they do it, but rather the question of why they perform certain actions. The search for an answer to this question led to the understanding that a teacher's activity essentially consists of constantly making various pedagogical decisions, concerning both the content of education and the process of its acquisition by students, as well as various aspects of interaction between teachers and students and among the students themselves. These decisions, made by teachers almost continuously (up to 10 decisions per hour (MacKay, 1977); on average 9,6–13,4 per lesson (Morine-Dershimer, Vallance, 1975)), occur in an extremely diverse and dynamically changing learning environment, in which the teacher must be able to identify the most important properties and features and respond promptly to many of them.

In fact, every action of a teacher is the result of decisions they make: either conscious or, more often, unconscious. When making a decision, the teacher subjects a significant amount of heterogeneous information to cognitive processing. The key skill of a teacher, according to R. Shavelson (Shavelson, 1973), is pedagogical decision-making. Such decisions are typically made under conditions of a high degree of uncertainty.

When making certain decisions in the classroom, the teacher chooses between various alternatives. Acting in complex situations with a large number of different variables and relationships between them, the teacher is forced to simplify the real pedagogical situation into a certain model that allows them to reduce the level of cognitive complexity and make rational decisions (Shavelson, 1984). The teacher's ability to behave rationally (including in accordance with educational goals) is determined by the characteristics of their thinking, reasoning, and the decisions they make.

Decisions made by teachers often rely on judgments they have formulated, which in turn are determined by the use of various heuristics that attribute causes to different factors influencing student learning and behavior. At the basis of such attribution lies a process of categorization, which assigns a student to a particular group based on a set of characteristics and information detected by the teacher. The influence of these factors on the decisions made by teachers is described in the model developed by R. Shavelson and P. Stern (Shavelson, Stern, 1981), presented in Figure 2.

 

fig.2
Fig. 2. Model of pedagogical decision-making (Shavelson, Stern, 1981; Berliner, 2004, p. 326)

The authors of this model note that various types of generalizations and heuristics used by teachers, as well as the emotions and experiences of conflict and stress they undergo, can have a significant influence (including a negative one) on their judgments and the decisions they make. For example, many studies have shown the significant role of a teacher's initial beliefs about a student's abilities in assessing that student's potential academic achievements (often underestimating them), as well as the difficulty of overcoming the erroneous judgments that arise on this basis.

The decisions made by teachers depend significantly on the specific stage of pedagogical activity and can be broadly divided into decisions made at the lesson planning stage, decisions made directly during the lesson, and decisions that may be made after the lesson, including at the stage of planning the next segment of the teaching and learning process.

Decisions made at a lesson planning stage

Research (Shavelson, Stern, 1981; Peterson, Clark, 1978) and other studies have shown that decisions made by teachers at the stage of planning their activities have a significant impact on teacher performance and, ultimately, on student learning outcomes. The lesson plans that result from this type of decision become for many teachers (especially beginning teachers) essentially a script that they try to adhere to as closely as possible and from which they strive to avoid deviating.

According to R. Shavelson and P. Stern (Shavelson, Stern, 1981), familiarity with a lesson plan makes it possible to largely predict a teacher's actual behavior in the classroom and to explain particular actions they take. The main element of pedagogical planning, according to most researchers, is the pedagogical task, which includes the academic content to be mastered by students, the instructional materials used in the process, and the various types of student activities (including their sequence, discreteness, and the time allocated to them) organized by the teacher and aimed at using the instructional materials in such a way that the academic content can be mastered. The final element of the pedagogical task is the goals that the teacher sets when planning and organizing its execution.

The planning carried out by a teacher in the process of developing a specific lesson plan can be either short-term or long-term, taking into account not only the objectives of a single lesson but also a longer time perspective (for example, a quarter or an academic year). According to a number of researchers, the central element of lesson planning is the design and selection of specific forms of student activity. The selection of such forms is based, among other things, on previously mastered and routinized forms of organizing students' learning activities (scripts) (Yinger, 1977), which results in a certain repetitive cycle of teacher actions.

Striving to adhere to the developed plan, the teacher organizes a certain sequence of student actions, which over time becomes automated and becomes the content of planning for the next stage of instruction. Such rigid commitment to following the developed lesson script may prove counterproductive (Peterson, Clark, 1978), especially if the plan initially did not sufficiently take into account the individual characteristics or needs of the students.

Planning during the lesson (interactive planning)

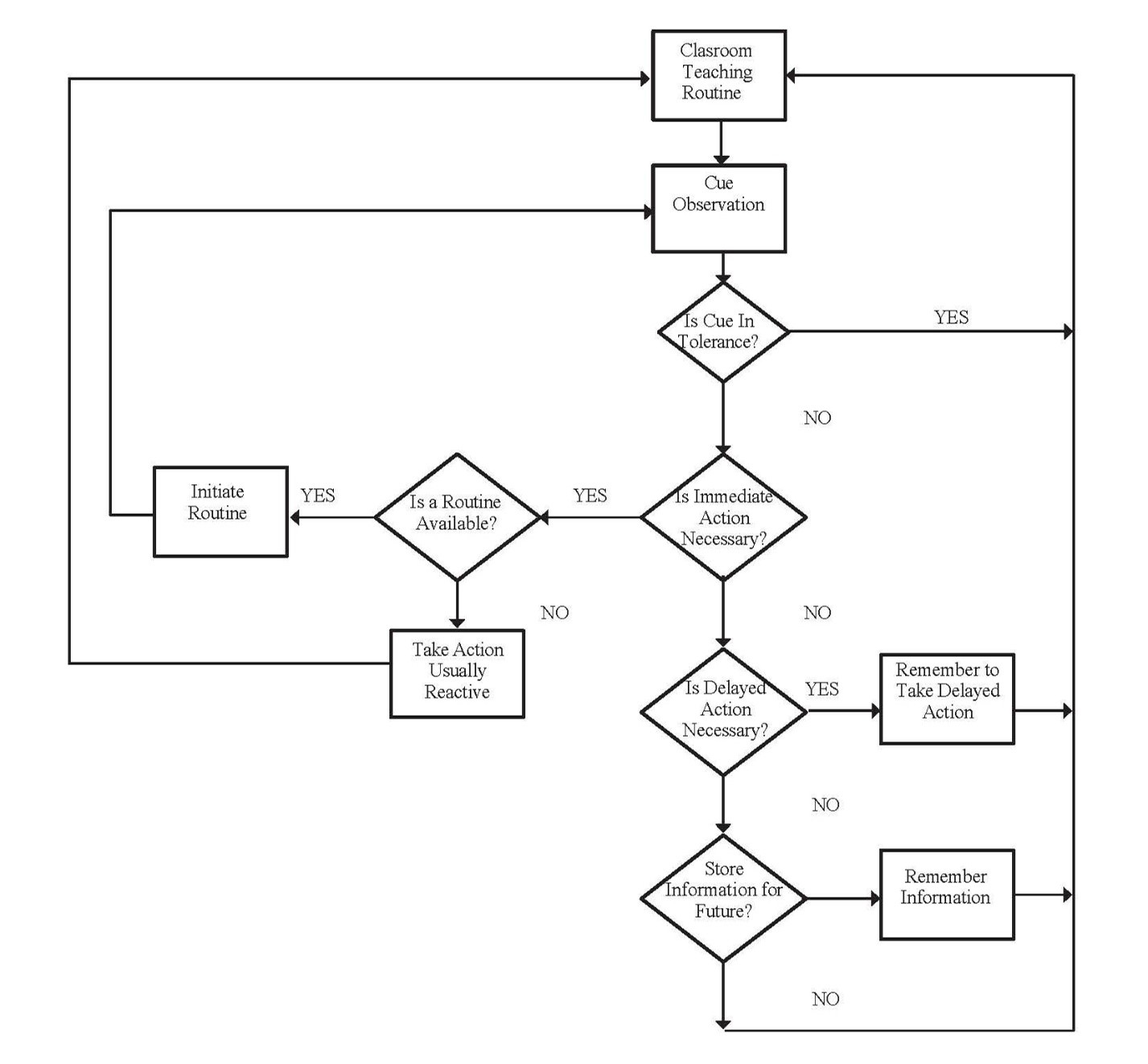
According to most researchers whose work was published in the late 1970s and early 1980s (Peterson, Clark, 1978; Shavelson, 1983; Joyce, 1978), a teacher's activity in terms of the decisions they make during a lesson can be schematically represented as primarily following previously developed routinized forms of action that correspond to scripts for behavior in typical pedagogical situations. The general logic and sequence of the events organized in this process usually stem from what was previously thought out in the lesson plan. In this context, the teacher's actions are typically accompanied by automated monitoring and control to detect any signs of significant deviation of the lesson from the intended script. When such signs are detected—indicating a minor deviation from the planned course (for example, during a discussion, several students jump up from their seats)—the teacher usually tries to understand whether this requires any immediate action on their part and whether they have available (in their prior experience) certain routine ways of responding to such events. If such action is necessary at the moment of detection and if appropriate automated responses to the emerging problem exist in their experience, the teacher typically applies them spontaneously and returns to the original lesson script. If there is no need for an immediate response to the detected problem, or if the problem is more substantial in nature, the teacher may postpone their actions until a certain point, including returning to them in subsequent lessons.

The generalized diagram of the teacher's actions and the decisions they make during a lesson is presented in Figure 3.

fig. 3
Fig. 3 Algorithms of pedagogical decision-making and actions in a classroom (Shavelson, 1983, p. 397)

According to R. Shavelson (Shavelson, 1983), there are several possible reasons why teachers adhere to the routine ways of acting and responding to problems that arise during the implementation of the lesson script outlined in the plan. One such reason is the belief that a particular routine form of action chosen at the planning stage is the best among the possible alternatives. Another reason is that the teacher simply does not have alternative and established ways of responding in their experience. A third reason is that the teacher's search for a new solution under conditions of time pressure and the need to continue the lesson would disrupt the flow of the planned sequence of events and actions, creating conditions for disorganization that would negatively impact the achievement of the intended goals.

It is important to note that a significant problem identified by the teacher as a disruption to their planned lesson script leads to the need to transition from routinized and often unconscious ways of acting to a full awareness of the situation and their actions within it. As one teacher vividly describes it (McNair, 1978), when such an event occurs during a lesson, there arises a "feeling of awareness of reality". In other words, the teacher shifts from acting with a mental script of the lesson—the image of which completely determines all their actions—to interacting with the real situation, which presents itself to them as a pedagogical problem.

Summarizing the results of research on pedagogical thinking conducted within the described paradigm, it can be stated that the decision-making process is based on the teacher's analysis of the pedagogical situation and its classification into a certain generalized class of such situations, which presupposes a particular set of possible pedagogical actions. Under conditions of uncertainty characteristic of most real pedagogical situations, teachers, when making pedagogical decisions, are forced to simplify these situations using certain techniques (heuristics) they have developed, reducing them to a certain individual model (essentially a personal pedagogical theory) based on their own thinking, beliefs, and prior experience. In other words, under the influence of cognitive psychology (which was rapidly gaining popularity at that time), the majority of researchers conceived of the pedagogical decision-making process as a choice among possible alternative options, mediated by specific cognitive "schemata" constructed by the teacher. Such schemata serve as a specific means for teachers to categorize complex pedagogical situations, allowing them to relate the current situation to previously encountered ones and select an appropriate course of action. How teachers construct such schemata and what relationships exist between their different elements is the central question in the study of teacher activity. The effectiveness of a teacher's actions ultimately depends on the extent to which these schemata enable adequate analysis and categorization of the pedagogical situations encountered daily. It should be noted that under conditions of time pressure and recurring instructional scripts during lessons, the teacher's decision-making process gradually becomes unconscious, and the actions based on it become automated.

To conclude the description of research findings aimed at studying teachers' decision-making processes, we present the conclusions formulated by A. Bishop, who made a significant contribution to the implementation of this research program (Bishop, Whitfield, 1972):

- When faced with a problematic situation, an experienced teacher tries to understand it and "subsume" it under a similar situation encountered in their experience. As A. Bishop noted, if the teacher interprets a new situation as familiar, one can often see a smile of "recognition" on their face;

- Teachers conduct their own evaluation of the techniques and methods they use to resolve pedagogical situations, more often applying those solutions that, in their opinion, prove to be more effective;

- In practice, this leads to experienced teachers using a rather limited repertoire of solutions and actions;

- When students make mistakes, teachers typically use the same courses of action, although the variability of such response methods among different teachers can be very significant;

- Teachers often use certain students whose characteristics are well known to them as indicators for decision-making;

Experienced teachers very rarely make conscious decisions when faced with a problematic situation (as a rule, such teachers make decisions quickly, unconsciously, and automatically), whereas novice teachers make most of their decisions consciously, spending significantly more time doing so.

In essence, the conclusions drawn by A. Bishop regarding the mechanisms of teacher decision-making describe a process of "evolutionary selection of effective solutions" that occurs as teachers accumulate professional experience. Paradoxically, this leads to the conclusion that experienced teachers do not have a broader and more diverse repertoire of solutions and professional actions based on them compared to novice teachers; rather, it is more limited, as it consists only of what has previously proven effective in their experience.

As subsequent research has shown, studying the process of pedagogical decision-making without considering the teacher's professional knowledge proves to be unproductive. Professional knowledge significantly distinguishes experienced teachers from novice ones and undoubtedly exerts a substantial influence both on the decision-making process itself and on the effectiveness of their overall activity. Recognizing the importance of this factor led to a significant shift in the research paradigm, moving the focus in studies of teacher effectiveness from the cognitive aspects of pedagogical decision-making to the examination of the role of professional knowledge and the modeling of its structure in relation to its individual components.

Within the framework of this article, we will continue the description of research on pedagogical thinking carried out from the late 1990s essentially up to the present day within the paradigm of cognitive psychology, discussing the central discourse on two key types of such thinking: analytical and intuitive.

Analytical and/or intuitive thinking of teachers

The development of evidence-based approaches in various professional fields has given rise to significant hopes that scientifically grounded solutions are also possible in education—solutions built not only or even primarily on analogy with the teacher's previous professional experience, but rather on the preliminary collection and subsequent analysis of various data about the student learning process. These expectations are reflected in corresponding changes in the educational policies of different countries, which describe the necessity of relying on reliable and objective data when making pedagogical decisions, both at the level of the individual teacher and within the framework of an educational institution or regional/national education system (Earl, Louis, 2013; Schildkamp, Ehren, 2013). However, a considerable body of research shows that teachers' use of data in decision-making remains very limited in practice, and information relevant to solving pedagogical problems is quite often unused or even ignored by teachers (Klein, 2008). In contrast to the purposeful collection of data necessary for analysis and use in decision-making, the real situation of teachers' work is characterized by an enormous flow of information, consisting of random data and, above all, results of observations and impressions arising in the course of everyday pedagogical practice. Under such conditions, the teacher's attention is guided by the teacher's personal knowledge and beliefs, which typically leads to the incorporation of information that confirms these views and the ignoring of information that contradicts them (Kahneman, Frederick, 2005).

The dichotomy under consideration between analytical and intuitive types of pedagogical thinking is theoretically well described by the scientific concept of the dual nature of professional thinking processes (Kahneman, Frederick, 2005; Harteis et al., 2008). From the perspective of this approach, intuitive and analytical types of thinking represent competing strategies in the process of teachers' pedagogical decision-making. Using an analytical (or more broadly, rational) strategy, teachers engage in the purposeful collection and analysis of data necessary for decision-making, and this data analysis precedes the decision itself. According to a number of researchers (Vanhoof, Van Petegem, 2009), data use can represent a cyclical process of data collection and analysis, interpretation, and implementation of trial actions, which ultimately culminates in the adoption of an adequate and objectively substantiated pedagogical decision.

At the same time, teachers also widely use intuitive strategies in their decision-making processes, which rely on the teacher's identification of certain key features of a pedagogical situation that have been encountered in their previous experience, leading to a subjective sense of knowing the solution to the pedagogical problem without an extended and conscious analysis of such a situation. In this case, intuition allows the teacher to carry out the necessary actions immediately without any data collection or interpretation. The teacher's attention and perception of the pedagogical situation are then almost entirely determined by that set of features which are subjectively perceived as reliable information.

In works analyzing the processes of intuition in the context of professional activity, three key aspects of intuition as a cognitive process are traditionally identified: recognition, affective coloring, and fallibility.

Research on the intuition of experts in various types of professional activity (Harteis, Koch, Morgenthaler, 2008) shows that the origins of professional intuition are associated with the formation of personal cognitive schemata (including personal pedagogical theories) developed as professional experience accumulates and which contribute to the emergence of the ability to recognize certain patterns in the educational environment in which pedagogical activity takes place (Klein, 2008). Throughout their professional careers, teachers acquire a vast amount of procedural and declarative knowledge about students, the processes of teaching and learning, which can be used in the process of pedagogical decision-making. This knowledge allows educators to identify certain key cues in the pedagogical situation, which act as specific signals that capture the teacher's attention and stand out from the continuous flow of information accompanying the pedagogical process. Such cues serve as certain signs, implying underlying patterns of pedagogical situations known to the teacher from previous experience (cases) and suggesting the possibility of carrying out a specific set of actions that have been mastered and successfully applied in these situations before. Thus, the salient features to which the teacher pays attention have a probabilistic nature in terms of detecting the known and previously categorized pedagogical situations behind them, and they create an expectation of success when adopting the corresponding decisions.

Another important characteristic of professional intuition, according to many researchers (Dane, Pratt, 2007), is its affective coloring. This aspect is typically described as a feeling of inner confidence in the correctness of the decision being made (Epstein, 2010) or as an "affective heuristic" (Slovic et al., 2002). The decision made by the teacher must be subjectively felt as a good decision, regardless of the presence or absence of rational grounds for such an assessment.

Finally, another characteristic of professional intuition is the potential fallibility of conclusions based on intuitive decisions. One of the most common errors of intuition, the so-called "confirmation bias", may be associated with seeking information that confirms the teacher's existing beliefs and attitudes while ignoring data that contradicts them.

According to most theories of decision-making (Epstein, 2010), rational decision-making strategies are most adequate for well-structured problematic situations that have a predetermined set of rules and procedures for their resolution. However, the majority of pedagogical situations belong to the opposite class—poorly formalizable situations with numerous factors and interrelationships of mutual influence within a rapidly changing dynamic context—which significantly limits the possibility of using rational strategies in the process of teachers making various pedagogical decisions. As shown in the study by K. Vanlommel and colleagues (Vanlommel et al., 2017), which examined teachers' decision-making processes regarding grade retention in Belgian schools, in most cases such decisions are based on teachers' intuition and rarely involve the systematic analysis of available data.

This study is interesting because one of the main research questions examined by its authors was the relationship between intuitive and rational (analytical) types of thinking in the process of Belgian teachers solving the above-mentioned pedagogical problem. The results of this study allowed the following conclusions to be drawn:

First, in the vast majority of cases, the decisions made by teachers are based on their intuition rather than on an in-depth analysis of objective data about students who have become candidates for grade retention. Moreover, the recognition of certain signs of problems in a student's subsequent learning does not lead to attempts to verify such intuitive conclusions through analysis of available data. As one teacher participating in this study writes: "just one look at a student, their reaction to an emerging learning problem and their attitude toward difficulties can immediately remind me of a similar student I have dealt with before and help me understand what further educational trajectory is possible. My intuition suggests this, an inner confidence in this conclusion".

Second, despite the large amount of data available to teachers about students and their learning process (current grades, external test results, classroom observation data, available student characteristics), these data are typically not considered or are ignored by teachers because, in many cases, their pedagogical conclusions and decisions arise even before these data are collected or become available. Moreover, it is precisely the early intuitive conclusions about students that determine further data collection—to reinforce or elaborate on this conclusion in those cases where any work with such data is undertaken at all.

Thus, in contrast to the scientific or rational strategy for solving a professional (in this case, pedagogical) problem—which involves data collection and analysis, formulating a hypothesis about the cause of the problem, and constructing a possible solution—the approach to information here follows the opposite direction. In this case, the initial hypothesis about the cause of the pedagogical problem stems not from data analysis and interpretation, but from previous experience (transferred by analogy to the current situation). If any work with data occurs, it is mainly to confirm the previously drawn intuitive conclusion. Moreover, the most important types of data that teachers use are not the results of standardized testing, but their own observations of students' work and behavior in the classroom. As one teacher participating in this study remarks, "test results can certainly be a source of important information, but only in combination with my own impressions of the student's learning". Most participants reach this conclusion, believing that their own intuition, based on extensive professional experience, provides a more reliable basis for decisions ("I know the students well", "a sense of mutual trust with the students allows me to quickly understand the essence of the problem", etc.). Furthermore, in cases of significant discrepancies between external test results and their own intuitive conclusions, teachers often attempt to provide alternative explanations for such contradictions (Vanlommel et al., 2017).

Thus, it can be concluded that the relationship between rational and intuitive strategies for pedagogical decision-making (at least in the context of the study described above) does not appear as a relationship of independent or complementary strategies. For at least some teachers, the intuitive strategy is not only the primary one but also determines the way they work with data, effectively subordinating this work to intuitive conclusions previously drawn on the basis of professional analogy. This allows us, in our view, to reconsider traditional attempts to introduce data use within the framework of developing an evidence-based approach in the educational environment. Without objectification and critical analysis of the initial intuitive hypotheses, such data work cannot, in most cases, lead to an improvement in the quality of teachers' work, because the selective way in which they work with data turns out to have no connection to a scientifically grounded evidence-based approach. Effective work with data in the transition to rational decision-making strategies presupposes, first and foremost, reflection on the bases of the intuitive conclusions that the teacher makes when categorizing the current pedagogical situation—through certain features and in a certain way—as one known to them from previous experience. Critical analysis, discussion, and verification of the bases of these intuitive conclusions can, in our view, significantly improve the quality of subsequent data work and facilitate a transition to more comprehensive strategies for solving pedagogical problems.

Intuitive thinking and implicit knowledge of teachers

Research on expert thinking in various professional groups has revealed a connection between their thinking and a special type of implicit knowledge accumulated through independent professional activity. The most common term for this type of professional knowledge is "tacit knowledge", which is typically translated as unspoken, unconscious, or implicit knowledge. For convenience, we will continue to use the term "implicit knowledge" in this article, although this definition does not encompass all its characteristics. As is well known, initial research on the characteristics of expert thinking and their differences from novice thinking began with studies of chess players' memory and their perception of game situations and recognition of specific piece configurations on the board (Chase, Simon, 1973). One idea that emerged from this was the understanding of intuition in expert-level players as a special mechanism for recognizing game patterns in various chess positions through the use of fast and relatively simple heuristics. A fundamentally different interpretation of intuition was later provided in the work of H. Dreyfus and S. Dreyfus (Dreyfus, Dreyfus, 1986), who developed a five-stage model of expertise development in which the highest level is associated with the expert's intuitive action, which typically does not require concentration, reflection, or awareness, but is based not on a limited set of relatively simple heuristics, but rather on a rich and diverse stock of unconscious or no longer conscious professional knowledge acquired through professional activity. As an illustration of this capacity for intuitive action by experts, the authors cite the example of poultry farm workers who determine the sex of chicks a few days old. Attempts to solve this problem using rational approaches generally prove ineffective, whereas experienced workers at such poultry farms are able to determine the sex of approximately 2000 chicks per hour with 98 percent accuracy, yet are unable to explain exactly how they do it.

According to many researchers of the characteristics of professional expert thinking (Eraut, 1994), the structures of conscious and demonstrated declarative and procedural knowledge constitute only part of a specialist's professional competence. An equally important part of such competence is professional intuition, defined by this author not only as the ability to recognize certain patterns in the specific conditions of professional activity, but also as the ability to respond quickly to changes in these conditions on the basis of the implicit application of implicit (often unconscious) rules and knowledge (Eraut, 2000). As shown in research (Nonaka, Takeuchi, 1995), such ability emerges with the accumulation of professional experience through the development of two processes: the internalization of explicit declarative knowledge and its transformation into implicit knowledge, and the externalization and socialization of implicit knowledge within the culture and social groups of professionals.

An important consensus understanding of the nature of intuition among experts in professional activity is that the most important source of the formation of professional intuition is informal learning that accompanies any professional activity within an organization. The most important mechanism of such learning is feedback from colleagues, which points to the social nature of experts' intuition.

An equally important type of such informal learning is the reflection on existing experience by professionals, often carried out outside of specific professional activity situations in the form of mental analysis of real situations and modeling of their actions in situations where activity conditions change. Thus, in the work of G. Klein (Klein, 2003), it is shown that one of the advantages of using intuition in the process of solving professional problems is that the repetition of similar activity situations during the formation of professional experience leads to the unconscious integration of the essential features of such situations into certain integrated patterns, which can be recognized by the specialist in new situations and do not require extended analysis and lengthy decision-making time. The larger the set of patterns a professional possesses, the easier it is for them to navigate new situations and contexts of their activity. Such patterns represent not only an integration of various types of information (across different modalities) about the current situation (chunks), but simultaneously contain information about ways to solve these problematic situations. In his study of the thinking of professional firefighters (Klein, 2003), the author showed that when off duty, these specialists spend considerable time analyzing existing patterns of emergency situations and the associated methods of their own actions, mentally modeling and altering the conditions of situations known to them, and analyzing and expanding their "bank" of new patterns. In the process of such mental modeling, they construct a model of new actions under conditions of possible changes in real activity contexts, which can subsequently be used in real situations.

Returning to the question of the relationship between rational and intuitive strategies in professional thinking, it is necessary to mention the work of С. Harteis, T. Koch, and B. Morgenthaler (Harteis, Koch, Morgenthaler, 2008), who analyzed empirical evidence regarding the presence and application of simple heuristics, fallibility, and the role of implicit knowledge in the functioning of professional intuition. Drawing on the available data, they elaborated on the provisions of the dual-process theory of thinking in professional activity, formulating the conclusion that intuition can be viewed not only as an alternative type of thinking, but also as an additional information processing process that accompanies rational thinking.

An important step in the study of pedagogical decision-making processes is the concept of gestalts developed by F. Korthagen (Korthagen, 2010). According to the author, under conditions of an incredibly dense information flow and the multitude of dynamically changing variables in the educational environment, teachers typically have no time to make conscious decisions based on various concepts, theories, or scientific knowledge. In fact, most of the decisions teachers make during a lesson are carried out primarily on the basis of their perception of the situation in the classroom. Given that a teacher makes decisions every two minutes, they manage to react to the classroom situation more with their eyes than through the application of knowledge. However, the perception that allows them to maintain control and continue carrying out activities in accordance with their intended goals is the result of its integration with professional beliefs, emotions, knowledge, and previous experience, which enables them to recognize the situation as familiar and trigger a script of actions appropriate to it. The unit of such perception integrated with thinking is, according to F. Korthagen, the gestalt—a kind of conglomerate of perception, beliefs, emotions, experience, and knowledge. The fact that the author considers the gestalt as such a unit, which serves as a unit of perception in the corresponding scientific school of gestalt psychology, is no coincidence; it emphasizes the leading role of integrated perception processes in teachers' decision-making (along with emotions, images, and narratives also included in the structure of the gestalt). This position differs quite significantly from the views of other researchers who link teacher decision-making either to cognitive units (schemata), or to cases as contextualized knowledge, or to practical generalizations formed in the course of pedagogical activity.

References

  1. Марголис, А.А. (2015). Модели подготовки педагогов в рамках программ прикладного бакалавриата и педагогической магистратуры. Психологическая наука и образование, 20(5), 45—64. https://doi.org/10.17759/pse.2015200505
    Марголис, А.А. (2015). Модели подготовки педагогов в рамках программ прикладного бакалавриата и педагогической магистратуры. Психологическая наука и образование, 20(5), 45—64. (In Russ.). https://doi.org/10.17759/pse.2015200505
  2. Berliner, D.C. (2004). Toiling in pasteur's quadrant: The contributions of N.L. Gage to educational psychology. Teaching and Teacher Education, 20(4), 329—340. https://doi.org/10.1016/j.tate.2004.02.007
  3. Bishop, A.J., Whitfield, R.C. (1972). Situations in teaching. Maidenhead, Berkshire: McGraw-Hill.
  4. Chase, W.G. Simon, H.A. (1973). Perception in chess. Cognitive psychology, 4(1), 55—81. https://doi.org/10.1016/0010-0285(73)90004-2
  5. Dane, E., Pratt, M.G. (2007). Exploring intuition and its role in managerial decision-making. Academy of Management Review, 32(1), 33—54. https://doi.org/10.5465/amr.2007.23463682
  6. Dreyfus, H.L., Dreyfus, S.E. (1986). Mind over machine: The power of human intuition and expertise in the era of the computer. New York: The Free Press.
  7. Earl, L., Louis, K. (2013) Data use: Where to from here? In: K. Schildkamp, M. Kuhn Lai, L. Earl (Eds.), Data-Based Decision Making in Education (pp. 193—207). Dordrecht: Springer. URL: https://link.springer.com/chapter/10.1007/978-94-007-4816-3_11 (viewed: 20.02.2026).
  8. Epstein, S. (2010). Demystifying intuition: What it is, what it does, and how it does it. Psychological Inquiry, 21(4), 295—312. https://doi.org/10.1080/1047840X.2010.523875
  9. Eraut, M. (1994). Developing professional knowledge and competence. London: Routledge Falmer.
  10. Eraut, M. (2000). Non-formal learning and tacit knowledge in professional work. British Journal of Educational Psychology, 70(1), 113—136. https://doi.org/10.1348/000709900158001
  11. Gage, N.L. (1978). The scientific basis of the art of teaching. New York: Teachers College Press.
  12. Gage, N.L. (Ed.). (1963). Handbook of research on teaching (1st edition). Chicago: Rand McNally.
  13. Harteis, C., Koch, T., Morgenthaler, B. (2008). How intuition contributes to high performance: An educational perspective. Education Review, 5(1), 68—80.
  14. Kahneman, D., Frederick, S. (2005). A model of heuristic judgement. In: J.H. Keith, R.G. Morrison (Eds.) The Cambridge handbook of thinking and reasoning (pp. 267—293). Cambridge: Cambridge University Press. URL: https://www.psychologytoday.com/sites/default/files/model_of_heuristic_judgment.pdf (viewed: 20.02.2026).
  15. Klein, G. (2003). Intuition at work: Why developing your gut instincts will make you better at what you do. New York: Doubleday.
  16. Klein, G. (2008). Naturalistic decision making. Human Factors, 50(3), 450—460. https://doi.org/10.1518/001872008x288385
  17. Korthagen, F. (2010). Situated learning theory and the pedagogy of teacher education: Towards an integrative view of teacher behavior and teacher learning. Teaching and Teacher Education, 26(1), 98—106. https://doi.org/10.1016/j.tate.2009.05.001
  18. MacKay, A. (1977). The Alberta studies of teaching. CSSE News, 3, 14—17.
  19. McNair, B. (1978). Capturing inflight decisions: Thoughts while teaching. Educational Research Quarterly, 3(4), 26—42.
  20. Morine-Dershimer, G., Vallance, E. (1975). A study of teacher and pupil perceptions of classroom interaction: Technical report № 75-11-6. San Francisco: Far West Laboratory for educational research and development.
  21. Nonaka, I., Takeuchi, H. (1995). The knowledge creating company: How Japanese companies create the dynamics of innovation. Oxford: Oxford University Press.
  22. Peterson, P.L., Clark, C.M. (1978). Teacher planning, teacher behavior, and student achievement. American educational research journal, 15(3), 417—432. https://doi.org/10.3102/00028312015003417
  23. Schildkamp, K., Ehren, M. (2013). From intuition to data-based decision-making in Dutch secondary schools? In: K. Schildkamp, M. Kuhn Lai, L. Earl (Eds.). Data-Based Decision Making in Education (pp.193—207). Dordrecht: Springer.
  24. Shavelson, R.J. (1973). What is the basic teaching skill? Journal of Teacher Education, 24(2), 144—151. https://doi.org/10.1177/002248717302400213
  25. Shavelson, R.J. (1983). Review of research on teachers' pedagogical judgments, plans, and decisions. The Elementary school journal, 83(4), 392—413.
  26. Shavelson, R.J. (1984). Teaching mathematics and science: patterns of microcomputer use. Santa Monica: The RAND Corporation.
  27. Shavelson, R.J. (2020). Research on teaching and the education of teachers: Brokering the gap. Beiträge zur Lehrerinnen- und Lehrerbildung, 38(1), 37—53. https://doi.org/10.25656/01:21773
  28. Shavelson, R.J., Stern, P. (1981). Research on teachers’ pedagogical thoughts, judgments, decisions, and behavior. Review of Educational Research, 51(4), 455—498. https://doi.org/10.3102/00346543051004455
  29. Shulman, L.S. (1986). Those who understand: knowledge growth in teaching. Educational Researcher, 15(4), 4—14. URL: http://www.jstor.org/stable/1175860 (viewed: 20.02.2026).
  30. Slavic, P., Finucane, M., Peters, E., MacGregor, D.G. (2002). Rational actors or rational fools: Implications of the affect heuristics for behavioral economics. The Journal of SocioEconomics, 31(4), 329—342. https://doi.org/10.1016/S1053-5357(02)00174-9
  31. Vanlommel K., Van Gasse R., Vanhoof J., Van Petegem P. (2017). Teachers’ decision-making: Data based or intuition driven. International Journal of Educational Research, 83, 75—83. https://doi.org/10.1016/j.ijer.2017.02.013
  32. Yinger, R.J. (1977). A study of teacher planning: Description and theory development using ethnographic and information processing methods: Diss. Dr. Sci. (Philosophy). Michigan State University. East Lansing. https://doi.org/doi:10.25335/7g86-1t11

Information About the Authors

Arkadiy A. Margolis, Candidate of Science (Psychology), Professor, Rector, Professor, Chair of Pedagogical Psychology, Moscow State University of psychology and education, Moscow, Russian Federation, ORCID: https://orcid.org/0000-0001-9832-0122, e-mail: margolisaa@mgppu.ru

Metrics

 Web Views

Whole time: 169
Previous month: 114
Current month: 55

 PDF Downloads

Whole time: 61
Previous month: 36
Current month: 25

 Total

Whole time: 230
Previous month: 150
Current month: 80