Мышление педагога в различных научных парадигмах: от когнитивной психологии к культурно-историческому и деятельностному подходу. Часть 1

 
Аудио генерируется искусственным интеллектом
 31 мин. чтения

Резюме

Статья представляет собой первую часть цикла публикаций, который содержит обзор основных направлений исследований мышления педагогов за последние 50 лет, осуществлявшихся в рамках различных научных парадигм. В обзор включены результаты изучения процесса принятия педагогических решений и структуры профессиональных знаний педагога, а также попытки построения целостной теории педагогической деятельности. Показаны две основные линии советских и российских исследований — педагогического мышления и практического мышления. В завершение автором сформулированы предложения к рассмотрению и исследованию педагогического мышления с точки зрения идей культурно-исторической и деятельностной психологии. Также сформулированы основные исследовательские вопросы, требующие дальнейшего изучения.

Общая информация

Ключевые слова: профессиональное мышление педагога, педагогическое мышление, практическое мышление, принятие решений, педагогическая деятельность, задача, профессиональные знания, знания, педагогическое образование, культурно-историческая психология

Рубрика издания: Психология образования

Тип материала: научная статья

DOI: https://doi.org/10.17759/chp.2026220109

Поступила в редакцию 15.02.2026

Поступила после рецензирования 01.03.2026

Принята к публикации

Опубликована

Для цитаты: Марголис, А.А. (2026). Мышление педагога в различных научных парадигмах: от когнитивной психологии к культурно-историческому и деятельностному подходу. Часть 1. Культурно-историческая психология, 22(1), 78–89. https://doi.org/10.17759/chp.2026220109

© Марголис А.А., 2026

Лицензия: CC BY-NC 4.0

Полный текст

Введение

Введение Исследования, посвященные особенностям мышления учителей, исторически связаны с поисками путей повышения эффективности педагогической деятельности. Эта актуальная практическая задача создавала контекст разработки и реализации различных исследовательских программ.

Значительное увеличение количества исследований, направленных на изучение деятельности педагогов и особенностей их мышления, приходится на начало 70-х годов прошлого века и связано, по мнению многих авторов (Shavelson, 2020; Berliner, 2004), с двумя причинами. С одной стороны, — это постоянный запрос со стороны государства, общества и специалистов на поиск путей повышения качества обучения. С другой стороны, — усиление такого запроса в связи с внешними факторами, такими как успех конкурирующих стран в области научно-технического прогресса или неудачи в сравнительных международных исследованиях качества образования (Марголис, 2015). Эти факторы часто приводят к обращению внимания специалистов и стейкхолдеров к различным аспектам работы педагогов, их квалификации, содержанию педагогического образования и собственно к тому, что именно они делают в классе и как это влияет на качество обучения детей.

По мнению Р. Шавельзона (Shavelson, 2020), расцвет исследований педагогической деятельности, начавшийся в 70—80-е годы 20 века, не в последнюю очередь связан с выходом в 1963 году работы Натаниэля Гейджа «Парадигмы исследований педагогической деятельности» (Paradigms for Research on Teaching), в которой была описана новая методология проведения научных исследований в области изучения педагогической деятельности (Gage, 1963).

Предложенная им методология отвечала принципам строгой научности и вместе с тем позволяла получить результаты исследований, достаточно прагматичные для их использования в реальной практике работы учителей.

Процессно-результативная методология изучения педагогической деятельности

Разработанная Натаниэлем Гейджем методология включала в себя теоретическое описание обобщенной модели деятельности (рис. 1) учителя и процесснорезультативную (process-product methodology) методологию, позволяющую осуществлять поиск взаимосвязи между различными ключевыми элементами разработанной теоретической модели и их влиянием на результаты обучения учащихся (Berliner, 2004).

Рис. 1
Рис. 1. Модель педагогической деятельности (по Н. Гейджу) (Shavelson, 1983, p. 407)

Теоретическое описание деятельности педагога включало 6 основных категорий (блоков) переменных и предполагало наличие 15 двусторонних взаимосвязей между ними. Каждый блок мог рассматриваться исследователем в качестве независимой переменной (или набора переменных), а исследование взаимосвязи между этими переменными позволяло изучить наличие между ними тех или иных корреляционных отношений. Таким образом, разработанная Н. Гейджем методология позволяла искать ответы на широкий спектр исследовательских вопросов, обеспечивая при этом высокий уровень академических требований (Gage, 1963). Важно также и то, что разработанная теоретическая модель была принципиально эклектична и не связана с той или иной конкретной теорией или концепцией, что позволяло ее использовать исследователям, придерживающимся самых разных научных взглядов.

Блок А модели включал в себя различные характеристики педагогов, включая их опыт, квалификацию, наличие предметных и педагогических знаний.

Блок В включал в себя главным образом контекстные переменные, такие как социально-демографический состав учащихся, образовательный уровень их родителей, мотивированность учащихся к обучению, размер класса или учебной группы.

Блок C был связан с мышлением педагогов, в том числе процессами планирования обучения и принятия педагогических решений.

Блок D включал переменные, непосредственно связанные с процессом обучения и взаимодействием учителя с учащимися, особенностями педагогических действий и поведения педагога.

Блок E содержал переменные, описывающие учебную деятельность и мышление учащихся, например степень их вовлеченности в учебный процесс (время, затрачиваемое на решение задач, уровень внимания, глубину обработки информации), соотношение нового и старого знания, используемые когнитивные стратегии. Наконец,

Блок F включал переменные, связанные с образовательными результатами учащихся (их готовностью к продолжению обучения, результатами деятельностных или знаниевых тестов).

Необходимо отметить, что разработанная Н. Гейдж теоретическая модель не только представляла статическое описание педагогической деятельности в контексте образовательной инфраструктуры, но и позволяла рассматривать различные блоки модели как процессы, реально или потенциально влияющие на переменные, включенные в Блок F, т. е. на результаты осуществления этих процессов. Такое соотношение (часто используемое в экономических науках под названием процесс-продуктовая методология) открывало широкий простор для изучения факторов, влияющих на эффективность обучения учащихся, что отвечало на основной запрос государства и общества к исследователям (Gage, 1963).

Модель позволяла изучать влияние 3 или 4 различных переменных (например, между действиями учителя на уроке и поддержанием дисциплины в классе и успешностью обучения), а также связи между переменными разных категорий между собой (например, связь между уровнем квалификации учителя и качеством планирования урока). Разработанные Н. Гейджем теоретическая модель и методология исследования позволяли предсказывать связь между действиями учителя и его характеристиками и успешностью обучения учащихся. Такое теоретическое «предсказание» могло быть эмпирически верифицировано с точки зрения проверки того, что именно эти факторы влияют на результаты обучения учащихся. По мнению самого Н. Гейджа, его модель отражала вполне естественное и интуитивно понятное положение о той роли, которую играет в образовании фигура учителя: «Что может быть естественнее, чем поиск путей повышения качества обучения через фигуру “агента” социума, который непосредственно взаимодействует с учащимися? Именно на деятельности таких агентов, т. е. учителей, концентрируются все усилия государства и общества по улучшению системы образования (от учебников и программ до новых зданий и оборудования). Так как именно учитель непосредственно взаимодействует с учащимися и именно через него государство и общество пытаются реализовать свои образовательные цели и идеалы» (Gage, 1978, p. 69).

Модель и методология исследования, разработанная Н. Гейджем, оказалась востребованной исследователями в значительной степени в силу своей инклюзивности и теоретической нейтральности. Вне зависимости от теоретической приверженности исследователя к той или иной научной школе, будь то бихевиоризм, конструктивизм или что-либо иное, она предлагала трансформировать общетеоретические предположения из формы дискурса о правоте той или иной теории в поиск реальной связи между действиями учителя и его характеристиками как педагога, работающего в рамках какой-либо программы, и образовательными результатами учащихся. Однако выбор самой теории, на которую опирался исследователь, а также набора переменных и поиск отношений между ними оставался при этом за самим исследователем, а не за моделью.

Использование теоретического описания педагогической деятельности и разработанной Н. Гейджем методологии привело к запуску большого количества программ исследований, направленных на поиск взаимосвязи между теми или иными действиями или характеристиками учителей и эффективностью процесса обучения. Накапливаемые при этом эмпирические данные, по образному выражению Р. Шавелзона (Shavelson, 2020), напоминали описания, которые дают разные люди, описывая слона, находящегося в темной комнате, на основе своих ощущений от соприкосновения с разными частями его тела. Один описывает его как хобот, другой — как массивные ноги и т. д., противореча описаниям других, и картина в целом выглядит предельно неопределенно. Попытки установить связь между разными переменными, связанными с действиями учителей и образовательными результатами учащихся, показали, что в большинстве случаев такие связи выглядят очень слабыми. Одно из немногих исключений состояло в выявленной средней, но стабильной корреляции между речевыми способностями учителей и результатами учащихся. Но даже в этом случае это могло быть использовано скорее для отбора более эффективных учителей, но не для улучшения качества обучения учащихся, так как используемая методология исследования совершенно не отвечала на вопрос о том, что именно создавало описываемую корреляцию (Shavelson, 2020). В целом, как указывают эксперты, активно вовлеченные в реализацию научных исследований в этот период (Shavelson, 2020; Shulman, 1986), у исследователей нарастало разочарование в использовании описываемой методологии. Прежде всего это касалось исследований на основе бихевиористских подходов, которые пытались выявить связь между действиями учителей и образовательными результатами учащихся, не учитывая гораздо более сложный контекст и условия реализации педагогической деятельности, а также когнитивные механизмы педагогического мышления, обеспечивающие и организующие эту деятельность. Неудивительно, что фокус исследовательских программ следующего этапа сместился на поиск ключевых механизмов такого мышления, к которым были отнесены, прежде всего, процессы принятия педагогических решений.

Педагогическая деятельность как процесс принятия педагогических решений

Одним из наиболее важных вопросов, на которые не смогли ответить исследования в описанной выше научной парадигме, являлся не вопрос о том, что делает учитель или как он это делает, а вопрос о том, почему он осуществляет те или иные действия. Поиском ответа на этот вопрос стало понимание того, что деятельность учителя состоит фактически в постоянном принятии тех или иных педагогических решений, касающихся как содержания образования и процесса его освоения учащимися, так и различных аспектов взаимодействия учителей с учащимися и между самими учащимися. Эти решения, принимаемые учителем практически постоянно (до 10 решений в час (MacKay, 1977), в среднем 9,6—13,4 за урок (Morine-Dershimer, Vallance, 1975)), осуществляются в предельно разнообразной и динамически изменяющейся учебной среде, в которой учитель должен уметь выделять наиболее важные свойства и признаки и оперативно реагировать на многие из них.

Фактически каждое действие учителя является результатом принимаемых им решений — сознательных или чаще неосознанных. Принимая решение, учитель подвергает когнитивной обработке существенный объем разнородной информации. Ключевым навыком учителя, по мнению Р. Шавельзона (Shavelson, 1973), является принятие педагогических решений. Такие решения принимаются, как правило, в условиях высокой степени неопределенности.

Принимая те или иные решения в классе, учитель осуществляет выбор между различными альтернативами. Действуя в сложных ситуациях с большим количеством различных переменных и связей между ними, учитель вынужден упрощать реальную педагогическую ситуацию до некоторой модели, позволяющей снизить уровень когнитивной сложности и принимать рациональные решения (Shavelson, 1984). Способность учителя к рациональному поведению (в том числе в соответствии с образовательными целями) определяется особенностями его мышления, рассуждения и принимаемыми им решениями.

Решения, принимаемые учителем, часто опираются на сформулированные им суждения, которые, в свою очередь, определяются использованием тех или иных эвристик, приписывающих причины различным факторам, влияющим на обучение и поведение учащихся. В основе такого приписывания лежит процесс категоризирования, относящий учащегося к той или иной группе на основе ряда признаков и информации, обнаруженной учителем. Влияние этих факторов на принимаемые учителем решения описано в модели, разработанной Р. Шавельзоном и П. Стерн (Shavelson, Stern, 1981), представленной на рис. 2.

Рис. 2
Рис. 2. Модель принятия педагогических решений (Shavelson, Stern,1981; Berliner, 2004, p. 326)

Авторы этой модели отмечают, что различные типы обобщений и эвристик, используемых педагогами, а также испытываемые ими эмоции и переживания конфликта и стресса могут оказывать существенное влияние (в том числе и негативное) на их суждения и принимаемые решения. Так, например, во многих исследованиях показаны существенная роль первоначальных представлений учителя о способностях учащегося в оценке его возможных учебных достижений (часто заниженных) и сложность преодоления учителем возникающих на этой основе неправильных суждений.

Решения, принимаемые учителями, существенно зависят от конкретного этапа педагогической деятельности и могут быть в целом разделены: на решения, принимаемые на этапе планирования урока; решения, принимаемые непосредственно в ходе урока; решения, которые могут быть приняты после урока, в том числе на этапе планирования следующего фрагмента деятельности обучения.

Решения, принимаемые на этапе планирования урока

В исследованиях (например: Shavelson, Stern, 1981; Peterson, Clark, 1978 и др.) показано, что решения, принимаемые учителем на этапе планирования своей деятельности, оказывают существенное влияние на деятельность педагога и, в конечном счете, на результаты обучения учащихся. Учебные планы проведения уроков, являющиеся результатом такого типа решений, становятся для многих учителей (особенно молодых специалистов) фактически сценарием (скриптом/script), которого они стараются максимально придерживаться и отклонение от которого они стремятся не допускать.

По мнению Р. Шавельзона и П. Стерн (Shavelson, Stern, 1981), знакомство с планом урока позволяет во многом предсказать реальное поведение учителя на уроке и объяснить те или иные его действия. Основным элементом педагогического планирования, по мнению большинства исследователей, является педагогическая задача, включающая в себя учебное содержание, осваиваемое учащимися, учебные материалы, используемые при этом, и те или иные виды деятельности учащихся (включая их последовательность, дискретность и затрачиваемое на них время), организуемые учителем и направленные на такое использование учебных материалов, которое позволяет освоить учебное содержание. Последним элементом педагогической задачи являются те цели, которые ставит учитель, планируя и организуя ее решение.

Планирование, осуществляемое учителем в процессе разработки плана проведения конкретного урока, может быть как краткосрочным, так и долгосрочным, учитывающим не только цели отдельного урока, но и более длительную временную перспективу (например, четверть, учебный год). По мнению ряда исследователей, центральным пунктом планирования урока является проектирование и выбор конкретных форм деятельности учащихся. Выбор таких форм осуществляется в том числе на основе ранее освоенных и рутинизированных форм организации учебной деятельности учащихся (скриптов) (Yinger, 1977), что приводит к некоторому повторяющемуся циклу действий педагога.

Стремясь придерживаться разработанного плана, учитель организует определенную последовательность действий учащихся, которая со временем автоматизируется и становится содержанием планирования следующего этапа обучения. Такая жесткая приверженность следованию разработанного сценария проведения урока может оказаться контрпродуктивной (Peterson, Clark, 1978), особенно если план изначально недостаточно учитывал индивидуальные особенности или потребности учащихся.

Планирование в ходе проведения урока (интерактивное планирование)

По мнению большинства исследователей, чьи работы были опубликованы в конце 70-х — начале 80-х годов XX века (Peterson, Clark, 1978; Shavelson, 1983; Joyce, 1978), деятельность учителя с точки зрения принимаемых им решений в ходе урока может быть схематично представлена в основном как следование выработанным ранее рутинизированным формам действий, соответствующим скриптам (сценариям) поведения в типовых педагогических ситуациях. Общая логика и последовательность организуемых при этом событий обычно вытекает из действий, ранее продуманных в плане урока. При этом действия учителя сопровождаются, как правило, автоматизированным мониторингом и контролем того, нет ли каких-либо признаков существенного отклонения урока от намеченного сценария. При обнаружении таких признаков, свидетельствующих о несущественном отклонении от намеченного плана (например, в процессе дискуссии несколько учеников вскакивают со своих мест), учитель обычно пытается понять, требует ли это каких-то немедленных действий с его стороны и есть ли у него в наличии (в его предыдущем опыте) некоторые способы рутинного реагирования на такие события. При необходимости таких действий и при наличии в опыте подходящих автоматизированных способов ответа на возникающую проблему учитель обычно спонтанно их применяет и возвращается к исходному сценарию проведения урока. В случае отсутствия необходимости немедленного реагирования на обнаруженную проблему или более существенного характера проблемы учитель может отложить запланированные действия до определенного момента, в том числе вернуться к ним на следующих уроках.

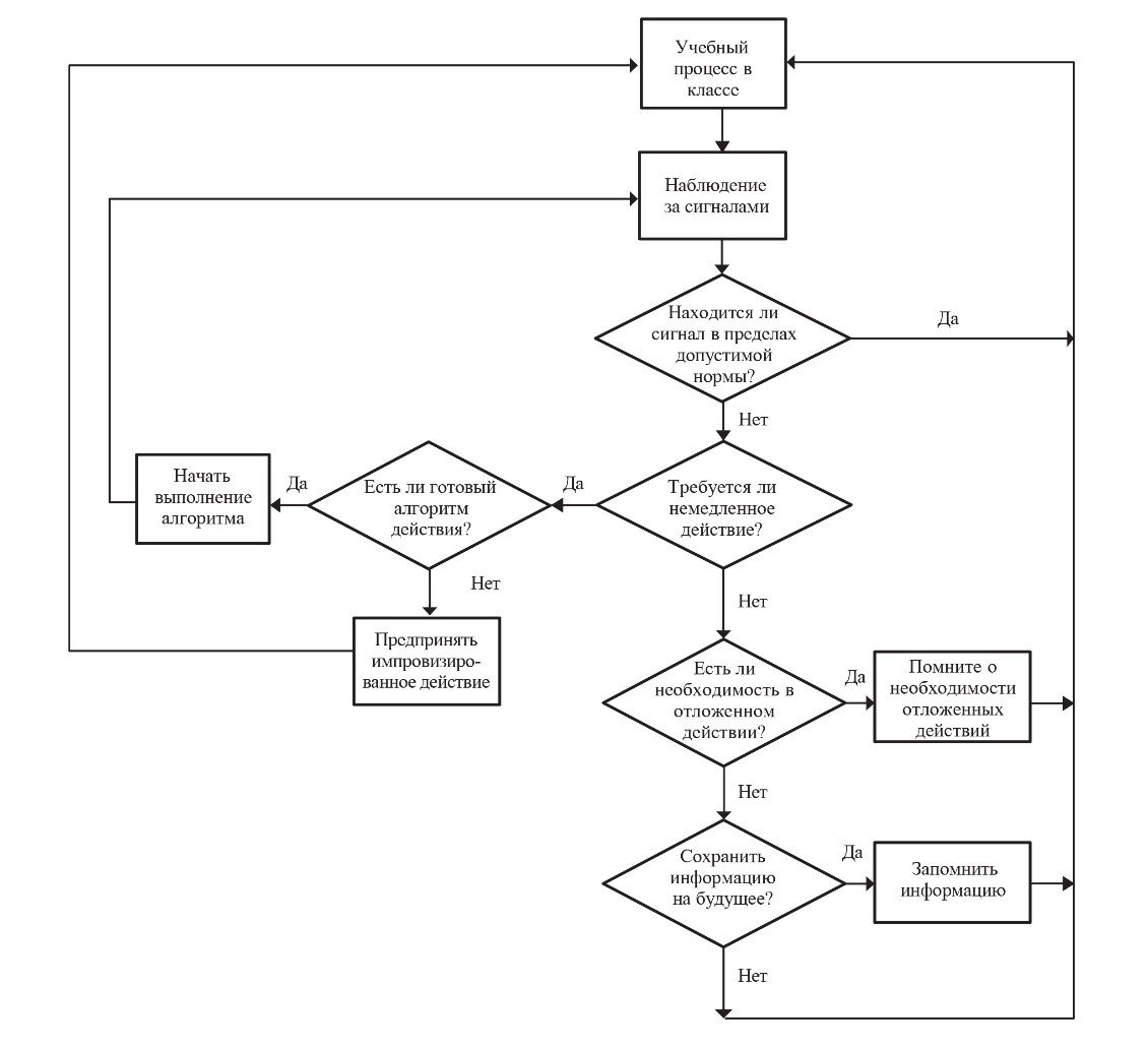
В обобщенном виде схема действий учителя и принимаемых им решений в ходе проведения урока представлена на рис. 3.

Рис. 3
Рис. 3. Алгоритмы принятия педагогических решений и действий на уроке (Shavelson, 1983, p. 397)

По мнению Р. Шавельзона (Shavelson,1983), существует несколько возможных причин, по которым учителя придерживаются выработанных ими рутинных способов действия и реагирования на проблемы, возникающие в ходе реализации намеченного в плане урока сценария. Одной из таких причин является убежденность в том, что та или иная выбранная на этапе планирования рутинная форма действий является лучшей из возможных альтернатив. Другая причина заключается в том, что учитель просто не располагает в своем опыте такими альтернативными и устоявшимися способами реагирования. Третья причина заключается в том, что поиск учителем нового решения непосредственно в условиях цейтнота и необходимости продолжения урока приведет к нарушению течения запланированного потока событий и действий и создаст условия для дезорганизации, которые негативно скажутся на достижении запланированных целей.

Важно отметить, что существенная проблема, обнаруживаемая учителем как нарушение запланированного им сценария урока, приводит к необходимости перехода от рутинизированных и зачастую неосознаваемых способов действия к полноценному осознанию ситуации и своих действий в ней. Как весьма образно описывает это один из учителей (McNair, 1978), при такого рода событии на уроке возникает «чувство осознания реальности». Другими словами, при этом учитель переходит от действий с ментальным сценарием урока, образ которого полностью определяет все его действия, к взаимодействию с реальной ситуацией, выступающей для него в качестве педагогической проблемы.

Суммируя результаты исследований педагогического мышления, осуществлявшиеся в рамках описываемой парадигмы, можно констатировать, что процесс принятия решения основан на анализе учителем педагогической ситуации и ее отнесения к определенному обобщенному классу таких ситуаций, предполагающему определенный набор возможных педагогических действий. В условиях неопределенности большинства реальных педагогических ситуаций учитель, принимая педагогические решения, вынужден упрощать эти ситуации с помощью определенных выработанных им приемов (эвристик) до некоторой индивидуальной модели (фактической личной педагогической теории), основанной на собственном мышлении, убеждениях и предыдущем опыте. Иначе говоря, под влиянием когнитивной психологии (стремительно набиравшей популярность в это время) большая часть исследователей представляли себе процесс принятия педагогического решения как выбор одного из возможных альтернативных вариантов, который опосредован определенными когнитивными «схемами» (schemata), построенными учителем. Такие схемы являются специфическим средством категоризации учителем сложных педагогических ситуаций и позволяют соотносить актуальную ситуацию с ранее встречавшимися и выбирать соответствующий способ действий. Каким образом учителем строятся такие схемы и каковы связи разных элементов в них, является центральным вопросом изучения деятельности учителя. От того, насколько эти схемы позволяют адекватно анализировать и категоризировать ежедневно встречающиеся педагогические ситуации, в конечном итоге зависит эффективность действий учителя. Необходимо отметить, что в условиях дефицита времени и повторяющихся сценариев построения обучения на уроке процесс принятия решения учителем постепенно становится неосознаваемым, а действия на его основе автоматизируются.

В завершение описания результатов исследований, направленных на изучение процесса принятия решений учителями, приведем выводы, которые были сформулированы А. Бишопом, внесшим существенный вклад в реализацию данной исследовательской программы (Bishop, Whitefield, 1972):- сталкиваясь с проблемной ситуацией, опытный учитель пытается понять и «подвести» ее под аналогичную, встречавшуюся в его опыте. Как отмечал А. Бишоп, в том случае, если учитель интерпретирует новую ситуацию как знакомую, на его лице нередко можно увидеть улыбку «узнавания»:

— сталкиваясь с проблемной ситуацией, опытный учитель пытается понять и «подвести» ее под аналогичную, встречавшуюся в его опыте. Как отмечал А. Бишоп, в том случае, если учитель интерпретирует новую ситуацию как знакомую, на его лице нередко можно увидеть улыбку «узнавания»;

— учителя проводят собственную оценку используемых ими приемов и методов решения педагогических ситуаций, чаще применяя те решения, которые, по их мнению, оказываются более эффективными;

— на практике это приводит к тому, что опытные учителя используют довольно ограниченный репертуар решений и действий;

— в случае совершения учащимися ошибок учителя, как правило, используют одни и те же способы действий, при том, что вариативность способов такого реагирования у разных учителей может быть очень значительной;

— учителя часто используют определенных учащихся, чьи характеристики им хорошо известны, как индикатор для принятия решений;

— опытные учителя крайне редко, сталкиваясь с проблемной ситуацией, принимают осознанные решения (как правило, у таких учителей решения принимаются быстро, неосознанно и автоматически), в то время как начинающие учителя принимают большинство решений осознанно, затрачивая на это значительно больше времени.

По сути, выводы, сделанные А. Бишопом о механизмах принятия решений учителями (teacher decisionmaking research), описывают процесс «эволюционного отбора эффективных решений», происходящий у учителя по мере накопления им профессионального опыта. Парадоксальным образом это приводит к выводу о том, что у опытных учителей репертуар используемых решений и профессиональных действий, осуществляемых на их основе, оказывается не шире и разнообразнее, чем у начинающих учителей, а, напротив, более ограниченным, так как включает только то, что в их опыте оказалось ранее эффективным.

Как показали дальнейшие исследования, изучение процесса принятия педагогических решений без учета профессиональных знаний учителя оказывается малопродуктивным. Профессиональные знания существенно отличают опытного учителя от начинающего и безусловно оказывают существенное влияние как на сам процесс принятия учителем решений, так и на эффективность его деятельности в целом. Понимание важности этого фактора привело к существенному изменению исследовательской парадигмы и переносу акцента в исследованиях эффективности деятельности учителей с когнитивных аспектов процесса принятия педагогических решений на изучение роли профессиональных знаний и моделирования их структуры во взаимосвязи отдельных компонентов.

В рамках настоящей статьи мы продолжим описание исследований педагогического мышления, осуществлявшихся с конца 90-х годов прошлого века фактически до настоящего времени в рамках парадигмы когнитивной психологии с обсуждением центрального дискурса о двух ключевых типах такого мышления: аналитическом и интуитивном.

Аналитическое и/или интуитивное мышление педагогов

Развитие доказательного подхода в самых разных сферах профессиональной деятельности предопределило существенные надежды на то, что и в сфере образования возможны научно обоснованные решения, которые строятся не только и не столько на аналогии с предыдущим профессиональным опытом учителя, сколько на предварительном сборе и последующем анализе им различных данных о процессе обучения учащихся. Эти ожидания нашли свое отражение и в соответствующих изменениях в образовательной политике разных стран, предполагающей необходимость опоры на достоверные и объективные данные при принятии тех или иных педагогических решений, как на уровне отдельного учителя, так и в рамках деятельности образовательной организации или региональной/национальной образовательной системы (Earl and Louis, 2013; Schildkamp, Ehren, 2013). Однако целый ряд исследований показывает, что использование педагогами данных при принятии решений остается на практике весьма ограниченным, информация, релевантная для решения педагогических проблем, довольно часто не используется и даже игнорируется учителями (Klein, 2008). В отличие от целенаправленного сбора данных, необходимых для анализа возникающих проблем и принятия рациональных решений, реальная ситуация в деятельности учителей характеризуется огромным потоком информации, представляющей собой случайные данные и прежде всего результаты наблюдений и впечатлений, возникающих в ходе повседневной педагогической практики. В таких условиях внимание учителя будет направляться его персональными знаниями и убеждениями, что приводит, как правило, к учету информации, подтверждающей эти представления, и игнорированию информации, ей противоречащей (Kahneman, Frederick, 2005).

Рассматриваемая дихотомия между аналитическим и интуитивным типами педагогического мышления с теоретической точки зрения хорошо описывается научной концепцией о дуальной природе процессов профессионального мышления (Kahneman, Frederick, 2005; Harteis et al, 2008). С позиции этого подхода интуитивный и аналитический типы мышления представляют собой конкурирующие стратегии в процессе принятия учителем педагогических решений. Используя аналитическую (или, шире, рациональную) стратегию, учителя вовлечены в целенаправленный сбор и анализ данных, необходимых для принятия решения, а сам указанный анализ данных предшествует такому решению. По мнению ряда исследователей (Vanlommel et al, 2017), использование данных может представлять собой циклический процесс сбора и анализа данных, может представлять собой циклический процесс сбора и анализа данных, их интерпретации и осуществления опробывающих действий, которые, в конечном счете, завершаются принятием адекватного и объективно обоснованного педагогического решения.

В то же время учителя широко используют в процессе принятия решений и интуитивные стратегии, которые опираются на выявление учителем некоторых ключевых признаков педагогической ситуации, встречавшихся в их предшествующем опыте, что приводит к субъективному ощущению знания о способе решения педагогической проблемы, без развернутого и осознаваемого анализа проблемной ситуации. В этом случае интуиция позволяет учителю осуществить необходимые действия сразу без какого-либо сбора и интерпретации данных. Внимание и восприятие учителем педагогической ситуации при этом практически полностью определяется таким набором признаков, которые воспринимаются субъективно как достоверная информация.

В работах по анализу процессов интуиции в контексте профессиональной деятельности традиционно выделяются три ключевых аспекта интуиции как когнитивного процесса: узнавание, аффективная окрашенность и ошибочность.

Исследование интуиции экспертов в различных видах профессиональной деятельности (Harteis, Koch, Morgenthale, 2008) показывает, что истоки профессиональной интуиции связаны с формированием личностных когнитивных схем (в том числе личных педагогических теорий), развиваемых по мере накопления профессионального опыта и помогающих формированию способности к узнаванию определенных паттернов в образовательной среде, в которой осуществляется педагогическая деятельность (Klein, 2008). На протяжении своей профессиональной карьеры учителя усваивают огромный объем процедурных и декларативных знаний об учащихся, процессах их обучения и учения, которые могут быть использованы ими в процессе принятия педагогического решения. Эти знания позволяют педагогам выделять некоторые ключевые признаки (cues) педагогической ситуации, выступающие в качестве своеобразных сигналов, привлекающих внимание учителя и выделяющихся из сплошного информационного потока, сопровождающего процесс педагогической деятельности. Такие признаки играют роль определенных знаков, предполагающих стоящие за ними паттерны педагогических ситуаций, известных учителю по предыдущему опыту (кейсам) и предполагающих возможность осуществления определенного набора действий, освоенных и успешно применяемых в этих ситуация ранее. Таким образом, выделяемые существенные признаки, на которые обращает внимание учитель, имеют вероятностную природу обнаружения стоящих за ними известных и ранее категоризированных педагогических ситуаций и формируют ожидание успеха в случае принятия соответствующих им решений

Еще одной важной характеристикой профессиональной интуиции, по мнению многих исследователей (Dane, Pratt, 2007), является ее аффективная окрашенность. Этот аспект обычно описывается как чувство внутренней уверенности в правильности принимаемого решения (Epstein, 2010) или как «аффективная эвристика» (Slavic et al., 2002). Принимаемое учителем решение должно ощущаться им субъективно как хорошее решение вне зависимости от наличия или отсутствия рациональных оснований для такой оценки.

Наконец, еще одной характеристикой профессиональной интуиции является возможная ошибочность выводов, построенных на интуитивных решениях. Одна из наиболее распространенных ошибок интуиции, так называемая «ошибка подтверждения», может быть связана с поиском информации, направленной на подтверждение имеющихся у учителя убеждений и установок и игнорирование данных, которые противоречат им.

Согласно большинству теорий принятия решения (Epstein, 2010), рациональные стратегии принятия решений в наибольшей степени адекватны хорошо структурированным проблемным ситуациям, имеющим заранее известный набор правил и процедур их решения. Однако большинство педагогических ситуаций относится к противоположному классу плохо формализуемых ситуаций, с многочисленными факторами и связями взаимного влияния в быстро изменяющемся динамическом контексте, что существенно ограничивает возможность использования рациональных стратегий в процессе принятия учителем тех или иных педагогических решений. Как показано в исследовании К. Ванломмель и др. (Vanlommel et al, 2017), в котором рассматривался процесс принятия решений учителями об оставлении учащихся на второй год в школах Бельгии, в большинстве случаев такие решения были основаны на интуиции учителей, а не на систематическом анализе доступных данных.

Это исследование интересно тем, что одним из основных исследовательских вопросов, который изучался его авторами, был вопрос о соотношении интуитивного и рационального (аналитического) типа мышления в процессе решения бельгийскими учителями указанной выше педагогической проблемы. Результаты этого исследования позволили сделать следующие выводы.

Во-первых, в абсолютном большинстве случаев принимаемые учителями решения базируются на их интуиции, а не на углубленном анализе объективных данных об учащихся, попавших в кандидаты на оставление на второй год. Более того, выявление тех или иных признаков проблем в дальнейшем обучении учащегося не приводит к попытке верификации таких интуитивных выводов путем анализа доступных данных. Как пишет один из учителей, участвующих в этом исследовании: «Один только взгляд на учащегося, его реакция на возникающую учебную проблему и отношение к трудностям могут сразу напомнить мне такого же учащегося, с которым уже приходилось иметь дело ранее, и понять, какая дальнейшая образовательная траектория возможна. Это подсказывает моя интуиция, внутренняя уверенность в этом выводе».

Во-вторых, несмотря на большой массив доступных учителям данных об учащихся и процессе их обучения (текущие оценки, результаты внешнего тестирования, данные наблюдений в классе, имеющиеся характеристики учащихся), эти данные, как правило, не учитываются или игнорируются учителями, потому что во многих случаях их педагогические выводы и решения возникают еще до того, как эти данные собираются или становятся доступными. Более того, именно ранние интуитивные выводы об учащихся определяют дальнейший сбор данных для подкрепления или детализации этого вывода в тех случаях, когда какая-либо работа с подобными данными уже осуществлялась.

Таким образом в отличие от научной или рациональной стратегии решения профессиональной (в данном случае педагогической) проблемы, предполагающей сбор и анализ данных, построение гипотезы о причине проблемы и построение возможного решения в данном случае происходит прямо противоположная по направленности работа с информацией, при которой первоначальная гипотеза о причине педагогической проблемы вытекает не из анализа и интерпретации данных, а из предыдущего опыта (переносимого по аналогии в актуальную ситуацию), а работа с данными, если и происходит, то в основном для подтверждения ранее сделанного интуитивного вывода. При этом наиболее важными видами данных, которые используют учителя, являются отнюдь не результаты стандартизированного тестирования, а их собственные наблюдения за работой и поведением учащихся на уроке. Как замечает один из учителей, участвовавших в этом исследовании, «…результаты тестов, конечно, могут быть источником важной информации, но только в сочетании с моими собственными впечатлениями от обучения учащегося». Этот вывод делает большинство испытуемых, полагая что их собственная интуиция, основанная на длительном профессиональном опыте, является более надежным основанием для решений («я хорошо знаю учащихся», «чувство взаимного доверия с учащимися позволяет мне быстро понять суть проблемы» и т. д.). Более того, в случае существенных расхождений результатов внешнего тестирования и собственных интуитивных выводов учителя часто пытаются придать некоторое иное, альтернативное, объяснение таким противоречиям (Vanlommel et al., 2017).

Таким образом, можно сделать вывод о том, что соотношение между рациональными и интуитивными стратегиями принятия педагогических решений (по крайне мере в контексте описанного выше исследования) не выглядит как отношение независимых или комплиментарных стратегий. По крайней мере для части учителей интуитивная стратегия является не только основной, но и определяющей способ работы с данными, фактически подчиняющей эту работу интуитивным выводам, ранее сделанным на основе профессиональной аналогии. Это позволяет, на наш взгляд, иначе посмотреть на традиционные попытки привнести работу с данными в рамках развития доказательного подхода в образовательную среду. В большинстве случаев без объективации и критического анализа исходных интуитивных гипотез такая работа с данными не может привести к повышению качества работы педагогов, потому что сам избирательный способ их работы с данными оказывается никак не связан с научно обоснованным доказательным подходом. Эффективная работа с данными в рамках перехода к рациональным стратегиям принятия решения предполагает прежде всего рефлексию оснований интуитивных выводов, которые делает учитель, категоризируя определенным образом и по определенным признакам актуальную педагогическую ситуацию как известную ему из предыдущего опыта. Критический анализ, обсуждение и верификация оснований этих интуитивных выводов позволят, с нашей точки зрения, существенно повысить качество последующей работы с данными и обеспечат переход к более полноценным стратегиям решения педагогических задач.

Интуитивное мышление и имплицитные знания педагогов

Исследования, посвященные особенностям мышления экспертов в различных профессиональных группах, позволили установить наличие связи их мышления с особым типом имплицитного знания, накапливаемого ими в ходе самостоятельной профессиональной деятельности. Наиболее общим термином для обозначения такого типа профессиональных знаний стало понятие tacit knowledge, которое обычно переводится как неявное, неосознаваемое, или имплицитное, знание. Для удобства мы будем в дальнейшем в этой статье использовать термин «имплицитное знание», хотя такое определение не охватывает все его характеристики. Первоначальные исследования, посвященные особенностям мышления экспертов и их отличиям от мышления новичков, как известно, начинались с исследования памяти игроков в шахматы и особенностей восприятия ими игровых ситуаций и распознавания определенных комбинаций фигур на поле (Chase, Simon, 1973). Одна из возникших при этом идей заключалась в понимании интуиции у игроков экспертного уровня как особого механизма распознавания игровых паттернов в условиях различных шахматных расстановок путем использования быстрых и сравнительно простых эвристик. Принципиально другая интерпретация интуиции была позднее дана в работах Х. Дрейфуса и С. Дрейфуса (Dreyfus, Dreyfus, 1986), разработавших пятиуровневую модель развития экспертизы, в которой наивысший уровень связан с интуитивным действием эксперта, не требующим, как правило, концентрации, рефлексии и осознаваемости, однако, базирующемся не на ограниченном наборе сравнительно простых эвристик, а, напротив, на богатом и разнообразном запасе неосознанных или уже неосознаваемых профессиональных знаний, приобретаемых им в ходе профессиональной деятельности. В качестве иллюстрации такой способности к интуитивным действиям экспертов авторами приводится пример работников птицеферм, решающих задачу определения пола цыплят, достигших возраста нескольких дней. Попытки решения этой задачи с использованием рациональных подходов, как правило, оказываются неэффективными, в то время как опытные работники таких птицеферм способны определять пол примерно 2000 цыплят в час с точностью в 98 процентов, будучи, однако, не в состоянии объяснить, как именно они это делают.

По мнению многих исследователей особенностей профессионального мышления экспертов (Eraut, 1994), структуры осознаваемых и демонстрируемых декларативных и процедурных знаний составляют только часть профессиональной компетентности специалиста. Не менее важной частью такой компетентности является профессиональная интуиция, определяемая этими исследователями не только как способность распознавания определенных паттернов в конкретных условиях осуществления профессиональной деятельности, но и как способность быстрого реагирования на изменения в этих условиях на основе имплицитного (неявного) применения имплицитных (часто неосознаваемых) правил и знаний (Eraut, 2000). Как показано в исследовании И. Нонака и Х. Такеучи (Nonaka, Takeuchi, 1995), такая способность возникает по мере накопления профессионального опыта в процессе развития двух процессов: интериоризации явного декларативного знания и его трансформации в знание имплицитное и экстериоризации и социализации имплицитного знания в культуре и социальных группах профессионалов.

Важное консенсусное понимание природы интуиции у экспертов в профессиональной деятельности заключается в том, что важнейшим источником формирования профессиональной интуиции является неформальное обучение, сопровождающее любую профессиональную деятельность в организации. Важнейшим механизмом такого обучения является обратная связь от коллег, что указывает на социальную природу интуиции экспертов.

Не менее важным типом такого неформального обучения является рефлексия имеющегося опыта профессионалов, осуществляемая ими часто вне конкретных ситуаций профессиональной деятельности в форме мысленного анализа реальных ситуаций и моделирования своих действий в ситуациях изменения условий деятельности. Так, в работах Г. Кляйн (Klein, 2003) показано, что одно из преимуществ использования интуиции в процессе решения профессиональных задач заключается в том, что повторение аналогичных ситуаций деятельности в процессе формирования профессионального опыта приводит к неосознаваемому объединению существенных признаков таких ситуаций в некоторые интегральные паттерны, которые могут распознаваться специалистом в новых ситуациях и не требовать развернутого анализа и длительного времени для принятия решений. Чем большим набором паттернов располагает профессионал, тем проще он ориентируется в новых ситуациях и контекстах своей деятельности. Такие паттерны представляют собой не только интеграцию самых разных видов информации (разной модальности) о наличной ситуации (chunks), но одновременно содержат информацию о способах решения этих проблемных ситуаций. В своем исследовании мышления пожарных-профессионалов (Klein, 2003) автор показал, что вне дежурства эти специалисты тратят много времени на анализ имеющихся паттернов экстренных ситуаций и связанных с ними способов собственных действий, мысленно моделируя и изменяя условия известных им ситуаций и анализируя и наращивая «банк» новых паттернов. В процессе такого мысленного моделирования они строят модель нового действия в условиях возможного изменения реальных контекстов деятельности, которое может быть в дальнейшем использовано в реальной ситуации.

Возвращаясь к вопросу о соотношении рациональных и интуитивных стратегии в мышлении профессионалов необходимо упомянуть работу С. Хартейса, Т. Кох, Б. Моргенталер (Harteis, Koch, Morgenthaler, 2008), проанализировавших эмпирические доказательства наличия и применения простых эвристик, ошибочности и роли имплицитного знания в функционировании интуиции у профессионалов. Отталкиваясь от наличия доступных данных, они детализировали положения концепции о двух типах мышления в профессиональной деятельности, сформулировав вывод о том, что интуиция может рассматриваться не только как альтернативный тип мышления, но и как дополнительный процесс обработки информации, сопровождающий и рациональное мышление.

Важным шагом в изучении процессов принятия педагогических решений представляется концепция гештальтов, разработанная Ф. Кортхагеном (Korthagen, 2010). По мнению автора, в условиях невероятно плотного информационного потока и множества динамически изменяющихся переменных образовательной среды у учителя, как правило, не остается времени на принятие осознанных решений на основе тех или иных концепций, теорий или научных знаний. Фактически большая часть решений, принимаемых учителем в ходе урока, осуществляется преимущественно на основе его восприятия ситуации в классе. Учитывая то, что учитель принимает те или иные решение каждые две минуты, он успевает реагировать на ситуацию в классе скорее глазами, чем применением знаний. Однако восприятие, позволяющее ему удерживать контроль и продолжать осуществление деятельности в соответствии с намеченными целями, является результатом интеграции с профессиональными убеждениями, эмоциями, знаниями и предыдущим опытом, позволяющим распознавать ситуацию как знакомую и запускать сценарий адекватных ей действий. Единицей такого интегрированного с мышлением восприятия является, по мнению Ф. Кортхагена, гештальт — как некий конгломерат восприятия, убеждений, эмоций, опыта и знаний. То, что в качестве такой единицы автор считает именно гештальт, выступающий единицей восприятия в соответствующей научной школе гештальт-психологии, не случайно, а подчеркивает ведущую роль именно процессов интегрированного восприятия в процессе принятия учителем решений (наряду с эмоциями, образами и нарративами, также включаемыми в структуру гештальта). Эта позиция довольно сильно отличается от мнения других исследователей, которые связывают принятие педагогом решений либо с когнитивными единицами (схематами), либо с кейсами как контекстуализированным знанием, либо с практическими обобщениями, формируемыми в ходе педагогической деятельности.

Литература

  1. Марголис, А.А. (2015). Модели подготовки педагогов в рамках программ прикладного бакалавриата и педагогической магистратуры. Психологическая наука и образование, 20(5), 45—64. https://doi.org/10.17759/pse.2015200505
    Марголис, А.А. (2015). Модели подготовки педагогов в рамках программ прикладного бакалавриата и педагогической магистратуры. Психологическая наука и образование, 20(5), 45—64. (In Russ.). https://doi.org/10.17759/pse.2015200505
  2. Berliner, D.C. (2004). Toiling in pasteur's quadrant: The contributions of N.L. Gage to educational psychology. Teaching and Teacher Education, 20(4), 329—340. https://doi.org/10.1016/j.tate.2004.02.007
  3. Bishop, A.J., Whitfield, R.C. (1972). Situations in teaching. Maidenhead, Berkshire: McGraw-Hill.
  4. Chase, W.G. Simon, H.A. (1973). Perception in chess. Cognitive psychology, 4(1), 55—81. https://doi.org/10.1016/0010-0285(73)90004-2
  5. Dane, E., Pratt, M.G. (2007). Exploring intuition and its role in managerial decision-making. Academy of Management Review, 32(1), 33—54. https://doi.org/10.5465/amr.2007.23463682
  6. Dreyfus, H.L., Dreyfus, S.E. (1986). Mind over machine: The power of human intuition and expertise in the era of the computer. New York: The Free Press.
  7. Earl, L., Louis, K. (2013) Data use: Where to from here? In: K. Schildkamp, M. Kuhn Lai, L. Earl (Eds.), Data-Based Decision Making in Education (pp. 193—207). Dordrecht: Springer. URL: https://link.springer.com/chapter/10.1007/978-94-007-4816-3_11 (viewed: 20.02.2026).
  8. Epstein, S. (2010). Demystifying intuition: What it is, what it does, and how it does it. Psychological Inquiry, 21(4), 295—312. https://doi.org/10.1080/1047840X.2010.523875
  9. Eraut, M. (1994). Developing professional knowledge and competence. London: Routledge Falmer.
  10. Eraut, M. (2000). Non-formal learning and tacit knowledge in professional work. British Journal of Educational Psychology, 70(1), 113—136. https://doi.org/10.1348/000709900158001
  11. Gage, N.L. (1978). The scientific basis of the art of teaching. New York: Teachers College Press.
  12. Gage, N.L. (Ed.). (1963). Handbook of research on teaching (1st edition). Chicago: Rand McNally.
  13. Harteis, C., Koch, T., Morgenthaler, B. (2008). How intuition contributes to high performance: An educational perspective. Education Review, 5(1), 68—80.
  14. Kahneman, D., Frederick, S. (2005). A model of heuristic judgement. In: J.H. Keith, R.G. Morrison (Eds.) The Cambridge handbook of thinking and reasoning (pp. 267—293). Cambridge: Cambridge University Press. URL: https://www.psychologytoday.com/sites/default/files/model_of_heuristic_judgment.pdf (viewed: 20.02.2026).
  15. Klein, G. (2003). Intuition at work: Why developing your gut instincts will make you better at what you do. New York: Doubleday.
  16. Klein, G. (2008). Naturalistic decision making. Human Factors, 50(3), 450—460. https://doi.org/10.1518/001872008x288385
  17. Korthagen, F. (2010). Situated learning theory and the pedagogy of teacher education: Towards an integrative view of teacher behavior and teacher learning. Teaching and Teacher Education, 26(1), 98—106. https://doi.org/10.1016/j.tate.2009.05.001
  18. MacKay, A. (1977). The Alberta studies of teaching. CSSE News, 3, 14—17.
  19. McNair, B. (1978). Capturing inflight decisions: Thoughts while teaching. Educational Research Quarterly, 3(4), 26—42.
  20. Morine-Dershimer, G., Vallance, E. (1975). A study of teacher and pupil perceptions of classroom interaction: Technical report № 75-11-6. San Francisco: Far West Laboratory for educational research and development.
  21. Nonaka, I., Takeuchi, H. (1995). The knowledge creating company: How Japanese companies create the dynamics of innovation. Oxford: Oxford University Press.
  22. Peterson, P.L., Clark, C.M. (1978). Teacher planning, teacher behavior, and student achievement. American educational research journal, 15(3), 417—432. https://doi.org/10.3102/00028312015003417
  23. Schildkamp, K., Ehren, M. (2013). From intuition to data-based decision-making in Dutch secondary schools? In: K. Schildkamp, M. Kuhn Lai, L. Earl (Eds.). Data-Based Decision Making in Education (pp.193—207). Dordrecht: Springer.
  24. Shavelson, R.J. (1973). What is the basic teaching skill? Journal of Teacher Education, 24(2), 144—151. https://doi.org/10.1177/002248717302400213
  25. Shavelson, R.J. (1983). Review of research on teachers' pedagogical judgments, plans, and decisions. The Elementary school journal, 83(4), 392—413.
  26. Shavelson, R.J. (1984). Teaching mathematics and science: patterns of microcomputer use. Santa Monica: The RAND Corporation.
  27. Shavelson, R.J. (2020). Research on teaching and the education of teachers: Brokering the gap. Beiträge zur Lehrerinnen- und Lehrerbildung, 38(1), 37—53. https://doi.org/10.25656/01:21773
  28. Shavelson, R.J., Stern, P. (1981). Research on teachers’ pedagogical thoughts, judgments, decisions, and behavior. Review of Educational Research, 51(4), 455—498. https://doi.org/10.3102/00346543051004455
  29. Shulman, L.S. (1986). Those who understand: knowledge growth in teaching. Educational Researcher, 15(4), 4—14. URL: http://www.jstor.org/stable/1175860 (viewed: 20.02.2026).
  30. Slavic, P., Finucane, M., Peters, E., MacGregor, D.G. (2002). Rational actors or rational fools: Implications of the affect heuristics for behavioral economics. The Journal of SocioEconomics, 31(4), 329—342. https://doi.org/10.1016/S1053-5357(02)00174-9
  31. Vanlommel K., Van Gasse R., Vanhoof J., Van Petegem P. (2017). Teachers’ decision-making: Data based or intuition driven. International Journal of Educational Research, 83, 75—83. https://doi.org/10.1016/j.ijer.2017.02.013
  32. Yinger, R.J. (1977). A study of teacher planning: Description and theory development using ethnographic and information processing methods: Diss. Dr. Sci. (Philosophy). Michigan State University. East Lansing. https://doi.org/doi:10.25335/7g86-1t11

Информация об авторах

Аркадий Аронович Марголис, кандидат психологических наук, доцент, ректор, профессор кафедры педагогической психологии, Московский государственный психолого-педагогический университет (ФГБОУ ВО МГППУ), Москва, Российская Федерация, ORCID: https://orcid.org/0000-0001-9832-0122, e-mail: margolisaa@mgppu.ru

Метрики

 Просмотров web

За все время: 169
В прошлом месяце: 114
В текущем месяце: 55

 Скачиваний PDF

За все время: 61
В прошлом месяце: 36
В текущем месяце: 25

 Всего

За все время: 230
В прошлом месяце: 150
В текущем месяце: 80