The perceived ability to cope with trauma scale: a Russian-language adaptation

 
Audio is AI-generated
 48 min read
53

Abstract

BACKGROUND: The “Perceived Ability to Cope with Trauma Scale” (PACT) is designed to assess individuals’ perceptions of their ability to use various coping strategies when facing potentially traumatic events. These include focusing on the cognitive processing of the trauma (the “Trauma Focus” subscale) and overcoming the trauma (the “Forward Focus” subscale). The key advantages of the PACT scale include an emphasis on perceived self-competence, the absence of the “flexibility/rigidity” dichotomy, and moderate correlations with distress that confirm discriminative validity.

AIM: To adapt the PACT scale for the Russian population and conduct a psychometric assessment of its Russian-language version.

METHODS: The adaptation procedure included direct and reverse translations of the PACT scale and expert assessment of their quality. To validate the adapted version of the PACT questionnaire, a survey was conducted involving adults who had experienced at least one potentially traumatic event (with assessment according to the Life Events Checklist for DSM-5). The sample was made up of civilians and employees of emergency services (firemen, rescue workers, physicians, psychologists). The psychometric assessment included a check of the factor structure, assessment of sex, age, occupation, and post-traumatic status invariance, as well as assessment of internal consistency and test-retest reliability. The International Trauma Questionnaire and Depression Anxiety and Stress Scale-21 were used to test convergent validity.

RESULTS: A psychometric assessment of the adapted version of the PACT scale was conducted with 1,054 respondents (56% male) with a mean age of 37.2 (standard deviation 9.54) years. Confirmatory factor analysis confirmed the two-factor structure of the scale, complete invariance by age and partial invariance by sex, occupation, and post-traumatic status. The reliability coefficients (Cronbach’s α and McDonald’s ω) showed good values for the “Trauma Focus” subscale (ω=0.810, α=0.806) and the “Forward Focus” subscale (ω=0.896, α=0.893). The test-retest reliability was partially confirmed. The convergent validity of the adapted version of the PACT scale was confirmed: symptoms of distress and post-traumatic stress were negatively correlated with the score on the “Forward Focus” subscale and positively correlated with the “Trauma Focus” score.

CONCLUSION: The Russian-language version of the PACT scale is valid, reliable, and can be used to assess the perceived ability to cope with trauma for research or counseling purposes.

General Information

Keywords: traumatic stress, post-traumatic stress disorder, forward focus, trauma focus, flexibility, psychometric assessment, reliability, validity, factor structure

Journal rubric: Researches

Article type: scientific article

DOI: https://doi.org/10.17816/CP15628

Funding. The participation of Shmarina T.A. in the research was supported by the Russian Science Foundation, project No. 25-18-00394 (https://rscf.ru/project/25-18-00394/)

Received 30.05.2025

Accepted

Published

For citation: Shmarina, T.A., Chernov, N.V., Kostyuk, G.P. (2025). The perceived ability to cope with trauma scale: a Russian-language adaptation. Consortium Psychiatricum, 6(3), 5–22. https://doi.org/10.17816/CP15628

License: Creative Commons NonCommercial-NonDerivates 4.0 International (CC BY-NC-ND 4.0)

Full text

INTRODUCTION

Potentially traumatic events are an integral part of the human experience and a serious challenge for the individual. Cohort studies examining the adaptation process after experiencing potentially traumatic events have shown that more than 10% of people experience one or more delayed effects over time, such as depression (16%), generalized anxiety disorder (11%), psychoactive substance abuse (10%), and post-traumatic stress disorder (PTSD) (10%), agoraphobia (10%), social phobia (7%), panic disorder (6%), and obsessive-compulsive disorder (4%) [1]. The ability to cope [2] and psychological flexibility [3] are often considered to be the basic mechanisms of resilience, that is, the complete absence of functional disorders or some dysfunction at a stable minimum level.

Flexibility in coping with a traumatic experience involves the use of two seemingly opposite strategies. The first is the cognitive processing of the trauma, the way the person views, interprets, and integrates the traumatic experience into their system of beliefs about themselves, other people, and the world in general [4]. It involves establishing an emotional contact with the traumatic event through the acceptance and integration of experiences, rather than their displacement or negation. The second strategy is aimed at restoring the usual life and involves moving forward, involvement in the present, setting new goals, and forming positive expectations about the future [5]. The ability to use each strategy in a flexible, harmonious way organized in accordance with the changing circumstances of different situations is key to the effectiveness of an individual’s stress-coping behavior [6].

A meta-analytical review on coping flexibility and psychological adaptation discusses psychodiagnostic tools for measuring coping flexibility in some detail [7]. The competitive advantages of the “Perceived Ability to Cope with Trauma Scale” (PACT) developed by a group of scientists led by G.A. Bonanno in 2011 make it stand out from all other tools [6]. While other tools are more focused on measuring actual behavioral manifestations, the PACT scale is considered to be a subjective, phenomenological measure of the ability to cope with difficulties [7]. In other words, unlike tools that assess the application of specific coping strategies, PACT focuses on a subjective assessment of coping ability, switching flexibly between strategies whose effectiveness depends on the context and circumstances of the situation. Whereas other tools contrast flexibility and rigidity as poles of the same scale, PACT avoids this dichotomy and the resulting methodological complexity. The PACT scale also demonstrates predictable moderate associations with psychological distress, which confirms its discriminative validity, resolving the issue of excessive multicollinearity with other tools [7].

The PACT scale includes a measurement of two cognitive types of processing of a potentially traumatic event: “Trauma Focus” (TF) and “Forward Focus” (FF). “Trauma Focus” describes the ability to temporarily withdraw from daily routine and social obligations, an attempt to fully focus on the memories, details, and emotions associated with the event, cognitive processing of the experience and reducing its emotional intensity. In turn, “Forward Focus” describes the presence of active and future-oriented strategies in an individual: the ability to be distracted, to remain calm and optimistic, to focus on current goals and plans, to find a reason to be happy and to take care of others. Both strategies for handling potentially traumatic experiences are combined into a single parameter (“Flexibility”), since the ability to use each strategy is key to the effectiveness of an individual stress coping behavior [6].

The original version of the PACT scale was prepared in English and then translated into Hebrew and validated with the participation of 315 students (65% female, mean age 26.1 years, SD=3.3) of The Hebrew University (Jerusalem) with a potentially high degree of trauma due to a terrorist threat [6]. After that, the English version was tested on 106 American college students (65% women, mean age 21.02 years, SD=0.47) [6, 8]. As a result, convergent and discriminative validity, psychometric stability, and sufficient consistency of estimates in both samples were confirmed. In addition to English [6] and Hebrew [6], the PACT scale has been translated into Chinese [9], Korean [10], Italian [11], European Portuguese [12], and Turkish [13]. The two-factor structure of the PACT scale was confirmed for all versions of the questionnaire, including the Chinese [9] and the Korean [10] ones, despite the specific cultural context. In the Italian version, the structure was also two-factor, but the number of items was reduced from 20 to 14 [11]. In all adaptations, internal consistency (Cronbach’s α and McDonald’s ω) was good or acceptable, indicating that the PACT scale was reliable. However, explicit verification of the convergent validity of the PACT scale by checking the relationship with other scales evaluating a similar construct was not performed because of its complexity. The authors of the original version of the questionnaire and all its adaptations used a different approach to evaluating validity — they correlated empirical data with theoretically expected external correlations. Symptoms of PTSD [6, 10, 13], depression and general psychological distress [9, 10, 12], emotional regulation strategies and ego-resiliency [6, 13], health-related quality of life and self-efficacy [12], as well as the attachment style, optimism, social desirability, neuroticism, and strength of character [6] were used as external validity metrics. The external validity of the PACT scale was confirmed in each of the mentioned studies. To the best of our knowledge, no adaptation of the PACT scale for the Russian-speaking population has been carried out to date. However, notably, the results of our preliminary analysis of the PACT scale were presented earlier as part of A.V. Gordeeva’s final qualification work [14].

The aim of this survey is to adapt the PACT scale for the Russian population and conduct a psychometric assessment of its Russian-language version.

Study hypotheses:

  • H1: The Russian version of the PACT scale retains the two-factor structure of the original version;
  • H2: The symptoms of PTSD as measured using the International Trauma Questionnaire (ITQ), and symptoms of anxiety, depression, stress, and general psychological distress as measured using the Depression Anxiety and Stress Scale-21 (DASS-21), are negatively correlated with the score on the “Forward Focus” subscale and positively correlated with the “Trauma Focus” score.

METHODS

Scale characteristics

The PACT scale consists of 20 statements grouped into two subscales [6]: “Trauma Focus” and “Forward Focus” (see Appendix 1 in the Supplementary). The “Trauma Focus” subscale includes 8 items and is designed to assess cognitive processing of potentially traumatic experiences (items TF6 and TF20); deliberate reduction in social interactions and withdrawal from communication (items TF7 and TF10); focus on processing the traumatic material, analysis of the event, its meaning and details (items TF12 and TF19); revision of goals, plans and obligations (items TF11); and awareness of current reality (items TF14) [6]. The “Forward Focus” subscale consists of 12 items and, conversely, reflects the maintenance of a daily routine and focus on current goals and plans (items FF1 and FF4); the frequency of interaction with other people, including for the sake of comfort, care, and support (items FF2 and FF16); an optimistic view of the future (items FF3 and FF17); the ability to get distracted from negative and anxious thoughts (items FF5 and FF13); the ability to enjoy current events (items FF8 and FF15); the desire to reduce mental pain (items FF9); and calmness (item FF18) [6].

The assessment for each item in the original version of the PACT is carried out using a 7-point Likert scale. However, in agreement with the author of the questionnaire (B.G.A.), we used an even 8-point scale with a relative zero and a range from 0 to 7, where 0 is “not at all capable” and 7 is “fully capable”. The original markers (anchors) of the PACT scale, “not at all capable” to “fully capable”, were retained. Even high-dimensional scales provide a number of advantages: the absence of an ambiguous, non-interpretable mean [15], greater accuracy of measurement due to greater variability of responses [15], and the possibility of considering the resulting series of values as an interval, rather than an ordinal variable [16].

Based on the total scores on the “Trauma Focus” and “Forward Focus” subscales, the integral “Flexibility” score was calculated (see Appendix 1 in the Supplementary).

Scale Russian translation and adaptation

Permission to adapt the PACT scale into Russian was obtained from one of the authors (B.G.A.) of the original version of the questionnaire. When translating, we followed the recommendations of the International Test Commission (ITC) for adapting the tests [17]. The direct translation of the name of the scale, instruction, test items, Likert assessment scale, and PACT scales from English to Russian was performed by the Russian-speaking author (Sh.T.A.), an English-speaking expert in the field of psychometry and the psychology of traumatic stress. The translation was independently evaluated by two bilinguals: a psychologist with an Oxford PhD (Yu.D.V.) and a professional translator, a linguist (S.A.G.). Any disagreement of the experts with the presented translation, as well as comments, clarifications, and remarks, were discussed by the author (Sh.T.A.) and the experts until a consensus was reached. After that, the author (Sh.T.A.) performed the reverse translation, and two experts, English teachers who were not involved in the direct translation, checked the linguistic equivalence of the original version and the reverse translation. As a result, the instruction, the Likert assessment scale, and the names of the subscales represent an almost literal translation from English, while Russia’s cultural context has affected the content of some items (see Appendix 2 in the Supplementary). The most significant difference from the literal translation is item FF18: “Keep myself serious and calm”, which we have translated as “I remain calm despite my depressing thoughts”. The proposed translation increased the discriminative sound of the Russian wording by adding the contrast with “and” translated as “despite”. There is also no mention of “depressing thoughts” in the original. The phrase “despite my depressing thoughts” was added by the authors of the adaptation as a causal factor for the need to maintain calm. The FF18 test item is included in the “Forward Focus” subscale, which aims to measure the ability to remain optimistic and calm, rather than the level of self-discipline and self-control mentioned in the “Keep myself serious and calm” item in Russian. The possibility of using such a translation and its supposedly higher accuracy was additionally agreed with the author of the original PACT scale (B.G.A.). Both versions of the translation were empirically tested (a detailed report can be found in Appendix 2 in the Supplementary) — the statement “I remain calm despite my depressing thoughts” was mentioned first in the questionnaire, and 20 PACT statements were presented after it, including FF18 in the translation “Keep myself serious and calm”. The final version of the translation was tested in a small (about 15 people) group of participants. After making sure that the statements were clear, unambiguous, and understandable, data collection was started.

Sample characteristics

The survey used two samples: a main sample and a test retest sample. We formed the main sample in accordance with the purpose of the PACT, to assess the resources for overcoming traumatic stress, therefore we formed two subsamples in advance. The first subsample included primary victims of potentially traumatic events, i.e., ordinary civilian adults, including those with clinically manifest stress-related disorders and/or high levels of distress. The second subsample represented employees of the emergency services (firemen, rescue workers, physicians, and paramedics of emergency medical care, emergency psychologists, etc.), whose work is associated with a risk to life and constant contact with other people’s suffering. The small test retest sample consisted of random adult respondents who completed the questionnaire twice with an interval of 3–4 weeks.

The main sample size was determined on the basis of the accepted reccommendations for psychometric studies, according to which the minimum permissible number of participants for conducting confirmatory factor analysis is 200 [18]. To ensure sufficient statistical power and check for invariance in terms of sex, age, occupation, and post-traumatic status, it was decided to recruit about 1,000 participants, thus ensuring the presence of at least 200 respondents in each of the groups under consideration. To calculate the test retest sample size, we were guided by the correlation between the test and retest at the level of 0.3, the significance level α=0.05, and the required power 1-β=0.8 (the analysis was performed in G*Power 3.1.9.7 developed in Germany). The minimum required sample size was 84 subjects, but the target size was increased to 93 subjects taking into account a possible 10% proportion of incomplete data.

Survey administration

Data collection from the main sample was conducted from December 2023 to October 2024, and in the test retest sample — from September to October 2024. All participants completed an electronic questionnaire prepared and posted on the data collection portal “Anketolog”1, developed in Russia. To avoid the effect of the testing setup, questionnaires were named neutrally: “Occupational and life cases” (main sample) and “Life as it is” (test retest sample).

To obtain data from the widest possible range of respondents in the main sample, we used the convenience sampling and snowball sampling method. Emergency personnel were recruited through negotiations with the heads of divisions about placing a link to the survey in corporate chats. However, in most cases, a personal visit to the organizations was required. A link to the survey was also posted on social networks. Data collection was carried out not only in major metropolitan areas, but also in the Moscow region, Kursk, Orenburg, Tuapse, Novomoskovsk, etc. For enrollment in the test retest sample, the link to the survey was placed in a social network. Potential participants were informed about the two stages of the survey and asked to leave their contact details. Three weeks later, we sent a reminder to repeat the survey.

Participation in the main sample and test retest sample was voluntary and did not involve any remuneration. Respondents could skip a specific question, or they could refuse participation and leave the survey at any time. Motivation was based on three points: contributing to science, helping the investigator, and obtaining knowledge about self. At the end of the questionnaire, the participant received an automatically generated report with the results and a short interpretation.

Eligibility criteria

The inclusion, non-inclusion, and exclusion criteria were the same for the main sample and the test retest sample.

Inclusion criteria were as follows: ≥18 years, Russian as the native language, at least one potentially traumatic event (meeting the DSM-5 criteria for a traumatic event, i.e., choosing at least one event in the Life Events Checklist for DSM-5 (LEC-5) in one of 4 categories: “It happened to me personally”, “I witnessed it happen to someone else”, “I learned about it happening”, “I was exposed to it as part of my job”).

Non-inclusion criteria were as follows: aged <18 years, Russian is not the native language.

Exclusion criteria: choosing the “It doesn’t apply to me” response option for all events in the LEC-5 questionnaire, at least one statement missing on the PACT scale.

Relevance of the sample: The combination of sub-samples of primary victims, including clinical cases, and emergency personnel provides a diverse sample to test the factor structure and invariance of the Russian-language adaptation of the PACT scale. The geographic distribution increases the cultural representativeness of the sample.

Psychometric tools

The questionnaire was uniform for all participants in the survey and, in addition to psychodiagnostic self-reporting tools, included several socio-demographic questions: sex, age, and a series of questions about occupation. Questions about family status and socio-economic status were not asked, as they do not have a significant impact on PTSD [19].

Assessment of potentially traumatic experiences

The LEC-5 for DSM-5, translated in Russian by N.V. Tarabrina et al. [20] was proposed to assess the frequency and intensity of traumatic experiences; it takes into account all life experiences starting from childhood and includes a list of 17 potentially traumatic events (e.g., “Fire or explosion”, “Sexual assault”), in respect of which the survey participants had to choose one of the following answers: “It happened to me personally”, “I witnessed it happen to someone else personally”, “I learned about it happening”, “I was exposed to it as part of my job”, and “It doesn’t apply to me”. Given that omissions were allowed when filling out the questionnaire, we modified the answers, removing the option “I’m not sure if it fits”. Additionally, to emphasize that the event was witnessed personally rather than learned about through the media, the answer “I witnessed it happen to someone else” was replaced with “I witnessed it happen to someone else personally”.

In this survey, we assessed convergent validity via an approach similar to that used for language adaptations: we check for expected correlations with PTSD symptoms and complex PTSD (CPTSD), as well as measures of depression, anxiety, stress, and general psychological distress.

International Trauma Questionnaire

The International Trauma Questionnaire (ITQ) [21], adapted into Russian by M.A. Padun et al. [22], is designed to assess PTSD and CPTSD symptoms2 according to the diagnostic criteria of the International Classification of Diseases, 11th revision (ICD-11). It consists of 18 test items defining 2 factors of the second order (“PTSD” and “Disturbances in self organization”) and 6 factors of the first order (for PTSD, these are two test items for “Re-experiencing”, “Avoidance”, and “Sense of threat”; for “Disturbances in self organization” — two test items for “Affective dysregulation”, “Negative self-concept” and “Disturbances in relationships”). The factors of “PTSD” and “Disturbances in self organization” form 4 combinations: no PTSD (“PTSD–”, “Disturbances in self organization–“), PTSD (“PTSD+”, “Disturbances in self organization–”), Disturbances in self organization (“PTSD–“, “Disturbances in self organization+”) and CPTSD (“PTSD+”, “Disturbances in self organization+”) [22]. The ITQ uses a 5-point Likert scale, where 0 is “not at all”, 1 is “a little bit”, 2 is “moderately”, 3 is “quite a bit”, 4 is “extremely”. A respondent was considered to meet the “PTSD+” diagnostic criteria if all of the following conditions were met: “Re-experiencing 1” ≥2 or “Re-experiencing 2” ≥2, “Avoidance 1” ≥2 or “Avoidance 2” ≥2, “Sense of threat 1” ≥2 or “Sense of threat 2” ≥2, the impact of these issues on social life ≥2, or work/productivity ≥2, or other important areas ≥2. A respondent was considered to meet the criteria of “Disturbances in self organization+” if all of the following conditions were met: “Affective dysregulation 1” ≥2 or “Affective dysregulation 2” ≥2, “Negative self-concept 1” ≥2 or “Negative self-concept 2” ≥2, “Disturbances in relationships 1” ≥2 or “Disturbances in relationships 2” ≥2, the impact of these issues on social life ≥2, or work/productivity ≥2, or other important areas ≥2 [22]. The Cronbach’s α coefficients for the ITQ: “PTSD”=0.82, “Re-experiencing”=0.65, “Avoidance”=0.78, “Sense of threat”=0.80, “Disturbances in self organization”=0.90, “Affective dysregulation”=0.76, “Negative self-concept”=0.93, “Disturbances in relationships”=0.82, and “CPTSD”=0.89 [22].

Depression Anxiety and Stress Scale

The Depression Anxiety and Stress Scale-21 (DASS-21) [25] adapted into Russian by A.A. Zolotareva [26] is intended to assess psychological distress. The scale consists of 21 items and has a bifactor structure, which allows to determine the indicators of depression, anxiety, and stress, comorbidities reflecting general psychopathology (the eponymous subscales include 7 items each), as well as a general indicator of psychological distress. The questionnaire uses a 4-point Likert scale, where 0 is “never”, 1 is “rarely”, 2 is “often”, and 3 is “almost always”. The Depression, Anxiety, and Stress sub-scores range from 0 (low level) to 21 (very high level). The psychological distress score ranges from 0 (low level) to 63 (very high level). The DASS-21 demonstrates validity and reliability. Cronbach’s α coefficients for depression, anxiety, and stress are 0.90, 0.85, and 0.91, respectively, and 0.95 for psychological distress [26].

Statistical analysis

The conducted statistical analysis included 7 stages. All stages except the fifth were performed in the main sample; the fifth stage was performed in the test retest sample.

In the first stage, the missing values were processed: identification and removal of questionnaires with missing values using the listwise deletion method were performed. Omissions in variables such as sex, age, occupation, and post-traumatic status were only taken into account when the relevant analysis was performed (for details, see “Handling omissions” in the “Results” section). After that, the distribution of the test items and subscales of the PACT questionnaire (TF, FF, “Flexibility”) was tested for normality: skewness and kurtosis were assessed, the permissible range was ±1 [27]. Afterwards, descriptive statistics were calculated; in the case of quantitative variables, these included the arithmetic mean and standard deviation (SD).

The second stage was devoted to the analysis of the factor structure of the adapted version of the PACT scale. Confirmatory factor analysis (CFA) was used to verify the correspondence between the expected two-factor structure of the scale and the collected empirical data. The analysis of CFA results included an assessment of standardized estimates and model fit indexes. Standardized estimates of >0.40 [28] were considered good, indicating an adequate relationship between the observed variable and the latent factor (in this case, FF and TF). Fit indexes of the model were assessed as good with Comparative Fit Index (CFI) values >0.90, Tucker-Lewis Index (TLI) values >0.90, Root Mean Square Error of Approximation (RMSEA) values <0.08 with a 90% confidence interval (CI) <0.10, and Standardized Root Mean Square Residual (SRMR) values <0.08 [28]. Additionally, modification indexes were analyzed to identify potential ways to improve the quality of the model. In accordance with established practice [28], only modifications with indexes higher than 10 were considered. Moreover, the decision to introduce error covariances into the model was made on the basis of theoretical justification: the semantic similarity of the test items and the order of presentation [28]. To maintain the theoretical validity of the model, error covariances were allowed strictly between test items within a single subscale (TF or FF). Caution was exercised when adding error covariances to avoid the risk of overfitting the model.

The third stage included a multi-group confirmatory factor analysis (MGCFA) to assess the equivalence of the construct in different groups by testing three levels of measurement invariance: configural or structural invariance (checking the equivalence of the model structure); metric invariance (checking the equality of estimates); scalar invariance (equality of the mean values of the test items) [28]. Groups were formed based on sex (male/female), age (<40 years or ≥40 years), occupation (emergency personnel/other), presence or absence of one of the disorders specifically related to stress (absence/presence of PTSD, Disturbances in self organization or CPTSD) — in other words, post-traumatic status. Post-traumatic status was determined in accordance with the criteria presented in the ITQ adaptation [22]. The CFA models were compared by the change in the fit indexes: ∆CFI≤0.01, ΔSRMR≤0.01, ∆RMSEA≤0.01 [29]. Changes in the Bayesian information criterion (BIC) and Akaike information criterion (AIC) were also compared: the lower the test value relative to others, the better the model.

At the fourth stage, the internal reliability (consistency) of the Russian-language adaptation of the PACT scale was assessed separately for the “Forward Focus” and “Trauma Focus” subscales. Macdonald’s ω coefficient was calculated directly for reliability assessment, and Cronbach’s α was calculated for reference purposes and for comparison with the reliability indicators of other adaptations. Acceptable internal reliability is indicated by ω or α values ≥0.7, and good reliability by values ≥0.8 [16].

The fifth stage was supposed to test the robustness of the result over time — test-retest reliability (tested in the test retest sample). A correlation analysis of the values of two measurements performed with an interval of 3–4 weeks was carried out. Pearson’s correlation coefficient was calculated. Taking into account the characteristic of the measured construct — the perceived capacity for coping, which reflects a belief rather than a stable personality trait, the interpretation used the following guidelines adopted in scientific practice: r=0.50–0.75 was interpreted as indicating moderate reliability of results over time, and r=0.75–0.90 as values indicating good stability [30].

At the sixth stage, normative values were calculated based on the mean value and standard deviation on the “Forward Focus” and “Trauma Focus” subscales [16]. The significance of differences was analyzed using Student’s t-test for independent samples. The size of the effect was additionally determined by Cohen’s d coefficient (d≈0.2 was interpreted as a small effect size, ≈0.5 as an average one, and ≈0.8 or higher as a large effect size) [18].

At the seventh stage, the convergent validity of the adapted version of the PACT scale was tested by assessing the correlation with the ITQ and DASS-21 scores. Values of Pearson’s correlation coefficients (r) in the ranges of 0.10–0.29, 0.30–0.49, and ≥0.50 were considered to indicate weak, medium, and strong associations, respectively [18].

Data description and calculation of correlation coefficients and Cronbach’s α values were carried out using the Jamovi statistical software package, version 2.6 (Jamovi Project, Australia). To build CFA models and calculate the invariance, we used the R package, version 4.4; the lavaan packages, version 0.6–17; semTools, version 0.5–6; semPlot, version 1.1.63.

Ethical considerations

The survey was approved by the commission on ethical evaluation of empirical research projects of the Department of Psychology, Faculty of Social Sciences of the HSE University (Moscow, Russia) Minutes No. 6 dated June 28, 2024. All study participants, regardless of the format of participation (offline or online) and the sample (main and retest), provided informed voluntary consent to participate in the study beforehand. In the electronic questionnaire, information about the survey was placed on the start page and the consent was confirmed by clicking the “Start” button.

The main survey was completely anonymous: data were collected without specifying names, contact information or other personal identifiers. During the offline survey, psychologists did not record any other data either.

The test retest sample data included contact data, which were deleted immediately after the completion of data collection, and the questionnaires were depersonalized.

Access to source data, including non-blinded data, was reserved for the Principal Investigator only (Sh.T.A.). All other members of the team worked with anonymized data sets.

RESULTS

Respondent characteristics

Handling of missing data

The sampling process is shown in Figure 1. The original PACT data set included 1,086 questionnaires, 32 (2.95%) of which were deleted because of missing values. The final sample included 1,054 subjects. To conduct a multi-group CFA, the following variables were additionally taken into account: sex (missing n=3; 0.28%), age (missing n=30; 2.85%), occupation (missing n=3; 0.28%), post-traumatic status (missing n=18; 1.71%). Questionnaires with missing values for these variables were excluded linewise during the corresponding analyses. The minimum sample size was 1,024 observations.

fig. 1

Figure 1. Flow of survey participants: exclusions, final sample, analysis sample.

Note: CFA — confirmatory factor analysis; LEC-5 — Life Events Checklist for DSM-5; PACT — the Perceived Ability to Cope with Trauma Scale.

Source: Shmarina et al., 2025.

Sample characteristics

The total sample included 1,054 subjects aged 18 to 70 years (56% male, mean age 37.2 years, SD=9.54). All questionnaire items permitted missing responses, except for the variables of sex, age, profession, and post-traumatic status. Consequently, the number of participants included in specific analyses varied, totaling 1,051, 1,024, 1,051, and 1,036 respectively.

The first subsample (n=479; 45.5%) included respondents who were ordinary civil adults (55.6% women, mean age 38.7 years, SD=8.94). Respondents with clinically pronounced manifestations of the effects of traumatic stress and undergoing treatment in the general psychiatric department of the Mental-health clinic No. 1 named after N.A. Alexeev, (56 men, mean age 34.0 years, SD=8.8; reason for hospitalization: psychiatric examination and expert evaluation; the potentially traumatic event was somehow related to participation in the special military operation) were assigned to groups according to the answers to the questions of the socio-demographic questionnaire.

The second subsample (n=572; 54.5%) included respondents who were current employees of the emergency services (56.1% men, mean age 35.9 years, SD=9.85): fire and rescue workers (96.6% men, n=379, mean age 35.5 years, SD=9.37), physicians and paramedics of emergency medical care (67.4% women, n=95, mean age 37.4 years, SD=12.2), emergency psychologists (87.7% women, n=65, mean age 34.6 years, SD=8.14), and other specialists (68.2% male, n=33, mean age 39.8 years, SD=10.1). The last group included radio operators and dispatchers of a fire central communication station, fire truck drivers, gas and smoke protection service masters, investigators, emergency personnel, police officers, as well as a specialist in civil defense and emergency protection, an employee of an organization’s security service, and an employee of a housing and utilities emergency service for whom exposure to potentially traumatic events is an integral part of daily work.

The retest sample included 119 people aged 21 to 60 years (56.3% women, mean age 38.7 years, SD=7.58).

Assessment of the perceived ability to cope with trauma

The distribution of perceived ability to cope with trauma scores on the PACT scales was close to normal (skewness and kurtosis <±1) (Table 1). In the visual analysis of histograms, a slight negative skewness is manifested by a slight shift of the graph dome to the right (Figure 2) — the participants more often chose the values of the upper pole and tended to choose the score of 7, “fully capable”. This means that the PACT scale, namely the “Forward Focus”, “Trauma Focus”, and “Flexibility” subscales, is more sensitive at the lower end of the range, while at the upper end its differentiating ability decreases. A slight negative kurtosis indicates the absence of a pronounced dome in the distribution of test item scores, that is, the scores of respondents are distributed more evenly throughout the range of values, rather than concentrated near the mean (see Table 1, Figure 1).

 

Table 1. Scores on the subscales of the adapted version of the Perceived Ability to Cope with Trauma scale (n=1,086)

Item

Mean

Skewness

Kurtosis

FF1

4.81 (1.98)

-0.78

-0.25

FF2

4.65 (2.01)

-0.71

-0.34

FF3

4.59 (2.12)

-0.70

-0.50

FF4

5.02 (1.74)

-0.86

0.23

FF5

4.92 (1.82)

-0.80

0.01

TF6

4.59 (1.92)

-0.52

-0.53

TF7

4.51 (2.10)

-0.59

-0.60

FF8

4.05 (2.15)

-0.38

-0.85

FF9

4.82 (1.85)

-0.73

-0.10

TF10

3.70 (1.97)

-0.17

-0.73

TF11

3.24 (2.00)

0.06

-0.78

TF12

5.13 (1.66)

-0.89

0.51

FF13

4.87 (1.78)

-0.81

0.16

TF14

4.32 (2.03)

-0.49

-0.60

FF15

4.26 (2.13)

-0.49

-0.78

FF16

4.46 (1.92)

-0.54

-0.44

FF17

4.92 (1.90)

-0.79

-0.17

FF18

4.73 (1.85)

-0.72

-0.16

TF19

4.73 (1.94)

-0.63

-0.37

TF20

4.02 (1.92)

-0.28

-0.67

FF (general)

4.67 (1.32)

-0.61

0.37

TF (general)

4.27 (1.27)

-0.43

0.41

”Flexibility”

7.47 (2.40)

-0.34

0.44

Note: FF — “Forward Focus”; TF — “Trauma Focus”.

fig. 2

Figure 2. Density of distribution of total scores on the scales of the adapted version of the Perceived Ability to Cope with Trauma scale: “Forward Focus” (min 0, max 7), “Trauma Focus” (min 0, max 7), “Flexibility” (min 0, max 14).

Note: Each histogram shows: red line — a curve of the theoretical normal distribution with sample parameters (mean and standard deviation); blue line — a curve of the empirical estimate of the density of the data distribution, plotted on the basis of the actual data.

Source: Shmarina et al., 2025.

Factor structure and invariance of the PACT scale

The tested two-factor model showed poor correspondence with the empirical data (Table 2; Model 1). To improve the fitness of the model, the modification indexes were analyzed (modifications with indexes higher than 65 were taken into account) and 7 item error covariances were added, which were presumably due to the semantic similarity of the items, as well as the order in which they appeared in the questionnaire: FF2 and FF16 (“Comfort other people” and “Focus my attention on or care for the needs of other people”), FF3 and FF17 (“Look for a silver lining” and “Remind myself that things will get better”), FF4 and FF18 (“Stay focused on my current goals and plans” and “I remain calm despite my depressing thoughts”), FF5 and FF13 (“Find activities to help me keep the event off my mind” and “Distract myself to keep from thinking about the event”), TF6 and TF12 (“Let myself fully experience some of the painful emotions linked with the event” and “Reflect on the meaning of the event”), FF8 and FF15 (“I would be able to laugh” and “Enjoy something that I would normally find funny or amusing”), TF10 and TF11 (“Reduce my normal social obligations” and “Alter my daily routine”) (see Table 2; Model 2). In terms of accepted quality criteria, the resulting Model 2 with covariances demonstrated good fit indexes.

 

Table 2. Fit indexes of the confirmatory factor models of the adapted version of the Perceived Ability to Cope with Trauma scale

Models

χ2

df

CFI

TLI

RMSEA (90% CI)

SRMR

AIC

Model 1: two-factor

2,332.797*

169

0.753

0.723

0.110 (0.106–0.114)

0.086

81,120

Model 2: two-factor model with covariances

944.650*

162

0.911

0.895

0.068 (0.064–0.072)

0.070

79,746

Note: AIC — Akaike Information Criterion; CFI — Comparative Fit Index; RMSEA — Root Mean Square Error of Approximation with 90% confidence interval (CI); SRMR — Standardized Root Mean Square Residual; TLI — Tucker–Lewis Index. * χ2 statistically significant at p<0.001.

 

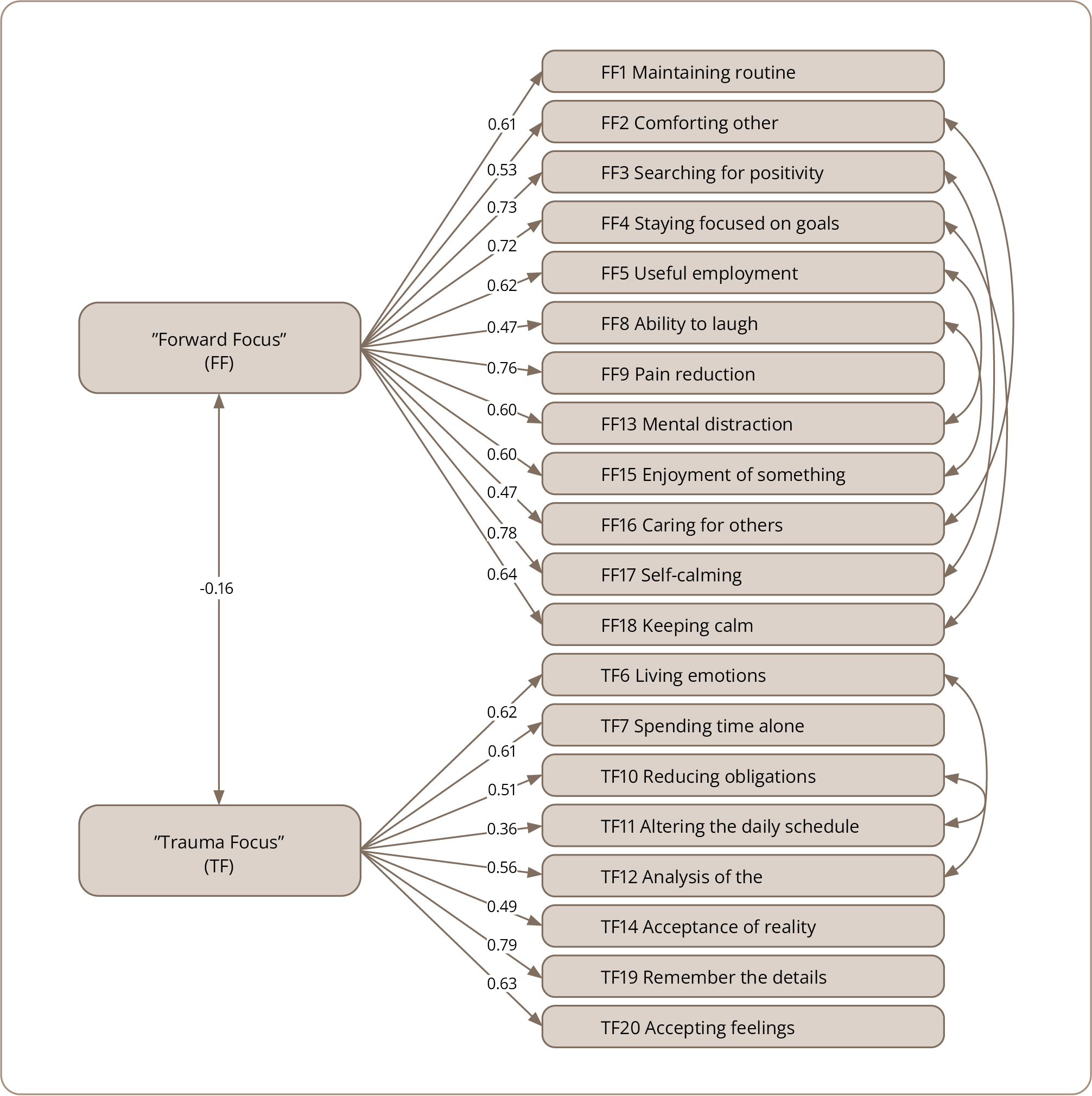
All test items (except TF11) had good estimates (Figure 3), ranging from 0.47 (FF8 and FF16) to 0.79 (TF19).

 

fig. 3

Figure 3. Two-factor model of the adapted version of the Perceived Ability to Cope with Trauma scale (confirmatory factor analysis, standardized estimates).

Source: Shmarina et al., 2025.

Measurement invariance was studied depending on sex (men, n=590; women, n=461), age (young adults, 18–39 years, n=639; adults, 40–70 years, n=385), occupation (emergency personnel, n=572; specialists of other professions, n=479), and post-traumatic status (subgroup with a probable absence of PTSD, n=712; subgroup of individuals likely to suffer from PTSD, n=100, or disturbances in self organization, n=103, or CPTSD, n=121).

Sex invariance

The original two-factor structure of the PACT scale was comparable in groups of participants of different sexes. The fit indexes showed good correspondence to the data both in the male group (χ2=666, df=162; CFI=0.904, TLI=0.888, RMSEA=0.073, 90% CI (0.067–0.078), SRMR=0.079; AIC=43,927) and in the female group (χ2=512, df=162; CFI=0.904, TLI=0.887, RMSEA=0.069, 90% CI (0.062–0.075), SRMR=0.071; AIC=35,444). The configural model (equivalence of the factor structure) constructed for the two groups combined also corresponded well to the empirical data (Table 3). The quality of the metric model (equivalence of estimates) decreased, but remained at the threshold of acceptable values. However, the scalar model (equivalence of mean values) showed a significant decrease in the model quality (ΔCFI=-0.017) (see Table 3).

Table 3. Invariance in terms of sex, age, occupation, and post-traumatic status (two-factor model with covariances)

Model

χ2 (df)

χ2/df

CFI

TLI

SRMR

RMSEA

BIC

ΔCFI

ΔSRMR

ΔRMSEA

Sex (males: 590, females: 461)

Configural

1,177.277 (324)

3.63

0.904

0.887

0.076

0.071 (0.066–0.075)

79,928

Metric

1,269.046 (342)

3.71

0.896

0.884

0.082

0.072 (0.068–0.076)

79,894

-0.008

0.006

0.001

Scalar

1,427.839 (360)

3.97

0.880

0.873

0.085

0.075 (0.071–0.079)

79,928

-0.016

0.003

0.003

Age (<40 years: 639, ≥40 years: 385)

Configural

1,158.216 (324)

3.57

0.902

0.885

0.071

0.071 (0.067–0.075)

78,277

Metric

1,167.419 (342)

3.41

0.903

0.892

0.071

0.069 (0.064–0.073)

78,162

0.001

0

-0.002

Scalar

1,246.076 (360)

3.46

0.896

0.890

0.074

0.069 (0.065–0.074)

78,162

-0.007

0.003

0

Type of occupation (EP: 572, specialists of other professions: 479)

Configural

1,161.269 (324)

3.58

0.902

0.885

0.073

0.070 (0.066–0.075)

79,602

Metric

1,275.021 (342)

3.73

0.891

0.879

0.081

0.072 (0.068–0.076)

79,590

-0.011

0.008

0.002

Scalar

1,423.250 (360)

3.95

0.876

0.869

0.084

0.075 (0.071–0.079)

79,613

-0.015

0.003

0.003

Post-traumatic status (no PTSD: 712, PTSD / Disturbances in self organization / CPTSD: 324)

Configural

1,104.851 (324)

3.41

0.902

0.885

0.069

0.068 (0.064–0.073)

78,712

Metric

1,149.764 (342)

3.36

0.898

0.887

0.072

0.068 (0.063–0.072)

78,632

-0.004

0.003

0

Scalar

1,262.288 (360)

3.51

0.886

0.878

0.075

0.070 (0.065–0.074)

78,620

-0.012

0.003

0.002

Note: BIC — Bayesian Information Criterion; CFI — Comparative Fit Index; CPTSD complex post-traumatic stress disorder; EP — Emergency Personnel; PTSD — post-traumatic stress disorder; RMSEA — Root Mean Square Error of Approximation with 90% confidence interval (CI); SRMR — Standardized Root Mean Square Residual; TLI — Tucker–Lewis Index. *χ2 statistically significant at p<0.001.

 

Age invariance

The fit indexes showed good correspondence to the data in the group of persons under 40 years of age (χ2=658, df=162; CFI=0.907, TLI=0.891; RMSEA=0.069, 90% CI (0.064–0.075), SRMR=0.075; AIC=48,637) and satisfactory correspondence to the data in the group of persons aged ≥40 years (χ2=501, df=162; CFI=0.894, TLI=0.876, RMSEA=0.074, 90% CI (0.066–0.081), SRMR=0.064; AIC=29,090). The configural model corresponded well to the empirical data (see Table 3). The metric and scalar models also maintained good quality and did not show a significant decrease in data correspondence (ΔCFI=-0.007) (see Table 3).

Occupation invariance

The fit indexes showed good correspondence to the data in the group of emergency personnel (χ2=641, df=162; CFI=0.908, TLI=0.892, RMSEA=0.072, 90% CI (0.066–0.078), SRMR=0.078; AIC=41,875) and satisfactory correspondence to the data in the group of persons of other professions (χ2=521, df=162; CFI=0.894, TLI=0.875, RMSEA=0.068, 90% CI (0.062–0.075), SRMR=0.068; AIC=37,167). The configural model also corresponded well to the data (see Table 3). The quality of the metric model decreased, but its parameters remained within acceptable values, whereas the quality of the scalar model decreased significantly (ΔCFI=-0.017) (see Table 3).

Post-traumatic status invariance

The fit indexes showed good correspondence to the data both in the group of individuals without signs of PTSD (χ2=694, df=162; CFI=0.900, TLI=0.883, RMSEA=0.068, 90% CI (0.063–0.073), SRMR=0.069; AIC=53,481) and in the group with PTSD/Disturbances in self organization/CPTSD (χ2=411, df=162; CFI=0.906, TLI=0.890, RMSEA=0.069, 90% CI (0.061–0.077), SRMR=0.06; AIC=7,387). The configural model corresponded well to the empirical data (see Table 3). The quality of the metric model decreased slightly, whereas the quality of the scalar model decreased significantly (ΔCFI=-0.012) (see Table 3).

Test norms of the Perceived Ability to Cope with Trauma scale

Table 4 shows the test norms for the Russian version of the PACT scale. At the same time, the test norms were determined separately for groups of different sex, age, occupation, and post-traumatic status (see Table 4), as this was required by the differences in estimates on the PACT scale. In particular, men demonstrate a statistically significantly more pronounced “Forward Focus” than women (t=3.95, p=0.001, d=0.25) and a less pronounced “Trauma Focus” (t=−5.63, p=0.001, d=−0.35). A similar trend is observed for emergency personnel and the non-PTSD group, who, compared with other survey participants, also have a significantly higher “Forward Focus” (t=−9.78, p=0.001, d=−0,61; t=11.08, p=0.001, d=0.74, respectively) and a significantly lower “Trauma Focus” (t=7.60, p=0.001, d=0.47; t=−8.89, p=0.001, d=−0.59, respectively). The magnitude of the difference (d) between men and women was relatively small, whereas the magnitude of the difference between emergency personnel and representatives of other professions, as well as between the group without PTSD and the group with PTSD / Disturbances in self organization / CPTSD, was more significant.

 

Table 4. Test norms of the adapted version of the Perceived Ability to Cope with Trauma scale for different groups

Norm

“Forward Focus”

“Trauma Focus”

“Flexibility”

General (n=1,054)

4.68 (1.32)

4.28 (1.27)

7.49 (2.39)

Men (n=590)

4.82 (1.29)

4.09 (1.30)

7.42 (2.44)

Women (n=461)

4.50 (1.33)

4.52 (1.18)

7.58 (2.33)

Emergency personnel (n=572)

5.03 (1.22)

4.01 (1.34)

7.51 (2.50)

Other occupation (n=479)

4.26 (1.31)

4.59 (1.10)

7.46 (2.26)

Absence of PTSD (n=712)

4.97 (1.15)

4.05 (1.29)

7.52 (2.37)

Presence of PTSD* (n=324)

4.05 (1.42)

4.78 (1.08)

7.43 (2.45)

Note: The test norms are presented as the arithmetic mean (standard deviation). *PTSD (post-traumatic stress disorder), Disturbances in self organization or CPTSD (complex post-traumatic stress disorder).

 

Internal reliability

In the general group of survey participants, the “Forward Focus” subscale showed very good internal reliability (ω=0.896; α=0.893). The estimated internal reliability of the “Trauma Focus” subscale was somewhat lower, but it was also determined to be good (ω=0.810; α=0.806). Removal of individual items did not lead to an increase in reliability indicators.

Test-retest reliability

The analysis of test-retest reliability was performed with the participation of 119 respondents (56% women, mean age 38.7 (SD=7.58) years), who were retested approximately 4 weeks after the first survey using the adapted PACT scale. The correlation between the baseline and subsequent values of the perceived ability to cope with trauma indicated moderate stability of results over time (for the “Forward Focus” subscale: r=0.74, p<0.001; for the “Trauma Focus” subscale: r=0.62, p<0.001).

Convergent validity

The components of the adapted version of the PACT scale showed a relatively high correlation with post-traumatic symptoms according to self-reports. All indicators of post-traumatic symptoms, from “General psychological distress” and “Depression” of the DASS-21 scale to “Affective dysregulation” and “Disturbances in self organization” of the ITQ questionnaire, were moderately negatively correlated with the scores on the “Forward Focus” subscale and moderately positively correlated with the scores on the “Trauma Focus” subscale. The correlations of “Flexibility” with ITQ and DASS-21 scores were statistically insignificant (Table 5; for descriptive statistics see Table S1 in the Supplementary).

 

Table 5. Convergent validity of the adapted version of the Perceived Ability to Cope with Trauma scale

Tools

“Forward Focus”

“Trauma Focus”

“Flexibility”

International Trauma Questionnaire (ITQ)

PTSD

-0.27*

0.29*

0.04

Re-experiencing

-0.23*

0.23*

0.02

Avoidance

-0.22*

0.24*

0.05

Sense of threat

-0.25*

0.29*

0.04

Disturbances in self organization

-0.49*

0.41*

-0.03

Affective dysregulation

-0.44*

0.41*

0.02

Negative self-concept

-0.42*

0.32*

-0.07

Disturbances in relationships

-0.45*

0.38*

-0.04

CPTSD

-0.44*

0.40*

0.00

Depression Anxiety and Stress Scale (DASS-21)

General psychological distress

-0.40*

0.36*

-0.01

Depression

-0.42*

0.33*

-0.05

Anxiety

-0.32*

0.30*

0.00

Stress

-0.36*

0.35*

0.02

Note: CPTSD — complex post-traumatic stress disorder; PTSD — post-traumatic stress disorder. *p<0.001.

 

DISCUSSION

The reported survey was focused on Russian-language adaptation and psychometric verification of the PACT scale. The hypothesis of a two-factor structure of the adapted version of the PACT scale corresponding to that of the original version of the scale [6] and versions in other languages [9–13] was confirmed. The second hypothesis about the validity of the adapted version of the PACT scale was also confirmed, and, therefore, the Russian version of the PACT scale can be considered a valid and reliable tool for assessing the perceived ability to cope with trauma.

To the best of our knowledge, this is the first time that the invariance of PACT scale scores was tested in terms of sex, age, occupation, and post-traumatic status. Earlier, the original article tested and confirmed the invariance of the PACT scale for two cultures: the Americans and the Israelis [6]. We demonstrated that scores on the “Forward Focus” subscale were higher in male emergency personnel and non-PTSD responders, whereas scores on the “Trauma Focus” subscale were higher in female non-emergency personnel and those with PTSD symptoms. Our findings are new, and the conclusion that there are differences in the scores on the “Forward Focus” and “Trauma Focus” subscales depending on the sex, occupation, and post-traumatic status remains to be further explored. At present, the mean values of the “Forward Focus” and “Trauma Focus” subscales should be interpreted with caution.

The estimate of the TF11 test item was 0.36, however, we decided to keep this item for three reasons: first and foremost, removing it did not lead to an improvement in the Model 1 or Model 2 fit indexes; second, keeping the test items would ensure comparability of our results with data obtained in other countries; and third, reducing the PACT scale would inevitably decrease its variability, which could potentially affect the structure of relationships with other psychological variables.

The PACT scale demonstrates a two-factor structure, confirming hypothesis 1, but has an incomplete invariance, allowing comparison of scores in different age groups, but not depending on the sex, occupation or post-traumatic status (see Table 4).

Thus, the convergent validity of the PACT scale is confirmed by moderate correlations at |r|>0.40 with the ITQ subscales “Disturbances in self organization” and “CPTSD” (see Table 5). The obtained results are relevant, correspond to the expected ones, and confirm hypothesis 2.

This survey had the following limitations. First, as with any self-reporting tool, biased responses may be received from survey participants using the PACT scale. In our survey, we did not take special measures to account for possible artefacts. Second, it is possible that despite the clarifications introduced by the original authors into the instruction, the PACT scale does not measure the true coping ability, but only one’s own personal beliefs or established cognitive assessments of the coping ability. Third, the data obtained do not have predictive validity, since they are the result of a cross-sectional rather than a cohort study. In turn, the determination of predictive validity may be useful in assessing the risk of negative consequences of traumatic stress and psychopathology. A cohort survey allows for the assessment of the short-, medium-, and long-term effectiveness of each of the strategies assessed using the PACT scale. For example, in the first long-term survey, high scores on the “Trauma Focus” subscale in the early period (approximately 3 months) after marital loss were not associated with immediate deterioration, but predicted a high risk of psychopathology in the longer term (approximately 14 and/or 25 months) [31]. At the same time, high scores on the “Forward Focus” subscale were associated with significantly more favorable indicators of adaptation at all stages of observation [31].

We also note that a synthesis of existing theoretical knowledge and accumulated empirical experience with the use of the PACT scale is required for a general conclusion about the effectiveness of each strategy in the context of both time and different potentially traumatic events. For example, in our survey, the “Trauma Focus” strategy did not show any benefits and, on the contrary, was associated with psychological distress and the negative consequences of traumatic stress. At the same time, knowledge of the benefits of thinking about the traumatic event is postulated not only by the authors of the PACT scale, but also by other researchers within various conceptions. In particular, in a paper on “good” and “bad” reflection [32] or an article on the benefits of deliberate and obsessive thinking immediately after the event in order to find meaning [33].

We believe that the classical assessment of the convergent validity of the PACT scale by checking correlations with other tools that evaluate a similar construct, such as the recently developed personalized index of psychological flexibility, will be useful [3].

CONCLUSION

A psychometric analysis of the Russian-language version of the PACT scale revealed a two-factor structure that allows for the assessment of the scores on the “Forward Focus” and “Trauma Focus” subscales. The PACT scale is fully invariant with respect to the age of the respondents and partially invariant with respect to sex, occupation, and post-traumatic status, which demonstrates the universality of the scale. The internal consistency of the PACT estimated with McDonald’s ω and Cronbach’s α showed good values for the “Forward Focus” and “Trauma Focus” subscales. The test-retest reliability of the “Forward Focus” and “Trauma Focus” subscales confirmed moderate stability of results over time. Moderate and expected correlations between the PACT parameters and the ITQ and DASS-21 parameters confirm the convergent validity of the PACT scale in the Russian version.

Potential target audience of the PACT: adults (18 years and older) who are native Russian speakers, have experienced a potentially traumatic event of varying intensity, with or without PTSD, disturbances in self organization, CPSD, anxiety, or depression, who are able to benefit from an assessment of their perceived ability to cope with trauma.


1 Available from: https://anketolog.ru

2 Two translations of the “Complex posttraumatic stress disorder” nosological entity have been established in Russian: complex PTSD and complicated PTSD. “Complicated PTSD” is the name of the disorder recorded on the Russian-language page of the ICD-11 [23] and in the printed version of the official translation of the ICD-11 [24]. In the Russian professional community, the name “complex PTSD” and the abbreviation CPTSD are more common. Since the authors also use the abbreviation CPTSD in the ITQ, we chose this version of the term so as not to mislead our readers.

3 Available from: https://cran.r-project.org

References

  1. Bryant RA, O’Donnell ML, Creamer M, et al. The psychiatric sequelae of traumatic injury. Am J Psychiatry. 2010;167(3):312–320. doi: 10.1176/appi.ajp.2009.09050617
  2. Galatzer-Levy IR, Burton CL, Bonanno GA. Coping flexibility, potentially traumatic life events, and resilience: a prospective study of college student adjustment. J Soc Clin Psychol. 2012;31(6):542–567. doi: 10.1521/jscp.2012.31.6.542
  3. Kashdan TB, Disabato DJ, Goodman FR, et al. Understanding psychological flexibility: A multimethod exploration of pursuing valued goals despite the presence of distress. Psychol Assess. 2020;32(9):829–850. doi: 10.1037/pas0000834
  4. Resick PA, Nishith P, Weaver TL, et al. A comparison of cognitive-processing therapy with prolonged exposure and a waiting condition for the treatment of chronic posttraumatic stress disorder in female rape victims. J Consult Clin Psychol. 2002;70(4):867–879. doi: 10.1037/0022-006X.70.4.867
  5. Linley PA, Joseph S. Positive change following trauma and adversity: a review. J Trauma Stress. 2004;17(1):11–21. doi: 10.1023/b:jots.0000014671.27856.7e
  6. Bonanno GA, Pat-Horenczyk R, Noll J. Coping flexibility and trauma: the perceived ability to cope with trauma (PACT) scale. Psychol Trauma. 2011;3(2):117–129. doi: 10.1037/a0020921
  7. Cheng C, Lau HPB, Chan MPS. Coping flexibility and psychological adjustment to stressful life changes: a meta-analytic review. Psychol Bull. 2014;140(6):1582–1607. doi: 10.1037/a0037913
  8. PACT: The Perceived Ability to Cope with Trauma (PACT) [Internet]. New York: Teachers College, Columbia University; 2024 [cited 2025 May 18]. Available from: https://www.tc.columbia.edu/media/centers-amp-labs/lte-lab/PACT_WITH-SCORING_2-20-13.pdf
  9. Burton CL, Yan OH, Pat-Horenczyk R, et al. Coping flexibility and complicated grief: a comparison of American and Chinese samples. Depress Anxiety. 2012;29(1):16–22. doi: 10.1002/da.20888
  10. Park MR, Chang ER, You S. Protective role of coping flexibility in PTSD and depressive symptoms following trauma. Personality and Individual Differences. 2015;82:102–106. doi: 10.1016/j.paid.2015.03.007
  11. Saita E, Acquati C, Fenaroli V, et al. A confirmatory factor analysis of the perceived ability to cope with trauma (PACT) scale. TMP Test Psychom Methodol Appl Psychol. 2017;24(2):255–268. doi: 10.4473/TPM24.2.5
  12. Lemos R, Costa B, Frasquilho D, et al. Cross-cultural adaptation and psychometric evaluation of the perceived ability to cope with trauma scale in Portuguese patients with breast cancer. Front Psychol. 2022;13:800285. doi: 10.3389/fpsyg.2022.800285
  13. Arı E, Soysal GC. [Perceived Ability to Cope with Trauma Scale (PACT): The Turkish Adaptation, Validity and Reliability Study]. Klinik Psikoloji Dergisi. 2019;3(1):17–25. Turkish. doi: 10.5455/kpd.2602443806062019m000007
  14. Gordeeva AV. [Approbation and validation of the Russian-language version of the perceived ability to cope with trauma scale] [Internet]. Moscow: Vysshaja shkola jekonomiki; 2024 [cited 2025 Febr 7]. Available from: https://www.hse.ru/ba/psy/students/diplomas/page9.html/923277325
  15. Kusmaryono I, Wijayanti D, Maharani HR. Number of response options, reliability, validity, and potential bias in the use of the Likert scale in education and social science research: a literature review. Int J Educ Methodol. 2022;8(4):675–685. doi: 10.12973/ijem.8.4.625
  16. Furr RM. Psychometrics: an introduction. 3rd ed. Thousand Oaks (CA): Sage Publications; 2021.
  17. Hernández A, Hidalgo MD, Hambleton RK, et al. International Test Commission Guidelines for Test Adaptation: a criterion checklist. Psicothema. 2020;3(32):390–398. doi: 10.7334/psicothema2019.306
  18. Cohen J. Statistical Power Analysis for the behavioral sciences. 2nd ed. New York: Routlege; 2019. doi: 10.4324/9780203771587
  19. Kessler RC, Aguilar-Gaxiola S, Alonso J, et al. Trauma and PTSD in the WHO world mental health surveys. Eur J Psychotraumatol. 2017;8(sup5):1353383. doi: 10.1080/20008198.2017.1353383
  20. Tarabrina NV, Harlamenkova NE, Padun MA, et al. [Intense stress in the context of psychological security]. Moscow: Institut psihologii RAN; 2017. Russian.
  21. Cloitre M, Shevlin M, Brewin CR, et al. The International Trauma Questionnaire: development of a self-report measure of ICD-11 PTSD and complex PTSD. Acta Psychiatr Scand. 2018;138(6):536–546. doi: 10.1111/acps.12956
  22. Padun MA, Bykhovets YV, Kazymina NN, et al. [Russian-language version of the “International Trauma Questionnaire”: adaptation and validation on a non-clinical sample]. Konsul’tativnaja psihologija i psihoterapija. 2022;30(3):42–67. Russian. doi: 10.17759/cpp.2022300304
  23. ICD-11 for Mortality and Morbidity Statistics [Internet]. Geneva: World Health Organization; 2024 [cited 2025 May 18]. Available from: https://icd.who.int/browse/2024-01/mms/en
  24. [ICD-11. Chapter 06. Mental and Behavioural Disorders and Neurodevelopmental Disorders. Statistical Classification]. 2nd ed. Moscow: Universitetskaia kniga; 2022. Russian.
  25. Henry JD, Crawford JR. The short-form version of the Depression Anxiety Stress Scales (DASS-21): construct validity and normative data in a large non-clinical sample. Br J Clin Psychol. 2005;44(Pt 2):227–239. doi: 10.1348/014466505x29657
  26. Zolotareva AA. [Psychometric examination of the Russian version of the depression, anxiety, and stress scales-21]. Psikhologicheskii zhurnal. 2021;42(5);80–88. Russian. doi: 10.31857/s020595920017077-0
  27. George D, Mallery P, George M. IBM SPSS statistics 26 step by step: a simple guide and reference [Internet]. 16th ed. New York: Routlege; 2019 [cited 2025 Febr 7]. Available from: https://www.taylorfrancis.com/books/mono/10.4324/9780429056765/ ibm-spss-statistics-26-step-step-darren-george-paul-mallery
  28. Kline RB. Principles and practice of structural equation modeling. 4th ed. New York: Guilford Press; 2015.
  29. Svetina D, Rutkowski L, Rutkowski D. Multiple-group invariance with categorical outcomes using updated guidelines: An illustration using mplus and the lavaan/semtools packages. Structural Equation Modeling. 2020;27(1):111–130. doi: 10.1080/10705511.2019.1602776
  30. Portney LG. Foundations of clinical research: applications to evidence-based practice. 4th ed. Philadelphia: FA Davis; 2020.
  31. Huang SH, Birk JL, Bonanno GA. Looking back and moving forward: dimensions of coping flexibility divergently predict long-term bereavement outcomes. Anxiety Stress Coping. 2023;36(3):275–290. doi: 10.1080/10615806.2022.2099545
  32. Leontiev DA, Osin EN. [“Good” and “Bad” reflection: from explanatory model to differential diagnosis]. Psihologija. 2014;11(4):110–135. Russian.
  33. Kamijo N, Yukawa S. The role of rumination and negative affect in meaning making following stressful experiences in a Japanese sample. Front Psychol. 2018;9:2404. doi: 10.3389/fpsyg.2018.02404

Appendix

Supplementary material to this article can be found in the online version:

Appendix 1: 10.17816/CP15628-145678

Appendix 2: 10.17816/CP15628-145676

Table S1: 10.17816/CP15628-145677

 

Information About the Authors

Tatiana A. Shmarina, Postgraduate Student, Department of Psychology, Faculty of Social Sciences, senior teacher and trainee researcher Department of Psychology, National Research University Higher School of Economics, Moscow, Russian Federation, ORCID: https://orcid.org/0000-0003-1585-3084, e-mail: tatyana_shmarina@mail.ru

Nikita V. Chernov, Head of the Department of Psychotherapy and Social Rehabilitation, Psychiatric Clinical Hospital No. 1 named after N.A. Alekseev, Moscow, Russian Federation, ORCID: https://orcid.org/0000-0001-5347-0231, e-mail: n.chernov.psy@bk.ru

George P. Kostyuk, Doctor of Medicine, Professor, Psychiatrist of the highest qualification category, Chief Medical Officer, Psychiatric Clinical Hospital No. 1 named after N.A. Alekseev, Chief Supernumerary Psychiatrist of Moscow Healthcare Department, Reserve Colonel of Medical Service., Moscow, Russian Federation, ORCID: https://orcid.org/0000-0002-3073-6305, e-mail: editorinchief@consortium-psy.com

Contribution of the authors

Tatiana Shmarina: investigation, formal analysis, software, visualization, writing — original draft, writing — review & editing. Nikita Chernov: project administration, investigation, writing — review & editing. George Kostyuk: conceptualization, methodology, supervision, validation, writing — review & editing. All the authors made a significant contribution to the article, checked and approved its final version prior to publication.

Conflict of interest

The authors declare no conflicts of interest

Generative AI use statement: Nothing to disclosure.

 

Metrics

 Web Views

Whole time: 223
Previous month: 61
Current month: 19

 PDF Downloads

Whole time: 53
Previous month: 17
Current month: 8

 Total

Whole time: 276
Previous month: 78
Current month: 27