«Шкала воспринимаемой способности справиться с травмой»: русскоязычная адаптация

 
Аудио генерируется искусственным интеллектом
 52 мин. чтения

Резюме

ВВЕДЕНИЕ: «Шкала воспринимаемой способности справиться с травмой» (The Perceived Ability to Cope with Trauma Scale, PACT) разработана для оценки представлений о собственной способности использовать различные стратегии совладания при столкновении с потенциально травмирующими событиями. К ним относятся концентрация на когнитивной обработке травмы (субшкала «Фокус на травме») и преодоление травмы (субшкала «Фокус на будущем»). Шкала PACT обладает такими ключевыми преимуществами, как акцент на воспринимаемой субъективной компетентности, отсутствие дихотомии «гибкость — ригидность», умеренные корреляции с дистрессом, подтверждающие дискриминативную валидность.

ЦЕЛЬ: Адаптировать для российской популяции шкалу PACT и провести психометрическую оценку ее русскоязычной версии.

МЕТОДЫ: Процедура адаптации предполагала прямой и обратный переводы шкалы PACT и экспертную оценку их качества. С целью валидации адаптированной версии опросника PACT проведено исследование с участием взрослых лиц с опытом как минимум одного потенциально травмирующего события (оценка по чек-листу жизненных событий LEC-5). Выборку составили гражданские лица и сотрудники служб экстренного реагирования (пожарные, спасатели, врачи, психологи). Психометрическая оценка включала проверку факторной структуры, оценку инвариантности по полу, возрасту, профессиональной принадлежности и посттравматическому статусу, а также оценку внутренней согласованности и тест-ретестовой надежности. Для проверки конвергентной валидности использовались «Международный опросник травмы» (ITQ) и «Шкала депрессии, тревоги и стресса — 21» (DASS-21).

РЕЗУЛЬТАТЫ: Психометрическая оценка адаптированной версии шкалы PACT проведена при участии 1054 респондентов (56% мужчины), средний возраст — 37,2 (стандартное отклонение 9,54) года. Конфирматорный факторный анализ подтвердил двухфакторную структуру шкалы, полную инвариантность по возрасту и частичную по полу, профессиональной деятельности и посттравматическому статусу. Коэффициенты надежности α Кронбаха и ω Макдоналда показали хорошие значения для субшкалы «Фокус на травме» (ω=0,810, α=0,806) и субшкала «Фокус на будущем» (ω=0,896, α=0,893). Тест-ретестовая надежность подтвердилась частично. Подтверждена конвергентная валидность адаптированной версии шкалы PACT: установлена отрицательная корреляция оценки по субшкале «Фокус на будущем» и положительная — по субшкале «Фокус на травме» с симптомами дистресса и посттравматического стресса.

ЗАКЛЮЧЕНИЕ: Русскоязычная версия шкалы PACT валидна, надежна и может использоваться для оценки воспринимаемой способности справиться с травмой в исследовательских или консультативных целях.

Общая информация

Ключевые слова: непрерывный травматический стресс, травматический стресс, травматический стрессор, посттравматические расстройства, фокус , травма , прошлое, будущее, гибкость, психометрическая оценка, надежность, валидность, факторная структура

Рубрика издания: Исследования

Тип материала: научная статья

DOI: https://doi.org/10.17816/CP15628

Финансирование. Участие в исследовании Т.А. Шмариной осуществлялось при финансовой поддержке Российского научного фонда, проект № 25-18-00394 (https://rscf.ru/project/25-18-00394

Благодарности.  Авторы выражают признательность Ольге Евгеньевне Милюковой и Дарье Васильевне Рощиной за помощь в сборе данных в общепсихиатрическом отделении ГБУЗ «Психиатрическая клиническая больница № 1 им. Н.А. Алексеева Департамента здравоохранения города Москвы» (Москва), Денису Владимировичу Юхненко, Юлии Александровне Васютинской и Александру Геннадьевичу Саченюку за помощь в переводе шкалы PACT на русский язык, а также всем участникам исследования.

Дополнительные данные. Дополнительная информация Дополнительный материал к этой статье можно найти в онлайн-версии: Приложение 1: 10.17816/CP15628-145678 Приложение 2: 10.17816/CP15628-145676 Таблица П1: 10.17816/CP15628-145467

Поступила в редакцию 30.05.2025

Принята к публикации

Опубликована

Для цитаты: Шмарина, Т.А., Чернов, Н.В., Костюк, Г.П. (2025). «Шкала воспринимаемой способности справиться с травмой»: русскоязычная адаптация. Consortium Psychiatricum, 6(3), 5–22. https://doi.org/10.17816/CP15628

Лицензия: Creative Commons NonCommercial-NonDerivates 4.0 International (CC BY-NC-ND 4.0)

Полный текст

ВВЕДЕНИЕ

Потенциально травмирующие события являются неотъемлемой частью человеческого опыта и серьезным вызовом для индивида. Когортные исследования, изучающие процесс адаптации после пережитых потенциально травмирующих событий, показали, что более 10% людей с течением времени сталкиваются с одним или сразу несколькими отсроченными последствиями, такими как депрессия (16%), генерализованное тревожное расстройство (11%), злоупотребление психоактивными веществами (10%), посттравматическое стрессовое расстройство (ПТСР) (10%), агорафобия (10%), социальная фобия (7%), паническое расстройство (6%) и обсессивно-компульсивное расстройство (4%) [1]. При этом в качестве базовых механизмов устойчивости (resilience), то есть полного отсутствия нарушений функционирования или его некоторого нарушения, выраженного на стабильно минимальном уровне, часто рассматривается способность к совладанию [2] и психологическая гибкость [3].

Гибкость в совладании с травматическим опытом предполагает использование двух, на первый взгляд, противоположных стратегий. Первая стратегия — когнитивная переработка травмы (cognitive processing of trauma), которая заключается в осмыслении, интерпретации и интеграции травматического опыта в систему убеждений о себе, других людях и мире в целом [4]. Этот процесс основан на установлении эмоционального контакта с травматическим событием через принятие и интеграцию переживаний, а не их вытеснение или отрицание. Вторая стратегия направлена на восстановление привычной жизни и включает движение вперед, вовлеченность в настоящее, постановку новых целей и формирование позитивных ожиданий относительно будущего [5]. Ключом к эффективному преодолению стресса является способность гибко применять обе стратегии в соответствии с изменяющимися обстоятельствами [6].

В метааналитическом обзоре, посвященном гибкости копинга (coping flexibility) и психологической адаптации [7], подробно обсуждаются психодиагностические методики, нацеленные на измерение гибкости копинга. Среди общего перечня методик выделяется благодаря своим конкурентным преимуществам «Шкала воспринимаемой способности справиться с травмой» (The Perceived Ability to Cope With Trauma Scale, PACT), разработанная группой ученых под руководством G.A. Bonanno в 2011 г. [6]. Если другие методики больше ориентированы на измерение фактических поведенческих проявлений, то шкала PACT рассматривается как субъективная, феноменологическая мера способности справляться с трудностями [7]. Другими словами, в отличие от методик, оценивающих применение конкретных стратегий совладания, PACT фокусируется на субъективной оценке способности справиться с травмой, гибко переключаясь между стратегиями, эффективность которых зависит от контекста и обстоятельств ситуации. В то время как в других методиках гибкость и ригидность противопоставлены как полюса одной шкалы, PACT избегает этой дихотомии и, как следствие, связанной с ней методологической сложности. Также шкала PACT демонстрирует предсказуемые умеренные связи с психологическим дистрессом, что подтверждает ее дискриминативную валидность, решая вопрос избыточной мультиколлинеарности других методик [7].

Шкала PACT включает 2 субшкалы: «Фокус на травме» (Trauma Focus, TF) и «Фокус на будущем» (Forward Focus, FF), измеряющие разные когнитивные типы обработки потенциально травмирующего события. Субшкала «Фокус на травме» оценивает способность временно отказаться от повседневной рутины и социальных обязательств, попытку полностью сосредоточиться на воспоминаниях, деталях и эмоциях, связанных с произошедшим, когнитивную обработку пережитого опыта и уменьшение его эмоциональной интенсивности. В свою очередь, субшкала «Фокус на будущем» оценивает наличие у индивида активных и ориентированных на будущее стратегий: умения отвлечься, сохранить спокойствие и оптимизм, сосредоточиться на текущих целях и планах, найти повод для радости и возможность позаботиться о других. Обе стратегии обработки потенциально травмирующего опыта объединены в единый параметр «Гибкость» (Flexibility), поскольку способность использовать каждую из стратегий — это ключевой компонент эффективности индивидуального поведения по преодолению стресса [6].

Оригинальная версия шкалы PACT была разработана на английском языке, затем переведена на иврит и валидизирована с участием 315 студентов (65% женщины, средний возраст — 26,1 года, стандартное отклонение (СО) — 3,3) Еврейского университета (Иерусалим) с потенциально высокой степенью травматизации из-за террористической угрозы [6]. После этого английская версия была протестирована на 106 студентах американских колледжей (65% женщины, средний возраст — 21,02 года, СО=0,47) [68]. В результате была подтверждена конвергентная и дискриминативная валидность, психометрическая стабильность, отмечена достаточная согласованность оценок в обеих выборках. Кроме английского [6] и иврита [6] шкала PACT была переведена на китайский [9], корейский [10], итальянский [11], европейский португальский [12] и турецкий [13] языки. Двухфакторная структура PACT подтвердилась для всех версий опросника, включая китайскую [9] и корейскую [10], несмотря на особенности культурного контекста. В итальянской версии структура также была двухфакторной, но количество пунктов сокращено с 20 до 14 [11]. Во всех адаптациях внутренняя согласованность (α Кронбаха и ω Макдоналда) была хорошей или приемлемой, что свидетельствует о надежности PACT. Однако конвергентная валидность PACT не оценивалась путем проверки ее связи с другими шкалами, измеряющими схожие конструкты, что обусловлено сложностью такой процедуры. Авторы оригинальной версии опросника и всех его адаптаций использовали иной подход к оценке валидности — соотносили эмпирические данные с теоретически ожидаемыми внешними корреляциями. В качестве метрик внешней валидности использовались симптомы ПТСР [61013], депрессии и общего психологического дистресса [91012], стратегии регуляции эмоций и устойчивость эго [613], качество жизни, связанное со здоровьем, и самоэффективность [12], а также стиль привязанности, оптимизм, социальная желательность, нейротизм и твердость характера [6]. В каждом из упомянутых исследований внешняя валидность PACT была подтверждена. Адаптация шкалы PACT для русскоязычной популяции до настоящего времени, насколько нам известно, не проводилась. Однако следует отметить, что результаты предварительного анализа шкалы PACT были представлены ранее в рамках выпускной квалификационной работы А.В. Гордеевой [14].

Цель настоящего исследования — адаптировать для российской популяции шкалу PACT и провести психометрическую оценку ее русскоязычной версии.

Гипотезы исследования:

  1. Русскоязычная версия шкалы PACT сохраняет двухфакторную структуру оригинальной версии.
  2. Симптомы ПТСР, измеренные с использованием «Международного опросника травмы» (ITQ), и симптомы тревоги, депрессии, стресса и общего психологического дистресса, измеренные с помощью «Шкалы депрессии, тревоги и стресса — 21» (DASS-21), отрицательно коррелируют с баллом по субшкале «Фокус на будущем» и положительно — с баллом по субшкале «Фокус на травме».

МЕТОДЫ

Характеристики шкалы

Шкала PACT состоит из 20 утверждений, сгруппированных в две субшкалы [6]: «Фокус на травме» и «Фокус на будущем» (см. Приложение 1). Субшкала «Фокус на травме» включает 8 пунктов и предназначена для оценки когнитивной обработки потенциально травмирующего опыта (пункты TF6 и TF20), намеренного снижения социальной активности и отстраненности от коммуникации (пункты TF7 и TF10), сосредоточенности на обработке травмирующего материала, анализе события, его смысла и деталей (пункты TF12 и TF19), пересмотра целей, планов и обязательств (пункт TF11), а также осознания текущей реальности (пункт TF14) [6]. Субшкала «Фокус на будущем» состоит из 12 пунктов и, наоборот, отражает поддержание распорядка дня и сосредоточенность на текущих целях и планах (пункты FF1 и FF4), частоту взаимодействия с другими людьми, в том числе ради утешения, заботы и поддержки (пункты FF2 и FF16), оптимистичность взгляда на будущее (пункты FF3 и FF17), способность отвлечься от негативных и тревожных мыслей (пункты FF5 и FF13), способность получать удовольствие от текущих событий (пункты FF8 и FF15), желание уменьшить душевные муки (пункт FF9) и спокойствие (пункт FF18) [6].

Оценка по каждому пункту в оригинальной версии PACT проводится с применением 7-балльной шкалы Ликерта. Однако по согласованию с автором опросника (B.G.A.) мы использовали четную 8-балльную шкалу с относительным нулем и диапазоном от 0 до 7, где 0 — «вообще не способен», а 7 — «максимально способен». Оригинальные маркеры (anchors) шкалы PACT от «вообще не способен» до «максимально способен» были сохранены. Четные высокоразмерные шкалы обусловливают ряд преимуществ: отсутствие неоднозначного, неинтерпретируемого среднего значения [15], большую точность измерения за счет большей вариативности ответов [15] и возможность рассматривать получаемый ряд значений как интервальную, а не как порядковую переменную [16].

На основании суммарных оценок по субшкалам «Фокус на травме» и «Фокус на будущем» рассчитывался интегральный показатель по шкале «Гибкость» (см. Приложение 1).

Перевод и адаптация шкалы на русский язык

Разрешение на адаптацию шкалы PACT на русский язык получено от одного из авторов (B.G.A.) оригинальной версии опросника. При переводе мы следовали рекомендациям по адаптации тестов Международной комиссии по тестированию (International Test Commission, ITC) [17]. Прямой перевод названия шкалы, инструкции, тестовых пунктов, оценочной шкалы Ликерта и субшкал PACT с английского на русский выполнен русскоязычным автором (Ш.Т.А.), владеющим английским языком, экспертом в области психометрики и психологии травматического стресса. Выполненный перевод независимо друг от друга оценили два билингва: психолог со степенью PhD Оксфорда (Ю.Д.В.) и профессиональный переводчик, лингвист (С.А.Г.). Любое несогласие экспертов с представленным переводом, а также комментарии, уточнения и замечания обсуждались автором (Ш.Т.А.) и экспертами до достижения консенсуса. После чего автором (Ш.Т.А.) был выполнен обратный перевод, а два эксперта, преподавателя английского языка, для которых он является родным и которые не были задействованы в прямом переводе, проверили лингвистическую эквивалентность оригинальной версии и обратного перевода. В результате инструкция, оценочная шкала Ликерта и названия субшкал представляют практически буквальный перевод с английского языка, при этом культурный контекст России повлиял на содержание некоторых пунктов (см. Приложение 2). Значительнее всего от буквального перевода отличается пункт FF18: Keep myself serious and calm, который мы перевели как Сохраняю спокойствие, несмотря на гнетущие мысли, а не Сохраняю серьезность и спокойствие. Предлагаемый вариант перевода усилил дискриминативность звучания формулировки на русском языке за счет добавления противопоставления и перевода and в значении «но»/«несмотря на». Также в оригинале нет упоминания «гнетущих мыслей». Фразу «несмотря на гнетущие мысли» авторы адаптации добавили как причинный фактор необходимости сохранения спокойствия. Тестовый пункт FF18 включен в субшкалу «Фокус на будущем», цель которой — измерить способность сохранять оптимизм, спокойствие, а не уровень самодисциплины и самоконтроля, который на русском звучит в пункте «Сохраняю серьезность и спокойствие». Возможность использования такого перевода и его предположительно более высокую точность дополнительно согласовали с автором оригинальной шкалы PACT (B.G.A.). Эмпирическую проверку проходили оба варианта перевода (подробный отчет см. в Приложении 2) — утверждение «Сохраняю спокойствие, несмотря на гнетущие мысли» упоминалось в опроснике первым, а после него были представлены 20 утверждений PACT, включая FF18 в переводе «Сохраняю серьезность и спокойствие». Итоговая версия перевода была протестирована на небольшой (около 15 человек) группе участников. Убедившись, что формулировки утверждений ясны, однозначны и понятны, был начат сбор данных.

Характеристики выборки

В исследовании использовались две выборки — основная и тест-ретестовая. Формируя основную выборку, мы исходили из цели PACT — оценивать ресурсы преодоления травматического стресса, поэтому заранее выделили две подвыборки. Первая подвыборка включала первичных жертв потенциально травмирующих событий, то есть обычных гражданских взрослых, в том числе лиц с клинически выраженными стресс-ассоциированными расстройствами и/или высоким уровнем дистресса. Вторая подвыборка была представлена сотрудниками служб экстренного реагирования (пожарные, спасатели, врачи и фельдшеры скорой медицинской помощи, психологи экстренного реагирования и др.), чья работа связана с риском для жизни и постоянным контактом с чужими страданиями. Небольшая тест-ретестовая выборка состояла из случайных взрослых респондентов, которые заполняли анкету дважды с интервалом 3–4 недели.

Объем основной выборки был определен на основании принятых рекомендаций для психометрических исследований, согласно которым минимально допустимое количество участников для проведения конфирматорного факторного анализа должно быть не менее 200 человек [18]. Для обеспечения достаточной статистической мощности и проверки инвариантности по полу, возрасту, профессии и посттравматическому статусу было решено привлечь около 1000 участников, гарантируя тем самым наличие не менее 200 респондентов в каждой из рассматриваемых групп. Для расчета объема тест-ретестовой выборки мы руководствовались корреляцией теста и ретеста на уровне 0,3, уровнем значимости α=0,05 и требуемой мощностью 1 – β=0,8 (анализ выполнялся в программе G*Power 3.1.9.7, разработанной в Германии). Минимально необходимый объем выборки составил 84 участника, однако целевой размер был увеличен до 93 человек с учетом возможных 10% неполных данных.

Проведение исследования

Сбор данных в основной выборке проходил с декабря 2023 г. по октябрь 2024 г., а в тест-ретестовой выборке — с сентября по октябрь 2024 г. Все участники заполняли электронную анкету, подготовленную и размещенную на российском портале для сбора данных «Анкетолог»1. Во избежание эффекта установки на тестирование анкеты назывались нейтрально: «Профессиональные случаи и жизненные истории» (основная выборка) и «Жизнь как она есть» (тест-ретестовая выборка).

Для получения данных от как можно более широкого круга респондентов основной выборки мы использовали методы доступной (convenience) выборки и «снежного кома» (snowball sampling). Привлечение сотрудников служб экстренного реагирования осуществлялось через переговоры с руководителями подразделений о размещении ссылки на исследование в корпоративных чатах. Однако в большинстве случаев приходилось посещать организации лично. Также размещали ссылку на исследование в социальных сетях. Сбор данных проводился не только в крупных мегаполисах, но и в Московской области, Курске, Оренбурге, Туапсе, Новомосковске и др. При наборе в тест-ретестовую выборку ссылку на исследование разместили в социальной сети. Потенциальных участников информировали о двух этапах исследования и просили оставить контактные данные. Спустя 3 недели мы отправляли напоминание о необходимости повторного прохождения опроса.

Участие в основной и тест-ретестовой выборках было добровольным и не предполагало какого-либо вознаграждения. Респонденты могли пропустить отдельный вопрос, а также могли в любой момент отказаться от участия и завершить исследование. Мотивация основывалась на трех посылах: вклад в науку, помощь исследователю и самопознание. По завершении анкетирования участник получал автоматически сформированный отчет с результатами и краткой интерпретацией.

Критерии отбора

Критерии включения, невключения и исключения были едиными для основной и тест-ретестовой выборок.

Критерии включения: ≥18 лет, русский язык как родной, как минимум одно потенциально травмирующее событие (соответствующее диагностическим критериям DSM-5), то есть выбор как минимум одного события в анкете «Чек-лист жизненных событий» (Life Events Checklist for DSM-5, LEC-5) в одной из 4 категорий: «Случилось со мной», «Был очевидцем этого», «Узнал об этом», «Является частью моей работы».

Критерии невключения: возраст <18 лет, русский язык не является родным.

Критерии исключения: выбор варианта ответа «Не относится ко мне» по всем событиям анкеты LEC-5, наличие пропуска хотя бы по одному утверждению из шкалы PACT.

Релевантность выборки: комбинация подвыборок первичных пострадавших, включая клинические случаи, и сотрудников служб экстренного реагирования обеспечивает разнообразие выборки для проверки факторной структуры и инвариантности русскоязычной адаптации шкалы PACT. Географическое распределение повышает культурную репрезентативность выборки.

Психометрические инструменты

Анкета была единой для всех участников исследования и кроме психодиагностических инструментов самоотчета включала несколько социально-демографических вопросов: пол, возраст, род занятий. Вопросы о семейном положении и социально-экономическом статусе не задавали, поскольку они не оказывают значимого влияния на развитие ПТСР [19].

Оценка потенциально травмирующего опыта

Анкета LEC-5, которую перевели на русский язык Н.В. Тарабрина и соавт. [20], была предложена для оценки частоты и интенсивности травматического опыта. Она учитывает весь жизненный опыт, начиная с детства, и включает перечень из 17 потенциально травмирующих событий (например, «Пожар или взрыв», «Сексуальное насилие»), в отношении которых участники исследования должны были выбрать один из вариантов ответа: «Случилось со мной», «Был очевидцем этого», «Узнал об этом», «Является частью моей работы» и «Не относится ко мне». Учитывая, что при заполнении анкеты допускались пропуски, мы модифицировали варианты ответов, убрав вариант «Не уверен, что относится ко мне». Также, чтобы подчеркнуть, что происходящее событие произошло на глазах, а не было засвидетельствовано через средства массовой информации, вариант ответа «Был свидетелем этого» заменили на «Был очевидцем этого».

В настоящем исследовании мы оценили конвергентную валидность с помощью подхода, аналогичного тому, который используется при адаптациях на другие языки: проверяли наличие ожидаемых корреляций с симптомами ПТСР и комплексного ПТСР (КПТСР), а также показателями депрессии, тревоги, стресса и общего психологического дистресса.

«Международный опросник травмы»

«Международный опросник травмы» (International Trauma Questionnaire, ITQ) [21] в адаптации на русский язык М.А. Падун и соавт. [22] предназначен для оценки симптомов ПТСР и КПТСР2 по диагностическим критериям Международной классификации болезней 11-го пересмотра (МКБ-11). Он состоит из 18 тестовых пунктов, определяющих 2 фактора второго порядка («ПТСР» и «Нарушения Я-организации») и 6 — первого порядка (для ПТСР это по два тестовых пункта на «Повторное переживание», «Избегание» и «Чувство угрозы», а для «Нарушения Я-организации» — по два тестовых пункта на «Эмоциональную дисрегуляцию», «Негативный образ Я» и «Нарушения в отношениях»). Факторы «ПТСР» и «Нарушения Я-организации» образуют 4 комбинации: отсутствие ПТСР (ПТСР–, Нарушения Я–), ПТСР (ПТСР+, Нарушения Я–), Нарушения Я (ПТСР–, Нарушения Я+) и КПТСР (ПТСР+, Нарушения Я+) [22]. В ITQ используется 5-балльная шкала Ликерта, где 0 — «совсем нет», 1 — «немного», 2 — «умеренно», 3 — «довольно сильно», 4 — «очень сильно». Респондент считался соответствующим критериям диагностики ПТСР+, если выполнялись все из следующих условий: «Повторное переживание 1» ≥2 или «Повторное переживание 2» ≥2, «Избегание 1» ≥2 или «Избегание 2» ≥2, «Чувство угрозы 1» ≥2 или «Чувство угрозы 2» ≥2, влияние этих проблем на социальную жизнь ≥2, или работу/работоспособность ≥2, или другие важные сферы ≥2. Респондент считался соответствующим критериям Нарушения Я+, если выполнялись все из следующих условий: «Эмоциональная дисрегуляция 1» ≥2 или «Эмоциональная дисрегуляция 2» ≥2, «Негативный образ Я 1» ≥2 или «Негативный образ Я 2» ≥2, «Нарушения в отношениях 1» ≥2 или «Нарушения в отношениях 2» ≥2, влияние этих проблем на социальную жизнь ≥2, или работу/работоспособность ≥2, или другие важные сферы ≥2 [22]. Коэффициент α Кронбаха для ITQ: «ПТСР» — 0,82, «Повторное переживание» — 0,65, «Избегание» — 0,78, «Чувство угрозы» — 0,80, «Нарушения Я-организации» — 0,90, «Эмоциональная дисрегуляция» — 0,76, «Негативный образ Я» — 0,93, «Нарушения в отношениях» — 0,82 и «КПТСР» — 0,89 [22].

«Шкала депрессии, тревоги и стресса»

«Шкала депрессии, тревоги и стресса» (Depression, Anxiety, and Stress Scales-21, DASS-21) [25] в адаптации на русский язык А.А. Золотаревой [26] предназначена для оценки психологического дистресса. Шкала состоит из 21 пункта и имеет бифакторную структуру, которая позволяет определить показатели депрессии, тревоги и стресса — коморбидных состояний, отражающих общую психопатологию (одноименные субшкалы включают по 7 пунктов каждая), а также общий показатель психологического дистресса. При заполнении опросника используется 4-балльная шкала Ликерта, где 0 — «никогда», 1 — «редко», 2 — «часто» и 3 — «почти всегда». Баллы по субшкалам «Депрессия», «Тревога» и «Стресс» варьируются от 0 (низкий уровень) до 21 (очень высокий уровень). Показатель психологического дистресса находится в диапазоне от 0 (низкий уровень) до 63 (очень высокий уровень). DASS-21 демонстрирует валидность и надежность. Коэффициенты α Кронбаха для депрессии, тревоги, стресса составляют 0,90, 0,85 и 0,91 соответственно, для показателя психологического дистресса — 0,95 [26].

Статистический анализ

Проведенный статистический анализ включал 7 этапов. Все этапы, кроме пятого, были выполнены с участием основной выборки; пятый этап — с участием тест-ретестовой выборки.

На первом этапе проводилась обработка пропущенных значений — идентификация и исключение анкет с пропущенными значениями методом полного удаления случаев (listwise deletion). Пропуски в указании таких переменных, как пол, возраст, профессия, посттравматический статус, учитывались только при проведении соответствующего анализа (подробнее см. «Обработка пропущенных данных» в разделе «Результаты»). Далее проверялось соответствие распределения тестовых пунктов и субшкал опросника PACT (TF, FF, Flexibility) нормальному закону — оценивались показатели асимметрии и эксцесса, допустимый диапазон ±1 [27]. После этого производился расчет описательных статистик, в случае количественных переменных — с указанием среднего арифметического значения и стандартного отклонения (СО).

Второй этап был посвящен анализу факторной структуры адаптированной версии шкалы PACT. С помощью конфирматорного факторного анализа (КФА) было проверено соответствие ожидаемой двухфакторной структуры шкалы собранным эмпирическим данным. Анализ результатов КФА сводился к оценке стандартизированных факторных нагрузок (standardized estimate) и индексов соответствия качества модели. Стандартизированные факторные нагрузки величиной >0,40 [28] рассматривались как хорошие, свидетельствующие об адекватной связи между наблюдаемой переменной и латентным фактором (в нашем случае это FF и TF). Качество соответствия модели (Fit Indexes) оценивалось как хорошее при значении сравнительного индекса соответствия (Comparative Fit Index, CFI) >0,90, индекса Такера–Льюиса (Tucker-Lewis Index, TLI) >0,90, корня среднеквадратичной ошибки аппроксимации (Root Mean Square Error of Approximation, RMSEA) <0,08 с 90%-м доверительным интервалом (ДИ) <0,10, стандартизованного корня среднеквадратичного остатка (Standardized Root Mean Square Residual, SRMR) <0,08 [28]. Дополнительно для выявления потенциальных путей улучшения качества модели анализировались индексы модификации. В соответствии с установленной практикой [28] рассматривались только модификации с индексами выше 10. Более того, решение о введении ковариаций ошибок в модель принималось на основании теоретического обоснования — семантического сходства тестовых пунктов и порядка предъявления [28]. Чтобы сохранить теоретическую обоснованность модели, ковариации ошибок допускались строго между тестовыми пунктами внутри одной субшкалы (TF или FF). Добавление ковариаций ошибок осуществлялось с осторожностью во избежание риска переобучения (overfitting) модели.

Третий этап включал проведение многогруппового КФА (multi-group confirmatory factor analysis, MGCFA) для оценки эквивалентности конструкта в разных группах посредством проверки трех уровней измерительной инвариантности: конфигурационной или структурной (configural invariance) — проверка эквивалентности структуры модели; метрической (metric invariance) — проверка равенства факторных нагрузок; скалярной (scalar invariance) — равенство средних значений тестовых пунктов [28]. Группы формировались с учетом пола (мужской/женский), возраста (<40 лет или ≥40 лет), типа профессиональной деятельности (сотрудник службы экстренного реагирования/другое), наличия или отсутствия одного из расстройств, специфически связанных со стрессом (отсутствие/наличие ПТСР, Нарушение Я или КПТСР), иными словами, посттравматического статуса. Посттравматический статус определяли в соответствии с критериями, представленными в адаптации ITQ [22]. Модели КФА сравнивали по изменению индексов соответствия: ∆CFI≤0,01 и ΔSRMR≤0,01, ∆RMSEA≤0,01 [29]. Также сравнивали изменение Байесовского информационного критерия (Bayesian Information Criterion, BIC) и Акаике (Akaike Information Criterion, AIC): чем меньше относительно других было значение критерия, тем лучше модель.

На четвертом этапе оценивали внутреннюю надежность (согласованность) русскоязычной адаптации шкалы PACT отдельно для субшкал «Фокус на будущее» и «Фокус на травме». Рассчитывали коэффициент ω Макдональда непосредственно для оценки надежности и α Кронбаха в справочных целях и для сопоставления с показателями надежности других адаптаций. На приемлемую внутреннюю надежность указывают значения ω или α ≥0,7, на хорошую — ≥0,8 [16].

Пятый этап предполагал проверку устойчивости результата во времени — тест-ретестовую надежность (проверяли на выборке тест-ретеста). Был проведен корреляционный анализ между значениями двух измерений, выполненных с интервалом 3–4 недели. Рассчитывали коэффициент корреляции Пирсона. Учитывая особенность измеряемого конструкта — воспринимаемую способность к совладанию, которая скорее отражает убеждение, чем стабильную личностную черту, при интерпретации использовались следующие ориентиры, принятые в научной практике: r=0,50–0,75 трактовалась как показатели умеренной надежности результатов во времени, а r=0,75–0,90 — как показатель хорошей стабильности [30].

На шестом этапе рассчитывали нормативные значения, ориентируясь на среднее значение и стандартное отклонение по субшкалам «Фокус на будущем» и «Фокус на травме» [16]. Достоверность различий анализировалась с использованием t-критерия Стьюдента для независимых выборок. Размер эффекта дополнительно определяли через коэффициент d Коэна (d≈0,2 интерпретировали как малый размер эффекта, ≈0,5 — как средний, а≈0,8 и выше — как большой) [18].

На седьмом этапе проверяли конвергентную валидность адаптированной версии шкалы PACT путем оценки корреляции с результатами применения шкал ITQ и DASS-21. Значения коэффициентов корреляции r Пирсона в диапазонах 0,10–0,29, 0,30–0,49 и ≥0,50 устанавливали как свидетельствующие о слабой, средней и сильной силе связи соответственно [18].

Описание данных, расчет коэффициентов корреляции и значений α Кронбаха выполнены с помощью пакета статистических программ Jamovi, версия 2.6 (Jamovi Project, Австралия). Для построения моделей КФА и подсчета инвариантности использовали пакет R, версия 4.4; пакеты lavaan, версия 0.6-17; semTools, версия 0.5-6; semPlot, версия 1.1.63.

Этическая экспертиза

Проведение исследования было одобрено Комиссией по этической оценке эмпирических исследовательских проектов департамента психологии факультета социальных наук Национального исследовательского университета «Высшая школа экономики» (протокол № 6 от 28 июня 2024 г.). Все участники исследования, независимо от формата участия (офлайн или онлайн) и выборки (основная и ретестовая), предварительно предоставляли информированное добровольное согласие на участие в нем. В электронной анкете на стартовой странице была размещена информация об исследовании, а подтверждение согласия осуществлялось нажатием кнопки «Начать».

Основной опрос был полностью анонимным: данные собирались без указания имен, контактной информации и других персональных идентификаторов. При офлайн-опросе психологи также никаких дополнительных данных не фиксировали.

Тест-ретест включал указание контактных данных, которые сразу после завершения сбора данных были удалены, а анкеты обезличены.

Доступ к исходным, в том числе необезличенным, данным был ограничен основным исследователем (Ш.Т.А.). Все остальные члены команды работали с анонимизированными наборами данных.

РЕЗУЛЬТАТЫ

Характеристики респондентов

Обработка пропущенных данных

Процесс формирования выборки представлен на рис. 1. Исходный набор данных PACT включал 1086 анкет, из которых были удалены 32 (2,95%) анкеты с пропущенными значениями. Итоговая выборка составила 1054 участника. Для проведения многогруппового КФА дополнительно учитывались следующие переменные: пол (пропущено n=3; 0,28%), возраст (пропущено n=30; 2,85%), профессия (пропущено n=3; 0,28%), посттравматический статус (пропущено n=18; 1,71%). Анкеты с отсутствующими значениями по этим переменным исключались построчно при проведении соответствующего анализа. Минимальный объем выборки составил 1024 наблюдения.

Рис. 1

Рисунок 1. Процесс формирования участников: исключения, итоговая и аналитическая выборки.

Примечание: LEC-5 (Life Events Checklist for DSM-5) — «Чек-лист жизненных событий для DSM-5»; PACT (The Perceived Ability to Cope With Trauma Scale) — «Шкала воспринимаемой способности справиться с травмой»; КФА — конфирматорный факторный анализ.

Источник: Шмарина и соавт., 2025.

Характеристика выборки

Общая выборка составила 1054 участника в возрасте от 18 до 70 лет (56% мужчины, средний возраст — 37,2 года, СО=9,54). По всем пунктам анкеты допускались пропуски ответов, за исключением таких переменных, как пол, возраст, профессия и посттравматический статус. Следовательно, количество участников, включенных в конкретные анализы, варьировалось и составило 1051, 1024, 1051 и 1036 человек соответственно.

Первую подвыборку (n=479; 45,5%) респондентов составили обычные гражданские взрослые (55,6% женщины, средний возраст — 38,7 года, CO=8,94). Респонденты, имеющие клинически выраженные проявления последствий травматического стресса и проходящие лечение в общепсихиатрическом отделении ГБУЗ «Психиатрическая клиническая больница № 1 им. Н.А. Алексеева Департамента здравоохранения города Москвы» (56 мужчин, средний возраст — 34,0 года, СО=8,8; причина нахождения в стационаре — психиатрическое освидетельствование и экспертиза; потенциально травмирующее событие так или иначе связано с участием в специальной военной операцией), были распределены по группам согласно ответам на вопросы социально-демографической анкеты.

Вторая подвыборка (n=572; 54,5%) респондентов — это действующие сотрудники служб экстренного реагирования (56,1% мужчины, средний возраст — 35,9 года, СО=9,85): пожарные и спасатели (96,6% мужчины, n=379, средний возраст — 35,5 года, СО=9,37), врачи и фельдшеры скорой медицинской помощи (67,4% женщины, n=95, средний возраст — 37,4 года, СО=12,2), психологи экстренного реагирования (87,7% женщины, n=65, средний возраст — 34,6 года, СО=8,14) и другие специалисты (68,2% мужчины, n=33, средний возраст — 39,8 года, СО=10,1). В последнюю группу вошли радиотелефонисты и диспетчеры центрального пункта пожарной связи, водители пожарного автомобиля, мастера газодымозащитной службы, дознаватели, оперативные дежурные, полицейские, а также специалист по вопросам гражданской обороны и защиты от чрезвычайных ситуаций, сотрудник службы безопасности организации и сотрудник аварийной службы жилищно-коммунального хозяйства, для которых воздействие потенциально травмирующих событий является неотъемлемой частью повседневной работы.

Выборку ретеста составили 119 человек в возрасте от 21 до 60 лет (56,3% женщины, средний возраст — 38,7 года, СО=7,58).

Оценка воспринимаемой способности справиться с травмой

Распределение оценок воспринимаемой способности справиться с травмой по шкалам PACT было близко к нормальному (асимметрия и эксцесс <±1) (табл. 1). При визуальном анализе гистограмм небольшая отрицательная асимметрия проявляется легким смещением купола графика вправо (рис. 2) — участники чаще выбирали значения верхнего полюса и тяготели к оценке 7 «максимально способен». Это означает, что шкала PACT, а именно субшкалы «Фокус на будущем», «Фокус на травме» и «Гибкость», более чувствительна в нижней части диапазона, тогда как в верхней части ее дифференцирующая способность снижается. Незначительный отрицательный эксцесс указывает на отсутствие выраженной куполообразной формы в распределении тестовых пунктов, то есть баллы респондентов распределены более равномерно по всему диапазону значений, а не концентрируются вблизи среднего (см. рис. 1, табл. 1).

 

Таблица 1. Оценки по субшкалам адаптированной версии «Шкалы воспринимаемой способности справиться с травмой» (n=1086)

Пункт

Среднее арифметическое (СО)

Асимметрия

Эксцесс

FF1

4,81 (1,98)

−0,78

−0,25

FF2

4,65 (2,01)

−0,71

−0,34

FF3

4,59 (2,12)

−0,70

−0,50

FF4

5,02 (1,74)

−0,86

0,23

FF5

4,92 (1,82)

−0,80

0,01

TF6

4,59 (1,92)

−0,52

−0,53

TF7

4,51 (2,10)

−0,59

−0,60

FF8

4,05 (2,15)

−0,38

−0,85

FF9

4,82 (1,85)

−0,73

−0,10

TF10

3,70 (1,97)

−0,17

−0,73

TF11

3,24 (2,00)

0,06

−0,78

TF12

5,13 (1,66)

−0,89

0,51

FF13

4,87 (1,78)

−0,81

0,16

TF14

4,32 (2,03)

−0,49

−0,60

FF15

4,26 (2,13)

−0,49

−0,78

FF16

4,46 (1,92)

−0,54

−0,44

FF17

4,92 (1,90)

−0,79

−0,17

FF18

4,73 (1,85)

−0,72

−0,16

TF19

4,73 (1,94)

−0,63

−0,37

TF20

4,02 (1,92)

−0,28

−0,67

FF (общий)

4,67 (1,32)

−0,61

0,37

TF (общий)

4,27 (1,27)

−0,43

0,41

Flexibility

7,47 (2,40)

−0,34

0,44

Примечание: FF (Forward Focus) — «Фокус на будущем»; Flexibility — «Гибкость»; TF (Trauma Focus) — «Фокус на травме»; СО — стандартное отклонение.

Рис. 2

Рисунок 2. Плотность распределения значений суммарных оценок по субшкалам адаптированной версии «Шкалы воспринимаемой способности справиться с травмой»: «Фокус на будущем» (min 0, max 7), «Фокус на травме» (min 0, max 7), «Гибкость» (min 0, max 14).

Примечание: На каждой гистограмме представлены: красная линия — кривая теоретического нормального распределения с параметрами выборки (среднее значение и стандартное отклонение); синяя линия — кривая эмпирической оценки плотности распределения данных, построенная на основе фактических данных.

Источник: Шмарина и соавт., 2025.

Факторная структура и инвариантность шкалы

Проверяемая двухфакторная модель показала неудовлетворительное соответствие эмпирическим данным (табл. 2; модель 1). Для улучшения соответствия модели были проанализированы индексы модификации (были учтены модификации с индексами выше 65) и добавлены 7 ковариаций ошибок пунктов, обусловленных предположительно их семантическим сходством, а также порядком их расположения в методике: FF2 и FF16 («Утешаю других людей» и «Фокусируюсь на потребностях других людей или заботе о них»), FF3 и FF17 («Стараюсь найти что-то хорошее в ситуации» и «Напоминаю себе, что все наладится»), FF4 и FF18 («Фокусируюсь на текущих целях и планах» и «Сохраняю спокойствие, несмотря на гнетущие мысли»), FF5 и FF13 («Ищу занятия, которые помогут мне выбросить произошедшее из головы» и «Отвлекаюсь, чтобы не думать о произошедшем»), TF6 и TF12 («Позволяю себе полностью прочувствовать некоторые болезненные эмоции, связанные с этим событием» и «Обдумываю смысл произошедшего»), FF8 и FF15 («Я бы смог рассмеяться» и «Наслаждаюсь тем, что обычно кажется мне смешным или забавным») TF10 и TF11 («Сокращаю привычные социальные обязанности» и «Изменяю распорядок дня») (см. табл. 2; модель 2). С точки зрения принятых критериев качества полученная модель 2 с ковариациями продемонстрировала хорошие индексы соответствия.

 

Таблица 2. Индексы соответствия конфирматорных факторных моделей адаптированной версии «Шкалы воспринимаемой способности справиться с травмой»

Модели

χ2

df

CFI

TLI

RMSEA (90% ДИ)

SRMR

AIC

Модель 1: двухфакторная

2332,797*

169

0,753

0,723

0,110 (0,106–0,114)

0,086

81 120

Модель 2: двухфакторная c ковариациями

944,650*

162

0,911

0,895

0,068 (0,064–0,072)

0,070

79 746

Примечание: AIC — критерий Акаике; CFI — сравнительный индекс соответствия; RMSEA — корень среднеквадратичной ошибки аппроксимации с 90%-м доверительным интервалом (ДИ); SRMR — стандартизованный корень среднеквадратичного остатка; TLI — индекс Такера–Льюиса. * χ2 статистически значим на уровне p<0,001.

 

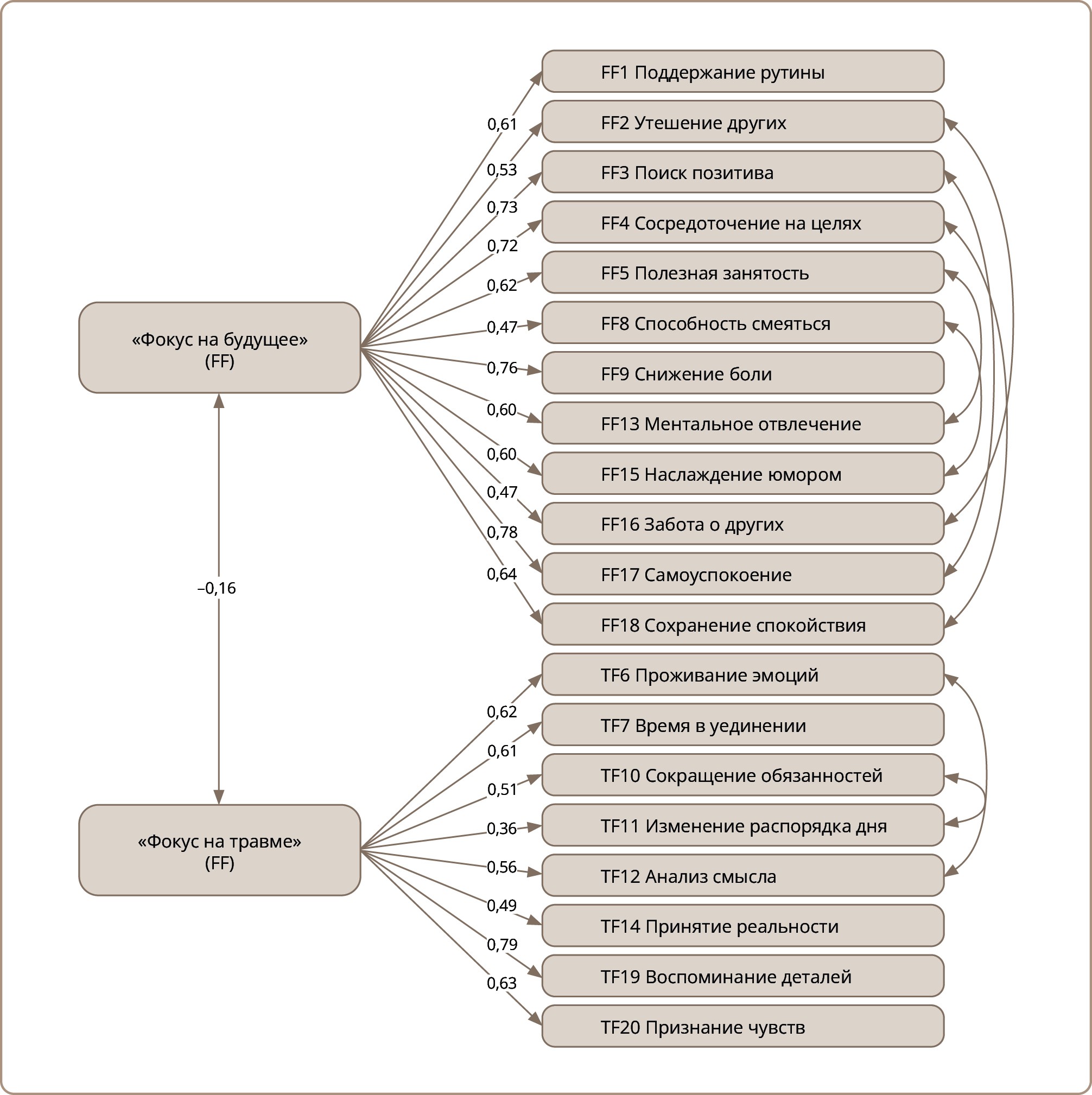
Все тестовые пункты (кроме TF11) обнаруживали хорошие факторные нагрузки (рис. 3) в диапазоне от 0,47 (FF8 и FF16) до 0,79 (TF19).

Измерительная инвариантность исследовалась в зависимости от пола (мужчины, n=590; женщины, n=461), возраста (молодые взрослые, 18–39 лет, n=639; взрослые, 40–70 лет, n=385), типа профессиональной деятельности (сотрудники службы экстренного реагирования, n=572; специалисты других профессиональных областей, n=479) и посттравматического статуса (подгруппа с вероятным отсутствием ПТСР, n=712; подгруппа, объединившая тех, кто, вероятно, страдает ПТСР, n=100, или нарушением Я-организации, n=103, или КПТСР, n=121).

 

Рис. 3

Рисунок 3. Двухфакторная модель адаптированной версии «Шкалы воспринимаемой способности справиться с травмой» (конфирматорный факторный анализ, стандартизированные факторные нагрузки).

Источник: Шмарина и соавт., 2025.

Инвариантность по полу

Оригинальная двухфакторная структура PACT в группах участников разного пола была сопоставимой. Индексы соответствия показали хорошее соответствие данным как в группе мужчин (χ2=666, df=162; CFI=0,904, TLI=0,888, RMSEA=0,073, 90% ДИ (0,067–0,078), SRMR=0,079; AIC=43 927), так и в группе женщин (χ2=512, df=162; CFI=0,904, TLI=0,887, RMSEA=0,069, 90% ДИ (0,062–0,075), SRMR=0,071; AIC=35 444). Конфигурационная модель (эквивалентность факторной структуры), построенная для двух групп в совокупности, также хорошо соответствовала эмпирическим данным (табл. 3). Качество метрической модели (эквивалентность факторных нагрузок) снизилось, но осталось на грани приемлемых значений. Однако скалярная модель (эквивалентность средних значений) показала существенное снижение качества модели (ΔCFI=−0,017) (см. табл. 3).

 

Таблица 3. Инвариантность по полу, возрасту, типу профессиональной деятельности и посттравматическому статусу (двухфакторная модель с ковариациями)

Модель

χ2 (df)

χ2/df

CFI

TLI

SRMR

RMSEA

BIC

ΔCFI

ΔSRMR

ΔRMSEA

Пол (мужчины — 590, женщины — 461)

Конфигурационная

1177,277 (324)

3,63

0,904

0,887

0,076

0,071 (0,066–0,075)

79 928

Метрическая

1269,046 (342)

3,71

0,896

0,884

0,082

0,072 (0,068-0,076)

79 894

−0,008

0,006

0,001

Скалярная

1427,839 (360)

3,97

0,880

0,873

0,085

0,075 (0,071–0,079)

79 928

−0,016

0,003

0,003

Возраст (<40 лет — 639, ≥40 лет — 385)

Конфигурационная

1158,216 (324)

3,57

0,902

0,885

0,071

0,071 (0,067–0,075)

78 277

Метрическая

1167,419 (342)

3,41

0,903

0,892

0,071

0,069 (0,064–0,073)

78 162

0,001

0

−0,002

Скалярная

1246,076 (360)

3,46

0,896

0,890

0,074

0,069 (0,065–0,074)

78 162

−0,007

0,003

0

Тип профессиональной деятельности (ЭР — 572, специалисты других профессиональных областей — 479)

Конфигурационная

1161,269 (324)

3,58

0,902

0,885

0,073

0,070 (0,066–0,075)

79 602

Метрическая

1275,021 (342)

3,73

0,891

0,879

0,081

0,072 (0,068–0,076)

79 590

−0,011

0,008

0,002

Скалярная

1423,250 (360)

3,95

0,876

0,869

0,084

0,075 (0,071–0,079)

79 613

−0,015

0,003

0,003

Посттравматический статус (без ПТСР — 712, ПТСР/нарушения Я/КПТСР — 324)

Конфигурационная

1104,851 (324)

3,41

0,902

0,885

0,069

0,068 (0,064–0,073)

78 712

Метрическая

1149,764 (342)

3,36

0,898

0,887

0,072

0,068 (0,063–0,072)

78 632

−0,004

0,003

0

Скалярная

1262,288 (360)

3,51

0,886

0,878

0,075

0,070 (0,065–0,074)

78 620

−0,012

0,003

0,002

Примечание: BIC — Байесовский информационный критерий; CFI — сравнительный индекс соответствия; RMSEA — корень среднеквадратичной ошибки аппроксимации с 90%-м доверительным интервалом (ДИ); SRMR — стандартизованный корень среднеквадратичного остатка; TLI — индекс Такера–Льюиса; КПТСР — комплексное посттравматическое стрессовое расстройство; ПТСР — посттравматическое стрессовое расстройство; ЭР — сотрудники служб экстренного реагирования. * χ2 статистически значим на уровне p<0,001.

 

Инвариантность по возрасту

Индексы соответствия показали хорошее соответствие данным в группе лиц в возрасте до 40 лет (χ2=658, df=162; CFI=0,907, TLI=0,891, RMSEA=0,069, 90% ДИ (0,064–0,075), SRMR=0,075; AIC=48 637) и удовлетворительное — в группе лиц ≥40 лет (χ2=501, df=162; CFI=0,894, TLI=0,876, RMSEA=0,074, 90% ДИ (0,066–0,081), SRMR=0,064; AIC=29 090). Конфигурационная модель хорошо соответствовала эмпирическим данным (см. табл. 3). Метрическая и скалярная модели также сохранили хорошее качество и не показали существенного снижения соответствия данным (ΔCFI=−0,007) (см. табл. 3).

Инвариантность по профессии

Индексы соответствия показали хорошее соответствие данным в группе сотрудников служб экстренного реагирования (χ2=641, df=162; CFI=0,908, TLI=0,892, RMSEA=0,072, 90% ДИ (0,066–0,078), SRMR=0,078; AIC=41 875) и удовлетворительное — в группе лиц других профессий (χ2=521, df=162; CFI=0,894, TLI=0,875, RMSEA=0,068, 90% ДИ (0,062–0,075), SRMR=0,068; AIC=37 167). Конфигурационная модель также хорошо соответствовала данным (см. табл. 3). Качество метрической модели снизилось, но ее параметры остались в пределах приемлемых значений, тогда как качество скалярной модели снизилось существенно (ΔCFI=−0,017) (см. табл. 3).

Инвариантность по посттравматическому статусу

Индексы соответствия показали хорошее соответствие данным как в группе лиц без признаков ПТСР (χ2=694, df=162; CFI=0,900, TLI=0,883, RMSEA=0,068, 90% ДИ (0,063–0,073), SRMR=0,069; AIC=53 481), так и в группе с ПТСР/нарушениями Я-организации/КПТСР (χ2=411, df=162; CFI=0,906, TLI=0,890, RMSEA=0,069, 90% ДИ (0,061–0,077), SRMR=0,06; AIC=7387). Конфигурационная модель хорошо соответствовала эмпирическим данным (см. табл. 3). Качество метрической модели снизилось незначительно, тогда как качество скалярной модели снизилось существенно (ΔCFI=−0,012) (см. табл. 3).

Тестовые нормы «Шкалы воспринимаемой способности справиться с травмой»

В табл. 4 представлены тестовые нормы для русскоязычной версии шкалы PACT. Вместе с этим тестовые нормы были определены раздельно для групп разного пола, возраста, профессий и посттравматического статуса (см. табл. 4). Необходимость этого была продиктована различиями оценок по шкале PACT. Так, мужчины по сравнению с женщинами демонстрируют статистически значимо более выраженный «Фокус на будущем» (t=3,95, p=0,001, d=0,25) и менее выраженный «Фокус на травме» (t=−5,63, p=0,001, d=−0,35). Аналогичная тенденция наблюдается у сотрудников служб экстренного реагирования и группы без ПТСР, которые, по сравнению с другими участниками исследования, также отличаются значимо более высоким «Фокусом на будущем» (t=−9,78, p=0,001, d=−0,61; t=11,08, p=0,001, d=0,74 соответственно) и значимо меньшим «Фокусом на травме» (t=7,60, p=0,001, d=0,47; t=−8,89, p=0,001, d=−0,59 соответственно). При этом показатель величины различий (d) между мужчинами и женщинами был относительно невелик, в то время как между сотрудниками служб экстренного реагированиям и представителями других профессий, а также между группой без ПТСР и группой ПТСР/нарушения Я-организации/КПТСР магнитуда различий более существенна.

 

Таблица 4. Тестовые нормы адаптированной версии «Шкалы воспринимаемой способности справиться с травмой» для разных групп

Норма

«Фокус на будущем»

«Фокус на травме»

«Гибкость»

Общие (n=1054)

4,68 (1,32)

4,28 (1,27)

7,49 (2,39)

Мужчины (n=590)

4,82 (1,29)

4,09 (1,30)

7,42 (2,44)

Женщины (n=461)

4,50 (1,33)

4,52 (1,18)

7,58 (2,33)

Сотрудники служб экстренного реагирования (n=572)

5,03 (1,22)

4,01 (1,34)

7,51 (2,50)

Другая профессия (n=479)

4,26 (1,31)

4,59 (1,10)

7,46 (2,26)

Отсутствие ПТСР (n=712)

4,97 (1,15)

4,05 (1,29)

7,52 (2,37)

Наличие ПТСР* (n=324)

4,05 (1,42)

4,78 (1,08)

7,43 (2,45)

Примечание: Тестовые нормы представлены с указанием среднего арифметического (стандартное отклонение). * ПТСР (посттравматическое стрессовое расстройство), нарушения Я-организации или КПТСР (комплексное посттравматическое стрессовое расстройство).

 

Внутренняя надежность

В общей группе участников исследования субшкала «Фокус на будущем» продемонстрировала очень хорошую внутреннюю надежность (ω=0,896; α=0,893). Оценка внутренней надежности субшкалы «Фокус на травме» была несколько ниже, но также определена как хорошая (ω=0,810; α=0,806). Удаление отдельных пунктов не приводило к увеличению показателей надежности.

Тест-ретестовая надежность

Анализ тест-ретестовой надежности выполнен при участии 119 респондентов (56% женщин, средний возраст — 38,7 (СО=7,58) года), прошедших повторное тестирование приблизительно через 4 недели после первого опроса с применением адаптированной шкалы PACT. Корреляция исходных и последующих значений оценки воспринимаемой способности справиться с травмой свидетельствовала об умеренной стабильности результатов во времени (для субшкалы «Фокус на будущем» r=0,74, p<0,001; для субшкалы «Фокус на травме» r=0,62, p<0,001).

Конвергентная валидность

Компоненты адаптированной версии шкалы PACT продемонстрировали относительно высокую корреляцию с посттравматической симптоматикой согласно самоотчетам. При этом оценки по субшкале «Фокус на будущем» умеренно отрицательно, а по субшкале «Фокус на травме» — умеренно положительно коррелировали со всеми показателями посттравматической симптоматики от «Общего психологического дистресса» и «Депрессии» DASS-21 до «Эмоциональной дисрегуляции» и «Нарушений Я-организации» ITQ. Корреляции показателя «Гибкость» с оценками ITQ и DASS-21 были статистически незначимыми (табл. 5; описательную статистику см. в Таблице П1 в Приложении).

 

Таблица 5. Конвергентная валидность адаптированной версии «Шкалы воспринимаемой способности справиться с травмой»

Методика

«Фокус на будущем»

«Фокус на травме»

«Гибкость»

«Международный опросник травмы» (ITQ)

ПТСР

−0,27*

0,29*

0,04

Повторное переживание

−0,23*

0,23*

0,02

Избегание

−0,22*

0,24*

0,05

Чувство угрозы

−0,25*

0,29*

0,04

Нарушения Я-организации

−0,49*

0,41*

−0,03

Эмоциональная дисрегуляция

−0,44*

0,41*

0,02

Негативный образ Я

−0,42*

0,32*

−0,07

Нарушения в отношениях

−0,45*

0,38*

−0,04

КПТСР

−0,44*

0,40*

0,00

«Шкала депрессии, тревоги и стресса» (DASS-21)

Общий психологический дистресс

−0,40*

0,36*

−0,01

Депрессия

−0,42*

0,33*

−0,05

Тревога

−0,32*

0,30*

0,00

Стресс

−0,36*

0,35*

0,02

Примечание: КПТСР — комплексное посттравматическое стрессовое расстройство; ПТСР — посттравматическое стрессовое расстройство. * p<0,001.

 

ОБСУЖДЕНИЕ

Настоящее исследование было направлено на русскоязычную адаптацию и психометрическую проверку шкалы PACT. Подтвердилась гипотеза о двухфакторной структуре адаптированной версии PACT, соответствующей таковой оригинальной версии шкалы [6] и версиям на других языках [9–13]. Вторая гипотеза о валидности адаптированной версии PACT также подтвердилась, в результате чего шкалу PACT на русском языке можно считать валидной и надежной методикой оценки воспринимаемой способности справиться с травмой.

Насколько нам известно, впервые была осуществлена проверка инвариантности оценок шкалы PACT по полу, возрасту, типу профессиональной деятельности и посттравматическому статусу. Ранее в оригинальной статье проводилась проверка и подтвердилась инвариантность шкалы PACT для двух культур: американцев и израильтян [6]. Нами показано, что оценки по субшкале «Фокус на будущем» выше у мужчин — специалистов служб экстренного реагирования и респондентов без ПТСР, тогда как оценки по субшкале «Фокус на травме» выше у женщин — респондентов, не являющихся специалистами служб экстренного реагирования, и лиц с симптомами ПТСР. Полученные нами данные являются новыми, и вывод о различиях в уровне выраженности субшкал «Фокус на будущем» и «Фокус на травме» в зависимости от пола, типа профессиональной деятельности и посттравматического статуса еще предстоит дополнительно изучить. В настоящее время интерпретировать средние значения субшкал «Фокус на будущем» и «Фокус на травме» следует с осторожностью.

Факторная нагрузка тестового пункта TF11 составила 0,36, однако мы приняли решение сохранить этот пункт по трем причинам: первая и главная — удаление не приводило к улучшению индексов соответствия модели 1 или модели 2, второе — сохранение тестовых пунктов обеспечит сопоставимость наших результатов с данными, полученными в других странах, и третье — сокращение PACT неизбежно приведет к снижению вариативности его показателей, что потенциально может повлиять на структуру связей с другими психологическими переменными.

Шкала PACT демонстрирует двухфакторную структуру, подтверждая гипотезу 1, однако обладает неполной инвариантностью, позволяя сравнения показателей в разных возрастных группах, но не в зависимости от пола, профессии и посттравматического статуса (см. табл. 4).

Таким образом, конвергентную валидность PACT подтверждают умеренные корреляции |r|>0,40 со субшкалами «Нарушения Я-организации» и «КПТСР» шкалы ITQ (см. табл. 5). Полученные результаты релевантны, соответствуют ожидаемым и подтверждают гипотезу 2.

Настоящее исследование характеризуется следующими ограничениями. Первое, как и в любой методике, основанной на самоотчете, в шкале PACT можно получить предвзятые ответы участников опроса. В нашем исследовании мы не предпринимали специальных мер для учета возможных артефактов. Второе, возможно несмотря на уточнения, введенные авторами оригинала в инструкцию, шкала PACT не измеряет истинную способность справляться с трудностями, а только собственные личные убеждения или сложившиеся когнитивные оценки о способности справляться с трудностями. Третье, полученные данные не обладают прогностической валидностью, поскольку являются результатом одномоментного, а не когортного исследования. В свою очередь, установление прогностической валидности может оказаться полезным при оценке риска развития негативных последствий травматического стресса и психопатологии. В когортном исследовании можно изучить краткосрочную, среднесрочную и долгосрочную эффективность каждой из стратегий, оцениваемых с помощью шкалы PACT. Так, например, в первом продолжительном исследовании обнаружено, что высокие оценки по субшкале «Фокус на травме» в ранний период (около 3 месяцев) после супружеской утраты не ассоциированы с немедленным ухудшением состояния, однако предсказывают высокий риск развития психопатологии в более отдаленной перспективе (через приблизительно 14 и/или 25 месяцев) [31]. При этом высокие оценки по субшкале «Фокус на будущем» оказались связаны с существенно более благоприятными показателями адаптации на всех этапах наблюдения [31].

Заметим также, что требуется обобщение имеющихся теоретических знаний и накопленного эмпирического опыт применения шкалы PACT для общего вывода об эффективности каждой из стратегий в контексте не только времени, но и разных потенциально травмирующих событий. Так, например, в нашем исследовании стратегия «Фокус на травме» не только не показала преимуществ, но, наоборот, была связана с психологическим дистрессом и негативными последствиями травматического стресса. Вместе с тем знание о пользе обдумывания произошедшего постулируют не только авторы PACT, а признают и другие исследователи в рамках различных концепций. В частности, в работе о «хорошей» и «дурной» рефлексии [32] или статье о пользе преднамеренных и навязчивых размышлений сразу после события для поиска смыслов [33].

Считаем, что будет полезна классическая оценка конвергентной валидности шкалы PACT посредством проверки корреляционных связей с другими методиками, оценивающими похожий конструкт, например с разработанным недавно персонализированным индексом психологической гибкости [3].

ЗАКЛЮЧЕНИЕ

Психометрический анализ русскоязычной версии шкалы PACT выявил двухфакторную структуру, позволяющую оценить выраженность субшкал «Фокус на будущем» и «Фокус на травме». Шкала PACT полностью инварианта относительно возраста респондентов и частично относительно пола, профессии и посттравматического статуса, что демонстрирует универсальность шкалы. Внутренняя согласованность PACT, оцененная с помощью ω Макдоналда и α Кронбаха, показала хорошие значения для субшкал «Фокус на будущем» и «Фокус на травме». Тест-ретестовая надежность субшкал «Фокус на будущем» и «Фокус на травме» подтвердила умеренную стабильность результатов во времени. Умеренные и ожидаемые корреляционные связи между показателями PACT и параметрами ITQ и DASS-21 подтверждают конвергентную валидность PACT на русском языке.

Потенциальная целевая аудитория PACT: взрослые (от 18 лет), для которых русский язык является родным, столкнувшиеся с потенциально травмирующим событием разной степени интенсивности, имеющие или не имеющие ПТСР, нарушения Я-организации, КПТСР, тревогу или депрессию и способные получить пользу от оценки воспринимаемой способности справиться с травмой.


1 Доступно по ссылке: https://anketolog.ru

2 В русском языке закрепилось два перевода нозологической единицы Complex posttraumatic stress disorder: комплексное ПТСР и осложненное ПТСР. Осложненное ПТСР — это название расстройства, зафиксированное в русскоязычной версии МКБ-11 [23] и в печатной версии официального перевода МКБ-11 [24]. В российском профессиональном сообществе более распространено наименование «комплексное ПТСР» и сокращение КПТСР. Поскольку в ITQ авторы тоже используют сокращение КПТСР, мы остановились на этом варианте термина, чтобы не вводить читателей в заблуждение.

3 Доступно по ссылке: https://cran.r-project.org

Литература

  1. Bryant RA, O’Donnell ML, Creamer M, et al. The psychiatric sequelae of traumatic injury. Am J Psychiatry. 2010;167(3):312–320. doi: 10.1176/appi.ajp.2009.09050617
  2. Galatzer-Levy IR, Burton CL, Bonanno GA. Coping flexibility, potentially traumatic life events, and resilience: a prospective study of college student adjustment. J Soc Clin Psychol. 2012;31(6):542–567. doi: 10.1521/jscp.2012.31.6.542
  3. Kashdan TB, Disabato DJ, Goodman FR, et al. Understanding psychological flexibility: A multimethod exploration of pursuing valued goals despite the presence of distress. Psychol Assess. 2020;32(9):829–850. doi: 10.1037/pas0000834
  4. Resick PA, Nishith P, Weaver TL, et al. A comparison of cognitive-processing therapy with prolonged exposure and a waiting condition for the treatment of chronic posttraumatic stress disorder in female rape victims. J Consult Clin Psychol. 2002;70(4):867–879. doi: 10.1037/0022-006X.70.4.867
  5. Linley PA, Joseph S. Positive change following trauma and adversity: a review. J Trauma Stress. 2004;17(1):11–21. doi: 10.1023/b:jots.0000014671.27856.7e
  6. Bonanno GA, Pat-Horenczyk R, Noll J. Coping flexibility and trauma: the perceived ability to cope with trauma (PACT) scale. Psychol Trauma. 2011;3(2):117–129. doi: 10.1037/a0020921
  7. Cheng C, Lau HPB, Chan MPS. Coping flexibility and psychological adjustment to stressful life changes: a meta-analytic review. Psychol Bull. 2014;140(6):1582–1607. doi: 10.1037/a0037913
  8. PACT: The Perceived Ability to Cope with Trauma (PACT) [Internet]. New York: Teachers College, Columbia University; 2024 [cited 2025 May 18]. Available from: https://www.tc.columbia.edu/media/centers-amp-labs/lte-lab/PACT_WITH-SCORING_2-20-13.pdf
  9. Burton CL, Yan OH, Pat-Horenczyk R, et al. Coping flexibility and complicated grief: a comparison of American and Chinese samples. Depress Anxiety. 2012;29(1):16–22. doi: 10.1002/da.20888
  10. Park MR, Chang ER, You S. Protective role of coping flexibility in PTSD and depressive symptoms following trauma. Personality and Individual Differences. 2015;82:102–106. doi: 10.1016/j.paid.2015.03.007
  11. Saita E, Acquati C, Fenaroli V, et al. A confirmatory factor analysis of the perceived ability to cope with trauma (PACT) scale. TMP Test Psychom Methodol Appl Psychol. 2017;24(2):255–268. doi: 10.4473/TPM24.2.5
  12. Lemos R, Costa B, Frasquilho D, et al. Cross-cultural adaptation and psychometric evaluation of the perceived ability to cope with trauma scale in Portuguese patients with breast cancer. Front Psychol. 2022;13:800285. doi: 10.3389/fpsyg.2022.800285
  13. Arı E, Soysal GC. [Perceived Ability to Cope with Trauma Scale (PACT): The Turkish Adaptation, Validity and Reliability Study]. Klinik Psikoloji Dergisi. 2019;3(1):17–25. Turkish. doi: 10.5455/kpd.2602443806062019m000007
  14. Gordeeva AV. [Approbation and validation of the Russian-language version of the perceived ability to cope with trauma scale] [Internet]. Moscow: Vysshaja shkola jekonomiki; 2024 [cited 2025 Febr 7]. Available from: https://www.hse.ru/ba/psy/students/diplomas/page9.html/923277325
  15. Kusmaryono I, Wijayanti D, Maharani HR. Number of response options, reliability, validity, and potential bias in the use of the Likert scale in education and social science research: a literature review. Int J Educ Methodol. 2022;8(4):675–685. doi: 10.12973/ijem.8.4.625
  16. Furr RM. Psychometrics: an introduction. 3rd ed. Thousand Oaks (CA): Sage Publications; 2021.
  17. Hernández A, Hidalgo MD, Hambleton RK, et al. International Test Commission Guidelines for Test Adaptation: a criterion checklist. Psicothema. 2020;3(32):390–398. doi: 10.7334/psicothema2019.306
  18. Cohen J. Statistical Power Analysis for the behavioral sciences. 2nd ed. New York: Routlege; 2019. doi: 10.4324/9780203771587
  19. Kessler RC, Aguilar-Gaxiola S, Alonso J, et al. Trauma and PTSD in the WHO world mental health surveys. Eur J Psychotraumatol. 2017;8(sup5):1353383. doi: 10.1080/20008198.2017.1353383
  20. Tarabrina NV, Harlamenkova NE, Padun MA, et al. [Intense stress in the context of psychological security]. Moscow: Institut psihologii RAN; 2017. Russian.
  21. Cloitre M, Shevlin M, Brewin CR, et al. The International Trauma Questionnaire: development of a self-report measure of ICD-11 PTSD and complex PTSD. Acta Psychiatr Scand. 2018;138(6):536–546. doi: 10.1111/acps.12956
  22. Padun MA, Bykhovets YV, Kazymina NN, et al. [Russian-language version of the “International Trauma Questionnaire”: adaptation and validation on a non-clinical sample]. Konsul’tativnaja psihologija i psihoterapija. 2022;30(3):42–67. Russian. doi: 10.17759/cpp.2022300304
  23. ICD-11 for Mortality and Morbidity Statistics [Internet]. Geneva: World Health Organization; 2024 [cited 2025 May 18]. Available from: https://icd.who.int/browse/2024-01/mms/en
  24. [ICD-11. Chapter 06. Mental and Behavioural Disorders and Neurodevelopmental Disorders. Statistical Classification]. 2nd ed. Moscow: Universitetskaia kniga; 2022. Russian.
  25. Henry JD, Crawford JR. The short-form version of the Depression Anxiety Stress Scales (DASS-21): construct validity and normative data in a large non-clinical sample. Br J Clin Psychol. 2005;44(Pt 2):227–239. doi: 10.1348/014466505x29657
  26. Zolotareva AA. [Psychometric examination of the Russian version of the depression, anxiety, and stress scales-21]. Psikhologicheskii zhurnal. 2021;42(5);80–88. Russian. doi: 10.31857/s020595920017077-0
  27. George D, Mallery P, George M. IBM SPSS statistics 26 step by step: a simple guide and reference [Internet]. 16th ed. New York: Routlege; 2019 [cited 2025 Febr 7]. Available from: https://www.taylorfrancis.com/books/mono/10.4324/9780429056765/ ibm-spss-statistics-26-step-step-darren-george-paul-mallery
  28. Kline RB. Principles and practice of structural equation modeling. 4th ed. New York: Guilford Press; 2015.
  29. Svetina D, Rutkowski L, Rutkowski D. Multiple-group invariance with categorical outcomes using updated guidelines: An illustration using mplus and the lavaan/semtools packages. Structural Equation Modeling. 2020;27(1):111–130. doi: 10.1080/10705511.2019.1602776
  30. Portney LG. Foundations of clinical research: applications to evidence-based practice. 4th ed. Philadelphia: FA Davis; 2020.
  31. Huang SH, Birk JL, Bonanno GA. Looking back and moving forward: dimensions of coping flexibility divergently predict long-term bereavement outcomes. Anxiety Stress Coping. 2023;36(3):275–290. doi: 10.1080/10615806.2022.2099545
  32. Leontiev DA, Osin EN. [“Good” and “Bad” reflection: from explanatory model to differential diagnosis]. Psihologija. 2014;11(4):110–135. Russian.
  33. Kamijo N, Yukawa S. The role of rumination and negative affect in meaning making following stressful experiences in a Japanese sample. Front Psychol. 2018;9:2404. doi: 10.3389/fpsyg.2018.02404

Информация об авторах

Татьяна Александровна Шмарина, аспирантка департамента психологии факультета социальных наук, старший преподаватель и стажер-исследователь департамента психологии, Национальный исследовательский университет «Высшая школа экономики» (ФГАОУ ВО «НИУ ВШЭ»), Москва, Российская Федерация, ORCID: https://orcid.org/0000-0003-1585-3084, e-mail: tatyana_shmarina@mail.ru

Никита Владимирович Чернов, Заведующий отделением психотерапии и социальная реабилитация, ГБУЗ «Психиатрическая клиническая больница № 1 им. Н.А. Алексеева Департамента здравоохранения города Москвы», Москва, Российская Федерация, ORCID: https://orcid.org/0000-0001-5347-0231, e-mail: n.chernov.psy@bk.ru

Георгий Петрович Костюк, доктор медицинских наук, профессор, врач-психиатр высшей квалификационной категории, Главный врач, ГБУЗ «Психиатрическая клиническая больница № 1 им. Н.А. Алексеева Департамента здравоохранения города Москвы», главный внештатный специалист-психиатр Департамента здравоохранения города Москвы, полковник медицинской службы запаса., Москва, Российская Федерация, ORCID: https://orcid.org/0000-0002-3073-6305, e-mail: editorinchief@consortium-psy.com

Вклад авторов

Татьяна Шмарина — проведение исследования, формальный анализ, программное обеспечение, визуализация, написание черновика рукописи, рецензирование и редактирование рукописи.

Никита Чернов — администрирование проекта, проведение исследования, рецензирование и редактирование рукописи.

Георгий Костюк — концептуализация, методология, научное руководство, валидация, написание (рецензирование и редактирование рукописи).

Все авторы внесли значительный вклад в статью, проверили и одобрили ее финальную версию перед публикацией.

Конфликт интересов

Конфликт интересов: Авторы заявляют об отсутствии конфликта интересов.

Использование генеративного ИИ: Отсутствует.

Метрики

 Просмотров web

За все время: 224
В прошлом месяце: 61
В текущем месяце: 20

 Скачиваний PDF

За все время: 53
В прошлом месяце: 17
В текущем месяце: 8

 Всего

За все время: 277
В прошлом месяце: 78
В текущем месяце: 28