Role of mathematics academic performance and attitude towards mathematics: the mediating role of english learning achievement

 
Audio is AI-generated
 26 min read
47

Abstract

Context and relevance. Mathematics academic performance, attitude, and English learning achievement are essential components of 21st-century education, shaping students' cognitive and problem-solving abilities. Although existing studies have explored the relationships between these domains, research on their interconnected impact remains limited, highlighting the need for further investigation. Objective. This study examines the relationship between English learning academic performance, attitudes towards mathematics, and mathematics achievement among Indonesian college students. Hypothesis. (1) There will be a positive relationship between English learning achievement and mathematics academic performance among Indonesian students. (2) There will be a positive relationship between attitude towards mathematics and mathematics academic performance among Indonesian students. (3) English learning achievement will mediate the relationship between attitude towards mathematics and mathematics academic performance among Indonesian students. Mathods and materials. The participants included 381 mathematics students, with an average age of 19,82 years and SD = 0,55 from four universities in Indonesia. The study employed self-report measures to assess English learning and mathematics achievement, as well as an attitudes towards mathematics questionnaire. Structural equation modeling was applied for data analysis. Results. The study found significant links between English proficiency, attitudes toward mathematics, and math performance among Indonesian college students. Higher English skills were associated with better math achievement, while negative attitudes toward math and lower socioeconomic status negatively affected performance. Additionally, English learning achievement mediated the relationship between math attitudes and performance. Conclusions. The results revealed that there were significant associations between these variables, highlighting the importance of considering multiple factors in understanding academic success. These implications underscore the importance of creating inclusive and supportive learning environments that cater to the diverse needs of students, ultimately fostering academic success in mathematics.

General Information

Journal rubric: Educational Psychology

Article type: scientific article

DOI: https://doi.org/10.17759/pse.2025300506

Funding. The reported study was funded by Research and Community Service Department (LP2M), Universitas Islam Negeri Raden Intan Lampung, project number 99, year 2023.

Acknowledgements. We extend our gratitude to the University of Szeged for inspiring the research idea and Universitas Islam Negeri Raden Intan Lampung for research funding. Their innovative work in the field of education and their commitment to academic excellence served as a motivation for our investigation. The collaboration and support from these institutions have been instrumental in the successful execution of this research project. We are truly grateful for their contributions and assistance.

Supplemental data. The data can be accessed at https://doi.org/10.48612/MSUPE/82va-kzh9-8dnv and https://ruspsydata.mgppu.ru/handle/123456789/142

Received 23.04.2024

Revised 05.08.2025

Accepted

Published

For citation: Anggoro, B.Sh., Sodiq, A., Suherman, S., Muhammad, R.R., Farida, F. (2025). Role of mathematics academic performance and attitude towards mathematics: the mediating role of english learning achievement. Psychological Science and Education, 30(5), 75–90. https://doi.org/10.17759/pse.2025300506

© Anggoro B.Sh., Sodiq A., Suherman S., Muhammad R.R., Farida F., 2025

License: CC BY-NC 4.0

Podcast

Full text

Introduction

The educational process is a fundamental aspect of academic development (Mallarangan et al., 2024). Important components, such as individual behavior and academic achievement, play a crucial role in shaping future opportunities for individuals (Arumugam et al., 2021; Russell et al., 2020). Within the realm of education, English learning achievement (ELA) and mathematics achievement are two key domains that have garnered significant attention. Proficiency in English has become increasingly important in our globalized world, enabling individuals to communicate effectively and access a wide range of academic and professional opportunities. Mathematics, on the other hand, provides a foundation for logical reasoning (Graafsma et al., 2023), problem-solving (Supriadi et al., 2024), creative thinking skills (Suherman & Vidákovich, 2024), and critical thinking skills (Hwang et al., 2023) that are essential in various fields, including science, technology, engineering, and finance.

Previous research has explored the individual relationships between ELA, attitude toward mathematics (ATM), and mathematics academic performance (MAP). Several studies have demonstrated a positive correlation between ELA and mathematics achievement. For example, a study by Stoffelsma & Spooren (2019) found that a significant positive relationship between English reading proficiency and academic achievement in science and mathematics. Students with higher English reading proficiency demonstrated higher academic achievement in these subjects compared to those with lower English reading proficiency. This finding suggests that proficiency in the English language, which is often the medium of instruction in science and mathematics courses, plays a crucial role in students' academic success. Empirical studies, such as those by Thompson et al. (2022) Cuevas (2019) and Beal et al. (2010), have demonstrated that students with strong English skills are better equipped to grasp complex scientific and mathematical concepts, leading to higher achievement. Additionally, English proficiency was found to significantly predict math achievement among Latino and Asian immigrant students (Barrett et al., 2012). Students with higher English proficiency demonstrated better math performance compared to those with lower proficiency levels.

Moreover, the role of ATM has been extensively studied in relation to mathematics achievement. Research by Hwang & Son (2021) found a positive relationship between students' ATM and their mathematics achievement. Students who reported higher levels of interest, enjoyment, and perceived value of mathematics tended to have higher academic performance in the subject. Conversely, students with negative attitudes may experience difficulties in understanding mathematical concepts and lack the motivation to succeed in the subject (Peteros et al., 2019).

While there is a substantial body of literature examining the relationships between English learning achievement, attitude toward mathematics, and mathematics achievement, limited research has explored the interplay between these factors. Understanding the combined effects and potential mediating role of attitude toward mathematics in the relationship between ELA and mathematics achievement is crucial for a comprehensive understanding of students' academic performance.

Therefore, this study aims to bridge this research gap by investigating the relationship between English learning achievement, attitude toward mathematics, and mathematics achievement. By examining the mediating role of attitude toward mathematics, we can gain insights into the mechanisms through which English learning achievement influences mathematics achievement. Additionally, exploring any reciprocal relationship between attitude toward mathematics and English learning achievement can provide a more comprehensive understanding of the dynamics between these variables.

The findings of this study will contribute to the existing body of knowledge on the relationship between English learning achievement, attitude toward mathematics, and mathematics achievement. The results can inform educators and policymakers in developing effective strategies to promote students' success in both English and mathematics. By understanding the role of attitude toward mathematics as a potential mediator, interventions can be designed to enhance students' attitudes and motivation, thereby positively impacting their mathematics achievement. Furthermore, the reciprocal relationship between attitude toward mathematics and English learning achievement can shed light on the bidirectional influences between these variables and inform educational practices aimed at optimizing.

Literature review

Mathematics academic performance and attitude towards mathematics

Mathematics achievement in term of mathematics academic performance and ATM have been extensively studied in the field of education, as they play crucial roles in students' learning and performance in mathematics. Previous research has extensively examined the relationship between mathematics achievement and ATM, shedding light on their interplay and significance in the field of education. Recber et al. (2018) reported that self-efficacy, ATM, and mathematics achievement were positively correlated, indicating that students who had higher levels of self-efficacy and positive attitudes toward mathematics tended to achieve better in the subject. Similarly, a study conducted by Kiwanuka et al. (2022) indicated a bidirectional relationship between attitude toward mathematics and mathematics achievement over time. On one hand, positive attitudes toward mathematics were found to be a significant predictor of higher mathematics achievement in the future. Positive attitudes, encompassing various dimensions, contribute to students' motivation, engagement, and success in the subject (Everingham et al., 2017; Singh et al., 2002). These findings underscore the importance of promoting positive attitudes toward mathematics through effective instructional strategies, engaging learning environments, and supportive teacher-student interactions.

MAP and ELA

The relationship between mathematics achievement and English academic performance has been the focus of several studies aiming to understand the interplay between these two domains of learning. Previous research has shown a significant correlation between mother tongue proficiency and mathematics achievement (Perez & Alieto, 2018). The researchers observed that students who had a higher level of proficiency in their mother tongue performed better in mathematics. This suggests that a strong foundation in the mother tongue language positively influences students' mathematics skills and academic performance. At the same time, Trakulphadetkrai et al. (2020) study indicated that general language ability, specifically oral language proficiency, played a significant role in mathematics achievement. Additionally, English proficiency was found to be a significant predictor of math achievement among Latino and Asian students (Barrett et al., 2012). Students with higher levels of English proficiency demonstrated better math performance compared to those with lower proficiency.

ELA as a mediator of relationship between ATM and MAP

The relationship between attitude towards mathematics and mathematics achievement can be influenced by various factors. Previous research has examined the mediating role of English academic performance in the relationship between ATM and mathematics achievement. Students who held positive ATM demonstrated higher levels of achievement in the subject compared to those with negative or indifferent attitudes (Dan’inna, 2017). Similarly, the study conducted by Rivera & Waxman (2011) examined the attitudes of resilient and nonresilient Hispanic English language learners (ELLs) towards their classroom learning environment in mathematics. The study found that resilient ELLs, who exhibited positive adaptation and academic success despite facing adversity, generally had more positive attitudes towards their classroom learning environment in mathematics compared to nonresilient ELLs. These studies suggest that ELA can mediate the relationship between attitude towards mathematics and mathematics achievement, indicating the importance of considering students' language skills and performance in understanding their overall academic success in mathematics.

Research aims and hypothesis

The aim of this study is to examine the relationship between ELA, ATM, and MAP among Indonesian students. The following hypotheses are followed:

H1: There will be a positive relationship between english learning achievement and mathematics academic performance among Indonesian students.

H2: There will be a positive relationship between attitude towards mathematics and mathematics academic performance among Indonesian students.

H3: English learning achievement will mediate the relationship between attitude towards mathematics and mathematics academic performance among Indonesian students (Figure 1).

fig. 1
Fig. 1. The Hypothesis of the role of English academic performance as a mediator relationship attitude towards mathematics and mathematics academic performance

Material and methods

Participants

This cross-sectional study was conducted at four universities in Indonesia with 381 mathematics students (mean age 19,82 years, SD = 0,55). Participants were randomly selected to reduce bias, with 56,4% female. All students had completed real analysis courses, studying about 2,5 hours weekly, and had taken a basic English course. Demographic details are presented in Table 1.

Table 1

Summarized of the participants

Demographic сharacteristics

Frequency

Percent

Gender

 

 

Female

215

56,4

Male

166

43,6

Age

 

 

19 years

98

25,7

20 years

253

66,4

21 years

30

7,9

Students Place

 

 

City

287

75,3

Urban

94

24,7

Mother education

 

 

Elementary education

124

32,5

Secondary education

50

13,1

High school education

142

37,3

Higher education

65

17,1

Father education

 

 

Elementary education

84

22,0

Secondary education

74

19,4

High school education

185

48,6

Higher education

38

10,0

 

Instruments

Attitude towards mathematics. The instrument used to measure ATM in this study was developed by Suherman & Vidákovich (2022). The instrument was expanded to capture a comprehensive assessment of ATM among the participants. Consisting of four subscales, such as Self-Perception of Mathematics (i.e., “I can tell if my answers in math make sense”), Value of Mathematics (i.e., “I feel confident in my ability to solve mathematics problems”), Enjoyment of Mathematics (i.e., When I have to do math homework), and Perceived Mathematics Achievement (i.e., “My friends think that I am successful at Math”). The total items, was 26 items with each statement requiring participants to select from the following response choices for positive items: 1 = Strongly Disagree, to 5 = Strongly Agree. Conversely, for negative items, the response choices were reversed, with 1 = Strongly Agree, to 5 = Strongly Disagree. The validity of the four-factor structure of the original items was assessed using confirmatory factor analysis (CFA). The results indicated a good model fit (χ^2 = 853,768, df = 291, p < 0,000), with acceptable fit indices including CFI = 0,918, TLI = 0,908, RMSEA = 0,062, and SRMR = 0,056. Reliability and validty values were also calculated for the four subscales of the instrument using the Cronbach's alpha coefficient (Crbα) and the composite reliability (ω), ranged between 0,79 and 0,89.

We also conducted a pilot study of the instrument, which showed factor loadings ranging from 0,34 to 0,91. Discriminant validity, assessed using the Heterotrait-Monotrait (HTMT.85) criterion, ranged from 0,24 to 0,61, below the recommended threshold of 0,90, confirming validity (Hair et al., 2010; Henseler et al., 2015). Cronbach’s alpha values were 0,67 for Self-Perception of Mathematics, 0,71 for Value of Mathematics, 0,71 for Enjoyment of Mathematics, and 0,86 for Perceived Mathematics Achievement. Composite reliability (rho_c) ranged from 0,65 to 0,87 across scales. Although AVE values (0,32 to 0,53) were slightly below the standard cutoff, composite reliability above 0,60 supports construct validity (Fornell & Larcker, 1981). Overall, these results confirm the instrument’s reliability and validity for further analysis.

In this study, students self-reported their performance in English (ELA) and Mathematics (MAP) courses, including English for Academic Purposes, Basic English, Introduction to Real Analysis, and Advanced Real Analysis. Scores were reported on a 1 to 7 scale and verified against university records. Official grading categories ranged from 0 to 100 across seven levels (80–100, 73–79,99, 65–72,99, 60–64,99, 55–59,99, 49–54,99, and 0–48,99), serving as benchmarks for academic achievement in both subjects.

Design and data analysis

The study was conducted in four phases. In the first phase, researchers developed a questionnaire to assess psychological and pedagogical factors influencing students’ learning. Participants were enrolled in an advanced Real Analysis course taught entirely in English, having completed prerequisite courses in basic English and English for Academic Purposes to ensure effective engagement with the material and reliable data collection at semester’s end.

The second phase involved administering the questionnaire at the conclusion of the semester to gather data on students’ attitudes toward mathematics (ATM), English language ability (ELA), and mathematical academic performance (MAP). This yielded a comprehensive dataset for examining relationships among these variables.

In the third phase, the questionnaire data underwent initial analysis. Validity and reliability were assessed using SPSS Version 29 and SmartPLS 4, with Confirmatory Factor Analysis (CFA) establishing construct validity. Model fit was evaluated using indices such as the Tucker-Lewis Index (TLI), Comparative Fit Index (CFI), and Root Mean Square Error of Approximation (RMSEA). Internal consistency confirmed the reliability of subscales, while descriptive statistics summarized data distributions.

The final phase focused on testing the hypothesized relationships among ATM, ELA, and MAP. Descriptive and correlation analyses explored general trends, and Partial Least Squares Structural Equation Modeling (PLS-SEM) evaluated the model’s fit and relationships. The R statistical package was also used to analyze students’ self-reported English and mathematics performance.

Results

Statistic descriptive and correlations among variables

The descriptive statistics for the study variables are shown in Table 2. The mean attitude toward mathematics score was 3,94 (SD = 0,30), mathematics achievement averaged 6,07 (SD = 0,79), and English learning achievement had a mean of 5,37 (SD = 0,58). Table 3 presents the correlations among these variables. Data normality was confirmed, with skewness ranging from -0,23 to -1,24 and kurtosis between -0,33 and 1,45. Multicollinearity was also not a concern, as variance inflation factor (VIF) values ranged from 1,012 to 1,967, well below the critical value of 10 (Bell et al., 2004).

Table 2

Statistical descriptive of the data and normality data

Variables

M

SD

Skewness

Kurtosis

Attitude towards mathematics

3,94

0,30

-0,23

0,68

Mathematics academic performance

6,07

0,79

-0,51

-0,33

English learning achievement

5,37

0,58

-1,24

1,45

 

Table 3 shows the relationships between study variables. Value of Mathematics had a weak positive correlation with Self-Perception of Mathematics (r = 0,193**) and Perceived Mathematics Achievement (r = 0,024). Enjoyment of Mathematics correlated more strongly with Self-Perception (r = 0,390**) and slightly with Perceived Achievement (r = 0,106**). Academic performance in introductory and advanced Real Analysis courses was strongly correlated (r = 0,701**). Moderate positive correlations were found between English Academic Purposes and both advanced Real Analysis performance (r = 0,295**) and English Basic and introductory Real Analysis performance (r = 0,309**), linking enjoyment of mathematics with English academic achievement. Correlations were considered significant at p < 0,01 and marginally significant at p < 0,05.

Table 3

Statistics, descriptive, and correlations among variables

 

SPM

VOM

EOM

PMA

MAP1

MAP2

ELA1

ELA2

SPM

               

VOM

0,193**

           

 

EOM

0,390**

0,219**

         

 

PMA

0,024

0,018

0,106*

       

 

MAP1

0,098

-0,059

-0,038

-0,031

     

 

MAP2

0,049

-0,060

-0,024

-0,071

0,701**

   

 

ELA1

0,096

0,046

0,011

0,059

0,254**

0,295**

 

 

ELA2

0,284**

0,108*

-0,026

-0,044

0,309**

0,209**

0,249**

 

Note: SPM: Self-Perceptions of Mathematics; VOM: Value of Mathematics; EOM: Enjoyment of Mathematics; PMA: Perceived Mathematics Achievement; MAP1: Mathematics Academic Performance in Introduction to Real Analysis course; MAP2: Mathematics Academic Performance in Real Analysis Advance course; ELA1: English Learning Academic course of English Academic Purposes; ELA2: : English Learning Academic course of English Basic. **. Correlation is significant at the 0,01 level (2-tailed); *. Correlation is significant at the 0,05 level (2-tailed).

Figure 2 illustrates student performance in English and Mathematics by gender. In Mathematics (MAP1 and MAP2), mean scores are similar for females (M ≈ 85,3–86,1) and males (M ≈ 84,8–85,5), but males show greater score variability and a bimodal distribution, indicating distinct performance clusters. In English assessments (ELA1 and ELA2), females have slightly higher and more consistent mean scores (M ≈ 87,4–88,0) with lower variability, while males exhibit a wider score range. Violin and boxplots confirm that females’ performance is more uniform compared to males.

fig. 2
Fig. 2. Pirate plot of English and Mathematics academic performance owing gender

SEM performance

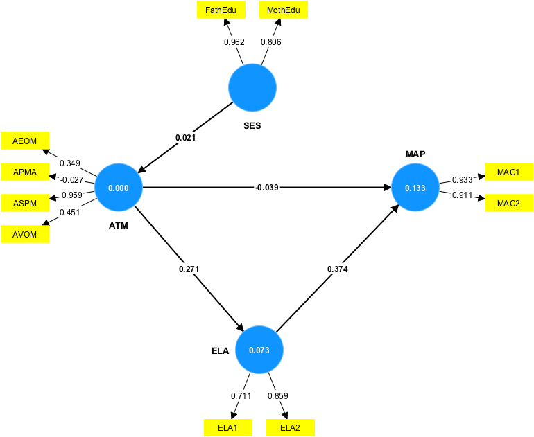
In our study, the model was analyzed using PLS-SEM to test our hypothesis, as illustrated in Figure 3. Initially, we assessed the model fit of the hypothesis, and the results indicated a good fit: Chi-Square = 739,664, df = 28, p < 0,001, RMSEA = 0,07, CFI = 0,98, TLI = 0,98, SRMR = 0,03. These findings suggest that the proposed model effectively explains students' achievement.

Regarding the influence of MAP on ELA, we found a significant positive association (β = 0,374, p < 0,001). This suggests that higher levels of measured achievement in mathematics analysis tasks are associated with increased ELA among participants. However, the relationship between ATM and MAP was not statistically significant (β = -0,041, p > 0,05). Thus, there is no strong evidence to support a direct influence of measured achievement in mathematics tasks on analytical thinking measures. Additionally, we examined the influence of ELA on ATM. The results indicated that the association between ATM and ELA was statistically significant (β = 0,271, p < 0,05).

Moreover, we controlled the variables with socioeconomic status (SES) variables, including the education levels of mothers and fathers. The results showed that SES had a significantly positive influence on ATM (β = 0,021, p > 0,05). While, the SES to MAP was (β = 0,001, p > 0,05).

fig. 3

Fig. 3. Model SEM among variables with control variable

Furthermore, the study explored whether the impact of attitude on mathematics performance is completely mediated by English performance, utilizing bootstrapping with 5000 iterations (see Table 4). The results revealed that the influence of attitude towards mathematics on mathematics performance was indirectly mediated by English performance (β = 0,102, p < 0,001). ATM has a significant positive effect on ELA (p < 0,05). Additionally, ELA strongly predicts MAP (p < 0,001). The indirect effect of ATM on MAP through ELA is also significant (p < 0,05), indicating that English achievement mediates the relationship between attitude toward mathematics and mathematics performance. The effect size for ELA, ATM, and MAP were d = -0,18, d = -0,09, and d = 0,79, respectively. These results emphasize the crucial role of language proficiency in mathematics success.

Table 4

Total indirect and direct effect among variables

Path

Original sample (O)

Sample mean (M)

Standard deviation (STDEV)

T statistics (|O/STDEV|)

P

ATM -> ELA

0,271

0,250

0,132

2,058

< 0,05

ATM -> MAP

-0,039

0,056

0,091

0,683

> 0,05

ELA -> MAP

0,374

0,373

0,064

5,808

< 0,001

SES -> ATM

0,021

0,005

0,081

0,255

> 0,05

SES -> ELA

0,006

0,004

0,022

0,253

> 0,05

SES -> MAP

0,001

0,001

0,009

0,144

> 0,05

ATM -> ELA -> MAP

0,101

0,095

0,050

2,019

< 0,05

SES -> ATM -> ELA

0,006

0,004

0,022

0,253

> 0,05

SES -> ATM -> MAP

-0,001

0,000

0,007

0,123

> 0,05

SES -> ATM -> ELA -> MAP

0,002

0,001

0,008

0,250

> 0,05

Discussion

In our study, hypothesis testing and model fit assessment showed that the proposed model fits the data well, effectively explaining students’ achievement. Consistent with Barrett et al. (2012), we found a significant positive relationship between MAP and ELA. This suggests that success in mathematics is linked to better performance in English, supporting the idea that achievement in one subject can enhance performance in another. Additionally, our results revealed a positive impact of English learning achievement on mathematics performance, aligning with Sandilos et al. (2020). This relationship may be due to language proficiency enabling better access to educational resources such as textbooks, online materials, and academic journals. Students with stronger English skills can therefore more effectively engage with mathematical content, improving their understanding and problem-solving abilities.

Students with positive attitudes toward mathematics generally achieve higher scores, and higher achievement often fosters more positive attitudes. However, this study found that anxiety and lack of confidence can negatively impact performance by reducing engagement. Mathematics anxiety impairs cognitive processing and problem-solving, leading to avoidance and lower achievement. Socioeconomic status (SES) also negatively affects attitudes and performance, as students from lower-income backgrounds face limited resources and increased stress. To address these issues, interventions should focus on reducing math anxiety through growth mindset promotion, personalized learning, mindfulness, and cognitive reframing. Targeted support for low-SES students and teacher training to recognize anxiety are also vital. These findings align with prior research showing how negative attitudes and anxiety hinder math performance (Ashcraft & Kirk, 2001; Nardi & Steward, 2003; Skagerlund et al., 2019).

Although our study found a negative impact of attitude on mathematics achievement, the reciprocal relationship observed in Kiwanuka et al. (2022) suggests that attitude and achievement can influence each other over time. Additionally, this finding aligns with another meta-analysis on the relationship between attitude toward mathematics and academic performance, which also reported a negative correlation (Ma & Kishor, 1997). This suggests that students' attitudes toward mathematics tend to decline as they grow older, often becoming negative by high school. Furthermore, previous research found no significant correlation between attitude toward mathematics and mathematics achievement (Phonguttha et al., 2009). However, negative attitudes toward mathematics may still contribute to reduced motivation and engagement, ultimately leading to lower performance. Research suggests that addressing negative attitudes early is essential to prevent students from developing poor problem-solving skills in the future (Shah et al., 2023). Since attitudes are crucial, mathematics educators can implement strategies to shift negative perceptions and reinforce positive ones to improve students' performance (Kiwanuka et al., 2022). Given that problem-solving skills are crucial for handling everyday challenges, fostering a positive mindset is vital for academic success. Students who maintain a positive attitude toward mathematics are more likely to excel in their studies (Papanastasiou, 2000).

This study found that socioeconomic status (SES) significantly affects students’ attitudes toward mathematics and their academic performance, consistent with prior research showing that higher SES is linked to more positive attitudes and better outcomes (Papanastasiou, 2002). Students from lower SES backgrounds often face resource barriers that hinder motivation and engagement (Jury et al., 2017). Importantly, the impact of attitudes toward mathematics on math performance was fully mediated by ELA, highlighting that attitude influences math success through English proficiency (Dan’inna, 2017; Trakulphadetkrai et al., 2020). This underscores the need for integrated educational strategies that improve both language skills and mathematical understanding to support students’ academic achievement (Suherman & Vidákovich, 2024).

Limitations and future research

While this study offers valuable insights, several limitations should be noted. The sample was limited to college students from four Indonesian universities, which may restrict the generalizability of the findings. Including more diverse populations across different educational contexts would improve external validity. The study focused on ATM, ELA, and MAP while controlling for socio-economic status, but omitted factors such as cultural background, language proficiency, mother tongue, and prior education. Future research should examine these variables and their interactions. The cross-sectional design also limits causal interpretations, highlighting the need for longitudinal studies to track changes over time. Intellectual and cognitive development, key to academic success, were not assessed, potentially overlooking important influences on learning. Including these measures and exploring students’ course preferences could provide deeper insights. Additionally, teacher practices and classroom environments may significantly affect attitudes and performance, warranting further investigation. The unexpected negative impact of attitudes toward mathematics on performance calls for more research with larger, diverse samples, considering factors like grade level, age, subject knowledge, and teaching quality. Addressing these limitations will enhance understanding of the complex links between attitudes and achievement, guiding effective strategies to support student success in mathematics and English.

Conclusions

In conclusion, the results found significant associations between ELA, ATM, and MAP among Indonesian college students. The findings highlight the important role of language proficiency in supporting mathematical understanding and problem-solving skills, as students with higher English proficiency tended to perform better in mathematics. Conversely, attitudes toward mathematics showed a negative impact on mathematics achievement, suggesting that emotional and psychological factors beyond academic ability influence student performance. Additionally, socioeconomic status (SES) was negatively correlated with both attitudes and achievement, indicating that external factors may also affect students’ academic outcomes. Importantly, English learning achievement served as a mediator between attitudes toward mathematics and mathematics performance, underscoring the interconnectedness of these variables.

These findings highlight the important link between language proficiency, attitudes toward mathematics, and academic achievement. They suggest that educators should integrate language and math teaching, promote positive attitudes toward math, and address language barriers. Targeted interventions can support students’ overall success, providing useful guidance for improving education and student outcomes.

References

  1. Arumugam, A., Shanmugavelu, G., Balakrishnan, A., Parasuraman, L., Sathya, F.J., Kannan, B., Kumar, D., Singh, J.S.A. (2021). Importance of guidance and counselling in the school educational system: An overview. International Journal of Multidisciplinary Research. https://doi.org/10.36713/epra8153
  2. Ashcraft, M.H., Kirk, E.P. (2001). The relationships among working memory, math anxiety, and performance. Journal of Experimental Psychology: General, 130(2), 224.
  3. Barrett, A.N., Barile, J.P., Malm, E.K., Weaver, S.R. (2012). English proficiency and peer interethnic relations as predictors of math achievement among Latino and Asian immigrant students. Journal of Adolescence, 35(6), 1619–1628. https://doi.org/10.1016/j.adolescence.2012.08.002
  4. Beal, C.R., Adams, N.M., Cohen, P.R. (2010). Reading Proficiency and Mathematics Problem Solving by High School English Language Learners. Urban Education, 45(1), 58–74. https://doi.org/10.1177/0042085909352143
  5. Bell, S.J., Mengüç, B., Stefani, S.L. (2004). When customers disappoint: A model of relational internal marketing and customer complaints. Journal of the Academy of Marketing Science, 32, 112–126. https://doi.org/10.1177/0092070303261467
  6. Dan’inna, A.A. (2017). Students’ Attitude towards Mathematics as a Predictor of their Academic Achievement in the Subject. Journal Of Creative Writing (ISSN-2410-6259), 3(2), 1–22.
  7. Everingham, Y.L., Gyuris, E., Connolly, S.R. (2017). Enhancing student engagement to positively impact mathematics anxiety, confidence and achievement for interdisciplinary science subjects. International Journal of Mathematical Education in Science and Technology, 48(8), 1153–1165. https://doi.org/10.1080/0020739X.2017.1305130
  8. Fornell, C., Larcker, D.F. (1981). Evaluating structural equation models with unobservable variables and measurement error. Journal of Marketing Research, 18(1), 39–50. https://doi.org/10.1177/002224378101800104
  9. Graafsma, I.L., Robidoux, S., Nickels, L., Roberts, M., Polito, V., Zhu, J.D., Marinus, E. (2023). The cognition of programming: Logical reasoning, algebra and vocabulary skills predict programming performance following an introductory computing course. Journal of Cognitive Psychology, 35(3), 364–381. https://doi.org/10.1080/20445911.2023.2166054
  10. Hair, J.F., Anderson, R.E., Babin, B.J., Black, W.C. (2010). Multivariate data analysis: A global perspective: Pearson Upper Saddle River. NJ.
  11. Henseler, J., Ringle, C.M., Sarstedt, M. (2015). A new criterion for assessing discriminant validity in variance-based structural equation modeling. Journal of the Academy of Marketing Science, 43(1), 115–135. https://doi.org/10.1007/s11747-014-0403-8
  12. Hwang, J., Hand, B., French, B.F. (2023). Critical Thinking Skills and Science Achievement: A Latent Profile Analysis. Thinking Skills and Creativity, 101349. https://doi.org/10.1016/j.tsc.2023.101349
  13. Hwang, S., Son, T. (2021). Students’ Attitude toward Mathematics and Its Relationship with Mathematics Achievement. Journal of Education and E-Learning Research, 8(3), 272–280. https://doi.org/10.20448/journal.509.2021.83.272.280
  14. Jury, M., Smeding, A., Stephens, N.M., Nelson, J.E., Aelenei, C., Darnon, C. (2017). The Experience of Low‐SES Students in Higher Education: Psychological Barriers to Success and Interventions to Reduce Social‐Class Inequality. Journal of Social Issues, 73(1), 23–41. https://doi.org/10.1111/josi.12202
  15. Kiwanuka, H.N., Van Damme, J., Van den Noortgate, W., Reynolds, C. (2022). Temporal relationship between attitude toward mathematics and mathematics achievement. International Journal of Mathematical Education in Science and Technology, 53(6), 1546–1570. https://doi.org/10.1080/0020739X.2020.1832268
  16. Ma, X., Kishor, N. (1997). Assessing the relationship between attitude toward mathematics and achievement in mathematics: A meta-analysis. Journal for Research in Mathematics Education, 26–47. https://doi.org/10.2307/749662
  17. Mallarangan, A.D.D., Rahman, A., Nur, S., Lathifah, Z.K., Lubis, F.M. (2024). Analysis Of The Influence Of Continuous Training Development And Education On Professional Competence Of Teachers In Public Schools. Journal on Education, 6(2), 13449–13456.
  18. Nardi, E., Steward, S. (2003). Is Mathematics T.I.R.E.D? A Profile of Quiet Disaffection in the Secondary Mathematics Classroom. British Educational Research Journal, 29(3), 345–367. https://doi.org/10.1080/01411920301852
  19. Papanastasiou, C. (2000). Effects of Attitudes and Beliefs on Mathematics Achievement. Studies in Educational Evaluation, 26(1), 27–42. https://doi.org/10.1016/S0191-491X(00)00004-3
  20. Papanastasiou, C. (2002). Effects of Background and School Factors on the Mathematics Achievement. Educational Research and Evaluation, 8(1), 55–70. https://doi.org/10.1076/edre.8.1.55.6916
  21. Perez, A.L., Alieto, E. (2018). Change of" Tongue" from English to a Local Language: A Correlation of Mother Tongue Proficiency and Mathematics Achievement. Online Submission, 14, 132–150.
  22. Peteros, E., Columna, D., Etcuban, J.O., Almerino Jr., Almerino, J.G. (2019). Attitude and academic achievement of high school students in mathematics under the conditional cash transfer program. International Electronic Journal of Mathematics Education, 14(3), 583–597. https://doi.org/10.29333/iejme/5770
  23. Phonguttha, R., Tayraukham, S., Nuangchalerm, P. (2009). Comparisons of mathematics achievement, attitude towards mathematics and analytical thinking between using the Geometer’s Sketchpad program as media and conventional learning activities. Online Submission, 3(3), 3036–3039.
  24. Recber, S., Isiksal, M., Koç, Y. (2018). Investigating self-efficacy, anxiety, attitudes and mathematics achievement regarding gender and school type. Anales de Psicología/Annals of Psychology, 34(1), 41–51. https://doi.org/10.6018/analesps.34.1.229571
  25. Rivera, H.H., Waxman, H.C. (2011). Resilient and nonresilient Hispanic English language learners’ attitudes toward their classroom learning environment in mathematics. Journal of Education for Students Placed at Risk (JESPAR), 16(3), 185–200. https://doi.org/10.1080/10824669.2011.585100
  26. Russell, S.T., Mallory, A.B., Bishop, M.D., Dorri, A.A. (2020). Innovation and integration of sexuality in family life education. Family Relations, 69(3), 595–613. https://doi.org/10.1111/fare.12462
  27. Sandilos, L.E., Baroody, A.E., Rimm-Kaufman, S.E., Merritt, E.G. (2020). English learners’ achievement in mathematics and science: Examining the role of self-efficacy. Journal of School Psychology, 79, 1–15. https://doi.org/10.1016/j.jsp.2020.02.002
  28. Shah, N.H., Nazir, N., Arshad, M., Akhter, K., Shaheen, A.K., Younas, S., Ghazanfar, F. (2023). Effect of Students Attitude Towards Mathematics on their Mathematical Achievement at Secondary School Level. International Journal of Emerging Technologies in Learning, 18(12). https://doi.org/10.3991/ijet.v18i12.38765
  29. Singh, K., Granville, M., Dika, S. (2002). Mathematics and science achievement: Effects of motivation, interest, and academic engagement. The Journal of Educational Research, 95(6), 323–332. https://doi.org/10.1080/00220670209596607
  30. Skagerlund, K., Östergren, R., Västfjäll, D., Träff, U. (2019). How does mathematics anxiety impair mathematical abilities? Investigating the link between math anxiety, working memory, and number processing. PloS One, 14(1), e0211283. https://doi.org/10.1371/journal.pone.0211283
  31. Stoffelsma, L., Spooren, W. (2019). The relationship between English reading proficiency and academic achievement of first-year science and mathematics students in a multilingual context. International Journal of Science and Mathematics Education, 17, 905–922. https://doi.org/10.1007/s10763-018-9905-z
  32. Suherman, S., Vidákovich, T. (2022). Adaptation and validation of students’ attitudes toward mathematics to Indonesia. Pedagogika, 147(3), 227–252. https://doi.org/10.15823/p.2022.147.11
  33. Suherman, S., Vidákovich, T. (2024). Relationship between ethnic identity, attitude, and mathematical creative thinking among secondary school students. Thinking Skills and Creativity, 51, 101448. https://doi.org/10.1016/j.tsc.2023.101448
  34. Supriadi, N., Jamaluddin Z., Suherman, S. (2024). The role of learning anxiety and mathematical reasoning as predictor of promoting learning motivation: The mediating role of mathematical problem solving. Thinking Skills and Creativity, 52, 101497. https://doi.org/10.1016/j.tsc.2024.101497
  35. Thompson, G., Aizawa, I., Curle, S., Rose, H. (2022). Exploring the role of self-efficacy beliefs and learner success in English medium instruction. International Journal of Bilingual Education and Bilingualism, 25(1), 196–209. https://doi.org/10.1080/13670050.2019.1651819
  36. Trakulphadetkrai, N.V., Courtney, L., Clenton, J., Treffers-Daller, J., Tsakalaki, A. (2020). The contribution of general language ability, reading comprehension and working memory to mathematics achievement among children with English as additional language (EAL): An exploratory study. International Journal of Bilingual Education and Bilingualism, 23(4), 473–487. https://doi.org/10.1080/13670050.2017.1373742

Information About the Authors

Bambang S. Anggoro, Doctor of Education, Professor, Universitas Islam Negeri Raden Intan Lampung, Indonesia, ORCID: https://orcid.org/0000-0002-3033-6352, e-mail: bambangsrianggoro@radenintan.ac.id

Ahmad Sodiq, Doctor of Education, Associate Professor, Universitas Islam Negeri Raden Intan Lampung, Indonesia, ORCID: https://orcid.org/0000-0002-7667-6221, e-mail: ahmadsodiq@radenintan.ac.id

Suherman Suherman, PhD Candidate at the Doctoral School of Education, University of Szeged, Assisstant Professor at the Universitas Islam Negeri Raden Intan Lampung, Bandar Lampung, Indonesia, ORCID: https://orcid.org/0000-0002-1700-4177, e-mail: suherman@radenintan.ac.id

Rosida R. Muhammad, Associate Professsor, Universitas Islam Negeri Raden Intan Lampung, Indonesia, ORCID: https://orcid.org/0000-0002-6664-0014, e-mail: rosidarakhmawati@radenintan.ac.id

Farida Farida, PhD Candidate, Associate Professor, Universitas Islam Negeri Raden Intan Lampung, Indonesia, ORCID: https://orcid.org/0000-0003-2597-5755, e-mail: farida@radenintan.ac.id

Contribution of the authors

Bambang Sri Anggoro – conceptualization, methodology, funding acquisition.

Ahmad Sodiq – funding acquisition, supervision, validation.

Suherman Suherman – conceptualization, writing original draft, formal analysis, methodology, editing, and visualization.

Rosida Rakhmawati Muhammad – writing review and editing, formal analysis, methodology.

Farida Farida – writing review and editing; writing original draft preparation.

All authors participated in the discussion of the results and approved the final text of the manuscript.

 

Conflict of interest

The authors declare no conflict of interest.

Ethics statement

Ethical guidelines and permissions for data collection were established through the institutional review board (IRB) from Universitas Islam Negeri Raden Intan Lampung, Indonesia (B-145/Un.16/PP.009/04/2023), and the department granted permission to proceed with data collection.

Metrics

 Web Views

Whole time: 134
Previous month: 90
Current month: 44

 PDF Downloads

Whole time: 47
Previous month: 24
Current month: 23

 Total

Whole time: 181
Previous month: 114
Current month: 67