К вопросу о компетенции психиатра при комплексных судебных психолого-психиатрических экспертизах родителей в спорах о воспитании детей

 
Аудио генерируется искусственным интеллектом
 16 мин. чтения

Резюме

Контекст и актуальность. В методологии комплексных судебных психолого-психиатрических экспертиз по спорам о воспитании детей компетенция врача судебно-психиатрического эксперта часто соотносится с установлением наличия или отсутствия каких-либо психических расстройств у членов семьи или дизонтогенеза у ребенка. В то же время объем решаемых психиатром задач выходит за пределы индивидуальной психопатологической диагностики, что определяет необходимость уточнения его компетенции. Цель. Уточнить компетенцию врача судебно-психиатрического эксперта при проведении комплексных судебных психолого-психиатрических экспертиз по спорам о воспитании детей. Методы. Анализ нормативно-правового регулирования производства судебно-психиатрических экспертиз, методологический и экспертологический анализ. Результаты. Задачами врача судебно-психиатрического эксперта при производстве комплексных судебных психолого-психиатрических экспертиз по спорам о воспитании ребенка является сбор объективного и субъективного анамнеза, функциональное исследование родительства. Рассмотрены специфические особенности судебно-психиатрического интервьюирования родителей, направленного на сбор «объективного» анамнеза ребенка и выявление особенностей родительского отношения. Представлена оригинальная методика судебно-психиатрического исследования — «Анамнестический опросник для родителей». Вывод. При производстве комплексных судебных психолого-психиатрических экспертиз по спорам о воспитании детей в отношении психически здоровых родителей компетенция психиатра не ограничивается констатацией отсутствия психического расстройства, но предполагает исследование личной истории родительства и родительского отношения.

Общая информация

Ключевые слова: экспертиза, анамнез

Рубрика издания: Судебная и клиническая психология в юридическом контексте

Тип материала: научная статья

DOI: https://doi.org/10.17759/psylaw.2025150207

Финансирование. Исследование выполнено в рамках государственного задания по теме: «Интегративные модели судебно-психиатрической и комплексной психолого-психиатрической экспертиз в гражданском процессе, проводимых в интересах наиболее уязвимых групп населения», интернет-номер темы в ЕГИСУ НИОКТР 124020800063-2.

Благодарности. Автор благодарен своим учителям Н.К. Харитоновой и Ф.С. Сафуанову.

Поступила в редакцию 18.04.2025

Поступила после рецензирования 21.04.2025

Принята к публикации

Опубликована

Для цитаты: Русаковская, О.А. (2025). К вопросу о компетенции психиатра при комплексных судебных психолого-психиатрических экспертизах родителей в спорах о воспитании детей. Психология и право, 15(2), 90–106. https://doi.org/10.17759/psylaw.2025150207

© Русаковская О.А., 2025

Лицензия: CC BY-NC 4.0

Полный текст

Введение

Одним из предметных видов экспертных исследований в гражданском процессе, которые в настоящее время проводятся в большинстве государственных судебно-психиатрических учреждений Российской Федерации (Шпорт, Макушкина, Муганцева, 2023), являются экспертизы по спорам о воспитании детей. Такие экспертизы назначаются по гражданским делам об определении места жительства детей, порядка общения детей с родителем, проживающим отдельно; ограничении и отмене ограничения родительских прав и в подавляющем большинстве случаев являются комплексными. Как указывает доктор юридических наук П.А. Якушев, по спорам о воспитании детей родителями, не страдающими психическими расстройствами, экспертиза назначается судом «…для диагностики внутрисемейных отношений, выявления психологических особенностей каждого из родителей» (Якушев, 2024, с. 551).
Методология комплексных судебных психолого-психиатрических экспертиз по спорам о воспитании детей разрабатывается в ФГБУ «НМИЦ ПН имени В.П. Сербского» Минздрава России с 2003 года (Сафуанов, 2003). В первых опубликованных методических рекомендациях, посвященных данному виду экспертных исследований, указывалось: «Предметом экспертного психологического исследования являются: психологическая оценка семейного конфликта и отношений родителей; оценка характера воздействия на ребенка длительного конфликта; индивидуально-психологические особенности каждой из сторон; оценка привязанности ребенка к родителям с учетом его возраста, уровня психического развития и степени включенности в семейный конфликт. Предметом экспертного психиатрического исследования являются: оценка психического состояния каждой из спорящих сторон в процессе; оценка психического состояния и качественных, патологически обусловленных нарушений возрастного психического развития у ребенка» (Вострокнутов, Харитонова, Сафуанов, 2004). В последующем компетенция врача судебно-психиатрического эксперта при проведении комплексных судебных психолого-психиатрических экспертиз по спорам о воспитании рассматривалась нами в рамках установления имеющегося или высоко вероятного в будущем вреда психическому здоровью ребенка вследствие как особенностей пролонгированной психотравмирующей ситуации высококонфликтного развода, так и создаваемой одним из родителей социальной ситуации развития ребенка (Сафуанов, Харитонова, Русаковская, 2012; Харитонова и др., 2021). В рамках судебно-психиатрического исследования представлялись подходы к оценке минимально достаточной родительской компетенции, а также родительского отношения (Русаковская, 2018; Русаковская, Новикова-Грунд, Андрианова, 2019). В то же время до настоящего времени ситуационная диагностика семейных отношений рассматривается как преимущественная прерогатива психологов (Сафуанов, 2023), а участие эксперта-психиатра на этапе прогностической клинико-психологической оценки психического развития ребенка, в случае отсутствия у ребенка и родителя каких-либо психических расстройств, становится формальным и приводит к фактическому ограничению компетенции врачей судебно-психиатрических экспертов психическим нездоровьем.
В связи с этим актуальным становится уточнение компетенции психиатра при комплексных судебных психолого-психиатрических экспертизах по спорам о воспитании детей, что является целью настоящей статьи.

Материалы и методы

Анализ нормативно-правовых актов, методологический и экспертологический анализ.

Результаты

Нормативно-правое регулирование компетенции специалистов при комплексных судебных психолого-психиатрических экспертизах по спорам о воспитании
Рассмотрим, получение каких сведений относится к компетенции психиатра с точки зрения нормативно-правового регулирования экспертной деятельности.
Согласно утвержденному приказом Министерства здравоохранения Российской Федерации от 12 января 2017 г. № 3н, Порядку проведения судебно-психиатрической экспертизы (далее — Порядок № 3н), в государственных судебно-психиатрических экспертных учреждениях либо специализированных судебно-психиатрических экспертных подразделениях проводятся судебно-психиатрические экспертизы. Производство судебно-психиатрической экспертизы осуществляется в виде однородной или комплексной экспертизы, включая комплексные судебные психолого-психиатрические исследования. Таким образом, комплексные судебные психолого-психиатрические экспертизы по спорам о воспитании детей относятся к судебно-психиатрическим экспертным исследованиям, производство которых регулируется Порядком № 3 н. При этом, согласно Распоряжению Правительства РФ от 16.11.2021 № 3214-р, судебно-психиатрические экспертизы входят в перечень видов судебных экспертиз, проводимых исключительно государственными судебно-экспертными организациями.
Согласно подпункту «а» пункта 10 Порядка № 3н, психиатрическое исследование должно включать сбор объективного анамнеза, включая данные «о семейном и социальном статусе», «особенностях реагирования на различные жизненные ситуации», особенностях поведения в период действий, «по поводу которых ведется производство по данному делу». В судебно-психиатрических экспертизах по спорам о воспитании в отношении ребенка такими действиями является история жизни ребенка; в отношении каждого из родителей — история родительства: поведение в период беременности; участие в уходе за новорожденным и удовлетворении базовых потребностей ребенка в различные возрастные периоды; обеспечение его безопасности; решение субъективных воспитательных задач; действия, направленные на физическое, интеллектуальное и социальное развитие ребенка; устойчивые паттерны взаимодействия с ребенком в повседневной жизни и методы его воспитания. Исследование сведений, содержащих такую информацию и имеющихся в материалах дела, осуществляется всеми членами комиссии экспертов — и психологами, и психиатрами, но оформляется в исследовательской части заключения врачом судебно-психиатрическим экспертом за подписью всех членов комиссии.
Согласно подпункту «б» пункта 10 Порядка № 3н, психиатрическое исследование включает также сбор субъективного анамнеза. При проведении судебно-психиатрической экспертизы по спорам о воспитании при исследовании родителей сбор субъективного анамнеза, наряду со сведениями, относящимися к индивидуальному анамнезу родителя (изложение в хронологической последовательности событий жизни, включая семейный, детский, трудовой, социальный, супружеский анамнез, историю болезни), включает получение анамнестических сведений о ребенке. Необходимость решения данной задачи в рамках судебно-психиатрического исследования родителя определяется как тем, что в общей психиатрии анамнез, полученный со слов родителей, традиционно рассматривается в отношении ребенка как объективный, противопоставляясь субъективному анамнезу, полученному со слов самого ребенка, так и тем, что эти сведения имеют непосредственное отношение к предмету экспертного исследования. В связи с этим судебно-психиатрическое интервью родителя включает вопросы об особенностях протекания беременности и родов, раннем психомоторном развитии, адаптации в образовательных учреждениях, перенесенных психических травмах, особенностях реагирования ребенка на различные жизненные ситуации, предпочитаемых занятиях, круге общения, особенностях психического состояния и поведения в различном возрасте, в том числе в пред- и постразводный период, взаимоотношениях со всеми членами семьи и окружающими. Полученные сведения при оформлении заключений отражаются врачом судебно-психиатрическим экспертом как в заключении в отношении родителя при описании его психического статуса, так и в заключении в отношении ребенка, с обязательным указанием источника, откуда эти сведения получены. При этом в связи с тем, что и ребенок, и родители являются объектами судебно-психиатрического исследования, получение у родителя анамнестических сведений в отношении ребенка, с одной стороны, позволяет обеспечить требуемые ст. 8 Федерального закона от 31 мая 2001 г. № 73-ФЗ «О государственной судебно-экспертной деятельности в Российской Федерации» полноту и всесторонность экспертного исследования, с другой стороны, не нарушает установленный статьей 16 того же закона запрет на самостоятельный сбор материалов для производства судебной экспертизы.
Наконец, согласно Порядку № 3н, проводимое врачом судебно-психиатрическим экспертом клиническое (психопатологическое) исследование может включать анализ письменной продукции, различных видов художественной и творческой деятельности лица, в отношении которого производится судебно-психиатрическая экспертиза, что позволяет врачу-психиатру использовать при обследовании такие методики, как «Родительское сочинение», а также психосемантические методы исследования (Бурменская, 2017; Бурменская, Захарова, Карабанова, 2021; Русаковская, Новикова-Грунд, Андрианова, 2019).
Таким образом, анализ нормативно-правовых документов, регулирующих проведение судебно-психиатрических экспертиз, получение большого массива данных, непосредственно связанных с деятельностью родителя по воспитанию ребенка и к истории взаимодействия родителей с ребенком, отношению родителя к ребенку и его воспитанию в различные периоды жизни, является задачей психиатра.
Функциональный подход
В настоящее время в общей психиатрии широко применяется основанная на холистическом биопсихосоциальном подходе концепция функционального диагноза, который рассматривается как удобный открытый конструкт целостного мониторинга состояния пациента, позволяющий включать в анализ различные параметры в зависимости от решаемых научно-практических задач и синтезировать более широкий круг сведений об интерпсихических процессах и отношениях, семейных связях и социальных аспектах жизнедеятельности пациента (Ошевский, Солохина, 2023; Коцюбинский и др., 2011; Коцюбинский, 2017; Незнанов, Коцюбинский, Мазо, 2020). В судебной психиатрии функциональный диагноз предполагает не только выявление психопатологических проявлений заболеваний и установление диагноза психического расстройства или констатацию его отсутствия, но исследование интересующих суд функциональных способностей (Дмитриева, Шостакович, 2001; Вандыш-Бубко, 2012; Макушкин, 2017; Осколкова, 2017). Подобный функциональный подход при проведении судебно-психиатрических экспертиз традиционно применяется как за рубежом (Condie, 2003; Goethals, 2018; Grisso et al., 2003), так и в отечественной практике. Так, при судебно-психиатрических экспертизах в связи с изменением гражданско-правового статуса исследуется адаптированность подэкспертного в повседневной жизни, способность к осмыслению гражданско-правовых вопросов или оперированию финансами (Русаковская, 2024; Харитонова, Русаковская, Васянина, 2023, 2024; Харитонова и др., 2024).
В спорах о воспитании при исследовании родителей, независимо от их психического здоровья, такими функциональными способностями являются забота о ребенке; отношение к нему; родительские представления и установки; поведение, направленное на воспитание ребенка, организацию его образовательного и социального маршрута; эмоциональная поддержка. Подобные вопросы выходят за уровень индивидуальной диагностики родителя и относятся также к уровню ситуационной диагностики детско-родительских отношений, обеспечивая получение того массива данных, на основании которого экспертом-психологом формируется относящийся к его специальным знаниям экспертный вывод о ключевом экспертном понятии, соотносящимся с философией и практикой воспитательных подходов каждого из родителей (Herman, 1997) — родительском отношении, а также формируются экспертом-психологом или интегративно экспертные выводы о вреде психическому здоровью ребенка.
Компетенция психиатра на различных этапах исследования
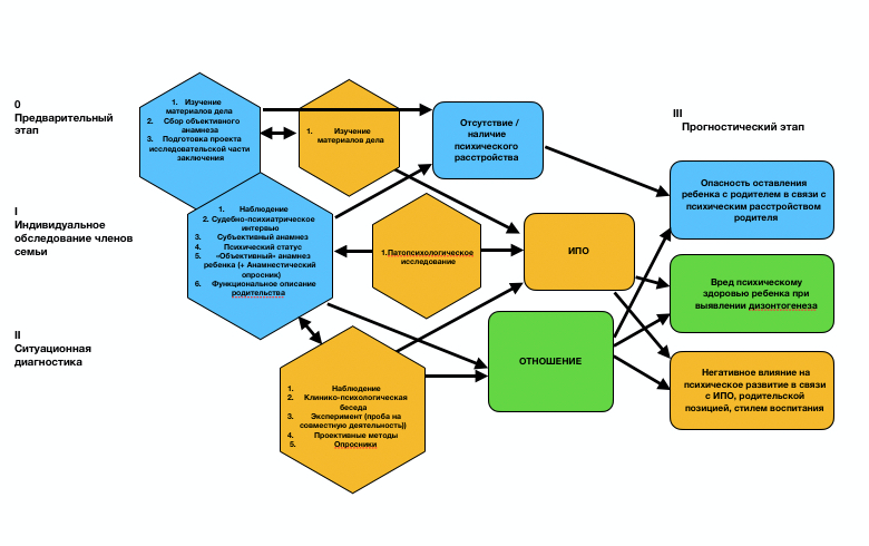
Вслед за Ф.С. Сафуановым, «исходя из представления о трех этапах (индивидуальная психодиагностика членов семьи, ситуационная диагностика семейных отношений, прогностическая оценка психического развития ребенка) проведения КСППЭ семьи» (Сафуанов, 2023), проанализируем соотношение компетенций врача судебно-психиатрического эксперта и психолога на разных этапах экспертизы, а также применяемые ими методы исследования.
Согласно пункту 6 Порядка № 3н, производство амбулаторной судебно-психиатрической экспертизы начинается с момента изучения экспертами или комиссией экспертов предоставленных им объектов исследования и материалов дела. В связи с этим этапу индивидуальной диагностики предшествует предварительный этап — изучение всеми членами экспертной комиссии материалов гражданского дела и составление врачом-докладчиком, в качестве которого выступает врач судебно-психиатрический эксперт, «объективного анамнеза» семьи в целом и каждого из ее членов в отдельности. Объективный анамнез семьи в целом, в отношении каждого из родителей включает расположенные в хронологической последовательности сведения о предшествующем опыте отношений с другими партнерами, взаимоотношениях с будущим супругом до брака и до наступления беременности, характере взаимоотношений в семье в период родительства с выделением событий, оцениваемых сторонами спора как причины развода. Представляется отраженная в материалах дела история конфликтных отношений в период развода с описанием действий подэкспертных, как в качестве стороны судебного спора, так и в качестве родителя. Объективный анамнез ребенка содержит приведенные в хронологической последовательности данные о его здоровье, особенностях его психического и социального развития (сведения из медицинской документации, характеристики из образовательных учреждений, данные портфолио); значимые события пролонгированной психотравмирующей ситуации высококонфликтного развода с описанием особенностей реагирования ребенка на эти события; сведения, отражающие отношение ребенка к каждому из родителей и другим членам семьи с учетом изменений социальной ситуации развития; участие в процессуальных действиях. Результаты проведенного анализа оформляются врачом-докладчиком в исследовательской части заключений при описании семейного анамнеза каждого из подэкспертных и материалов и обстоятельств рассматриваемого дела.
На первом этапе индивидуальной диагностики родителя врачом судебно-психиатрическим экспертом, как указывалось ранее, осуществляется не только клинико-психопатологическое исследование, направленное на определение возможного психического расстройства родителя или констатацию психического здоровья (Сафуанов, 2023), но также сбор субъективного анамнеза родителя, с акцентом на истории отношения к ребенку, его воспитания, поведения во взаимодействии с ним; действий, осуществленных в качестве его законного представителя; уточнение «объективного» анамнеза ребенка. В случае выявления у родителя психического расстройства, как в анамнезе, так и на момент судебно-психиатрического исследования, или акцентуации характера задачей эксперта является выделение патохарактерологических или акцентуированных личностных особенностей, влияющих на родительское поведение и отношение к ребенку.
В компетенцию медицинского психолога на данном этапе экспертизы входит обязательное, в соответствии с Порядком № 3н, патопсихологическое исследование, играющее достаточно важную роль в установлении диагноза психического расстройства. В связи с задачей определения индивидуально-психологических особенностей родителя, что в контексте подобных экспертиз включает не только личностные особенности, но и присущий родителю стиль воспитания, родительскую позицию (Сафуанов, 2023), в рамках экспериментально-психологического исследования медицинскими психологами применяются методики, направленные непосредственно на оценку стиля воспитания и родительской позиции (Сафуанов и др., 2023а; Полкунова, 2022).
Задачами второго этапа — ситуационной диагностики семейных отношений — являются диагностика отношения ребенка к каждому из родителей, диагностика отношения каждого из родителей к ребенку, определение способности ребенка к выработке самостоятельных решений по вопросам, затрагивающим его интересы (Сафуанов, 2023). По нашему мнению, решение данных задач является совместной компетенцией и реализуется и психологом, и врачом судебно-психиатрическим экспертом различными методами. Если эксперты-психологи для решения задач второго этапа применяют наблюдение, проективные и экспериментальные методики исследования (Сафуанов и др., 2021; Сафуанов и др., 2022; Сафуанов и др., 2023б; Савина и др., 2024), то врач судебно-психиатрический эксперт для решения данных задачи применяет наблюдение и судебно-психиатрическое интервью. При этом, как мы указывали ранее (Русаковская и др., 2021), стоящие перед экспертами задачи оценки психического состояния ребенка в общем контексте его развития и семейных взаимоотношений, раскрытия особенности отношения родителей к ребенку, требуют от врачей-психиатров особого подхода, как к построению судебно-психиатрического интервью, так и к описанию психического статуса.
При проведении судебно-психиатрического интервью, помимо решения основной задачи получения информации, необходимой для решения экспертных вопросов, врач судебно-психиатрический эксперт, так же, как врач-психиатр или врач-психотерапевт общей практики, должны быть нацелены: на установление продуктивного контакта с подэкспертным, с достижением альянса и ощущением взаимного понимания; восприятие и оценку как информации, которую подэкспертный сообщает, так и содержания беседы в более широком смысле (невербальных проявлений, стиля высказываний, активных и пассивных глаголов, используемых в речи предикатов); осознавание процессуальных аспектов интервью, а именно отношений между экспертом и подэкспертным; оценку психического статуса, в том числе психопатологических симптомов, особенностей мышления и речи, особенностей эмоционального реагирования, личностных особенностей (Маккинон, Майклс, Бакли,, 2021; Tomm, 1987). Как указывает Маккинон, «…самая важная техника сбора психиатрической истории — это позволить пациенту рассказать свою историю своими словами и в том порядке, который он выберет сам. И содержание, и порядок, в котором пациент излагает свою историю, раскрывают ценную информацию». При этом умелый интервьюер распознает моменты, когда будет уместно задать нужные вопросы» (Маккинон, Майклс, Бакли, 2021, с. 58).
С учетом того, что при судебно-психиатрических исследованиях эксперт обязан обеспечить полноту и объективность экспертного исследования в условиях временных ограничений амбулаторной экспертизы, а также положительного опыта применения Стандартизированного протокола экспертного исследования в делах по заявлениям об изменении гражданско-правового статуса (Харитонова, Русаковская, Васянина, 2023), доработан для использования в экспертной практике «Анамнестический опросник для родителей», который ранее применялся нами в исследовательских целях (Русаковская и др., 2020). Как в российской, так и в зарубежной клинической практике подобные формализованные формы сбора у пациента сведений, имеющих медицинское значение, применяются достаточно широко (Ackermann et al., 2015; Dehnert, Bergmann, Kluge, 1978; Hunt, Chan, Mehta, 2011) и, несмотря на имеющиеся ограничения (Pezalla, Pettigrew, Miller-Day, 2012), доказали свою эффективность. Р.А. Маккинон, указывая, что такие анкеты экономят время, предостерегал от их использования, так как они лишают терапевта и пациента возможности исследовать чувства, возникающие в ходе непосредственной беседы, а также могут придать интервью искусственность. В то же время при амбулаторных судебно-психиатрических исследованиях эксперт, с одной стороны, обязан обеспечить полноту и объективность экспертного исследования, с другой стороны, ограничен временными рамками. В таких условиях, если анамнестический опросник предлагается для заполнения каждому из родителей после проведения основной части судебно-психиатрического интервью, он, во-первых, помогает эксперту получить сведения, которые могли быть не обсуждены в ходе беседы; во-вторых, расширяет возможности родителей изложить свои представления об истории развития ребенка. Тем самым его применение способствует большей вовлеченности родителей в процедуру исследования и более эффективной ее организации.
Наконец, одной из сложностей описания психического статуса при проведении экспертиз по спорам о воспитании является неприспособленность психиатрического тезауруса к описанию невербального и речевого поведения, конкретных особенностей эмоционального реагирования и поведения в значимых для оценки индивидуально-психологических особенностей социальных ситуациях, а также в пролонгированной ситуации семейного конфликта подэкспертных, не имеющих психических нарушений. Однако отсутствие психического расстройства не отменяет задачу феноменологического описания подэкспертного, делающего его узнаваемым.
Рис. Компетенции врача судебно-психиатрического эксперта и психолога
на различных этапах комплексной судебной психолого-психиатрической экспертизы
по спорам о воспитании
Fig. Competences of a forensic psychiatric expert and psychologist at various stages of
a comprehensive forensic psychological and psychiatric examination in disputes over upbringing
 
Таким образом, если члены семьи психически здоровы, на этапе ситуационной диагностики врач судебно-психиатрический эксперт получает и анализирует информацию, имеющую прямое отношение к личной истории родительства и к оцениваемой психологами категории родительского отношения, что определяет совместную компетенцию специалистов при оценке данной категории. Различные задачи, выполняемые психиатрами и психологами в рамках комплексной судебной психолого-психиатрической экспертизы по спорам о воспитании детей, иллюстрирует рисунок, на котором компетенции психиатра обозначены синим, психолога — желтым, совместные компетенции — зеленым цветом.

Заключение

Таким образом, при производстве комплексных судебных психолого-психиатрических экспертиз по спорам о воспитании в отношении психически здоровых родителей компетенция психиатра не ограничивается констатацией отсутствия психического расстройства, но предполагает использование психиатрических методов для исследования категорий, имеющих юридическое значение: личной истории родительства, психологического анамнеза ребенка, родительского отношения.
Несомненно, такой подход расширяет требования к профессиональным компетенциям врачей судебно-психиатрических экспертов и предполагает обязательную подготовку в области психологии развития, семейной психологии; владение навыками не только психиатрического, но и, в большей степени, психотерапевтического интервью.
В то же время, по нашему мнению, такой подход в наибольшей степени соответствует как Порядку проведения судебно-психиатрической экспертизы (Приказ Минздрава РФ от 12.01.2017 № 3н), так и требованиям полноты судебно-психиатрических исследований. Необходимо проведение дальнейших исследований, направленных на оценку эффективности применения Анамнестического опросника для родителей в ходе комплексных судебных психолого-психиатрических экспертиз по спорам о воспитании детей.

Литература

  1. Бурменская, Г.В. (2017). Возрастно-психологический подход в консультировании родителей по вопросам психического развития и психологического благополучия детей и подростков. Мир психологии, 2(90), 231—242. URL: https://elibrary.ru/item.asp?id=29850817 (дата обращения: 15.04.2025).
    Burmenskaya, G.V. (2017). Age-psychological approach in counseling parents on issues of mental development and psychological well-being of children and adolescents. The World of Psychology, 2(90), 231—242. (In Russ.). URL: https://elibrary.ru/item.asp?id=29850817 (viewed: 15.04.2025).
  2. Бурменская, Г.В., Захарова, Е.И., Карабанова, О.А. (2021). Возрастно-психологический подход в консультировании — психологическая помощь в решении проблем современного детства. В: Психология развития: полвека пути: к 50-летию кафедры возрастной психологии факультета психологии МГУ имени М. В. Ломоносова (с. 179—200). Пенза: Пензенский государственный университет. URL: https://elibrary.ru/iwdwvu (дата обращения: 15.04.2025).
    Burmenskaya, G.V., Zaharova, E.I., Karabanova, O.A. (2021). Age-psychological approach in counseling — psychological assistance in solving the problems of modern childhood. In: Developmental Psychology: Half a Century of the Path: to the 50th anniversary of the Department of Age Psychology (pp. 179—200). Penza: Penza State University Publ. (In Russ.). URL: https://elibrary.ru/iwdwvu (viewed: 15.04.2025).
  3. Вандыш-Бубко, В.В. (2012). Органическое психическое расстройство: функциональный диагноз. В: В.В. Вандыш (ред.), Судебная психиатрия. Актуальные проблемы. Вып. 9 (с. 29—41). М.: Государственный научный центр социальной и судебной психиатрии им. В.П. Сербского.
    Vandysh-Bubko, V.V. (2012). Organic mental disorder: functional diagnosis. In: V.V. Vandysh (Ed.), Forensic Psychiatry. Current Issues. Issue 9. (pp. 29—41). Moscow: State Scientific Center for Social and Forensic Psychiatry named after V.P. Serbsky Publ. (In Russ).
  4. Вострокнутов, Н.В., Харитонова, Н.К., Сафуанов, Ф.С. (2004). Методологические основы экспертного подхода к правовой защите детей (судебно-психиатрический и судебно-психологические аспекты): Методические рекомендации. М.: РИО Государственный научный центр социальной и судебной психиатрии им. В.П. Сербского.
    Vostroknutov, N.V., Kharitonova, N.K., Safuanov, F.S. (2004). Methodological foundations of the expert approach to the legal protection of children (forensic psychiatric and forensic psychological aspects): Methodological recommendations. Moscow: State Scientific Center for Social and Forensic Psychiatry named after V.P. Serbsky Publ. (In Russ.).
  5. Дмитриева, Т.Б., Шостакович Б.В. (Ред.). (2001). Концепция функционального диагноза в судебной психиатрии. М.: РИГ ГНЦСиСП им. В.П. Сербского.
    Dmitrieva, T.B., Shostakovich, B.V. (Eds.). (2001). The concept of functional diagnosis in forensic psychiatry. Moscow: State Scientific Center for Social and Forensic Psychiatry named after V.P. Serbsky Publ. (In Russ.).
  6. Коцюбинский, А.П., Шейнина, Н.С., Аристова, Т.А., Бурковский, Г.В., Бутома, Б.Г. (2011). Функциональный диагноз в психиатрии. Обозрение психиатрии и медицинской психологии имени В.М. Бехтерева, 1, 4—8. URL: https://elibrary.ru/item.asp?id=17701073 (дата обращения: 15.04.2025).
    Kotsjubinsky, A.P., Shejnina, N.S., Aristova, T.A., Burkovsky, G.V., Butoma, B.G. (2011). Functional diagnosis in psychiatry. M. Bekhterev Review of Psychiatry and Medical Psychology, 1, 4—8. (In Russ.). URL: https://elibrary.ru/item.asp?id=17701073 (viewed: 15.04.2025).
  7. Коцюбинский, А.Б. (2017). Многомерная холистическая диагностика в психиатрии (биологический, психологический, функциональный и социальный диагнозы). СПб: СпецЛит.
    Kotsjubinsky, A.B. (2017) Multidimensional holistic diagnostics in psychiatry (biological, psychological, functional and social diagnoses). Saint Petersburg: SpecLit Publ. (In Russ.).
  8. Маккиннон, Р.А., Майклс, Р., Бакли, П.Дж. (2021). Психиатрическое интервью в клинической практике. Пер. с англ. М.: Когито-Центр.
    MacKinnon, R.A., Michels, R., Buckley, P.J. (2021). The psychiatric interview in clinical practice. (3rd ed.). Trans. from Engl. Moscow: Kogito-Centr. (In Russ.).
  9. Макушкин, Е.В. (2017). Диагноз и его структура: клинические, экспертные, правовые и социальные конструкты. В: Е.В. Макушкин, А.А. Ткаченко (ред.), Судебно-психиатрическая диагностика (с. 13—33). М.: ФМИЦПН им. В.П. Сербского Минздрава России.
    Makushkin, E.V. (2017). Diagnosis and its structure: clinical, expert, legal and social constructs. In: E.V. Makushkin, A.A. Tkachenko (Eds.), Forensic psychiatric diagnostics (pp. 13—33). Moscow: State Scientific Center for Social and Forensic Psychiatry named after V.P. Serbsky Publ. (In Russ.).
  10. Незнанов, Н.Г., Коцюбинский, А.П., Мазо, Г.Э. (2020). Биопсихосоциальная психиатрия: руководство для врачей. М.: Специальное издательство медицинских книг.
    Neznanov, N.G., Kotsjubinsky, A.P., Mazo, G.E. (2020). Biopsychosocial psychiatry: a manual for physicians. Moscow: Special'noe Izdatel'stvo Meditsinskikh Knig. (In Russ.).
  11. Осколкова, С.Н. (2017). Диагноз в общей и судебной психиатрии: методологические аспекты. Психиатрия, 1(73), 23—33. https://doi.org/10.30629/2618-6667-2017-73-23-33
    Oskolkova, S.N. (2017). Diagnosis in general and forensic psychiatry: methodological aspects. Psychiatry (Moscow), 1(73), 23—33. (In Russ.). https://doi.org/10.30629/2618-6667-2017-73-23-33
  12. Ошевский, Д.С., Солохина, Т.А. (2023). Эволюция подходов к пониманию функционального диагноза в психиатрии: от теоретической концептуализации до практического использования. Психиатрия, 21(4), 103—119. https://doi.org/10.30629/2618-6667-2023-21-4-103-119
    Oshevsky, D.S., Solokhina, T.A. (2023). Evolution of Approaches to Understanding Functional Diagnosis in Psychiatry: From Theoretical Conceptualization to Practical Use. Psychiatry (Moscow), 21(4), 103—119. (In Russ.). https://doi.org/10.30629/2618-6667-2023-21-4-103-119
  13. Полкунова, Е.В. (2022). Применение методики «Родительское сочинение» в целях установления родительского отношения при проведении судебной психологической экспертизы по спорам, связанным с воспитанием детей. Психология и право, 12(3), 39—51. https://doi.org/10.17759/psylaw.2022120304
    Polkunova, E.V. (2022). Application of the “Parent Essay” to Study Parental Attitudes in Forensic Psychological Examination. Psychology and Law, 12(3), 39—51. (In Russ.). https://doi.org/10.17759/psylaw.2022120304
  14. Русаковская, О.А. (2018). Проблемы судебно-психиатрической экспертизы по искам об ограничении родительских прав лиц с психическими расстройствами. Российский психиатрический журнал, 6, 27—34. URL: https://elibrary.ru/item.asp?id=36648391 (дата обращения: 15.04.2025).
    Rusakovskaya, O.A. (2018). Problems of forensic-psychiatric assessment in litigation over limiting parental rights of individuals suffering from mental disorders. Russian Journal of Psychiatry, 6, 27—34). (In Russ.). URL: https://elibrary.ru/item.asp?id=36648391 (viewed: 15.04.2025).
  15. Русаковская, О.А. (2024). «Проблемные ситуации»: апробация в качестве судебно-психиатрического метода исследования при изменении гражданско-правового статуса. Психология и право, 14(1), 152—167. https://doi.org/10.17759/psylaw.2024140110
    Rusakovskaya, O.A. (2024). “Problem Situations”: Testing as a Forensic Psychiatric Research Method when Changing Civil Legal Status. Psychology and Law, 14(1), 152—167. (In Russ.). https://doi.org/10.17759/psylaw.2024140110
  16. Русаковская, О.А., Голубев, С.А., Андрианова, С.Б., Ныркова, А.А. (2020). Особенности представления родителями, страдающими хроническими психическими расстройствами, анамнестических сведений о ребенке. Российский психиатрический журнал, 5, 74—82. https://doi.org/10.24411/1560-957X-2020-10508
    Rusakovskaya, O.A., Golubev, S.A., Andrianova, S.B., Nyrkova, A.A. Peculiarities of the way in which children’s anamnesis data is given by their parents who suffer from chronic mental disorders. Russian Journal of Psychiatry, 5, 74—82. (In Russ.). https://doi.org/10.24411/1560-957X-2020-10508
  17. Русаковская, О.А., Калашникова, А.С., Харитонова, Н.К., Сафуанов, Ф.С. (2021). Актуальное состояние и проблемы комплексной психолого-психиатрической экспертизы по спорам о воспитании. Российский психиатрический журнал, 1, 24—36. https://doi.org/10.47877/1560-957X-2021-10103
    Rusakovskaya, O.A., Kalashnikova, A.S., Kharitonova, N.K., Safuanov, F.S. (2021). The current state and problems of complex psychological and psychiatric evaluation in child custody disputes. Russian Journal of Psychiatry, 1, 24—36. (In Russ.). https://doi.org/47877/1560-957X-2021-10103
  18. Русаковская, О.А., Новикова-Грунд, М.В., Андрианова, С.Б. (2019). Психосемантический подход к оценке родительского отношения. Российский психиатрический журнал, 4, 27—35. https://doi.org/10.24411/1560-957X-2019-11933
    Rusakovskaya, O.A., Novikova-Grund, M.V., Andrianova, S.B. (2019). The psychosemiotic approach towards assessment of parental attitude. Russian Journal of Psychiatry, 4, 27—35. (In Russ.). https://doi.org/10.24411/1560-957X-2019-11933
  19. Савина, О.Ф., Кулаков, С.С., Сикачева, С.И., Сафуанов, Ф.С. (2024). Модели проведения пробы на совместную деятельность при производстве КСППЭ по судебным спорам родителей о воспитании ребенка. Прикладная психология и педагогика, 9(3), 52—69. https://doi.org/10.12737/2500-0543-2024-9-3-52-69
    Savina, O.F., Kulakov, S.S., Sikacheva, S.I., Safuanov, F.S. (2024). Models for conducting tests for joint activities during the production of the CSPPE in legal disputes between parents regarding the upbringing of a child. Applied Psychology and Pedagogy, 9(3), 52—69. (In Russ.). https://doi.org/10.12737/2500-0543-2024-9-3-52-69
  20. Сафуанов, Ф.С. (2003). Судебная психолого-психиатрическая экспертиза по делам, связанным с защитой интересов ребенка. В: Бехтеревские чтения: материалы Всероссийской научно-практической конференции с международным участием, Санкт-Петербург, 17 июня — 18 июня 2003 года (с. 384—388). СПб: Санкт-Петербургский научно-исследовательский психоневрологический институт им. В.М. Бехтерева. URL: https://elibrary.ru/item.asp?id=49543323 (дата обращения: 15.04.2025).
    Safuanov, F.S. (2003). Forensic psychological and psychiatric examination in cases related to the protection of the interests of the child. In: Bekhterev Readings: Proceedings of the All-Russian Scientific and Practical Conference with International Participation. (pp. 384—388). Saint-Petersburg: V.M. Bekhterev Research Institute for Psychiatry and Neurology Publ. (In Russ.). URL: https://elibrary.ru/item.asp?id=49543323 (viewed: 15.04.2025).
  21. Сафуанов, Ф.С. (2023). Комплексная судебная психолого-психиатрическая экспертиза детско-родительских отношений: компетенция экспертов. Российский психиатрический журнал, 1, 14—22. URL: https://elibrary.ru/item.asp?id=53989588 (дата обращения: 15.04.2025).
    Safuanov, F.S. (2023). Combined forensic psychological and psychiatric examination of child-parent relations: competence of experts. Russian Journal of Psychiatry, 1, 14—22. (In Russ.). URL: https://elibrary.ru/item.asp?id=53989588 (viewed: 15.04.2025).
  22. Сафуанов, Ф.С., Савина, О.Ф., Калашникова, А.С. Морозова, М.В., Кулаков, С.С., Забежинская, И.Д., Переправина, Ю.О., Малиновская, М.А., Солдатова, К.М. (2021). Метод исследования взаимодействия родителя с ребёнком в комплексной судебной психолого-психиатрической экспертизе по семейным спорам между родителями о воспитании ребёнка. Российский психиатрический журнал, 4, 36—47. https://doi.org/10.47877/1560-957X-2021-10405
    Safuanov, F.S., Savina, O.F., Kalashnikova, A.S., Morozova, M.V., Kulakov, S.S., Zabezhinskaya, I.D., Perepravina, Yu.O., Malinovskaya, M.A., Soldatova, K.M. (2021). The method of studying the interaction of a parent with a child in a comprehensive forensic psychological and psychiatric examination of family disputes between parents about the upbringing of a child. Russian Journal of Psychiatry, 4, 36—47. (In Russ.). https://doi.org/10.47877/1560-957X-2021-10405
  23. Сафуанов, Ф.С., Савина, О.Ф., Морозова, М.В., Калашникова, А.С., Кулаков, С.С., Переправина, Ю.О., Забежинская, И.Д., Малиновская, М.А., Солдатова, К.М., Бодрова, О.К. (2022). Взаимодействие ребенка с родителем: судебно-психологические экспертные оценки. Психология и право, 12(1), 115—132. https://doi.org/10.17759/psylaw.2022120110
    Safuanov, F.S., Savina, O.F., Morozova, M.V., Kalashnikova, A.S., Kulakov, S.S., Perepravina, J.O., Zabezhinskaya, I.D., Malinovskaya, M.A., Soldatova, K.M., Bodrova, O.K. (2022). Parent-Child Interaction: Forensic and Psychological Expert Evaluations. Psychology and Law, 12(1), 115—132. (In Russ.). https://doi.org/10.17759/psylaw.2022120110
  24. Сафуанов, Ф.С., Савина, О.Ф., Морозова, М.В., Калашникова, А.С., Переправина, Ю.О., Кулаков, С.С., Бодрова, О.А., Солдатова, К.М. (2023a). Алгоритм проведения комплексной судебной психолого-психиатрической экспертизы по судебным спорам между родителями о воспитании ребенка: Методические рекомендации. М: Национальный медицинский исследовательский центр психиатрии и наркологии имени В.П. Сербского.
    Safuanov, F.S., Savina, O.F., Morozova, M.V. Kalashnikova, A.S., Perepravina, Yu.O., Kulakov, S.S., Bodrova, O.A., Soldatova, K.M. (2023а). Algorithm for conducting a comprehensive forensic psychological and psychiatric examination in judicial disputes between parents about raising a child: Methodological recommendations. Moscow: V.P. Serbsky National Medical Research Centre for Psychiatry and Narcology of the Ministry of Health of the Russian Federation Publ. (In Russ.).
  25. Сафуанов, Ф.С., Савина, О.Ф., Морозова, М.В., Калашникова, А.С., Переправина, Ю.О., Кулаков, С.С., Бодрова, О.А., Солдатова, К.М., Забежинская, И.Д., Малиновская, М.А. (2023б). Метод исследования детско-родительского взаимодействия в комплексной судебной психолого-психиатрической экспертизе по семейным спорам между родителями о воспитании ребенка: Методические рекомендации. М.: Национальный медицинский исследовательский центр психиатрии и наркологии имени В.П. Сербского.
    Safuanov, F.S., Savina, O.F., Morozova, M.V., Kalashnikova, A.S., Perepravina, Yu.O., Kulakov, S.S., Bodrova, O.A., Soldatova, K.M., Zabezhinskaya, I.D., Malinovskaya, M.A. (2023b). Method of studying parent-child interaction in complex forensic psychological and psychiatric examination of family disputes between parents about raising a child: Methodological recommendations. Moscow: V.P. Serbsky National Medical Research Centre for Psychiatry and Narcology of the Ministry of Health of the Russian Federation Publ. (In Russ.).
  26. Сафуанов, Ф.С., Харитонова, Н.К., Русаковская, О.А. (2012). Психолого-психиатрическая экспертиза по судебным спорам между родителями о воспитании и месте жительства ребенка. М.: Генезис.
    Safuanov, F.S., Kharitonova, N.K., Rusakovskaya, O.A. (2012). Psychological and psychiatric forensic examination in legal disputes between parents regarding the upbringing and place of residence of the child. Moscow: Genezis Publ. (In Russ.).
  27. Харитонова, Н.К., Вострокнутов, Н.В., Сафуанов, Ф.С., Русаковская, О.А. (2021). Судебно-психиатрическая экспертиза по делам защиты детей. В: А.А. Ткаченко (ред.), Руководство по судебной психиатрии: В 2 т. Том 2: практическое пособие. М.: Юрайт, https://urait.ru/bcode/458663 (дата обращения: 15.04.2025).
    Kharitonova, N.K., Vostroknutov, N.V., Safuanov, F.S., Rusakovskaya, O.A. (2021). Forensic psychiatric examination in child protection cases. In: A.A. Tkachenko (Ed.), Handbook of forensic psychiatry: In 2 vol. Vol. 2: practical guide. Moscow: Yurait Publ. (In Russ.). URL: https://urait.ru/bcode/458663 (viewed: 15.04.2025).
  28. Харитонова, Н.К., Русаковская, О.А., Васянина, В.И. (2023). Применение стандартизированного протокола экспертного исследования в делах по заявлениям об изменении гражданско-правового статуса: Практическое пособие. М.: Национальный медицинский исследовательский центр психиатрии и наркологии имени В.П. Сербского.
    Kharitonova, N.K., Rusakovskaya, O.A., Vasyanina, V.I. (2023). Application of a standardized protocol for forensic examination in capacity cases: A practical guide. Moscow: V.P. Serbsky National Medical Research Centre for Psychiatry and Narcology of the Ministry of Health of the Russian Federation Publ. (In Russ.).
  29. Харитонова, Н.К., Русаковская, О.А., Васянина, В.И. (2024). Процедура исследования способности к проведению операций с финансами у лиц с тяжелыми психическими расстройствами при решении вопросов дееспособности: Методическое пособие. М.: Национальный медицинский исследовательский центр психиатрии и наркологии имени В.П. Сербского.
    Kharitonova, N.K., Rusakovskaya, O.A., Vasyanina, V.I. (2024). Procedure for studying the ability to conduct financial transactions in persons with severe mental disorders when resolving issues of legal capacity: Methodological manual. Moscow: V.P. Serbsky National Medical Research Centre for Psychiatry and Narcology of the Ministry of Health of the Russian Federation Publ. (In Russ.).
  30. Харитонова, Н.К., Русаковская, О.А., Солодов, Д.Д., Габси, М.Ф. (2024). Апробация процедуры исследования способности к проведению операций с финансами у лиц с тяжелыми психическими расстройствами. Психиатрия, психотерапия и клиническая психология, 15(1), 58—70. https://doi.org/10.34883/PI.2024.15.1.004
    Kharitonova, N.K., Rusakovskaya, O.A., Solodov, D.D., Gabsi, M.F. (2024) Approbation of a Financial Transaction Ability Test Procedure in Persons with Severe Mental Disorders. Psychiatry, psychotherapy and clinical psychology, 15(1), 58—70. (In Russ.). https://doi.org/10.34883/PI.2024.15.1.004
  31. Шпорт, С.В., Макушкина, О.А., Муганцева, Л.А. (2023). Мониторинг показателей судебно-психиатрической экспертизы и профилактики в психиатрической службе Российской Федерации (2018-2022 гг.) М.: ФГБУ НМИЦ ПН им. В.П. Сербского Минздрава России.
    Shport, S.V., Makushkina, O.A., Mugantseva, L.A. (2023). Monitoring of indicators of forensic psychiatric examination and prevention in the psychiatric service of the Russian Federation (2018-2022) Moscow: V.P. Serbsky National Medical Research Centre for Psychiatry and Narcology of the Ministry of Health of the Russian Federation Publ. (In Russ.).
  32. Якушев, П.А. (2024). Судебная и альтернативная защита прав и законных интересов ребенка. В: Н.Н. Тарусина (ред.), Детское право: учебник (с. 537—576). М.: Проспект.
    Yakushev, P.A. (2024). Judicial and alternative protection of the rights and legitimate interests of the child. In: N.N. Tarusina (Ed.), Children's law: textbook (pp. 537—576). Moscow: Prospekt Publ. (In Russ.).
  33. Ackermann, O., Eckert, K., von Schulze Pellengahr, C., Lahner, (2015). Die Anamneseerhebung mittels Fragebogen - sicher und effektiv [Taking the anamnesis with a questionnaire - safe and effective]. Zeitschrift für Orthopädie und Unfallchirurgie, 153(2), 142—145. https://doi.org/10.1055/s-0034-1383358
  34. Condie, L.O. (2003). Parenting evaluations for the court: Care and protection matters. Kluwer Academic Plenum Publishers.
  35. Dehnert, I., Bergmann, K.C., Kluge, E. (1978). A questionnaire with a special computer programme for the anamnesis of patients with suspicion of asthma bronchiale (author's transl). Zeitschrift für Erkrankungen der Atmungsorgane, 150(3), 287—295. URL: https://pubmed.ncbi.nlm.nih.gov/695744/ (viewed: 15.04.2025).
  36. Goethals, K. (Ed.). (2018). Forensic Psychiatry and Psychology in Europe: A Cross Border Study Guide. Springer Cham. https://doi.org/10.1007/978-3-319-74664-7
  37. Grisso, T., Borum, R., Edens, J.F., Moye, J., Otto, R. (2003). Evaluating Competencies. Boston. MA: Springer Science Business Media. https://doi.org/10.1007/b106006
  38. Herman, S.P. (1997). Practice Parameters for Child Custody Evaluation. Journal of American Academy of Child and Adolescent Psychiatry, 36(10), 57S—68S, https://doi.org/10.1097/00004583-199710001-00005
  39. Hunt, M., Chan, L.S., Mehta, A. (2011). Transitioning from Clinical to Qualitative Research Interviewing. International Journal of Qualitative Methods, 10, 191—201, https://doi.org/1177/160940691101000301
  40. Pezalla, A.E., Pettigrew, J., Miller-Day, M. (2012). Researching the researcher-as-instrument: An exercise in interviewer self-reflexivity. Qualitative Research, 12(2), 165—185. https://doi.org/10.1177/1468794111422107
  41. Tomm, K. (1987), Interventive Interviewing: Part I. Strategizing as a Fourth Guideline for the Therapist. Family Process, 26(1), 3—13. https://doi.org/10.1111/j.1545-5300.1987.00003.x

Информация об авторах

Ольга Алексеевна Русаковская, кандидат медицинских наук, ведущий научный сотрудник отдела судебно-психиатрической экспертизы в гражданском процессе, Национальный медицинский исследовательский центр психиатрии и наркологии имени В.П. Сербского Минздрава России (ФГБУ «НМИЦ ПН имени В.П. Сербского»), доцент кафедры клинической и судебной психологии, факультет юридической психологии, Московский государственный психолого-педагогический университет (ФГБОУ ВО МГППУ), Москва, Российская Федерация, ORCID: https://orcid.org/0000-0001-5602-3904, e-mail: rusakovskaya.o@serbsky.ru

Конфликт интересов

Автор заявляет об отсутствии конфликта интересов.

Метрики

 Просмотров web

За все время: 420
В прошлом месяце: 58
В текущем месяце: 22

 Скачиваний PDF

За все время: 99
В прошлом месяце: 10
В текущем месяце: 4

 Всего

За все время: 519
В прошлом месяце: 68
В текущем месяце: 26