Установочная регуляция вакцинального поведения медицинских работников и студентов в контексте пандемии COVID-19. Часть II. Результаты эмпирического исследования

 
Аудио генерируется искусственным интеллектом
 35 мин. чтения

Резюме

Контекст и актуальность. Концептуальной основой исследования послужила 7C-модель установочной регуляции вакцинального поведения. Теоретическое обоснование исследования представлено в первой части статьи. Эмпирическое исследование проводилось в контексте пандемии COVID-19 и кампании по антиковидной вакцинации населения Республики Беларусь. Цель. Кросс-валидизация и оценка измерительной инвариантности 7С-модели вакцинальных аттитюдов, а также сравнительный анализ установочной регуляции вакцинального поведения в группах людей с разным уровнем медицинской грамотности. Гипотеза. 7С-модель обладает высокой валидностью и измерительной инвариантностью в отношении содержания и структуры антивакцинальных аттитюдов как специалистов, так и неспециалистов в области медицины; уровень выраженности и регуляторная сила антивакцинальных аттитюдов существенно различаются у людей, имеющих и не имеющих специальные медицинские познания и опыт профессиональной медицинской деятельности. Методы и материалы. Эмпирическое исследование проводилось на трех выборках: популяционной (N = 736), академической (студенты медицинских университетов, N = 325), профессиональной (медицинские работники, N = 391). Измерение негативных социальных установок по поводу вакцинации от COVID-19 осуществлялось «Многомерной шкалой антивакцинальных аттитюдов», базирующейся на 7C-модели. Результаты. Подтверждена валидность и измерительная инвариантность 7С-модели в отношении установочной регуляции вакцинального поведения как специалистов (медицинских работников и студентов), так и неспециалистов в области медицины. Установлено, что противопрививочные установки значительно сильнее выражены в общей популяции, чем среди студентов медицинских специальностей и медработников. Выводы. Специальные познания и профессиональный опыт в области медицины корригируют негативные заблуждения и предубеждения, а тем самым способствуют повышению приверженности вакцинации.

Общая информация

Ключевые слова: установка , вакцинальное поведение, 7C-модель, регуляция поведения, антивакцинальные аттитюды, студенты, медицинские работники

Рубрика издания: Эмпирические исследования

Тип материала: научная статья

DOI: https://doi.org/10.17759/cpp.2026340105

Дополнительные данные. Наборы данных можно запросить у автора (К.В. Карпинский)

Поступила в редакцию 26.02.2025

Поступила после рецензирования 16.07.2025

Принята к публикации

Опубликована

Для цитаты: Карпинский, К.В., Бойко, С.Л. (2026). Установочная регуляция вакцинального поведения медицинских работников и студентов в контексте пандемии COVID-19. Часть II. Результаты эмпирического исследования. Консультативная психология и психотерапия, 34(1), 91–112. https://doi.org/10.17759/cpp.2026340105

© Карпинский К.В., Бойко С.Л., 2026

Лицензия: CC BY-NC 4.0

Полный текст

Введение

Настоящая статья представляет собой вторую, эмпирическую, часть исследования, посвященного установочной регуляции вакцинального поведения медицинских работников и студентов. В первой части работы (Карпинский, Бойко, 2025) была обоснована актуальность сравнительного анализа психологических механизмов регуляции вакцинального поведения у специалистов (медицинских работников и студентов) и неспециалистов в области медицины. Высокая социальная значимость такого сравнения продиктована особой ролью медицинских кадров в формировании коллективного иммунитета, а также данными о парадоксально высоком уровне вакцинального скепсиса среди них в период пандемии COVID-19 (Barello et al., 2022; Paterson et al., 2021).

Концептуальной основой исследования выступила 7С-модель установочной регуляции вакцинального поведения (Geiger et al., 2022), которая включает семь ключевых аттитюдов: уверенность (confidence), успокоенность (complacency), удобство (convenience), калькуляцию (calculation), коллективную ответственность (collective responsibility), соблюдение (compliance) и конспирацию (conspiracy). В первой части статьи был проведен тщательный теоретико-методологический анализ, который подтвердил релевантность 7С-модели как современного и валидного базиса для изучения установок в отношении вакцинации. На основе анализа литературы и данных предшествующих исследований, в том числе проведенных на белорусской выборке (Карпинский, 2022; 2023), была сформулирована гипотеза настоящего эмпирического этапа. Мы предположили, что установочная регуляция вакцинального поведения студентов-медиков и медицинских работников (в сопоставлении с неспециалистами) характеризуется инвариантным содержательным составом и структурой антивакцинальных аттитюдов, но при этом более низким уровнем их выраженности и регуляторной силы. Это обусловлено корригирующим воздействием специальных медицинских познаний и опыта профессиональной деятельности.

Целью эмпирического исследования выступило выявление психологических особенностей установочной регуляции прививочного поведения медицинских работников и студентов в контексте пандемии COVID-19. Для достижения поставленной цели в первой части статьи были решены следующие задачи: 1) обоснован выбор 7С-модели в качестве теоретической рамки; 2) описаны дизайн, методы и характеристики выборок эмпирического исследования. Вторая часть работы посвящена решению оставшихся задач: 3) кросс-валидизации 7С-модели и опросника «Многомерная шкала антивакцинальных аттитюдов» (МШАА) на выборках студентов и медицинских работников; 4) оценке измерительной инвариантности модели в популяционной, студенческой и профессиональной выборках; 5) сравнительному анализу уровня выраженности и предиктивной силы антивакцинальных аттитюдов в отношении реального вакцинального поведения у неспециалистов, студентов медицинских специальностей и медицинских работников.

Материалы и методы

Исследование проводилось с использованием кросс-секционного дизайна на трех выборках, набранных в период кампании по вакцинации против COVID-19 в Республике Беларусь (декабрь 2021 — февраль 2022 гг.): популяционной (N = 734 чел., лица без медицинского образования), студенческой (N = 325 чел., студенты старших курсов медицинских университетов) и профессиональной (N = 391, практикующие медицинские работники). Психологическое тестирование выполнялось с помощью стандартизированного опросника «Многомерная шкала антивакцинальных аттитюдов» (МШАА) (Карпинский, 2023), который диагностирует шесть антивакцинальных аттитюдов (неуверенность, успокоенность, неудобство, конспирация, безответственность, несоблюдение), операционализированных на основе 7С-модели. Прививочный статус и социально-демографические характеристики фиксировались с помощью авторской анкеты. Статистическая обработка данных проводилась в программе Jamovi 2.3.28.0 и включала конфирматорный факторный анализ (CFA), мультигрупповой конфирматорный факторный анализ (MGCFA), многомерный (MANOVA) и однофакторный (ANOVA) дисперсионный анализ, а также бинарную логистическую регрессию и ROC-анализ. Более подробное описание методологии и инструментария представлено в первой части статьи (Карпинский, Бойко, 2025).

Результаты

Первичная задача исследования заключалась в кросс-валидизации 7С-модели установочной регуляции вакцинального поведения и МШАА на студенческой и профессиональной выборках, т. е. на людях с образовательной подготовкой и практическим опытом в области медицины. Для этого использовался конфирматорный факторный анализ (CFA) с методом диагонально взвешенных наименьших квадратов (DWLS), пригодным для данных в порядковой шкале. В качестве показателей валидности 7C-модели и «Многомерной шкалы антивакцинальных аттитюдов» рассматривались индексы структурного соответствия со следующими референсными значениями: χ2/df < 5, RMSEA и SRMR < 0,08, CFI и TLI > 0,90 (Kline, 2015; Tabachnick, Fidell, 2019). Результаты анализа отражены в табл. 1; структурная диаграмма, иллюстрирующая измерительную модель антивакцинальных аттитюдов в объединенной выборке медицинских работников и студентов-медиков, изображена на рис. 1.

Таблица 1 / Table 1

Результаты кросс-валидации 7С-модели и опросника МШАА в профессиональной (n = 391), студенческой (n = 325) и популяционной (n = 734) выборках

Results of cross-validation of the 7C model and the MSAA questionnaire in professional (n = 391), student (n = 325) and population (n = 734) samples

Выборки испытуемых /

Samples of subjects

χ2(df)

χ2 /df

CFI

TLI

SRMR

RMSEA

90% CI

Популяционная /

Population-based

652 (512)

1,27

0,997

0,997

0,041

0,019

0,014—0,024

Профессиональная /

Professional

914 (512)

1,79

0,982

0,980

0,069

0,045

0,04—0,05

Студенческая /

Student's

948 (512)

1,85

0,971

0,968

0,074

0,051

0,046—0,056

Объединенная (профессиональная и студенческая) /

United

(Professional and Student's)

1187 (512)

2,32

0,981

0,980

0,058

0,043

0,040—0,046

Общая /

General

1212 (512)

2,37

0,992

0,991

0,041

0,031

0,028—0,033

Примечание: χ2(df) — критерий Пирсона (количество степеней свободы); CFI — сравнительный индекс согласия Бентлера; TLI — индекс Такера—Льюиса; SRMR — стандартизованный корень среднеквадратичного остатка; RMSEA — корень среднеквадратичного остатка; CI — доверительный интервал.

Notes: χ2(df) — Pearson's test (number of degrees of freedom); CFI — Bentler's Comparative Fit Index; TLI — Tucker—Lewis Index; SRMR — standardized root mean square residual; RMSEA — root mean square error of approximation; CI — confidence interval.

 

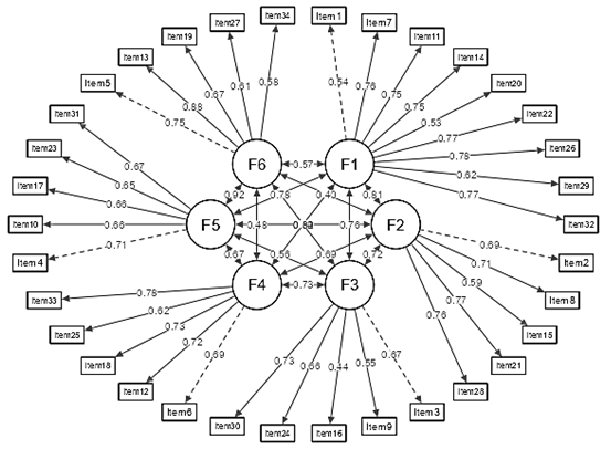
Рис. 1

Рис. 1. Измерительная модель антивакцинальных аттитюдов в объединенной выборке медицинских работников и студентов (n = 716):

Item 1…34 — пункты опросника МШАА; F1…6 — субшкалы опросника МШАА, соответствующие аттитюдам: неуверенность (F1), успокоенность (F2), неудобство (F3), конспирация (F4), безответственность (F5), несоблюдение (F6); в качестве коэффициентов путей «субшкала → пункт» приведены значения стандартизированных регрессионных коэффициентов (β); в качестве коэффициентов путей «субшкала ↔ субшкала» приведены коэффициенты корреляции

Fig. 1. Measurement model for anti-vaccine attitudes

within the joint sample of medicine practitioners and students (n = 716):

Item 1...34 — items of the MSAA questionnaire; F1...6 — subscales of the MSAA: questionnaire corresponding to attitudes unconfidence (F1), complacency (F2), inconvenience (F3), conspiracy (F4), irresponsibility (F5), non-compliance (F6); as coefficients of the paths «subscale → item» The values of standardized regression coefficients (β) are given; correlation coefficients are given as coefficients of the «subscale ↔ subscale» paths.

Состав и структура негативных установок в отношении вакцинации против COVID-19 наилучшим образом описываются 7C-моделью и измеряются опросником МШАА в популяционной выборке. Это ожидаемый результат, поскольку указанные модель и опросник изначально создавались c ориентацией на вакцинальные предубеждения т. н. «наивного испытуемого», или «человека с улицы» (layperson), а не профессионала в области медицины. Вместе с тем данные модель и опросник вполне адекватно воспроизводят содержательно-структурные особенности негативного эмоционально-оценочного отношения к антиковидным прививкам со стороны медицинских работников и студентов. Содержательный спектр противопрививочных установок людей со специальной медицинской подготовкой, равно как и неспециалистов в области медицины, охватывает: тревожно-боязливое отношение к безвредности и скептически-недоверчивое отношение к эффективности вакцинации («неуверенность»); легкомысленно-пренебрежительное отношение к серьезности инфекции COVID-19 и тяжести ее последствий («успокоенность»); критически-неодобрительное отношение к организации и условиям проведения вакцинации («неудобство»); подозрительно-настороженное отношение к источникам инфекции, последствиям вакцинации, мотивам производителей вакцин («конспирация»); безответственное отношение к рискам заражения окружающих («безответственность»); попустительски-индульгентное отношение к людям, избегающим вакцинацию («несоблюдение»).

Паттерны интеркорреляций, наблюдаемые в разных выборках, дают основания утверждать, что противопрививочные установки образуют связную систему эмоционально-оценочных отношений, которая структурирована сходным образом у непрофессионалов и профессионалов в области медицины (табл. 2). Кроме того, магнитуда и знак корреляций подталкивают к предположению о существовании одного или нескольких генерализованных аттитюдов, определяющих общую предрасположенность к негативному восприятию и оцениванию вакцинации против COVID-19.

Таблица 2 / Table 2

Консистентная надежность измерения и интеркорреляции аттитюдов

в профессиональной (n = 391), студенческой (n = 325) и популяционной (n = 734) выборках

Consistent reliability of attitude measurement and intercorrelation

in professional (n = 391), student (n = 325) and population (n = 734) samples

Аттитюды /

Attitudes

I

II

III

IV

V

VI

Неуверенность (I) /

Unconfidence (I)

[0,88; 0,91]

0,65 (0,68)

0,62 (0,66)

0,79 (0,72)

0,73 (0,65)

0,55 (0,41)

Успокоенность (II) /

Complacency (II)

0,69 (0,69)

[0,83; 0,85]

0,57 (0,66)

0,54 (0,50)

0,60 (0,46)

0,42 (0,24)

Неудобство (III) /

Inconvenience (III)

0,54 (0,61)

0,51 (0,55)

[0,75; 0,81]

0,64 (0,56)

0,45 (0,34)

0,32 (0,16)

Конспирация (IV) /

Conspiracy (IV)

0,76 (0,77)

0,57 (0,57)

0,51 (0,57)

[0,83; 0,84]

0,58 (0,41)

0,45 (0,11)

Безответственность (V) /

Irresponsibility (V)

0,61 (0,67)

0,45 (0,51)

0,37 (0,43)

0,53 (0,55)

[0,80; 0,82]

0,80 (0,74)

Несоблюдение (VI) /

Non-compliance (VI)

0,46 (0,48)

0,28 (0,32)

0,22 (0,25)

0,42 (0,38)

0,71 (0,74)

[0,83; 0,87]

Примечание: 1) по центральной диагонали приведен диапазон значений коэффициента консистентной надежности w Мак-Дональда; 2) над центральной диагональю таблицы расположены показатели в профессиональной (студенческой) выборках, под центральной диагональю — в популяционной (общей) выборках; 3) все корреляции значимы на уровне p < 0,05 при n = 325 ~ 1 450.

Notes: 1) the central diagonal shows the range of values of the w-McDonald consistency coefficient; 2) above the central diagonal of the table are the indicators in professional (student) samples, under the central diagonal — in population (general) samples; 3) all correlations are significant at the level of p < 0.05 at n = 325 ~ 1,450.

В целом, полученные результаты подтверждают, во-первых, валидность 7С-модели для описания содержательного состава и структурной организации негативных социальных установок по поводу вакцинопрофилактики COVID-19, а, во-вторых, надежность опросника МШАА для измерения индивидуальных особенностей и различий в установочной регуляции вакцинального поведения как у неспециалистов, так и специалистов в области медицины.

Инвариантность измерения антивакцинальных установок в профессиональной, студенческой и популяционной выборках оценивалась с помощью мультигруппового конфирматорного факторного анализа (MGCFA) на вложенных («гнездовых») моделях (Kline, 2015). Доказательство измерительной инвариантности выступает обязательным условием для межгрупповых сравнений и требует, как правило, подтверждения трех ее видов: конфигуративной (инвариантность общей конфигурации измерительных моделей в сравниваемых группах), метрической (инвариантность факторных нагрузок индикаторов на латентные конструкты в сравниваемых группах) и скалярной (инвариантность интерсептов, или свободных членов, индикаторов в сравниваемых группах). Полная (строгая) измерительная инвариантность констатируется при условии эквивалентности измерительных моделей одновременно на уровнях общей конфигурации, факторных нагрузок, свободных членов, а также ошибок измерения (остатков). В соответствии с общепринятыми рекомендациями в качестве показателей измерительной инвариантности принимались значения: во-первых, абсолютных индексов структурного соответствия вложенных моделей; во-вторых, инкрементных индексов, т. е. разницы расчетных значений индексов качества подгонки двух последовательно проверяемых вложенных моделей (с пороговыми значениями ∆CFI и ∆TLI ³ –0,01, ∆SRMR и ∆RMSEA ≤ 0,01) (Cheung, Rensvold, 2002; Milfont, Fischer, 2010). Результаты оценки измерительной инвариантности приведены в табл. 3.

Таблица 3 / Table 3

Инвариантность измерения антивакцинальных аттитюдов в профессиональной (n = 391) студенческой (n = 325) и популяционной (n = 734) выборках

Invariance of measurement of anti-vaccination attitudes in professional (n = 391),

student (n = 325) and population (n = 734) samples

Уровни инвариантности /

Levels of invariance

χ2

(df)

χ2 /df

CFI

(∆CFI)

TLI

(∆TLI)

SRMR

 (∆SRMR)

RMSEA

 (∆RMSEA)

RMSEA

90% CI

Конфигуративная /

Configural

2514

(1536)

1,64

0,988

0,987

0,056

0,036

0,034—0,039

Метрическая / Metric

3457

(1592)

2,17

0,978

(–0,01)

0,977

(–0,01)

0,066

(0,01)

0,044

(0,008)

0,041—0,047

Скалярная /

Scalar

3815

(1648)

2,31

0,974

(–0,004)

0,973

(–0,004)

0,069

(0,003)

0,052

(0,008)

0,050—0,054

Полная /

Strict

4017

(1716)

2,34

0,972

(–0,002)

0,973

(0,000)

0,071

(0,002)

0,053

(0,001)

0,051—0,055

Примечание: χ2(df) — критерий Пирсона (количество степеней свободы); CFI — сравнительный индекс согласия Бентлера; TLI — индекс Такера—Льюиса; SRMR — стандартизованный корень среднеквадратичного остатка; RMSEA — корень среднеквадратичного остатка; CI — доверительный интервал.

Notes: χ2(df) — Pearson's test (number of degrees of freedom); CFI — Bentler's Comparative Fit Index; TLI — Tucker—Lewis Index; SRMR — standardized root mean square residual; RMSEA — root mean square error of approximation; CI — confidence interval.

На основании данных табл. 3 можно утверждать, что 7С-модель с равным успехом моделирует состав, содержание и взаимосвязи антивакцинальных аттитюдов в области иммунопрофилактики COVID-19, как медицинских работников и студентов, так и потребителей медицинских услуг. Содержательно-структурная инвариантность системы установочной регуляции вакцинального поведения у неспециалистов и специалистов в области медицины открывает возможность для дальнейших межгрупповых сравнений.

Результаты многомерного дисперсионного анализа (MANOVA) свидетельствуют о том, что установочная регуляция вакцинального поведения, представленная в виде системы негативных аттитюдов, имеет комплексные уровневые различия у неспециалистов в области медицины, студентов-медиков и работников системы здравоохранения (λ-Уилкса = 0,86, F (12; 2884) = 19,2, p < 0,001). Детальная оценка межгрупповых различий с помощью однофакторного дисперсионного анализа (ANOVA с поправкой Уэлча на неравенство дисперсий), апостериорного теста Геймса—Хауэлла и анализа контрастов указывает на существенную дифференциацию сравниваемых выборок по уровню выраженности отдельных антивакцинальных аттитюдов (табл. 4).

Таблица 4 / Table 4

Различия антивакцинальных аттитюдов в профессиональной (n = 391),

студенческой (n = 325) и популяционной (n = 734) выборках

Differences in anti-vaccination attitudes in professional (n = 391),

student (n = 325) and population (n = 734) samples

Аттитюды /

Attitudes

Выборки /

Samples

M (SD)

F

Post hoc сравнения

(разница средних значений) /

Post hoc comparisons

(difference of average values)

I

II

III

Неуверенность / 

Unconfidence

 

Популяционная (I) /

Population (I)

30,8 (8,88)

26,9***

´

2,48***

3,65***

Студенческая (II) /

Student (II)

28,3 (7,56)

3,07***

´

1,17

Профессиональная (III) /

Professional (III)

27,1 (7,98)

 

´

Успокоенность / 

Complacency

Популяционная (I) /

Population (I)

14,6 (4,97)

11,9***

´

1,20***

1,12***

Студенческая (II) /

Student (II)

13,4 (3,88)

1,16***

´

0,08

Профессиональная (III) /

Professional (III)

13,5 (4,20)

 

´

Неудобство / Inconvenience

 

Популяционная (I) /

Population (I)

15,9 (4,79)

78,5***

´

2,09***

3,17***

Студенческая (II) /

Student (II)

13,8 (3,73)

2,63***

´

1,08***

Профессиональная (III) /

Professional (III)

12,8 (3,72)

 

´

Конспирация / 

Conspiracy

Популяционная (I) /

Population (I)

16,4 (5,38)

26,2***

´

2,05***

1,66***

Студенческая (II) /

Student (II)

14,3 (4,38)

1,86***

´

0,39

Профессиональная (III) /

Professional (III)

14,7 (4,45)

 

´

Безответственность / Irresponsibility

Популяционная (I) /

Population (I)

20,8 (5,14)

35,8***

´

1,19***

2,68***

Студенческая (II) /

Student (II)

19,6 (4,78)

1,93***

´

1,49***

Профессиональная (III) /

Professional (III)

18,1 (5,04)

 

´

Несоблюдение / 

Non-compliance

Популяционная (I) /

Population (I)

23,9 (4,86)

12,0***

´

0,16

1,37***

Студенческая (II) /

Student (II)

24,1 (4,30)

0,61**

´

1,54***

Профессиональная (III) /

Professional (III)

22,5 (5,10)

 

´

Примечание: 1) в разделе таблицы «Post hoc сравнения» над основной диагональю представлены результаты апостериорного теста Геймса—Хауэлла, под основной диагональю — анализа контрастов; 2) «**» — p < 0,01, «***» — p < 0,001.

Notes:1) in the «Post hoc comparison» section of the table, the results of the posteriori Games—Howell test are presented above the main diagonal, and contrast analysis is presented below the main diagonal; 2) «**» — p < 0,01, «***» — p < 0,001.

Анализ контрастов выявляет общую закономерность различий, которая единообразно прослеживается по всем аттитюдам: у неспециалистов негативное отношение к прививкам от COVID-19 выражено значимо сильнее, чем в объединенной выборке студентов-медиков и медицинских работников. Это подтверждает общую гипотезу исследования и, на наш взгляд, объясняется корригирующим влиянием научно обоснованных медицинских знаний и опыта профессиональной медицинской деятельности на обыденные представления и предубеждения по поводу вакцинации. Более того, выраженный градиент уровня антивакцинальных аттитюдов обнаруживается не только в различиях «неспециалисты > специалисты в области медицины», но и в более широком континууме различий «популяция > студенты-медики > работники здравоохранения». Это справедливо для таких антивакцинальных аттитюдов, как «неудобство» и «безответственность», которые у профессионалов в области медицины выражены еще меньше, чем у студентов-медиков. Эти различия можно интерпретировать как эффекты профессионализации медицинских работников: во-первых, в части привычного принятия на себя ответственности за здоровье других людей (что снижает аттитюд «безответственность»); во-вторых, в части десенсибилизации к опасностям и угрозам нахождения среди болеющих людей (что снижает аттитюд «неудобство»). В общем, найденные различия порождаются большим корректирующим эффектом «сплава» теоретических познаний с практическим опытом медицинских работников (в сопоставлении со студентами, имеющими в основном теоретические знания).

На заключительном этапе исследования посредством биномиальной (бинарной) логистической регрессии анализировался характер связи противопрививочных установок испытуемых с направленностью их реального поведения в сфере вакцинации от COVID-19. Установление направленности поведения — провакцинальной либо антивакцинальной — осуществлялось на основании индивидуального профиля ответов испытуемого на три последовательных вопроса анкеты о наличии/отсутствии: медицинских противопоказаний для вакцинации, антиковидной вакцинации в прошлом и намерения прививаться в будущем.

Поведение испытуемых, имеющих противопоказания для получения прививки, не квалифицировалось с точки зрения вакцинальной направленности. Из 1450 участников исследования о медицински мотивированном отводе от вакцинации сообщили 157 человек, в том числе 78 неспециалистов, 31 студент и 48 работников здравоохранения (различия между популяционной, студенческой и профессиональной выборками по частоте встречаемости противопоказаний не обнаружены: χ2 (2) = 1,44, p = 0,49). Антивакцинальная направленность поведения идентифицировалась по отсутствию прививки в прошлом и намерения прививаться в будущем; провакцинальная направленность — по наличию прививки в прошлом (независимо от вакцинальных намерений на будущее) либо по наличию вакцинальных намерений на будущее (при отсутствии прививки в прошлом). Частотные распределения испытуемых по категориям вакцинального поведения в обследованных выборках отражает табл. 5.

Таблица 5 / Table 5

Различия в частоте встречаемости категорий вакцинального поведения в профессиональной (n = 391), студенческой (n = 325) и популяционной (n = 734) выборках

Differences in the frequency of occurrence of vaccine behavior categories

in professional (n = 391), student (n = 325) and population (n = 734) samples

Направленность поведения /

Orientation of behavior

Выборка /

Sample 

Всего /

Total

Популяционная /

Populational

Студенческая /

Student

Профессиональная /

Professional

Провакцинальное /

Provaccinal

365

249

288

902

Антивакцинальное /

Anti-vaccinational

291

45

55

391

Всего /

Total

656

294

343

1293

 

Судя по табличным данным, неспециалисты в гораздо меньшей степени привержены вакцинации, чем студенты медицинских университетов и работники организаций здравоохранения (χ2 (2) = 126, p < 0,001). Согласно результатам бинарной логистической регрессии (предиктор — групповая принадлежность испытуемого), у медицинских работников в сопоставлении с неспециалистами шансы антивакцинального поведения снижаются на 76% (log (OR) = –1,43, SE = 0,17, Z = –8,57, p < 0,001; OR = 0,24, 95% CI (0,17; 0,33)), а у студентов-медиков по сравнению с неспециалистами — на 78% (log (OR) = –1,48, SE = 0,18, Z = –8,24, p < 0,001; OR = 0,22, 95% CI (0,16; 0,32)).

В табл. 6 представлены результаты регрессионного и ROC-анализа регуляторной силы (объяснительного и прогностического потенциала) антивакцинальных аттитюдов в отношении реального поведения в контексте антиковидной вакцинации. Во всех выборках регрессионная модель (с шестью антивакцинальными аттитюдами в качестве предикторов и направленностью вакцинального поведения в качестве регрессора) продемонстрировала отсутствие коллинеарности (VIF < 5), хорошее качество подгонки (Nagelkerke R² = (0,31; 0,45)) и высокую классификационную точность (73,8—80,8%). При проведении ROC-анализа оптимальное значение порога классификации (cutoff point) вычислялось по индексу Юдена (как максимальное расстояние от диагональной линии до ROC-кривой), при котором модель имеет предельную точность (наибольшую площадь под ROC-кривой) (Fluss et al., 2005). Полученные результаты подтверждают достаточную дискриминационную способность модели во всех выборках (AUC = (0,831; 0,853)).

Таблица 6 / Table 6

Результаты бинарной логистической регрессии

Binary logistic regression results

Аттитюды

(предикторы) /

Attitudes

(predictors)

Популяционная

выборка (n = 734) /

Population sample

Студенческая

выборка (n = 325) /

Student sample

Профессиональная выборка (n = 391) /

Professional sample

OR

95% CI

OR

95% CI

OR

95% CI

Неуверенность / 

Unconfidence

1,11***

1,06—1,16

1,19***

1,07—1,31

1,10*

1,01—1,19

Успокоенность / 

Complacency

1,13***

1,07—1,20

1,23**

1,08—1,40

1,13*

1,01—1,27

Неудобство / 

Inconvenience

1,01

0,96—1,06

0,95

0,84—1,08

0,98

0,86—1,12

Конспирация / 

Conspiracy

0,96

0,91—1,02

0,81**

0,70—0,93

0,96

0,85—1,09

Безответственность / 

Irresponsibility

1,09**

1,03—1,16

0,96

0,83—1,12

1,12

0,98—1,30

Несоблюдение / 

Non-compliance

1,05

0,99—1,11

1,18

0,99—1,40

1,03

0,91—1,17

Статистики модели /

Model Statistics

Коллинеарность / 

Collinearity

VIF = [1,38; 2,31]

VIF = [1,59; 3,69]

VIF = [1,71; 2,87]

Качество подгонки /

The quality of the fit

R2 = 0,45, AIC = 650

χ2 (6) = 265, p < 0,001

R2 = 0,33, AIC = 207

χ2 (6) = 73,4, p < 0,001

R2 = 0,31, AIC = 243

χ2 (6) = 59,1, p < 0,001

Точность (специфичность / чувствительность) /

Accuracy (specificity/sensitivity)

77,6% (0,773/0,78)

73,8% (0,739/0,733)

80,8% (0,809/0,800)

Дискриминативность / 

Discrimination

AUC = 0,844

AUC = 0,831

AUC = 0,853

Примечания:1) OR — отношение шансов; 95% СI — доверительный интервал отношения шансов; VIF — индекс инфляции дисперсии; AIC— информационный критерий Акаике; AUC — доля площади под ROC-кривой; 2) «*» — p < 0,05; «**» — p < 0,014; «***» — p < 0,001.

Notes:1) OR is the odds ratio; 95% CI is the confidence interval of the odds ratio; VIF is the variance inflation index; AIC is the Akaike information criterion; AUC is the proportion of the area under the ROC curve; 2) «*» — p < 0,05; «**» — p < 0,014; «***» — p < 0,001.

Если сопоставить регрессионные модели в разных выборках по общему размеру эффекта (псевдо R2), то можно заключить, что при переходе от неспециалистов к студентам-медикам и медицинским работникам регулирующее воздействие антивакцинальных аттитюдов на реальное поведение в области иммунопрофилактики от COVID-19 ослабевает. Это, вероятно, обусловлено нарастающей профессионализацией субъекта вакцинального поведения, благодаря которой иррациональные представления и непосредственные эмоционально-оценочные отношения к вакцинации частично нивелируются и нейтрализуются за счет рациональных (научно обоснованных) знаний доказательной медицины. Из числа аттитюдов, охватываемых 7С-моделью, самыми действенными предикторами антивакцинального поведения, как неспециалистов, так и медицинских специалистов, являются неуверенность (в эффективности и безопасности вакцины от COVID-19) и успокоенность (насчет серьезности и тяжести последствий заболевания COVID-19). Усиление аттитюда «неуверенность» на один условный балл МШАА влечет за собой рост шансов отказа от вакцинации в 1,1—1,19 раза (на 10—19%), а аттитюда «успокоенность» — в 1,13—1,23 раза (на 13—23%). У неспециалистов увеличение шансов отказа от вакцинации в 1,09 раза (на 9%) вызывает также усиление безответственности за распространение инфекции (заражение окружающих людей), чего не наблюдается у людей со специальной медицинской подготовкой.

Обсуждение результатов

Проведенное исследование свидетельствует о высокой содержательной, структурной и экологической валидности и измерительной инвариантности 7С-модели установочной регуляции вакцинального поведения в отношении аттитюдов: во-первых, с негативной, а не только позитивной направленностью; во-вторых, людей с медицинской грамотностью и клиническим опытом, а не только «наивных» потребителей вакцинации; в-третьих, в контексте иммунопрофилактики COVID-19; в-четвертых, в социокультурных условиях Республики Беларусь. Последнее особенно значимо с учетом страновой специфики мер государственного регулирования пандемической ситуации и вакцинальной антиковидной кампании (Одинцова и др., 2021; Карпинский, 2022а). Полученные результаты доказывают культурную универсальность 7С-модели, способствуют ее генерализации на новые популяции и экстраполяции в новые контексты. Вместе с тем результаты настоящего и предшествующих исследований в Республике Беларусь указывают на теоретическую, эмпирическую и психометрическую обоснованность выделения шести содержательно определенных аттитюдов и трактовки седьмого аттитюда — «калькуляция» — в качестве комплементарного к ним (Карпинский, 2022, 2023).

В целом, полученные результаты подтверждают выдвинутую гипотезу и позволяют заключить, что уровень выраженности и регуляторная сила (предсказательная мощь) негативных установок в отношении вакцинации от COVID-19 существенно коварьируют с медицинской грамотностью субъекта вакцинального поведения. В настоящем исследовании эта ковариация проявилась в межгрупповых различиях уровня антивакцинальных аттитюдов и степени их влияния на направленность прививочного поведения испытуемых из популяционной, студенческой и профессиональной выборок. Общая закономерность различий сводится к прогрессивному снижению выраженности антивакцинальных аттитюдов и их регулятивного потенциала в отношении реального поведения по мере повышения медицинской грамотности (перехода от неспециалистов к специалистам медицины). Это согласуется с результатами зарубежных исследований установочной регуляции вакцинального поведения студентов-медиков и медицинских работников (Brown, Smith, 2022; Johnson, Lee, 2021; Zhang, Chen, 2023), в том числе выполненных в концептуальных рамках 7С-модели (Doglioni et al., 2023; Moirangthem et al., 2024).

Заключение

Обобщая результаты проведенного исследования, следует отметить, что в пандемический период студенты и профессионалы медицины по сравнению с общей популяцией Республики Беларусь отличались меньшей выраженностью антивакцинальных аттитюдов и большей приверженностью вакцинации от COVID-19. Помимо собственно научного значения, этот вывод приобретает социально-практическую значимость, поскольку в очередной раз подчеркивает необходимость и действенность просвещения, социальной рекламы, агитации и другой убеждающей коммуникации по вопросам вакцинации с широкими слоями населения.

Ограничения настоящего исследования и его результатов продиктованы особенностями кросс-секционного дизайна, в рамках которого медицинская грамотность, как гипотетический фактор формирования и функционирования антивакцинальных аттитюдов, была операционализирована в виде категориальной (статусной) переменной, а именно групповой принадлежности испытуемого. Популяционная, студенческая и профессиональная выборки, подвергнутые сравнению в настоящем исследовании, в действительности могут различаться не только уровнем медицинской грамотности, но и другими признаками, детерминирующими различия прививочных установок, намерений и поведения испытуемых. Например, студенты-медики могут испытывать на себе воздействие воспитательной работы университета, включающей элементы вакцинальной пропаганды, а работники практической медицины – административный контроль со стороны руководства организации здравоохранения, подталкивающий их к пропрививочному поведению. Поэтому в последующих исследованиях целесообразно подробнее операционализировать специальный статус студентов-медиков и медицинских работников путем разложения его на отдельные переменные, сопряженные с обучением (образовательной средой) в медицинском университете и работой (профессиональной средой) в организации здравоохранения. Что касается собственно медицинской грамотности (как «интеграла» специальных познаний и профессионального опыта в медицине), то для ее изолированного и дифференцированного измерения (в виде континуальной переменной) целесообразно использовать объективные тесты осведомленности в вопросах инфекционных заболеваний и их иммунопрофилактики.

The limitations of the present study and its findings are dictated by the characteristics of the cross-sectional design, in which health literacy, as a hypothetical factor in the formation and functioning of vaccine-hesitant attitudes, was operationalized as a categorical (status) variable, specifically, the participant’s group affiliation. The population, student, and professional samples compared in this study may in fact differ not only in their level of health literacy but also in other characteristics that account for differences in participants’ vaccination attitudes, intentions, and behaviors. For instance, medical students may be subject to the influence of university educational activities, which include elements of vaccine promotion, whereas healthcare practitioners may experience administrative oversight from their institutional management, encouraging pro-vaccine behavior. Consequently, future research would benefit from a more detailed operationalization of the special status of medical students and healthcare professionals by decomposing it into distinct variables associated with training (the educational environment) at a medical university and with employment (the professional environment) within a healthcare organization. Regarding health literacy itself (understood as the «integral» of specialized knowledge and professional experience in medicine), objective tests assessing familiarity with infectious diseases and their immunoprophylaxis should be employed for its isolated and differentiated measurement (as a continuous variable).

Литература

  1. Карпинский, К.В., Бойко, С.Л. (2025). Установочная регуляция вакцинального поведения медицинских работников и студентов в контексте пандемии COVID-19. Часть I. Теоретико-методологические основы исследования. Консультативная психология и психотерапия, 33(4), 96—111. https://doi.org/10.17759/cpp.2025330405
    Karpinski, K.V., Boyko, S.L. (2025). Attitude regulation of vaccination behavior of medical workers and students in the context of the COVID-19 pandemic. Part I: Theoretical and methodological foundations of the research. Counseling Psychology and Psychotherapy, 33(4), 96—111. (In Russ.). https://doi.org/10.17759/cpp.2025330405  
  2. Карпинский, К.В. (2022). Психологические факторы противопрививочного поведения белорусов в условиях пандемии COVID-19. Вестник Санкт-Петербургского университета. Психология, 12(3), 265— https://doi.org/10.21638/spbu16.2022.303
    Karpinski, К. (2022). Psychological factors of anti-vaccination behavior of Belarusians in the context of the COVID-19. Vestnik of Saint Petersburg University. Psychology, 12(3), 265—284. (In Russ.). https://doi.org/10.21638/spbu16.2022.303  
  3. Карпинский, К.В. (2023). Психология вакцинации: установки и поведение. Гродно. 315 с.
    Karpinski, K.V. The psychology of vaccination: attitudes and behavior. Grodno. 315 p. (In Russ.).  
  4. Одинцова, М.А., Радчикова, Н.П., Янчук, В.А. (2021). Оценка ситуации пандемии COVID-19 жителями России и Беларуси. Социальная психология и общество, 12(2), 56— https://doi. org/10.17759/sps.2021120204
    Odintsova, M.A., Radchikova, N.P., Yanchuk, V.A. (2021). Assessment of the COVID-19 pandemic situation by residents of Russia and Belarus. Social Psychology and Society, 12(2), 56—77. (In Russ.). https://doi. org/10.17759/sps.2021120204  
  5. Barello, S., Nania, T., Dellafiore, F., Graffigna, G., Caruso, R. (2022). Vaccine hesitancy among healthcare workers in the COVID-19 era: A systematic review. Vaccines, 10(3), article № https://doi.org/10.3390/vaccines10030359
  6. Brown, J. K., Smith, L.R. (2022). Vaccination attitudes among healthcare professionals: A systematic review. Journal of Health Psychology, 27(3), 456—478. https://doi.org/10.1177/13591053211012345
  7. Cheung, G.W., Rensvold, R.B. (2002). Evaluating goodness-of-ft indexes for testing measurement invariance. Structural equation modeling, 9(2), 233—255. https://doi.org/10.1207/S15328007SEM0902_5
  8. Geiger, M., Rees, F., Lilleholt, L., Santana, A.P., Zettler, I., Wilhelm, O., Betsch, C., Bohm, R. (2022). Measuring the 7Cs of Vaccination Readiness. European Journal of Psychological Assessment, 38(4), 261— https://doi.org/10.1027/1015-5759/a000663
  9. Johnson, M. A., Lee, T. H. (2021). The role of knowledge and beliefs in vaccination intentions among medical students. Medical Education, *55*(4), 345–357. https://doi.org/10.1111/medu.14356
  10. Kline, R. B. (2015). Principles and practice of structural equation modeling. The Guilford Press.
  11. Moirangthem, S., Olivier, C., Gagneux-Brunon, A., Péllissier, G., Abiteboul, D., Bonmarin, I., Rouveix, E., Botelho-Nevers, E., Mueller, J. E. (2022). Social conformism and confidence in systems as additional psychological antecedents of vaccination: a survey to explain intention for COVID-19 vaccination among healthcare and welfare sector workers, France, December 2020 to February 2021. European Communicable Disease Bulletin, *27*(17), Article 2100617. https://doi.org/10.2807/1560-7917.ES.2022.27.17.2100617
  12. Paterson, P., Meurice, F., Stanberry, L. R., Glismann, S., Rosenthal, S. L., Larson, H. J. (2021). Vaccine hesitancy and COVID-19: A comparative study of healthcare students and professionals. Vaccine, *39*(40), e5951–e5957. https://doi.org/10.1016/j.vaccine.2021.08.058
  13. Tabachnick, B. G., Fidell, L. S. (2013). Using multivariate statistics. Pearson Education.
  14. Zhang, Y., Chen, X. (2023). Understanding the psychological factors affecting vaccination behavior among healthcare workers.HealthPsychology Review, 17(1), 89—102. https://doi.org/10.1080/17437199.2022.2045678

Информация об авторах

Константин Викторович Карпинский, доктор психологических наук, профессор, заведующий кафедрой экспериментальной и прикладной психологии, Гродненский государственный университет имени Я. Купалы (УО ГрГУ им. Янки Купалы), Гродно, Беларусь, ORCID: https://orcid.org/0000-0002-1820-4007, e-mail: karpkostia@tut.by

Светлана Леонидовна Бойко, кандидат медицинских наук, доцент, декан медико-психологического факультета, Гродненский медицинский университет (УО ГрГМУ), Гродно, Беларусь, ORCID: https://orcid.org/0000-0002-8767-6892, e-mail: sduduk@yandex.ru

Вклад авторов

Карпинский К.В. — идея, планирование и организация исследования; статистическая обработка данных; анализ результатов; визуализация результатов исследования; написание рукописи.

Бойко С.Л. — анализ данных; обсуждение результатов; оформление рукописи.

Авторы приняли участие в обсуждении результатов и согласовали окончательный текст рукописи.

Конфликт интересов

Авторы заявляют об отсутствии конфликта интересов.

Декларация об этике

Публикация была рассмотрена и одобрена экспертной комиссией учреждения образования «Гродненский государственный медицинский университет» (решение от 26.02.2025).

Метрики

 Просмотров web

За все время: 49
В прошлом месяце: 32
В текущем месяце: 17

 Скачиваний PDF

За все время: 13
В прошлом месяце: 6
В текущем месяце: 7

 Всего

За все время: 62
В прошлом месяце: 38
В текущем месяце: 24