Особенности организации дефолт-системы мозга в связи с выраженностью бреда и галлюцинаций при шизофрении

 
Аудио генерируется искусственным интеллектом
 22 мин. чтения

Резюме

Цель. Основной задачей предпринимаемого исследования было выявить, в какой степени такие симптомы, как галлюцинация и бред, выраженность которых оценивалась количественно по соответствующим шкалам PANSS, взаимосвязаны в своих проявлениях, а также и с точки зрения соответствующих мозговых процессов. Методы и материалы. Представлены материалы эмпирического исследования женщин (N = 22), проходивших сходную лекарственную терапию в НКИЦН ГБУ «Психиатрическая клиническая больница № 1 им. Н.А. Алексеева ДЗМ» с диагнозом «шизофрения» (в том числе 17 случаев F20.0, 3 случая F23), в возрасте от 23 до 65 лет (M = 41,8, SD = 10,4). Регистрация 19-канальной ЭЭГ осуществлялась в течение 1–3 минут в состоянии спокойного бодрствования. Результаты. Применение нового способа локализации мозговой активности «виртуально вживленный электрод» позволило реконструировать электрические сигналы в 41 точке, выбранной по атласу MNI152. В результате для каждого испытуемого отдельно была оценена (1) величина активности каждой из структур, а также (2) величина функциональной связности данных структур посредством расчета коэффициентов корреляции между всеми парами этих структур. Это, в свою очередь, позволило найти корреляционные зависимости выраженности бреда и галлюцинаций с изменением функциональных связей мозга. Выводы. Полученные результаты свидетельствуют, что исследуемые качества — бред и галлюцинации — в значительной степени независимы друг от друга, а их выраженность связана с различными системными изменениями функциональных связей.

Общая информация

Ключевые слова: бред, вербальные галлюцинации, слуховые галлюцинации, шизофрения, дефолт-система мозга, ЭЭГ, функциональная связность

Рубрика издания: Эмпирические исследования

Тип материала: научная статья

DOI: https://doi.org/10.17759/cpse.2025140309

Финансирование. Работа выполнена при финансовой поддержке Российского научного фонда, проект 20-18-00067-П.

Поступила в редакцию 29.10.2024

Поступила после рецензирования 12.09.2025

Принята к публикации

Опубликована

Для цитаты: Вартанов, А.В., Крысько, М.Д., Леонович, Д.А., Шевалдова, О.В., Савенкова, В.И., Очнева, А.Г., Резник, А.М. (2025). Особенности организации дефолт-системы мозга в связи с выраженностью бреда и галлюцинаций при шизофрении. Клиническая и специальная психология, 14(3), 136–153. https://doi.org/10.17759/cpse.2025140309

© Вартанов А.В., Крысько М.Д., Леонович Д.А., Шевалдова О.В., Савенкова В.И., Очнева А.Г., Резник А.М., 2025

Лицензия: CC BY-NC 4.0

Полный текст

Введение

Как известно, ключевым симптомом шизофрении являются слуховые вербальные галлюцинации (СВГ), т.е. ощущение «слышания голосов» в отсутствие внешнего слухового источника. СВГ встречаются у 70–80% пациентов с шизофренией и часто вызывают дистресс, функциональную инвалидность и нарушение контроля над поведением (Nayani, David, 1996; Shergill et al., 2007). В некоторых случаях галлюцинации могут также представлять угрозу для пациента или членов его/ее семьи и даже для общества, если они имеют императивное содержание, то есть представляют собой «слышание голосов», приказывающих пациенту совершить какие-либо действия, часто агрессивные или аутоагрессивные (McCarthy-Jones et al., 2014), при этом галлюцинации обычно сочетаются с бредом и часто определяют его сюжет.

В большинстве клинических случаев СВГ и бред ассоциированы, но могут быть представлены и как отдельные признаки (Краснов, 2011; Клиническая психиатрия, 1989). Из-за гетерогенности диагностического фенотипа шизофрении, для которого все еще не удалось определить лежащие в его основе общие нейрональные и молекулярные объяснения (Meyer-Lindenberg, 2010; Cuthbert, Insel, 2013), был предложен альтернативный подход, реализованный в проекте ERC “VOICE” (Hugdahl, 2015), который сосредоточил внимание на отдельном симптоме, а не на самой диагностической категории (Hugdahl, Løberg, Nygård, 2009). Это позволило изучать конкретные симптомы, в частности слуховые галлюцинации, как непрерывные измерения (Сuthbert, Insel, 2013; Badcock, Hugdahl, 2014; Hugdahl, 2015), которые можно (и обычно так и делают) количественно оценить с помощью различных шкал симптомов, таких как шкала позитивных и негативных синдромов — PANSS (Kay, Fiszbein, Opler, 1987).

Такой «континуальный» подход к галлюцинациям оправдан еще и тем, что, по мнению некоторых авторов, около 4–5% даже в целом нормальных людей (при исключении психических заболеваний, принятия лекарств, употребления наркотиков и других потенциально мешающих факторов) испытывают «слышание голосов» (Johns, van Os, 2001; Sommer et al., 2010; Sommer et al., 2008). Также недавно показано, что выраженная шизотипия у психически здоровых людей, обследованных в возрасте 18 лет, ассоциировалась с риском галлюцинаторно-бредовых расстройств и других психических заболеваний в возрасте 30–40 лет (Lenzenweger, 2021; Лебедева, Паникратова, Печенкова, 2022).

Также известно, что галлюцинации могут быть вызваны как минимум тремя различными видами наркотиков (Rolland et al., 2014): психостимуляторами (т.е. кокаином или амфетамином), так называемыми «диссоциативными анестетиками» (т.е. фенциклидином — ПХФ, или кетамином) и психоделиками (т.е. лизергиновым диэтиламидом — ЛСД и псилоцибином). Допускается, что все три галлюцинаторных механизма — активация белков-рецепторов D2R, активация рецепторов 5HT2AR и блокировка рецепторов NMDAR — соответственно запускают частично перекрывающиеся нейробиологические процессы, при которых галлюцинации являются клинически выраженными. Кроме того, модуляция каждого из этих трех рецепторов вызывает характерные когнитивные нарушения, которые придают каждому классу галлюцинаторных наркотиков определенную клиническую тональность (Rolland et al., 2014).

Как отмечается в (Rolland et al., 2014), независимо от того, возникают ли галлюцинации при шизофрении или после наркотической интоксикации, они очень часто клинически связаны с набором других симптомов, включая бред, расстройства мышления и утрату критики. Все эти симптомы обычно объединяют в общее понятие психоза. Хотя галлюцинации феноменологически отличаются от бреда, тем не менее оба часто кажутся смешанными или, если разделены, встречаются в одинаковых типах патологических состояний (Rolland et al., 2014). Более того, оспаривается тот факт, что неправильные представления (галлюцинации) и ложные убеждения (бред) основаны на радикально разделенных когнитивных процессах (Fletcher, Frith, 2009). Так, с точки зрения дофаминергических теорий (van der Gaag, 2006) бред и галлюцинации — это не отдельные клинические явления, а тесно связанные компоненты психоза, которые являются результатом повышенной дофаминергической передачи в лимбическом полосатом теле. Кроме того, в литературе было предложено различие между «галлюцинациями», которые относятся к «психотическим» состояниям (т.е. связанным с тревогой, дезорганизацией и потерей контроля) (Gaebel, Zielasek, 2009), и «псевдогаллюцинациями» или «непсихотическими галлюцинациями» (Zwaard, Polak, 2001), которые относятся к неправильным представлениям без беспокойства с осознанием того, что эти неправильные представления нереальны (Studerus et al., 2011). Это различие оправдывается еще и тем, что при приеме психоделиков часто наблюдаются подобные «псевдогаллюцинации» (Zwaard, Polak, 2001).

В отечественной психиатрии с момента публикации в 1885 и 1890 годах трудов В.Х. Кандинского (Kandinski, 1885; Кандинский, 1890) понятие «псевдогаллюцинации» имеет совершенно иной смысл. В отличие от истинных галлюцинаций, псевдогаллюцинации Кандинского характеризуются субъективностью переживаний (образ или «голос» адресуется персонально больному или принадлежит его внутреннему миру, поэтому слышится только ему), внутренней проекцией (интрапроекцией) галлюцинаторного образа или проекцией его в пространство, заведомо недоступное органам чувств, меньшей сенсорной яркостью или неестественностью образа, переживанием его неотступности, чуждости и насильственности (Рыбальский, 1989). И в таком психопатологическом оформлении и научном понимании «слушание голосов» действительно неразрывно связано с расстройством мышления и представляет его сенсорную форму. Аналогичный смыл в понятие «псевдогаллюцинации» вкладывал К. Ясперс, который подтверждал, что, в отличие от «настоящих» галлюцинаций, «воспринимаемых во внешнем пространстве, псевдогаллюцинации локализуются внутри тела» (Ясперс, 1997, с. 478). «Настоящие» галлюцинации он рассматривал как восприятия, в отличие от псевдогаллюцинаций, которые, по его мнению, представляют собой «мысленные образы». В традициях российской школы психиатрии именно «псевдогаллюцинации» считаются характерными для шизофрении, тогда как истинные галлюцинации, хотя и могут возникать при шизофрении, считаются в большей степени присущими другим психотическим расстройствам.

Интересно отметить, что В.Х. Кандинский не только описал конкретные психопатологические феномены, но и высказал предположение о связи появления галлюцинаций с возбуждением отдельных мозговых центров при ослаблении сознательной регуляции. Например, он писал, что в момент переживания галлюцинаций «кортикальные центры, ответственные за формирование абстрактных несознательных образов и апперцепции, находятся в состоянии болезненно-усиленной возбудимости. Бессознательная (впрочем, иногда сознательная) абстрактная идея вызывает в возбужденном центре более или менее соответственное и весьма живое (псевдогаллюцинаторное) чувственное представление, которое преапперцептируется в центр сознания». Таким образом, еще в позапрошлом столетии возникла идея о тесной связи галлюцинаторных образов с процессом мышления и управления сознательной деятельности (Кандинский, 1890; Морозов, 2012).

Основная задача предпринимаемого исследования, которое базируется на анализе отдельных симптомов, состоит в том, чтобы выявить, в какой степени такие симптомы, как галлюцинация и бред, выраженность которых оценивалась количественно по соответствующим шкалам PANSS, взаимосвязаны в своих проявлениях, а также с точки зрения соответствующих мозговых процессов.

Как известно, в основе механизмов высшей нервной деятельности лежит чрезвычайно сложное и не до конца изученное взаимодействие между структурами коры больших полушарий, базальными ядрами (полосатое тело, миндалевидное тело, ограда, черная субстанция, субталамическое ядро, ножкомостовое ядро покрышки) и таламусом. В качестве одной из самых важных структур внутри этой системы обычно выделяют полосатое тело (стриатум), поскольку в нем, как и в коре, происходит пересечение глутамат- и дофаминергической нейропередач. При этом известно, что нарушения дофаминовой нейропередачи — важный элемент патогенеза не только шизофрении, но и многих других нейропсихических расстройств: болезни Паркинсона, болезни Гентингтона, синдрома дефицита внимания с гиперактивностью, болезни лекарственной зависимости, обсессивно-компульсивного расстройства и т.д.

Все это ставит задачу поиска причин возникновения галлюцинаций и бреда не столько в нарушении каких-либо отдельных мозговых структур, сколько в общей организации взаимодействия целого ряда мозговых областей. При этом показано, что при шизофрении обнаруживаются не только структурные изменения (толщина серого вещества) в ряде областей коры больших полушарий, но и изменение системы связей между ними (изменения проводящих путей — белого вещества). Исследования (Allen, Modinos, 2012) показали как повышенные, так и пониженные значения функциональной анизотропии у больных шизофренией, в частности для связей между передними и задними областями мозга. Интересно, что у пациентов с шизофренией, страдающих СВГ, наблюдается повышенная связь между лобными и височно-теменными областями (Shergill et al., 2007), что может стать структурным коррелятом и аргументом вербальной природы СВГ.

Отмечаются и функциональные изменения в связности мозговых областей при шизофрении, которые выявляются не только при когнитивной нагрузке, но и в фоновой активности мозга — при функционировании так называемой дефолт-системы мозга (на англ. “default mode network”, или «сеть пассивного режима работы мозга»), когда человек не занят выполнением какой-либо задачи, связанной с внешним миром, а, напротив, бездействует, отдыхает, т.е. погружен в себя.

В связи с вышесказанным подход, реализуемый в данной работе, базируется на выявлении корреляционной взаимосвязи между выраженностью двух отдельных симптомов — галлюцинаций и бреда, оцениваемых независимо по соответствующим шкалам PANSS, с показателями функциональной связности ряда мозговых областей, выявляемых на основе данных ЭЭГ и применения нового метода пространственной локализации электрических потенциалов, регистрируемых в состоянии покоя. При этом необходимо учесть, что проявление и течение болезни у женщин и у мужчин имеет свои характерные особенности. У женщин в патопсихологии шизофрении существенную роль играют эстрогены благодаря (но не исключительно) регулированию митохондриальной системы (Gonçalves, Cuperfain, Kennedy, 2019; Gogos et al., 2015). В связи с этим данное исследование сосредоточено исключительно на женской выборке.

Методика

Выборка

В исследовании приняли участие 22 женщины, проходящие сходную лекарственную терапию в НКИЦН ГБУ «Психиатрическая клиническая больница № 1 им. Н.А. Алексеева ДЗМ» с диагнозом «шизофрения» (в том числе 17 случаев F20.0, 3 случая F23), в возрасте от 23 до 65 лет (M = 41,8, SD = 10,4).

Процедура

Регистрация ЭЭГ осуществлялась в течение 1–3 минут в состоянии спокойного бодрствования, когда испытуемый находился в положении сидя с закрытыми глазами и не должен был выполнять какую-либо задачу.

Для каждого пациента получены результаты по всем шкалам PANSS.

Оборудование

Для записи и редактирования ЭЭГ с целью исключения артефактов использовалась программа BrainSys (BrainWin). Регистрация электрической активности мозга проводилась монополярно, с помощью 19-канального электроэнцефалографа «Нейро-КМ» (компания «Статокин», Россия) с частотой оцифровки 1 мс, верхний фильтр 30 Гц. Электроды были расположены по международной системе 10–20% с двумя мостоидами.

Анализ данных

Для исключения артефактов проводился визуальный анализ ЭЭГ с помощью программы BrainWin. Дальнейший анализ проводился с помощью нового способа локализации мозговой активности «виртуально вживленный электрод» (патент РФ № 2 785 268), метод описан в (Vartanov, 2022), его верификация на данных глубоко вживленных стимулирующих электродов представлена в (Вартанов, 2023). Была исследована активность в 41 точке, выбранной по атласу MNI152 в центре следующих структур: Hypothalamus, Brainstem, Mesencephalon, Medula Oblongata, Caput n.Caudati L, Caput n.Caudati R, Globus Pallidus Medialis L, Globus Pallidus Medialis R, Putamen L, Putamen R, Thalamus L, Thalamus R, Hippocampus L, Hippocampus R, Corpus Amygdaloideum L, Corpus Amygdaloideum R, G.Cingulate Medialis, Anterior Cingulate BA32, Broca BA44 L, Insula L BA13, Insula R BA13, Ventral Striatum BA25, Parietal cortex BA7 R, Wernicke BA22 L, Dorsomedial prefrontal cortex BA9 L, Dorsomedial prefrontal cortex BA9 R, Supramarginal gyrus BA40 L, Cerebellum R, BA22 R, Angular G.BA39 L, Supramarginal gyrus BA40 R, BA44 R, Parietal cortex BA7 L, V1 BA17 L, V1 BA17 R, Cerebellum L, Angular G.BA39 R, Middle Frontal BA10 L, Middle Frontal BA10 R, Orbital Frontal BA47 L, Orbital Frontal BA47 R. Это позволило независимо реконструировать электрические сигналы в состоянии спокойного бодрствования, источники которых располагались в этих точках. В результате для каждого испытуемого отдельно была оценена (1) величина активности каждой из структур (использовалось значение стандартного отклонения амплитуды сигнала за весь исследуемый интервал времени), а также (2) величина функциональной связности данных структур посредством расчета коэффициентов корреляции между всеми парами (всего 820 пар) этих структур по реконструированным сигналам в каждой из них за весь период регистрации ЭЭГ.

Статистический анализ данных

Далее рассчитывались коэффициенты корреляции между шкалами PANSS и полученными показателями функциональной связности. С целью уменьшения вероятности ложно-положительных решений (в качестве поправки на множественное сравнение) выводы о значимости полученных взаимосвязей дополнительно ограничивались: 1) выбором только очень сильных связей (где r > 0,4); 2) отбором только сильно меняющихся значений (dif r > 0,5); 3) экспертным анализом корреляционных полей, когда выявляемая регрессионная зависимость была явной (градуальная взаимосвязь).

Результаты

Корреляционное и факторное исследование шкальных оценок по PANSS на данной выборке показало, что исследуемые симптомы — бред и галлюцинации — не только не коррелируют друг с другом, но и входят в разные факторы, поскольку каждый из них коррелирует со своим набором других шкал (см. табл.), т.е. они не пересекаются.

В результате поиска корреляций каждой из этих шкал в отдельности с показателями активности и функциональной связности исследуемых мозговых областей был выделен ряд связей, которые систематически усиливаются с выраженностью бреда (по шкале P1) или, наоборот, ослабевают с увеличением балла по данной шкале. Результаты в виде графа связности представлены на рис. 1. Аналогичные результаты сильных изменений (усиления или ослабления) функциональных связей в зависимости от выраженности галлюцинаций (увеличения балла по шкале P3) представлены на рис. 2.

 Таблица / Table

Корреляции индивидуальных показателей по шкалам P1 (Бред) и P3 (Галлюцинаторное поведение) с остальными шкалами опросника PANSS (N = 22)

Correlations of individual indicators on scales P1 (Delirium) and P3 (Hallucinatory behavior) with other scales of the PANSS questionnaire (N = 22)

Шкалы PANSS / PANSS scales

P 1 Бред / Delirium

P 3 Галлюцинаторное поведение / Hallucinatory behavior

P 1 Бред / Delirium

1,00 p = ---

0,38 p = 0,080

P 2 Концептуальная дезорганизация / Conceptual disorganization

0,32 p = 0,151

0,19 p = 0,388

P 3 Галлюцинаторное поведение / Hallucinatory behavior

0,38 p = 0,080

---

P 4 Возбуждение / Excitement

0,23 p = 0,303

0,01 p = 0,952

P 5 Грандиозность / The grandeur

0,51 p = 0,015

0,15 p = 0,506

P 6 Подозрительность / Suspicion

0,78 p = 0,000

0,27 p = 0,218

P 7 Враждебность / Hostility

0,52 p = 0,013

0,12 p = 0,591

N 1 Уплощение аффекта / Flattening of affect

0,18 p = 0,428

0,16 p = 0,482

N 2 Эмоциональная отстраненность / Emotional detachment

0,42 p = 0,051

0,39 p = 0,075

N 3 Недостаточный раппорт / Insufficient rapport

0,36 p = 0,098

0,40 p = 0,063

N 4 Пассивно-апатический соц. уход / Passive-apathetic social care

0,28 p = 0,214

0,39 p = 0,074

N 5 Трудности в абстрактном мышлении / Difficulties in abstract thinking

0,33 p = 0,129

0,46 p = 0,032

N 6 Недостаток плавности беседы / Lack of smoothness of conversation

0,22 p = 0,330

0,37 p = 0,091

N 7 Стереотипность мышления / Stereotypical thinking

0,05 p = 0,842

0,04 p = 0,844

G 1 Соматическая озабоченность / Somatic concern

0,23 p = 0,294

0,05 p = 0,820

G 2 Тревога / Anxiety

0,31 p = 0,155

0,08 p = 0,724

G 3 Чувство вины / Feeling guilty

0,27 p = 0,231

0,33 p = 0,130

G 4 Напряжение / Voltage

0,24 p = 0,284

0,24 p = 0,285

G 5 Манерность и поза / Mannerisms and postures

0,29 p = 0,192

0,25 p = 0,260

G 6 Депрессия / Depression

-0,23 p = 0,296

-0,09 p = 0,674

G 7 Двигательная заторможенность / Twofold inhibition

-0,09 p = 0,693

0,07 p = 0,765

G 8 Некооперативность / Lack of cooperation

-0,01 p = 0,990

-0,14 p = 0,539

G 9 Мысли с необычным содержанием / Thoughts with unusual content

0,65 p = 0,001

0,39 p = 0,072

G 10 Дезориентация / Disorientation

0,48 p = 0,024

0,25 p = 0,255

G 11 Нарушение внимания / Attention disorder

0,34 p = 0,121

0,46 p = 0,033

G 12 Снижение критики / Reducing criticism

0,35 p = 0,110

0,45 p = 0,036

G 13 Волевые нарушения / Volitional violations

0,05 p = 0,837

0,19 p = 0,388

G 14 Недостаточный контроль импульсивности / Insufficient impulsivity control

-0,33 p = 0,133

0,02 p = 0,928

G 15 Погруженность во внутренние переживания / Immersion in inner experiences

0,29 p = 0,196

0,33 p = 0,132

G 16 Активное социальное уклонение / Active social avoidance

0,17 p = 0,447

0,25 p = 0,271

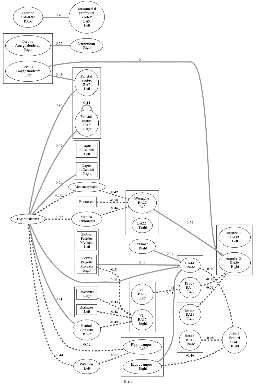
Рис. 1

Рис. 1. Представлена система функциональных связей, которые закономерно изменяются (усиливаются — показано сплошной линией, или ослабевают — показано пунктиром) при увеличении балла по шкале P3 — бред. Рядом с линиями указаны соответствующие коэффициенты корреляции

Fig. 1. A system of functional connections is presented, which naturally change (strengthen — shown by a solid line, or weaken — shown by a dotted line) with an increase in the score on the P3 scale — nonsense. The corresponding correlation coefficients are indicated next to the lines

Рис. 2

Рис. 2. Представлена система функциональных связей, которые закономерно изменяются (усиливаются — показано сплошной линией, или ослабевают — показано пунктиром) при увеличении балла по шкале P1 — галлюцинаторное поведение. Рядом с линиями указаны соответствующие коэффициенты корреляции

Fig. 2. A system of functional connections is presented, which naturally change (strengthen — shown by a solid line, or weaken — shown by a dotted line) with an increase in the score on the P1 scale — hallucinatory behavior. The corresponding correlation coefficients are indicated next to the lines

Представленные результаты свидетельствуют, что исследуемые качества — бред и галлюцинации — в значительной степени независимы друг от друга, а их выраженность связана с различными системными изменением функциональных связей. Только четыре связи из представленных на рисунках выше совпадают:

  • связь Broca BA44 Left — Angular G. BA39 Right ослабевает;
  • связь Hypothalamus — Ventral Striatum BA25 усиливается;
  • связь Insula BA13 Left — Angular G. BA39 Right усиливается;
  • связь Parietal cortex BA7 Right — Parietal cortex BA7 Right усиливается.

Видно, что во всех случаях гипоталамический узел играет важную роль в развитии заболевания. При этом выраженность галлюцинаторного поведения связана со стволом мозга, образующего второй узел ослабевающих связей, чего нет при усилении бреда. Интересно отметить, что выраженность бреда связана с ослаблением связей первичной зрительной коры правого полушария, тогда как при галлюцинаторном поведении ослаблены связи первичной зрительной коры левого полушария. Усиление проявлений бреда связано с ослаблением связей речевой зоны Вернике с подкорковыми ядрами, тогда как при усилении галлюцинаторного поведения ослабевают только некоторые корковые связи речевой области Брока.

Обсуждение

Полученные результаты хорошо согласуются с литературными данными. Так, Нортофф и Квин (Northoff, Qin, 2011), подытоживая свой обзор, отметили, что у больных шизофренией в состоянии покоя аномально увеличивается активность и повышается связность в передних медиальных областях коры. В нашем недавнем исследовании (Vartanov et al., 2025) при сравнении больных шизофренией с группой нормы также была выявлена сложная система измененных функциональных взаимосвязей ряда мозговых областей. Чанг и соавторы (Chang et al., 2017) с помощью функциональной МРТ также показали, что пациенты с СВГ характеризуются диссвязью в нейронных цепях, включающих переднюю поясную кору, островковую кору и языковые регионы, по сравнению как с контрольной группой, так и с пациентами без СВГ. Это позволило прийти к выводу (Hugdahl, 2015), что аномалия в чувствительных к речи областях и их функциональное сотрудничество с корковыми регионами, участвующими в мониторинге источника и функциях обнаружения значимости, может способствовать возникновению СВГ.

Таким образом, эмпирические данные функциональных нейровизуализационных исследований, как электрофизиологических, так и гемодинамических, указывают на то, что СВГ связаны с аномальной архитектурой и взаимодействием нейронных сетей.

Заключение

В результате анализа корреляций индивидуальных показателей по шкалам P1 (Бред) и P3 (Галлюцинаторное поведение) с остальными шкалами опросника PANSS показано, что исследуемые качества — бред и галлюцинации — в значительной степени независимы друг от друга. Анализ функциональных связей при спокойном бодрствовании, выявляемых в различных областях мозга новым методом «виртуально вживленный электрод», показал, что выраженность данных качеств связана с различными системными изменениями функциональных связей мозга.

Литература

  1. Вартанов, А.В. (2023). Новый подход к пространственной локализации электрической активности по данным ЭЭГ. Эпилепсия и пароксизмальные состояния, 15(4), 326—338. https://doi.org/10.17749/2077-8333/epi.par.con.2023.177
    Vartanov, A.V. (2023). A new approach to spatial localization of EEG-based electrical activity. Epilepsy and paroxysmal conditions, 15(4), 326—338. (In Russ.). https://doi.org/10.17749/2077-8333/epi.par.con.2023.177
  2. Кандинский, В.Х. (1890). О псевдогаллюцинациях. Критико-клинический этюд. СПб.: Издание Е.К. Кандинской. 164 с.
    Kandinsky, V.H. (1890). On pseudo-hallucinations. Critical-clinical study. Petersburg: E.K. Kandinsky Edition. 164 p. (In Russ.).
  3. Клиническая психиатрия (1989). Проф. Н.Е. Бачериков (ред.). Киев: Здоровʼя. 512 с.
    Сlinical Psychiatry (1989). N.E. Bacherikov (Ed.). Kyiv: Zdorovya. 512 p. (In Russ.).
  4. Краснов, В.Н. (2011). Шизофрения. Диагностика шизофрении. В: Т.Б. Дмитриева, В.Н. Краснов, Н.Г. Незнанов, В.Я. Семке, А.С. Тиганов (ред.), Психиатрия: национальное руководство (с. 443). М.: ГЭОТАР-Медиа. 1000 с.
    Krasnov, V.N. (2011). Schizophrenia. Diagnosis of schizophrenia. In: T.B. Dmitrieva, V.N. Krasnov, N.G. Neznanov, V.Ya. Semke, A.S. Tiganov (Ed.), Psychiatry: a national handbook (p. 443). Moscow: GEOTAR-Media publishing house. 1000 p. (In Russ.).
  5. Лебедева, И.С., Паникратова, Я.Р., Печенкова, Е.В. (2022). Особенности функциональных связей в головном мозге у психически здоровых испытуемых с различной выраженностью шизотипии. Физиология человека, 48(5), 5—14. https://doi.org/10.31857/S0131164622700023
    Lebedeva, I.S., Panikratova, Ya.R., Pechenkova, E.V. (2022). Features of functional connections in the brain in mentally healthy subjects with varying degrees of schizotypy. Human Physiology, 48(5), 5—14. (In Russ.). https://doi.org/10.31857/S0131164622700023
  6. Морозов, П.В. (2012). Синдром Кандинского-Клерамбо: клинические особенности и история вопроса. Психиатрия, 1-3, 13—19.
    Morozov, P.V. (2012). Kandinsky-Clerambault syndrome: clinical features and history of the issue. Psychiatry, 1-3, 13—19. (In Russ.).
  7. Рыбальский, М.И. (1989). Иллюзии, галлюцинации, псевдогаллюцинации. 2-e изд., перераб. и доп. М.: Медицина. 368 с.
    Rybalsky, M.I. (1989). Illusions, hallucinations, pseudo-hallucinations. 2nd, revised and supplemented. Moscow: Medicina. 368 p. (In Russ.).
  8. Ясперс, К. (1997). Общая психопатология / Пер. с нем. М.: Практика. 1056 с.
    Yaspers, K. (1997). General psychopathology / Translated from German. Moscow: Praktika. 1056 p. (In Russ.).
  9. Allen, P., Modinos, G. (2012). Structural neuroimaging in psychotic patients with auditory hallucinations. In: J.D. Blom, I. Sommer (Eds.), Hallucinations — Research and practice (pp. 251—265). New York: Springer Verlag. https://doi.org/10.1007/978-1-4614-0959-5_19
  10. Badcock, J.C., Hugdahl, K. (2014). A synthesis of evidence on inhibitory control and auditory hallucinations based on the Research Domain Criteria (RDoC) framework. Frontiers in Human Neuroscience, 8, https://doi.org/10.3389/fnhum.2014.00180
  11. Chang, X., Collin, G., Xi, Y., Cui, L., Scholtens, L.H., Sommer, I.E., Wang, H., Yin, H., Kahn, R.S., van den Heuvel, M.P. (2017). Resting-state functional connectivity in medication-naïve schizophrenia patients with and without auditory verbal hallucinations: A preliminary report. Schizophrenia Research, 188, 75—81. https://doi.org/10.1016/j.schres.2017.01.024
  12. Cuthbert, B.N., Insel, T.R. (2013). Toward the future of psychiatric diagnosis: the seven pillars of RDoC. BMC Medicine, 11, 126. https://doi.org/10.1186/1741-7015-11-126
  13. Fletcher, P.C., Frith, C.D. (2009). Perceiving is believing: a Bayesian approach to explaining the positive symptoms of schizophrenia. Nature Reviews Neuroscience, 10(1), 48—58. https://doi.org/10.1038/nrn2536
  14. Gaag, van der, M. (2006). A neuropsychiatric model of biological and psychological processes in the remission of delusions and auditory hallucinations. Schizophrenia Bulletin, 32, supplement 1, S113—S122. https://doi.org/10.1093/schbul/sbl027
  15. Gaebel, W., Zielasek, J. (2009). Future classification of psychotic disorders. European Archives of Psychiatry and Clinical Neuroscience, 259, supplement 2, S213–S218.
  16. Gogos, A., Sbisa, A.M., Sun, J., Gibbons, A., Udawela, M., Dean, B. (2015). A role for estrogen in schizophrenia: clinical and preclinical findings. International journal of endocrinology, 2015, https://doi.org/10.1155/2015/615356
  17. Gonçalves, V.F., Cuperfain, A.B., Kennedy, J.L. (2019). Sex differences in schizophrenia: estrogen and mitochondria. Neuropsychopharmacology, 44(1), 216—217. https://doi.org/10.1038/s41386-018-0228-0
  18. Hagen, F.W. (1868). Zur Theorie der Halluzinationen. Allgemeine Zeitschrift für Psychiatrie, 25, 1—107.
  19. Hugdahl, K., Løberg, E.M., Nygård, M. (2009). Left temporal lobe structural and functional abnormality underlying auditory hallucinations in schizophrenia. Frontiers in Neuroscience. 3, 34—45. https://doi.org/10.3389/neuro.01.001.2009
  20. Hugdahl, K. (2015). Auditory hallucinations: A review of the ERC “VOICE” project. World Journal of Psychiatry, 5(2), 193—209. https://doi.org/10.5498/wjp.v5.i2.193
  21. Johns, L.C., van Os, J. (2001). The continuity of psychotic experiences in the general population. Clinical Psychology Review, 21(8), 1125—1141. https://doi.org/10.1016/S0272-7358(01)00103-9
  22. Kandinski, V.K. (1885). Kritische und klinische Betrachtungen im Gebeite der Sinnestuschungen. Erste und zweite Studie. Berlin. 170 p.
  23. Kay, S.R., Fiszbein, A., Opler, L.A. (1987). The positive and negative syndrome scale (PANSS) for schizophrenia. Schizophrenia Bulletin, 13(2), 261—276. https://doi.org/10.1093/schbul/13.2.261
  24. Lenzenweger, M.F. (2021). Schizotypy 17 years on: Psychotic symptoms in midlife. Journal of abnormal psychology, 130(4), 399—412. https://doi.org/10.1037/abn0000680
  25. McCarthy-Jones, S., Trauer T., Mackinnon, A., Sims E., Thomas N., Copolov, D.L. (2014). A new phenomenological survey of auditory hallucinations: evidence for subtypes and implications for theory and practice. Schizophrenia Bulletin, 40(1), 231–235. https://doi.org/10.1093/schbul/sbs156
  26. Meyer-Lindenberg, A. (2010). From maps to mechanisms through neuroimaging of schizophrenia. Nature, 468, 194—202. https://doi.org/10.1038/nature09569
  27. Nayani, T.H., David, A.S. (1996). The auditory hallucination: a phenomenological survey. Psychological medicine, 26(1), 177—189. https://doi.org/10.1017/s003329170003381x
  28. Northoff, G., Qin, P. (2011). How can the brain’s resting state activity generate hallucinations? A ‘resting state hypothesis’ of auditory verbal hallucinations. Schizophrenia Research, 127(1-3), 202—214. https://doi.org/10.1016/j.schres.2010.11.009
  29. Rolland, B., Jardri, R., Amad, A., Thomas, P., Cottencin, O., Bordet, R. (2014). Pharmacology of hallucinations: Several mechanisms for one single symptom? BioMed Research International, 307106. https://doi.org/10.1155/2014/307106
  30. Shergill, S.S., Kanaan, R.A., Chitnis, X.A., O’Daly, O., Jones, D.K., Frangou, S., Williams, S.C., Howard, R.J., Barker, G.J., Murray, R.M. (2007). A diffusion tensor imaging study of fasciculi in schizophrenia. American Journal of Psychiatry, 164(3), 467—473. https://doi.org/10.1176/ajp.2007.164.3.467
  31. Sommer, I.E., Daalman, K., Rietkerk, T., Diederen, K.M., Bakker, S., Wijkstra, J., Boks, M.P. (2010). Healthy individuals with auditory verbal hallucinations; who are they? Psychiatric assessments of a selected sample of 103 subjects. Schizophrenia Bulletin, 36(3), 633—641. https://doi.org/10.1093/schbul/sbn130
  32. Sommer, I.E., Diederen, K.M., Blom, J.D., Willems, A., Kushan, L., Slotema, K., Boks, M.P., Daalman, K., Hoek, H.W., Neggers, S.F., Kahn, R.S. (2008). Auditory verbal hallucinations predominantly activate the right inferior frontal area. Brain, 131(12), 3169—3177. https://doi.org/10.1093/brain/awn251
  33. Studerus E., Kometer M., Hasler F., Vollenweider F.X. (2011). Acute, subacute and long-term subjective effects of psilocybin in healthy humans: A pooled analysis of experimental studies. Journal of Psychopharmacology, 25(11), 1434—1452. https://doi.org/10.1177/0269881110382466
  34. Vartanov, A.V. (2022). A new method of localizing brain activity using the scalp EEG data. Procedia computer science, 213, 41—48. https://doi.org/10.1016/j.procs.2022.11.036
  35. Vartanov, A.V., Krysko, M.D., Leonovich, D., Shevaldova, O., Mirova, S., Savenkova, V., Ochneva, A., Zeltser, A., Andreyuk, D., Kostyuk, G. (2025). Default brain system in schizophrenia. Optical Memory and Neural Networks, 34(2), 206—216. https://doi.org/10.3103/S1060992X25700067
  36. Zwaard, van der R., Polak, M.A. (2001). Pseudohallucinations: a pseudoconcept? A review of the validity of the concept, related to associate symptomatology. Comprehensive Psychiatry, 42(1), 42—50. https://doi.org/10.1053/comp.2001.19752

Информация об авторах

Александр Валентинович Вартанов, кандидат психологических наук, доцент, старший научный сотрудник кафедры психофизиологии факультета психологии, Московский государственный университет им. М.В. Ломоносова, ведущий научный сотрудник, Государственное бюджетное учреждение здравоохранения «Психиатрическая клиническая больница № 1 им. Н.А. Алексеева Департамента здравоохранения города Москвы» (ГБУЗ ПКБ №1 им. Н.А. Алексеева ДЗМ), Москва, Российская Федерация, ORCID: https://orcid.org/0000-0001-8844-9643, e-mail: a_v_vartanov@mail.ru

Мария Дмитриевна Крысько, студент, факультет психологии, Московский государственный университет имени М.В.Ломоносова (ФГБОУ ВО МГУ), Москва, Российская Федерация, ORCID: https://orcid.org/0000-0001-9263-5203, e-mail: mariya.krysko@mail.ru

Дарья Алексеевна Леонович, Московский государственный университет имени М.В.Ломоносова (ФГБОУ ВО МГУ), аспирант, программа «Междисциплинарные исследования когнитивных процессов», «Российская академия народного хозяйства и государственной службы при Президенте Российской Федерации» (РАНХиГС), Москва, Российская Федерация, ORCID: https://orcid.org/0009-0001-3028-2278, e-mail: dagubareva@gmail.com

Ольга Владимировна Шевалдова, специалист лаборатории реабилитационной и спортивной психофизиологии, Федеральный исследовательский центр оригинальных и перспективных биомедицинских и фармацевтических технологий (ФГБНУ «ФИЦ оригинальных и перспективных биомедицинских и фармацевтических технологий»), Москва, Российская Федерация, ORCID: https://orcid.org/0000-0001-8577-4280, e-mail: shevaldovaolga@yandex.ru

Валерия Игоревна Савенкова, Младший научный сотрудник Научно-клинического исследовательского центра нейропсихиатрии, ГБУЗ «Психиатрическая клиническая больница № 1 им. Н.А. Алексеева Департамента здравоохранения города Москвы», Москва, Российская Федерация, ORCID: https://orcid.org/0000-0002-8381-5445, e-mail: savva9806@yandex.ru

Александра Геннадьевна Очнева, младший научный сотрудник отдела шизофрении и других первично психотических расстройств, ГБУЗ «Психиатрическая клиническая больница № 1 им. Н.А. Алексеева Департамента здравоохранения города Москвы», Младший научный сотрудник, ФГБУ «Национальный медицинский исследовательский центр психиатрии и наркологии им. В.П. Сербского» Минздрава России, Москва, Российская Федерация, ORCID: https://orcid.org/0000-0003-4182-5503, e-mail: aleksochneva@yandex.ru

Александр Михайлович Резник, кандидат медицинских наук, доцент, врач-психиатр, ГБУЗ «Психиатрическая клиническая больница № 1 им. Н.А. Алексеева Департамента здравоохранения города Москвы», ФГБОУ ВО «Российский биотехнологический университет»; ГБУЗ «Психиатрическая клиническая больница № 4 им. П.Б. Ганнушкина», Москва, Российская Федерация, ORCID: https://orcid.org/0000-0002-7076-5901, e-mail: a.m.reznik1969@gmail.com

Вклад авторов

Вартанов А.В. — идеи исследования; обработка ЭЭГ-данных новым методом локализации источников; написание и оформление рукописи; планирование исследования; контроль за проведением исследования.

Крысько М.Д. — проведение ЭЭГ-обследования больных шизофренией; обработка и анализ данных.

Леонович Д.А. — проведение ЭЭГ-обследования больных шизофренией; обработка и анализ данных.

Шевалдова О.В. — проведение ЭЭГ-обследования больных шизофренией; обработка и анализ данных.

Савенкова В.И. — проведение нейропсихологического обследования больных шизофренией; обработка и анализ данных.

Очнева А.Г. — проведение нейропсихологического обследования больных шизофренией; обработка и анализ данных.

Резник А.М. — проведение нейропсихологического обследования больных шизофренией; анализ и интерпретация результатов; написание и оформление рукописи; контроль за проведением исследования.

Все авторы приняли участие в обсуждении результатов и согласовали окончательный текст рукописи.

Конфликт интересов

Авторы заявляют об отсутствии конфликта интересов.

Декларация об этике

Все исследования проводились в соответствии с принципами биомедицинской этики, изложенными в Хельсинкской декларации 1964 года и последующих поправках к ней. Они также были одобрены локальным Этическим комитетом Государственного бюджетного учреждения здравоохранения «Психиатрическая клиническая больница № 1 им. Н.А. Алексеева Департамента здравоохранения города Москвы» (протокол № 5 от 29.06.2023).

Каждый участник исследования дал добровольное письменное информированное согласие после того, как ему объяснили потенциальные риски и преимущества, а также суть предстоящего исследования.

Метрики

 Просмотров web

За все время: 139
В прошлом месяце: 67
В текущем месяце: 37

 Скачиваний PDF

За все время: 37
В прошлом месяце: 21
В текущем месяце: 11

 Всего

За все время: 176
В прошлом месяце: 88
В текущем месяце: 48