Психопатологические и патопсихологические особенности пациентов с высоким риском развития психоза, страдающих депрессивными состояниями

 
Аудио генерируется искусственным интеллектом
 19 мин. чтения

Резюме

Контекст и актуальность. В последние годы разрабатывается концепция высокого риска развития психоза, направленная на выявление и раннее вмешательство с целью замедлить развитие, отсрочить манифестацию или смягчить течение шизофрении. Высокий уровень импульсивности, характерный для больных шизофренией, наблюдается также в группе высокого риска развития психоза, и в долгосрочной перспективе может приводить к негативным последствиям. Однако исследований импульсивности в данной группе проведено к настоящему моменту недостаточно. Цель. Оценить импульсивность у больных аффективными расстройствами с высоким риском развития психоза и без него и проанализировать связи данной черты с негативными симптомами и когнитивным функционированием в каждой группе. Гипотеза. Пациенты с клинически высоким риском психоза более импульсивны, чем пациенты с непсихотической депрессией, имеют более выраженные негативные симптомы и тяжелые когнитивные нарушения, связанные с импульсивностью. Методы и материалы. В исследовании приняли участие 53 пациентки: 26 пациенток с депрессией без симптомов высокого риска психоза; 27 пациенток с депрессией с высоким риском развития психоза. Исследуемые группы сопоставимы по полу, возрасту, семейному положению. В исследовании использовались: опросник импульсивности Барратта (BIS-11), шкала оценки негативных симптомов (SANS), шкала краткой оценки когнитивных функций у пациентов с шизофренией (BACS), субтесты «Недостающие детали» и «Сходство» методики Векслера. Результаты. В группе больных c непсихотической депрессией практически все показатели шкалы SANS оказались связаны с тремя факторами и общим баллом BIS-11. В группе высокого риска развития психоза с импульсивностью были связаны только показатели субшкалы SANS «Внимание». При этом в этой группе общий балл по шкале Барратта соответствует расстройству контроля импульсивности (более 75 баллов), а по шкале SANS — выраженным нарушениям. По обеим шкалам пациентки из группы высокого риска набрали значимо более высокие баллы по сравнению с другой группой. Группы не различались значимо между собой по баллам шкалы BACS и результатам выполнения субтестов Векслера. Однако в группе высокого риска развития психоза наблюдалось значительно большее число корреляций между импульсивностью и параметрами когнитивного функционирования. Выводы. У больных из группы высокого риска развития психоза присутствуют выраженные негативные симптомы, когнитивный дефицит и значимо более высокий уровень импульсивности по сравнению с больными аффективными расстройствами без психотических симптомов. Нарушения познавательной деятельности коррелировали с импульсивностью в этой группе, негативные же симптомы с импульсивностью оказались практически не связаны.

Общая информация

Ключевые слова: импульсивность, негативные симптомы, когнитивные нарушения, депрессия, шизофрения, психоз

Рубрика издания: Эмпирические исследования

Тип материала: научная статья

DOI: https://doi.org/10.17759/cpse.2026150107

Поступила в редакцию 25.03.2025

Поступила после рецензирования 06.03.2026

Принята к публикации

Опубликована

Для цитаты: Шульгина, Д.И., Кафаров, Е.Р., Шишковская, Т.И., Рупчев, Г.Е., Олейчик, М.И., Ениколопов, С.Н. (2026). Психопатологические и патопсихологические особенности пациентов с высоким риском развития психоза, страдающих депрессивными состояниями. Клиническая и специальная психология, 15(1), 95–112. https://doi.org/10.17759/cpse.2026150107

© Шульгина Д.И., Кафаров Е.Р., Шишковская Т.И., Рупчев Г.Е., Олейчик М.И., Ениколопов С.Н., 2026

Лицензия: CC BY-NC 4.0

Полный текст

Введение

В последние годы активно разрабатывается концепция высокого (или сверхвысокого) риска развития психоза, направленная на выявление продромальной фазы шизофрении и разработку программ раннего терапевтического вмешательства с целью замедлить и/или остановить развитие патологического процесса и обеспечить дальнейшее относительно благоприятное течение заболевания в случае его возникновения (Yung, Nelson, 2013). В группу высокого риска развития психоза (ВРП) попадают, как правило, подростки и лица юношеского возраста. Несмотря на то, что далеко не у всех лиц из группы высокого риска с течением времени развивается психоз (22% в первый год и 36% в течение трех лет наблюдения), обоснованность применения концепции ВРП подтверждается тем, что пациенты из данной группы демонстрировали снижение когнитивного функционирования по сравнению с группой нормы. Когнитивный дефицит был менее выражен, чем у больных шизофренией, однако затрагивал те же функции (Smith et al., 2006; Lencz et al., 2006; Keefe et al., 2006).

Наиболее часто регистрируемым и диагностически ценным критерием для отнесения пациента к группе ВРП является наличие аттенуированных психотических симптомов (ослабленных, не достигающих значительной выраженности), которые не могут являться основанием для постановки диагноза, однако обращают на себя внимание как самого пациента, так и его окружения (Fusar-Poli et al., 2017). Это могут быть идеи преследования, воздействия, отношения, а также галлюцинации и псевдогаллюцинации, зрительные и слуховые иллюзии, сенестопатии, психические автоматизмы. Чаще всего они выявляются в рамках аффективных расстройств, являющихся первопричиной обращения за психиатрической помощью. Помимо аттенуированных психотических симптомов, к критериям сверхвысокого риска относят наличие генетической предрасположенности и снижение общего уровня функционирования (Омельченко, 2021).

Понятие импульсивности и способы оценки данной черты

В различных трактовках понятия импульсивности можно выделить несколько общих идей, основываясь на которых, мы формулируем собственное определение, на которое будем опираться в дальнейшей работе. Под импульсивностью мы понимаем как временно возникшую, так и постоянную (устойчивую) склонность человека действовать под влиянием текущей ситуации или актуального эмоционального состояния без предварительного обдумывания своих поступков и оценки возможных последствий. В данной работе мы основываемся на концепции импульсивности, предложенной Э.С. Барраттом (E.S. Barratt). В ней предполагается, что тремя ключевыми факторами данной черты являются: склонность действовать под влиянием момента (моторная импульсивность), неспособность сфокусироваться на текущей задаче (отвлекаемость внимания) и нарушения в области планирования и самоконтроля (Barratt, 1993).

Импульсивность у больных шизофренией и в группе высокого риска психоза

Высокий уровень импульсивности характерен для больных шизофренией и, вероятно, связан с функциональными и структурными изменениями в головном мозге (Van Erp et al., 2020; Enticott et al., 2008). Больные, употребляющие психоактивные вещества (ПАВ), значимо отличались от остальных по уровню импульсивности (Duva et al., 2011). При этом импульсивность не обуславливалась непосредственным влиянием ПАВ — высокие баллы были также и у тех, кто к моменту исследования не употреблял ПАВ уже некоторое время, но имел такой опыт ранее (Dervaux et al., 2001). Также больные шизофренией с высоким уровнем импульсивности чаще сообщали о суицидальных мыслях и имели большее количество попыток самоубийства в анамнезе (Iancu et al., 2010). Таким образом, импульсивность может оказывать косвенное влияние как на процесс течения заболевания, так и на тяжесть состояния пациентов через проявление агрессивного и аутоагрессивного поведения, а также злоупотребление ПАВ (Ouzir, 2013).

В ряде работ сообщается, что лица из группы ВРП чаще употребляли ПАВ (Dragt et al., 2010), высказывали мысли о самоубийстве или предпринимали суицидальные попытки (Hutton et al., 2011; Pelizza et al., 2020), а также хуже контролировали выражение эмоций и агрессивные импульсы (Lee et al., 2008), чем выборка нормы. Также высокая импульсивность наблюдается и у лиц, отнесенных к группе ВРП (Hutton et al., 2012; Lee et al., 2013).

Материалы и методы

Для изучения параметров импульсивности было обследовано 53 пациентки, проходивших лечение в клиническом отделении группы по изучению эндогенных приступообразных психозов отдела по изучению эндогенных психических расстройств и аффективных состояний ФГБНУ «Научный центр психического здоровья» (директор — д.м.н. Ю.А. Чайка). Общими критериями включения служили: женский пол, возраст от 18 до 30 лет, начальный этап развития эндогенных психических расстройств (период, ограничивающийся завершением первого депрессивного эпизода средней или тяжелой степени выраженности (более 17 баллов по HDRS-21)). Все пациентки дали устное информированное добровольное согласие на участие в обследовании. Общими критериями исключения служили: наличие развернутых психотических расстройств в структуре депрессии либо в анамнезе, наличие тяжелой процессуальной негативной симптоматики, наличие сопутствующей соматической, неврологической или психической патологии: органических, включая симптоматические, психических расстройств (F00-09), умственной отсталости (F70-79), синдрома зависимости от психоактивных веществ, в том числе алкоголя (F10-19). У 70% пациенток (37 человек) в выборке отмечалось несуицидальное самоповреждающее поведение, среди них 44% (16 человек) имели в анамнезе как минимум одну попытку суицида.

Исследуемые пациентки относились к следующим группам:

Группа 1: депрессии без психотических симптомов и психотических расстройств в анамнезе (далее — группа БПС). 26 женщин в возрасте от 16 до 28 лет (средний возраст — 20,1 ± 3,5 лет). Нозологический спектр: F00-09, F61 + F31-33; F32.0-2; F33.0-2; F31.3-4.

Группа 2: депрессии с симптомами высокого риска психоза (далее — группа ВРП). Включались пациентки, соответствующие критериям ультравысокого риска психоза по Миллер (Miller et al., 2003). 27 испытуемых в возрасте от 16 до 23 лет (средний возраст — 18,3 ± 1,5 лет). Нозологический спектр: F00-09, F61 + F31-33; F32.0-2; F33.0-2; F31.3-4; F21.3-4 + F31-33.

Для оценки уровня импульсивности использовался опросник Барратта (BIS-11; Patton et al., 1995; Ениколопов, Медведева, 2015), оценивающий импульсивность как в целом, так и по трем субшкалам: отвлекаемости внимания (ОВ), моторной импульсивности (МИ) и способности к планированию и самоконтролю (СПС). Негативные симптомы оценивались с помощью шкалы оценки негативных симптомов (SANS; Andreasen, 1989), охватывающей широкий спектр феноменов по пяти факторам: алогии, аффективному уплощению, абулии-апатии, ангедонии-асоциальности и нарушениям внимания. Для оценки когнитивных функций использовалась шкала краткой оценки когнитивных функций при шизофрении (BACS; Keefe et al., 2008; Саркисян и др., 2010), а также субтесты «Сходство» и «Недостающие детали» теста Векслера (Wechsler et al., 2008).

Для оценки значимости различий между распределением результатов использовались t-критерий Стьюдента и U-критерий Манна–Уитни. Анализ связи импульсивности с негативными симптомами и когнитивным функционированием проводился по группам отдельно. Использовались критерии ρ-Спирмена и r-Пирсона (р < 0,05). Значения корреляции, меньшие по модулю, чем 0,3, не учитывались в исследовании. В случае, если по одному из критериев требуемый уровень значимости не был достигнут, решение об оценке корреляции как значимой принималось следующим образом: если значимость для данного критерия была близка к требуемой (0,05 ≤ p ≤ 0,08), корреляция учитывалась в исследовании. Если уровень значимости спорного критерия не удовлетворял условию 0,05 ≤ p ≤ 0,08, оценивалась нормальность распределения исследуемых переменных с помощью теста Шапиро–Уилка. В случае соответствия распределения переменных и типа значимого критерия (непараметрический критерий и ненормально распределенные величины или параметрический критерий и величины, распределение которых близко к нормальному), корреляция учитывалась в исследовании.

Результаты

Испытуемые из группы ВРП набрали в среднем более высокие баллы по шкале Барратта в целом, а также по всем субшкалам опросника. Общий балл в группе БПС соответствовал нормальному значению. В группе ВРП средний общий балл соответствовал критериям расстройства контроля импульсивности (выше 75 баллов). Значимые различия между группами были обнаружены по обоим критериям для общего балла шкалы Барратта (p = 0,008; p = 0,017), а также фактора «Самоконтроль» (p = 0,005; p = 0,004), субшкалы «Моторная импульсивность» (p = 0,043; p = 0,044) и субшкалы СПС (p = 0,014; p = 0,024) (рис. 1).

Рис. 1

Рис. 1. Сравнение средних баллов по субшкалам и общему баллу Шкалы импульсивности Барратта. «*» — p < 0,05

Fig. 1. Comparison of mean subscale scores and mean total BIS-11 scores. «*» — p < 0,05

Баллы по большинству показателей (кроме: SANS6 — неадекватность аффекта (паратимии), SANS10 — обеднение тематики разговора, SANS11 — обрывы мыслей и SANS19 — сексуальные интересы), пяти факторам и суммарно по шкале SANS у больных из группы высокого риска развития психоза значимо отличаются в бо́льшую сторону от баллов, набранных по этим параметрам больными из другой группы. Во всех случаях оба критерия указывали на наличие различий между группами. Среднее общее значение шкалы SANS для группы БПС соответствует низкому уровню нарушений (23,81 балла), в то время как в группе ВРП оно приближается к верхней границе диапазона, соответствующего среднему уровню нарушений (53,67 балла) (рис. 2).

Рис. 2

Рис. 2. Сравнение средних баллов по субшкалам и общему баллу Шкалы оценки негативных симптомов SANS: «*» — p < 0,05

Fig. 2. Comparison of mean subscale scores and mean total SANS scores: «*» — p < 0,05

Для методики BACS различия между группами по субтестам и общему баллу не достигли уровня значимости. В обеих группах композитный балл, а также баллы по субтестам «Вербальная память», «Последовательность чисел», «Двигательный тест» и «Шифровка» оказались более низкими по сравнению с нормативными значениями (Саркисян, Гурович, Киф, 2010), причем в группе высокого риска психоза это отклонение было более значительным.

В группе БПС практически все показатели SANS оказались связаны с субшкалой СПС, составляющими ее факторами «Самоконтроль» и «Когнитивная сложность», а также с общим баллом опросника Барратта (рис. 3.).

Рис. 3

Рис. 3. Корреляции между факторами Шкалы Барратта и показателями шкалы SANS в группе БПС

Fig. 3. Correlations between BIS-11 and SANS scores in a group of patients without psychotic symptoms

В группе ВРП наблюдалась принципиально иная картина: связей было выявлено значительно меньше и все они относились к фактору «Усидчивость/настойчивость»: с SANS6 — неадекватность аффекта, паратимии (r = 0,397, p = 0,04; ρ = 0,403, p = 0,037); SANS24 — невнимательность при психологическом тестировании (r = 0,444, p = 0,02; ρ = 0,398, p = 0,04); SANS25 — субъективное восприятие снижения концентрации (r = 0,471, p = 0,013; ρ = 0,424, p = 0,028); и SANSSUM5 — субшкала «Внимание» (r = 0,446, p = 0,02; ρ = 0,393, p = 0,042) (рис. 4).

Рис. 4

Рис. 4. Корреляции между факторами Шкалы Барратта и показателями шкалы SANS в группе ВРП

Fig. 4. Correlations between BIS-11 and SANS scores in a group of ultra-high risk for psychosis

В методике BACS для группы БПС только один субтест — «Семантическая и словесная беглость», коррелировал отрицательно и умеренно с фактором «Внимательность» (r = -0,514, p = 0,007; ρ = -0,443, p = 0,023) и субшкалой ОВ (r = -0,451, p = 0,021; ρ = -0,413, p = 0,036) шкалы Баррата (рис. 5).

Рис. 5

Рис. 5. Корреляции между факторами Шкалы Барратта и показателями шкалы BACS в группе БПС

Fig. 5. Correlations between BIS-11 and BACS scores in a group of patients without psychotic symptoms

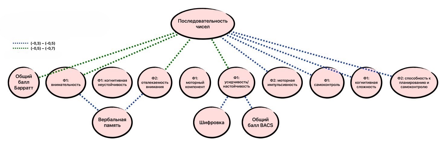
В группе ВРП субтест BACS «Последовательность чисел» отрицательно коррелировал практически со всеми показателями шкалы Барратта: довольно выраженно — с общим баллом по опроснику (r = -0,575, p = 0,002; ρ = -0,603, p < 0,001), факторами «Усидчивость/настойчивость» (r = -0,629, p < 0,001; ρ = -0,66, p < 0,001) и «Внимательность» (r = -0,527, p = 0,005; ρ = -0,517, p = 0,006), а также субшкалой ОВ (r = -0,508, p = 0,007; ρ = -0,491, p = 0,009); умеренно — с факторами «Самоконтроль» (r = -0,478, p = 0,012; ρ = -0,503, p = 0,007), «Когнитивная сложность» (ρ = -0,385, p = 0,047), субшкалой СПС (r = -0,449, p = 0,019; ρ = -0,523, p = 0,005) и субшкалой МИ (r = -0,444, p = 0,02; ρ = -0,48, p = 0,011).

С фактором «Усидчивость/настойчивость» опросника Барратта также отрицательно коррелируют субтесты «Шифровка» (r = -0,404, p = 0,037; ρ = -0,39, p = 0,044) и интегральный балл BACS (r = -0,402, p = 0,038). Также обнаружены обратные связи субтеста BACS «Вербальная память» с субшкалой ОВ (r = -0,409, p = 0,034; ρ = -0,456, p = 0,017) и фактором «Внимательность» (r = -0,45, p = 0,019; ρ = -0,497, p = 0,008) (рис. 6).

Рис. 6

Рис. 6. Корреляции между факторами Шкалы Барратта и показателями шкалы BACS в группе ВРП

Fig. 6. Correlations between BIS-11 and BACS scores in a group of ultra-high risk for psychosis

Никаких значимых корреляций в группе БПС между факторами и субшкалами опросника Барратта и субтестами «Недостающие детали» и «Сходство» батареи Векслера получено не было. В то же время в группе ВРП обнаружены значимые обратные корреляции субтеста «Недостающие детали» с общим баллом (r = -0,481, p = 0,013; ρ = -0,469, p = 0,016), субшкалой СПС (r = -0,467, p = 0,016; ρ = -0,548, p = 0,004) и факторами «Самоконтроль» (r = -0,443, p = 0,023; ρ = -0,478, p = 0,014) и «Когнитивная сложность» (r = -0,391, p = 0,048; ρ = -0,435, p = 0,026).

Обсуждение результатов

Уровень импульсивности в исследуемых группах значимо различался. Средний балл по опроснику Барратта в группе БПС остался в пределах нормативных значений, в то время как в группе ВРП соответствовал уровню расстройства контроля импульсивности. Это согласуется с данными о том, что высокая импульсивность характерна как для больных шизофренией (Bielecki et al., 2024), так и для лиц из группы ВРП (Fekih-Romdhane et al., 2024). Более того, ее уровень может быть одним из важных предикторов последующего перехода в психоз (Chan et al., 2019). Черта импульсивности у больных с высоким риском психоза в большей степени проявляется в моторной сфере, а также в снижении самоконтроля и нарушении функции планирования.

Выраженность негативных симптомов в группе ВРП значимо выше, чем в группе БПС, и приближается к верхней границе диапазона, соответствующего среднему уровню нарушений. Таким образом, появление аттенуированных психотических симптомов, даже редких и слабо выраженных, нельзя рассматривать как случайность — у пациентов в группе ВРП выявляются более серьезные нарушения, нехарактерные для аффективных расстройств без аттенуированной психотической симптоматики.

Интересная картина складывается при анализе корреляций SANS и факторов опросника Барратта внутри групп. В группе БПС с импульсивностью коррелировали практически все показатели SANS. Возможно, несмотря на то, что в целом уровень импульсивности у больных без субпсихотических симптомов невысок, те негативные симптомы, которые у них наблюдаются, могут быть связаны с ней. В группе ВРП, напротив, с импульсивностью связано чрезвычайно мало пунктов SANS, в основном из субшкалы «Внимание». При этом общий уровень импульсивности в этой группе соответствует расстройству контроля импульсивности, а общий балл по шкале негативных симптомов соответствует выраженности нарушений выше среднего. Судя по всему, мы имеем дело с двумя феноменами, которые характерны для группы ВРП, однако между собой они практически не связаны. Действительно, в ряде других исследований была обнаружена выраженная связь уровня импульсивности с позитивными, но не с негативными симптомами шизофрении (Fekih-Romdhane et al., 2024; Sagayadevan et al., 2023). Также, в схожем по дизайну исследовании юношей из группы ВРП только один фактор шкалы импульсивности Барратта коррелировал с показателями негативных симптомов по шкале SOPS (следует, однако, отметить, что факторный анализ шкалы проводился иначе) (Омельченко и др., 2023).

Таким образом, связь импульсивности с негативными симптомами может быть потенциальным критерием выделения среди них тех, которые являются нозоспецифичными. Так, например, апатия является характерным симптомом депрессии, но вместе с тем и ключевым феноменом в структуре шизофренического дефекта. Результаты исследования свидетельствуют о том, что вероятно мы имеем дело с двумя разными состояниями, которые пока что оцениваются с помощью одних и тех же шкал, но в будущем должны быть разведены.

По методике BACS значимых различий между группами обнаружено не было, но, по сравнению с нормативными показателями (Саркисян, Гурович и Киф, 2010), у пациенток в обеих группах наблюдалось, в среднем, значимое снижение общего уровня когнитивного функционирования, память и скорость обработки информации были нарушены наиболее сильно. Вместе с тем связи между субтестами BACS и факторами шкалы Барратта внутри групп неодинаковы. В группе БПС никакой связи с импульсивностью для большинства субтестов не было обнаружено. В группе ВРП факторы импульсивности коррелировали с интегральным баллом BACS и субтестами, оценивающими функционирование памяти, в частности рабочей, и скорость обработки информации. Можно предположить, что механизмы, приводящие к худшему выполнению методики BACS по сравнению с нормой, в сравниваемых группах различны. В пользу данного предположения говорит и тот факт, что, несмотря на отсутствие значимых различий по средним результатам выполнения субтестов батареи Векслера, в группе ВРП с импульсивностью значимо, выраженно и отрицательно связан субтест «Недостающие детали», в то время как в другой группе никаких корреляций не наблюдается.

Таким образом, можно говорить о связи между уровнем импульсивности и когнитивным функционированием в группе ВРП. Полученные результаты согласуются с данными, свидетельствующими о том, что у больных шизофренией импульсивность оказалась связана с нарушениями когнитивного контроля, а именно: способностью направлять внимание на цель, игнорируя нерелевантные отвлекающие стимулы (Bielecki et al., 2024). Импульсивность в данном случае может как быть непосредственно частью механизма, приводящего к когнитивному дефициту, так и служить лишь маркером другого патопсихологического процесса, характерного для данного типа пациентов и негативно влияющего на когнитивное функционирование. Можно предположить, что импульсивность, напротив, является следствием собственно шизофренического процесса. Однако эта гипотеза опровергается данными о том, что импульсивность в различных своих проявлениях характерна не только для больных шизофренией, но и для пациентов с ОКР и ПРЛ (Martin et al., 2021). Кроме того, повышенный уровень импульсивности характерен для здоровых родственников первой степени родства пациентов, страдающих шизофренией (Ho et al., 2018). Обнаруженная в нашем исследовании связь между импульсивностью и когнитивным функционированием может также означать, что импульсивность в данной группе может иметь когнитивную природу (например, быть связанной с нарушениями процессов программирования, регуляции и контроля деятельности).

Заключение

Больные из группы депрессий, в структуре которых имеются симптомы высокого риска развития психоза, значимо более импульсивны, чем больные с депрессиями без субпсихотических симптомов. Также у них регистрируются негативные симптомы и когнитивный дефицит. При этом нарушения в познавательной деятельности связаны с импульсивностью, а негативные симптомы, кроме относящихся к сфере внимания — нет. Это может свидетельствовать о том, что негативные симптомы и импульсивность в группе депрессий, в структуре которых имеются симптомы высокого риска развития психоза, независимы друг от друга и сосуществуют параллельно, являясь разными проявлениями определенных личностных изменений.

Импульсивностью может также объясняться наличие негативных симптомов в группе испытуемых с депрессиями без субпсихотических симптомов.

Ограничения. Данное исследование имеет в себе ряд ограничений, прежде всего касающихся исследуемой выборки. В исследовании приняли участие только испытуемые женского пола, импульсивность оценивалась на основании самоотчетов.

Limitations. This study has several limitations, primarily related to the sample. For the conclusions to be representative, it is necessary to study clinical groups of both sexes, while in this work the sample consists only of female respondents. Impulsivity was assessed based on self-reported data.

Литература

  1. Ениколопов, С.Н., Медведева, Т.И. (2015). Апробация русскоязычной версии методики «шкала импульсивности Барратта» (BIS-11). Психология и право, 3, 75—89. https://doi.org/10.17759/psylaw.2015050307
    Enikolopov, S.N., Medvedeva, T.I. (2015). Approbation of the Russian-language version of the Barratt Impulsiveness Scale (BIS-11). Psychology and Law, 3, 75– (In Russ.). https://doi.org/10.17759/psylaw.2015050307
  2. Омельченко, М.А. (2021). Аттенуированные симптомы шизофрении при юношеских депрессиях (клинико-психопатологические, патогенетические и прогностические аспекты): Автореф. дис. … д-ра мед. наук. ФГБНУ НЦПЗ. М.
    Omelchenko, M.A. (2021). Attenuated schizophrenic symptoms in youth depressions (clinical-psychopathological, pathogenetic, and prognostic aspects): Extended abstr. Diss. Dr. Sci. (Med.). Mental Health Research Center. (In Russ.).
  3. Омельченко, М.А., Зинькевич, А.С., Варес, А.Ю. (2023). Импульсивность и агрессия у больных из группы риска развития шизофрении на этапе становления ремиссии после первого депрессивного эпизода. Журнал неврологии и психиатрии им. С. С. Корсакова, 123(12), 83—92. https://doi.org/10.17116/jnevro202312312183
    Omelchenko, M.A., Zinkevich, A.S., Vares, A.Y. (2023). Impulsivity and aggression in patients at risk for schizophrenia at the stage of remission after the first depressive episode. S. Korsakov Journal of Neurology and Psychiatry, 123(12), 83—92. (In Russ.). https://doi.org/10.17116/jnevro202312312183
  4. Саркисян, Г.Р., Гурович, И.Я., Киф, Р.С. (2010). Нормативные данные для российской популяции и стандартизация шкалы «Краткая оценка когнитивных функций у пациентов с шизофренией» (BACS). Социальная и клиническая психиатрия, 20(3), 13–19.
    Sarkisyan, G.R., Gurovich, I.Y., Kif, R.S. (2010). Normative data for the Russian population and standardization of the “Brief Assessment of Cognition in Schizophrenia” (BACS) scale. Social and Clinical Psychiatry, 20(3), 13—19. (In Russ.).
  5. Andreasen, N.C. (1989). The Scale for the Assessment of Negative Symptoms (SANS): conceptual and theoretical foundations. British Journal of Psychiatry, 155(7), 53—58.
  6. Barratt, E.S. (1993). Impulsivity: Integrating cognitive, behavioral, biological, and environmental data. In: McCowan, J. Johnson, M. Shure (Eds.), The Impulsive Client: Theory, Research, and Treatment (pp. 39—56). Washington, DC: American Psychological Association. https://doi.org/10.1037/10500-003
  7. Bielecki, M., Tyburski, E., Plichta, P., Samochowiec, J., Kucharska-Mazur, J., Podwalski, P., Rek-Owodziń, K., Waszczuk, K., Sagan, L., Michalczyk, A., Rudkowski, K., Karabanowicz, E., Świątkowska, K., Misiak, B., Bąba-Kubiś, A., Mak, M. (2024). Impulsivity and inhibitory control in deficit and non-deficit schizophrenia. BMC Psychiatry, 24(1), art. 473. https://doi.org/10.1186/s12888-024-05918-6
  8. Chan, C.T., Abdin, E., Subramaniam, M., Tay, S.A., Lim, L.K., Verma, S. (2019). Two-year clinical and functional outcomes of an Asian cohort at ultra-high risk of psychosis. Frontiers in Psychiatry, 9, art. 758. https://doi.org/10.3389/fpsyt.2018.00758
  9. Coalson, D.L., Wechsler, D., Raiford, S.E. (2008). WAIS-IV technical and interpretive manual. San Antonio, TX: Pearson.
  10. Dervaux, A., Baylé, F.J., Laqueille, X., Bourdel, M.C., Borgne, M.H., Olié, J.P., Krebs, M.O. (2001). Is substance abuse in schizophrenia related to impulsivity, sensation seeking, or anhedonia? American Journal of Psychiatry, 158(3), 492—494. https://doi.org/10.1176/appi.ajp.158.3.492
  11. Dragt, S., Nieman, D.H., Becker, H.E., van de Fliert, R., Dingemans, P.M., de Haan, L., van Amelsvoort, T.A., Linszen, D.H. (2010). Age of onset of cannabis use is associated with age of onset of high-risk symptoms for psychosis. The Canadian Journal of Psychiatry, 55(3), 165—171. https://doi.org/10.1177/070674371005500308
  12. Duva, S.M., Silverstein, S.M., Spiga, R. (2011). Impulsivity and risk-taking in co-occurring psychotic disorders and substance abuse. Psychiatry Research, 186(2–3), 351—355. https://doi.org/10.1016/j.psychres.2010.08.014
  13. Enticott, P.G., Ogloff, J.R. P., Bradshaw, J.L. (2008). Response inhibition and impulsivity in schizophrenia. Psychiatry Research, 157(1–3), 251—254. https://doi.org/10.1016/j.psychres.2007.04.007
  14. Fekih-Romdhane, F., Ghrissi, F., Abassi, B., Loch, A.A., Cherif, W., Damak, R., Ellini, S., Cheour, M., Hallit, S. (2024). Impulsivity as a predictor of clinical and psychological outcomes in a naturalistic prospective cohort of subjects at ultra-high risk (UHR) for psychosis from Tunisia. Psychiatry Research, 340, art. 116090. https://doi.org/10.1016/j.psychres.2024.116090
  15. Fusar-Poli, P., Raballo, A., Parnas, J. (2017). What is an attenuated psychotic symptom? On the importance of the context. Schizophrenia Bulletin, 43, 687—692. https://doi.org/10.1093/schbul/sbw182
  16. Ho, B.C., Barry, A.B., Koeppel, J.A. (2018). Impulsivity in unaffected adolescent biological relatives of schizophrenia patients. Journal of Psychiatric Research, 97, 47—53. https://doi.org/10.1016/j.jpsychires.2017.11.008
  17. Hutton, P., Bowe, S., Parker, S., Ford, S. (2011). Prevalence of suicide risk factors in people at ultra-high risk of developing psychosis: A service audit. Early Intervention in Psychiatry, 5(4), 375—380. https://doi.org/10.1111/j.1751-7893.2011.00302.x
  18. Hutton, P., Parker, S., Bowe, S., Ford, S. (2012). Prevalence of violence risk factors in people at ultra-high risk of developing psychosis: A service audit. Early Intervention in Psychiatry, 6(1), 91—96. https://doi.org/10.1111/j.1751-7893.2011.00307.x
  19. Iancu, I., Bodner, E., Roitman, S., Sapir, A.P., Poreh, A., Kotler, M. (2010). Impulsivity, aggression and suicide risk among male schizophrenia patients. Psychopathology, 43(4), 223—229. https://doi.org/10.1159/000313520
  20. Keefe, R.S.E., Harvey, P.D., Goldberg, T.E., Gold, J.M., Walker, T.M., Kennel, C., Hawkins, K. (2008). Norms and standardization of the Brief Assessment of Cognition in Schizophrenia (BACS). Schizophrenia Research, 102(1–3), 108—115. https://doi.org/10.1016/j.schres.2008.03.024
  21. Keefe, R.S.E., Perkins, D.O., Gu, H., Zipursky, R.B., Christensen, B.K., Lieberman, J.A. (2006). A longitudinal study of neurocognitive function in individuals at-risk for psychosis. Schizophrenia Research, 88(1–3), 26—35. https://doi.org/10.1016/j.schres.2006.06.041
  22. Lee, S.J., Yoo, S.Y., Kang, D.H., Lee, K.J., Ha, T.H., Wee, W., Lee, A.R., Kim, N.S., Kwon, J.S. (2008). Potential vulnerability markers within the affective domain in subjects at genetic and clinical high risk for schizophrenia. Psychopathology, 41(4), 236—244. https://doi.org/10.1159/000125557
  23. Lee, T.Y., Kim, S.N., Jang, J.H., Shim, G., Jung, W.H., Shin, N.Y., Kwon, J.S. (2013). Neural correlate of impulsivity in subjects at ultra-high risk for psychosis. Progress in Neuro-Psychopharmacology and Biological Psychiatry, 45, 165—169. https://doi.org/10.1016/j.pnpbp.2013.04.008
  24. Lencz, T., Smith, C.W., McLaughlin, D., Auther, A., Nakayama, E., Hovey, L., Cornblatt, B.A. (2006). Generalized and specific neurocognitive deficits in prodromal schizophrenia. Biological Psychiatry, 59(9), 863—871. https://doi.org/10.1016/j.biopsych.2005.09.005
  25. Martin, S., Graziani, P., Del-Monte, J. (2021). Comparing impulsivity in borderline personality, schizophrenia and obsessional-compulsive disorders: Who is ahead? Journal of Clinical Psychology, 77(7), 1732—1744. https://doi.org/10.1002/jclp.23129
  26. Miller, T.J., McGlashan, T.H., Rosen, J.L., Cadenhead, K., Cannon, T., Ventura, J., McFarlane, W., Perkins, D.O., Pearlson, G.D., Woods, S.W. (2003). Prodromal assessment with the Structured Interview for Prodromal Syndromes and the Scale of Prodromal Symptoms: Predictive validity, interrater reliability, and training to reliability. Schizophrenia Bulletin, 29(4), 703—715. https://doi.org/10.1093/oxfordjournals.schbul.a007040
  27. Ouzir, M. (2013). Impulsivity in schizophrenia: A comprehensive update. Aggression and Violent Behavior, 18(2), 247—254. https://doi.org/10.1016/j.avb.2012.11.014
  28. Patton, J.H., Stanford, M.S., Barratt, E.S. (1995). Factor structure of the Barratt Impulsiveness Scale. Journal of Clinical Psychology, 51(6), 768—774. https://doi.org/10.1002/1097-4679(199511)51:6<768::aid-jclp2270510607>3.0.co;2-1
  29. Pelizza, L., Poletti, M., Azzali, S., Paterlini, F., Garlassi, S., Scazza, I., Rocco Chiri, L., Pupo, S., Pompili, M., Raballo, A. (2020). Suicide risk in young people at Ultra-High Risk (UHR) of psychosis: Findings from a 2-year longitudinal study. Schizophrenia Research, 220, 98—105. https://doi.org/10.1016/j.schres.2020.03.051
  30. Sagayadevan, V., Satghare, P., Jeyagurunathan, A., Koh, Y.S., Shafie, S., Chang, S., Samari, E., Subramaniam, M. (2023). Mediating effect of symptom severity on the relationship between aggression, impulsivity and quality of life outcomes among patients with schizophrenia and related psychoses. Frontiers in Psychiatry, 14, art. https://doi.org/10.3389/fpsyt.2023.1154083
  31. Smith, C.W., Park, S., Cornblatt, B. (2006). Spatial working memory deficits in adolescents at clinical high risk for schizophrenia. Schizophrenia Research, 81(2–3), 21—25. https://doi.org/10.1016/j.schres.2005.09.019
  32. Van Erp, T.G.M., Baker, R.A., Cox, K., Okame, T., Kojima, Y., Eramo, A., Potkin, S.G. (2020). Effect of brexpiprazole on control of impulsivity in schizophrenia: A randomized functional magnetic resonance imaging study. Psychiatry Research: Neuroimaging, 301, art. 111085. https://doi.org/10.1016/j.pscychresns.2020.111085
  33. Yung, A.R., Nelson, B. (2013). The ultra-high risk concept—a review. The Canadian Journal of Psychiatry, 58(1), 5—12. https://doi.org/10.1177/070674371305800103

Информация об авторах

Дарья Ильинична Шульгина, аспирант кафедры нейро-и патопсихологии, факультет психологии, Московский государственный университет имени М.В.Ломоносова (ФГБОУ ВО МГУ), младший научный сотрудник, Отдел мониторинга и программного регулирования общественного психического здоровья, ФГБНУ Научный центр психического здоровья, Москва, Российская Федерация, ORCID: https://orcid.org/0009-0009-4412-6063, e-mail: dshshulgina@gmail.com

Евгений Рауфович Кафаров, младший научный сотрудник, отдел по изучению пограничной психической патологии и психосоматических расстройств, ФГБНУ «Научный центр психического здоровья» (ФГБНУ НЦПЗ), Москва, Российская Федерация, ORCID: https://orcid.org/0000-0003-0346-8787, e-mail: kafarov.e@yandex.ru

Татьяна Игоревна Шишковская, младший научный сотрудник, Центр языка и мозга, Национальный исследовательский университет «Высшая школа экономики» (ФГАОУ ВО «НИУ ВШЭ»), Москва, Российская Федерация, ORCID: https://orcid.org/0000-0002-9154-4104, e-mail: tszyszkowska@gmail.com

Георгий Евгениевич Рупчев, кандидат психологических наук, научный сотрудник лаборатории психофармакологии, ФГБНУ «Научный центр психического здоровья» (ФГБНУ НЦПЗ), старший научный сотрудник кафедры нейро- и патопсихологии, факультет психологии, Московский государственный университет имени М.В. Ломоносова, Москва, Российская Федерация, ORCID: https://orcid.org/0000-0003-1948-6090, e-mail: rupchevgeorg@mail.ru

Михаил Игоревич Олейчик, младший научный сотрудник отдела медицинской психологии, ФГБНУ «Научный центр психического здоровья» (ФГБНУ НЦПЗ), аспирант кафедры нейро- и патопсихологии, факультет психологии, Московский государственный университет имени М.В. Ломоносова (ФГБОУ ВО «МГУ имени М.В. Ломоносова»), Москва, Российская Федерация, ORCID: https://orcid.org/0009-0006-4102-5978, e-mail: mr.oleychik@mail.ru

Сергей Николаевич Ениколопов, кандидат психологических наук, доцент, заведующий отделом медицинской психологии, Научный центр психического здоровья (ФГБНУ НЦПЗ), Москва, Российская Федерация, ORCID: https://orcid.org/0000-0003-0615-6703, e-mail: enikolopov@mail.ru

Вклад авторов

Шульгина Д.И. — аннотирование, написание и оформление рукописи; сбор и анализ литературы; проведение эксперимента; сбор, статистическая обработка и анализ данных.

Кафаров Е.Р. — проведение эксперимента; сбор и анализ данных; анализ результатов; редактирование.

Шишковская Т.И. — клинико-психопатологическая оценка пациентов, анализ результатов; редактирование.

Рупчев Г.Е. — разработка дизайна и контроль исследования; анализ и интерпретация результатов; редактирование.

Олейчик М.И. — интерпретация результатов; редактирование.

Ениколопов С.Н. — контроль исследования; научное редактирование.

Все авторы приняли участие в обсуждении результатов и согласовали окончательный текст рукописи.

Конфликт интересов

Авторы заявляют об отсутствии конфликта интересов.

Декларация об этике

Исследование было рассмотрено и одобрено Локальным этическим комитетом ФГБНУ НЦПЗ (протокол № 746 от 18.03.2021).

Метрики

 Просмотров web

За все время: 118
В прошлом месяце: 62
В текущем месяце: 56

 Скачиваний PDF

За все время: 42
В прошлом месяце: 17
В текущем месяце: 25

 Всего

За все время: 160
В прошлом месяце: 79
В текущем месяце: 81